基于单片机的汽车倒车雷达的设计与实现
1.1、单片机的发展及其应用
单片机又称微控制器,是在一块硅片上集成了各种部件化微型计算机,这些部件包括中央处理器CPU、数据存贮器RAM、程序存贮器ROM、定时器/计数器和多种I/O接口电路。单片机体积小、重量轻、具有很强的灵活性而且价格不高,越来越得到广泛的应用。8051在小中型应用场合很常见,已成为单片机领域的实际标准。80年代中期,Intel公司将8051内核使用权以专利互换或出售形式转给世界许多著名IC制造厂商,如PHILIPS、西门子、AMD、OKI、NEC、Atmel等,这样8051就变成有众多制造厂商支持的、发展出上百个品种的大家族。90年代,PHILIPS推出支持16位计算的X4系列。XA系列是16位单片机,又可完全兼容8051的指令系统。Intel推出的80C51也是与8051在机器代码级兼容,这样保证了8051用户到21世纪技术的领先性。随着硬件的发展,8051软件工具已有C级编译器及实时多任务操作系统(RIOS),单片机的程序设计更简单、更可靠、实时性更强。因而8051系列是单片机教学的首选机型。而有内部可擦写RAM的89C51/52是目前我们常用的芯片。
1.2超声波测距
1.2.1 超声波测距的基本原理
1、超声波发生器
为了研究和利用超声波,人们已经设计和制成了许多超声波发生器。总体上讲,超声波发生器可以分为两大类:一类是用电气方式产生超声波,一类是用机械方式产生超声波。电气方式包括压电型、磁致伸缩型和电动型等;机械方式有加尔统笛、液哨和气流旋笛等。它们所产生的超声波的频率、功率和声波特性各不相同,因而用途也各不相同。目前较为常用的是压电式超声波发生器。2、压电式超声波发生器原理
压电式超声波发生器实际上是利用压电晶体的谐振来工作的。超声波发生器内部结构如图1所示,它有两个压电晶片和一个共振板。当它的两极外加脉冲信号,其频率等于压电晶片的固有振荡频率时,压电晶片将会发生共振,并带动共振板振动,便产生超声波。反之,如果两电极间未外加电压,当共振板接收到超声波时,将压电压电晶片作振动,将机械能转换为电信号,这时它就成为超声波接收器了。1.3超声波测距原理
超声波发射器向某一方向发射超声波,在发射时刻的同时开始计时,超声波在空气中传播,途中碰到障碍物就立即返回来,超声波接收器收到反射波就立即停止计时。超声波在空气中的传播速度为340m/s,根据计时器记录的时间t,就可以计算出发射点距障碍物的距离(s),即:s=340t/2
1.3.1认识超声波
超声波是指振动频率大于20KHz以上的,其每秒的振动次数(频率)甚高,超出了人耳听觉的上限(20000Hz),人们将这种听不见的声波叫做超声波。超声和可闻声本质上是一致的,它们的共同点都是一种机械振动,通常以纵波的方
式在弹性介质内会传播,是一种能量的传播形式,其不同点是超声频率高,波长短,在一定距离内沿直线传播具有良好的束射性和方向性,目前腹部超声成像所用的频率范围在 2∽5MHz之间,常用为3∽3.5MHz(每秒振动1次为1Hz,1MHz=106Hz,即每秒振动100万次,可闻波的频率在16-20,000HZ 之间)。
1.3.2 利用超声波测距
超声波测距是单片机控制超声波传感器发射出超声波束,遇到障碍后返回,然后接收它的回波,利用发、收过程中产生的时间差,就可以计算出前方物体离超声波传感器的实际距离。设计为了能测量汽车不同位置障碍物距离,设计成多传感器测距。经分析可知:频率为400KHZ左右的超声波在空气中传播的效率最佳,因此,为了方便处理,发射的超声波被调制成40KHZ左右、具有一定间隔的调制脉冲波信号,如图1所示。
1.4超声波倒车雷达系统工作原理
倒车雷达只需要在汽车倒车时工作,为驾驶员提供汽车后方的信息。由于倒车时汽车的行驶速度较慢,和声速相比可以认为汽车是静止的,因此在系统中可以忽略多普勒效应的影响。在许多测距方法中,脉冲测距法只需要测量超声波在测量点与目标间的往返时间,实现简单,因此本系统采用了这种方法。
1.4.1 系统工作原理框图
如图A所示,驾驶员将手柄转到倒车档后,系统自动启动,超声波发送向后发射40kHz的超声波,经障碍物反射,由超声波接收模块收集,进行放大和比较,AT89C2051将此信号送入显示模块,同时触发语音电路,发出同步语音提示,当与障碍物距离小于1m、0.5m、0.25m时,发出不同的报警声,提醒驾驶员停车。
图A 系统工作原理框图
1.5超声波倒车雷达的芯片选择
1单片机控制芯片
AT89C2051简介:
AT89C2051是一个低电压,高性能CMOS 8位单片机,片内含2k bytes的可反复擦写的只读Flash程序存储器和128 bytes的随机存取数据存储器(RAM),器件采用ATMEL公司的高密度、非易失性存储技术生产,兼容标准MCS-51指令系统,片内置通用8位中央处理器和Flash存储单元,功能强大AT89C2051单片机可为您提供许多高性价比的应用场合。 AT89C2051是一个功能强大的单片机,但它只有20个引脚,15个双向输入/输出(I/O)端口,其中P1是一个完整的8位双向I/O口,两个外中断口,两个16位可编程定时计数器,两个全双向串行通信口,一个模拟比较放大器。同时AT89C2051的时钟频率可以为零,即具备可用软件设置的睡眠省电功能,系统的唤醒方式有RAM、定时/计数器、串行口和外中断口,系统唤醒后即进入继续工作状态。省电模式中,片内RAM将被冻结,时钟停止振荡,所有功能停止工作,直至系统被硬件复位方可继续运行。
主要功能特性:
1.6 超声波倒车雷达的工作原理
倒车雷达只需要在汽车倒车时工作,为驾驶员提供汽车后方的信息。由于倒车时汽车的行驶速度较慢,和声速相比可以认为汽车是静止的,因此在系统中可以忽略多普勒效应的影响。在许多测距方法中,脉冲测距法只需要测量超声波在测量点与目标间的往返时间,实现简单,因此本系统采用了这种方法。
如图A所示,驾驶员将手柄转到倒车档后,系统自动启动,超声波发送向后发射40kHz的超声波,经障碍物反射,由超声波接收模块收集,进行放大和比较,AT89C2051将此信号送入显示模块,同时触发语音电路,发出同步语音提示,当与障碍物距离小于1m、0.5m、0.25m时,发出不同的报警声,提醒驾驶员停车。
图A 系统工作原理框图
第二章 系统硬件设计与相应的软件设计
2.1倒车语音及报警电路及控制程序
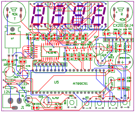
单片机采用89S51 或其兼容系列。采用12MHz 高精度的晶振,以获得较稳定的时钟频率,减小测量误差。单片机用P1.0 端口输出超声波转化器所需的40KHz 方波信号,利用外中断0 口检测超声波接受电路输出的返回信号。显示电路采用简单实用的4 位共阳LED 数码管,段码用74LS245 驱动,位码用PNP9012 三极管驱动。单片机系统及显示电路如下图所示:
2.2 超声波发射电路与接收电路及其距离测算程序
发射电路主要由反向器74LS04和超声波发射换能器T构成,单片机P1. 0端口输出的40 kHz防抖信号一路经一级反向器后送到超声波换能器的一个电极,另一路经两级反向器后进到超声波换能器的另一个电极。用这种推挽形式将防抖信号加到超声波换能器两端,可以提高超声波的发射强度。输出端采用两个反向器并联,用以提高驱动能力。上拉电阻R10、R11,一方面可以提高反向器74LS04输出高电平的驱动能力,另一方面可以增加超声换能器的阻尼效果,缩短其自由振荡的时间。
压电超声波转换器的功能:利用压电晶体谐振工作。内部结构上图所示,它有两个压电晶片和一个共振板。当它的两极外加脉冲信号,其频率等于压电晶片的固有振荡频率时,压电晶片将会发生共振,并带动共振板振动产生超声波,这时它就是一超声波发生器;如没加电压,当共振板接受到超声波时,将压电压电振荡器作振动,将机械能转换为电信号,这时它就成为超声波接受转换器。超声波发射转换器与接受转换器其结构稍有不同。
2.3超声波检测接受电路
参考红外转化接收期刊的电路采用集成电路CX20106 J4,这是一款红外线检波接收的专用芯片,常用于电视机红外遥控接收器。考虑到红外遥控常用的载波频率38KHz 与测距超声波频率40KHz 较为接近,可以利用它作为超声波检测电路。实验证明其具有很高的灵敏度和较强的抗干扰能力。适当改变C4 的大小,可改变接受电路的灵敏度和抗干扰能力。
2.4 超声波测距仪的算法设计
下图示意了超声波测距的原理
即超声波发生器T在某一时刻发出一个超声波信号,当这个超声波遇到被测物体后反射回来,就被超声波接收器R所接收到。这样只要计算出从发出超声波信号到接收到返回信号所用的时间,就可算出超声波发生器与反射物体的距离。
距离的计算公式为:d=s/2=(c×t)/2
其中d为被测物与测距器的距离,s为声波的来回的路程,c为声速,t为声波来回所用的时间。
2.5距离计算程序 :
*************************************************** 距离计算程序 (=计数值*17/1000cm) ***************************************************
work: PUSH ACC
PUSH PSW
PUSH B
MOV PSW, #18h
MOV R3, 45H
MOV R2, 44H
MOV R1, #00D
MOV R0, #17D
LCALL MUL2BY2
MOV R3, #03H
MOV R2, #0E8H
LCALL DIV4BY2
LCALL DIV4BY2
MOV 40H, R4
MOV A,40H
JNZ JJ0
MOV 40H,#0AH ;最高位为零,不点亮
JJ0: MOV A, R0
MOV R4, A
MOV A, R1
MOV R5, A
MOV R3, #00D
MOV R2, #100D
LCALL DIV4BY2
MOV 41H, R4
MOV A,41H
JNZ JJ1
MOV A,40H ;次高位为0,先看最高位是否为不亮
SUBB A,#0AH
JNZ JJ1
MOV 41H,#0AH ;最高位不亮,次高位也不亮
JJ1: MOV A, R0
MOV R4, A
MOV A, R1
MOV R5, A
MOV R3, #00D
MOV R2, #10D
LCALL DIV4BY2
MOV 42H, R4
MOV A,42H
JNZ JJ2
MOV A,41H;次次高位为0,先看次高位是否为不亮
SUBB A,#0AH
JNZ JJ2
MOV 42H,#0AH ;次高位不亮,次次高位也不亮
JJ2: MOV 43H, R0
POP B
POP PSW
POP ACC
RET
****************************************************
* 两字节无符号数乘法程序 *
****************************************************
R7R6R5R4 <= R3R2 * R1R0
MUL2BY2: CLR A
MOV R7, A
MOV R6, A
MOV R5, A
MOV R4, A
MOV 46H, #10H
MULLOOP1: CLR C
MOV A, R4
RLC A
MOV R4, A
MOV A, R5
RLC A
MOV R5, A
MOV A, R6
RLC A
MOV R6, A
MOV A, R7
RLC A
MOV R7, A
MOV A, R0
RLC A
MOV R0, A
MOV A, R1
RLC A
MOV R1, A
JNC MULLOOP2
MOV A, R4
ADD A, R2
MOV R4, A
MOV A, R5
ADDC A, R3
MOV R5, A
MOV A, R6
ADDC A, #00H
MOV R6, A
MOV A, R7
ADDC A, #00H
MOV R7, A
MULLOOP2: DJNZ 46H, MULLOOP1
RET
****************************************************
* 四字节/两字节无符号数除法程序 *
****************************************************
R7R6R5R4/R3R2=R7R6R5R4(商)...R1R0(余数)
DIV4BY2: MOV 46H, #20H
MOV R0, #00H
MOV R1, #00H
DIVLOOP1: MOV A, R4
RLC A
MOV R4, A
MOV A, R5
RLC A
MOV R5, A
MOV A, R6
RLC A
MOV R6, A
MOV A, R7
RLC A
MOV R7, A
MOV A, R0
RLC A
MOV R0, A
MOV A, R1
RLC A
MOV R1, A
CLR C
MOV A, R0
SUBB A, R2
MOV B, A
MOV A, R1
SUBB A, R3
JC DIVLOOP2
MOV R0, B
MOV R1, A
DIVLOOP2: CPL C
DJNZ 46H, DIVLOOP1
MOV A, R4
RLC A
MOV R4, A
MOV A, R5
RLC A
MOV R5, A
MOV A, R6
RLC A
MOV R6, A
MOV A, R7
RLC A
MOV R7, A
RET
delay_250: push psw
push 07h
mov r7,#0ffh
delay_250_1:
nop
nop
nop
nop
djnz r7,delay_250_1
pop 07h
pop psw
ret
END
2.6倒车语音电路和报警电路及其控制程序
SC1060是本公司最新开发应用于倒车雷达等的新型语音芯片,外围元件少,电路简单,控制方便,成本低.
引脚功能
注:NC脚悬空不接.
电路原理图
外接功放应用电路
2.6.2倒车语音及报警控制程序
报警设备是用单片机控制脉冲,在一定的距离让发光二极管发光,来作为报警信号,提示具体位置。
1.声光报警: mm0: MOV A,43h;
cjne A,#00h,nn1
mm1: MOV A,42h;
cjne A,#00h,qq1
ajmp mm2
qq1:cjne a,#05h,nn1
mm2: MOV A,41h;
cjne A,#01h,qq2
lcall BJ1
qq2:cjne a,#02h,nn1
lcall bj1
nn1: setb et0
mov th0,00h
mov tl0,00h
SETB TR1 ;重新开启测距定时器
SETB EA
SJMP Start1
BJ1: clr p1.6 ;40KHZ
lcall DELAY20MS
lcall DELAY20MS
lcall DELAY20MS
lcall DELAY20MS
lcall DELAY20MS
setb p1.6
RET
其他的硬件电路
复位开关电路
第三章 主程序
主程序首先是对系统环境初始化,设置定时器TO工作模式为16位定时计数器模式,置位总中断允许位EA并给显示端口PO和P2清O。然后调用超声波发生子程序送出一个超声波脉冲,为了避免超声波从发射器直接传送到接收器引起的直射度触发,需要延时约0. l ms(这也就是超声波测距器会有一个最小可测距离的原因)后,才打开外中断0接收返回的超声波信号。由于采用的是12MHz的晶振,计数器每计一个数就是1μs,当主程序检测到接收成功的标志位后,将计数器T0中的数(即超声波来回所用的时间)按式(4-2)计算,即可得被测物体与测距器之间的距离,设计时取20℃时的声速为344m/s(不同温度下超声波产波速率不同)则有:
D=(c×t)/2=172TO/10 000 cm (4-2)
其中TO为计数器T0的计数值。
测出距离后结果将以十进制BCD码方式送往LED显示约0.5 s,然后再发超声波脉冲重复测量过程。为了有利于程序结构化和容易计算出距离,主程序采用c语言编写。下图为主程序流程图。
主程序流程图
3.1主程序如下:
********************************************
* 主 程 序 *
********************************************
START: MOV SP,#4FH
MOV R0,#40H ;40H-43H为显示数据存放单元(40H为最高位)
MOV R7,#0BH
CLEARDISP: MOV @R0,#00H
INC R0
DJNZ R7,CLEARDISP
MOV 20H,#00H
MOV TMOD,#11H ;T1为 T0为16位定时器
MOV TH0,#00H ;65毫秒初值
MOV TL0,#00H
MOV TH1,#00H
MOV TL1,#00H
MOV P0,#0FFH
MOV P1,#0FFH
MOV P2,#0FFH
MOV P3,#0FFH
MOV R4,#04H ;超声波防冲个数控制(为赋值的一半)
SETB PX0
SETB ET1
SETB EA
SETB TR1 ;开启测距定时器
start1: LCALL DISPLAY
JNB 00H,START1 ;收到反射信号时标志位为1
CLR EA
LCALL WORK ;计算距离子程序
clr EA
MOV R2,#32h;#64H ;测量间隔控制(约4*100=400MS)
LOOP: LCALL DISPLAY
DJNZ R2,LOOP
CLR 00H
setb et0
mov th0,00h
mov tl0,00h
SETB TR1 ;重新开启测距定时器
SETB EA
SJMP Start1
3.2超声波发生子程序和超声波接收中断程序
超声波发生子程序的作用是通过P1 O端口发送2个左右超声波脉冲信号(频率约40kHz的方波),脉冲宽度为12μs左右,同时把计数器T0打开进行计时。超声波发生的程序较简单,但要求程序运行时间准确,所以采用汇编语言编程。下图所示流程图,
超声波测距器主程序利用外中断O检测返回超声波信号,一旦接收到返回超声波信号(即INT0引脚出现低电平),立即进入中断程序。进入该中断后就立即关闭计时器T0停止计时,并将测距成功标志字赋值1。
如果当计时器溢出时还未检测到超声波返回信号,则定时器T0溢出中断将外中断0关闭,并将测距成功标志宇赋值2以表示本次测距不成功。
程序如下:
超声波测距器
; IC :AT89C51
; OSCCAL :XT (12M)
; display :共阳LED显示
;测距范围0.4CM-4M,堆栈在4FH以上,20H用于标志
;显示缓冲单元在40H-43H,使用内存44H、45H、46H用于计算距离
VOUT EQU P1.0 ; 红外脉冲输出端
speakequp1.1
********************************************
* 中断入口程序 *
********************************************
ORG 0000H
LJMP START
ORG 0003H
LJMP PINT0
ORG 000BH
reti
ORG 0013H
RETI
ORG 001BH
LJMP INTT1
ORG 0023H
RETI
ORG 002BH
RETI
***************************************************
* 中断程序* *
****************************************************
;T1中断,发超声波用
;T1中断,65毫秒中断一次
INTT1: CLR EA
CLR TR0
clr ex0
MOV TH0,#00H
MOV TL0,#00H
MOV TH1,#00H
MOV TL1,#00H
SETB ET0
SETB EA
SETB TR0 ;启动计数器T0,用以计
intt11:CPL VOUT ;40KHZ
nop
nop
nop
nop
nop
nop
nop
nop
nop
DJNZ R4,intt11 ;超声波发送完毕,
MOV R4,#04H
lcall delay_250 ;延时,避开发射的直达声波信号
SETB EX0 ;开启接收回波中断
RETIOUT: RETI;外中断0,收到回波时进入
PINT0: nop
jb p3.2,pint0_exit
CLR TR0 ;关计数器
CLR EA ;
CLR EX0 ;
MOV 44H,TL0 ;将计数值移入处理单元
MOV 45H,TH0 ;
mov th0,#00h
mov tl0,#00h
job p3.2,$
SETB 00H ;接收成功标志
pint0_exit:RETI
安装调试及分析
4.1 硬件部分
由于本项目规模较大,时间紧张、加之我们经验不足,我们的第一套方案不顺利,CAD设计制版后组装的实验板没能调出正确结果,也没有资金和时间再做一块板。我们采用了第二套备用方案,根据自己原有的电路图通过专业技术员的改动做成了一块板子,这样性能比较稳定,我们通过软件编程和调试完成了设计课题要求的任务及系统要求的功能。
一个系统要良好运行,就需每一个模块或每一个部分都要调试正确。它可以进行单独调试,将程序下载入89S52芯片,将所测距离显示在数码管上。采用数码管显示的是障碍物到超声波探头的距离.可以很直观地显示出距离的大小.与实际调试时完全相符,效果良好,直观且精确,符合标准。
超声波测距仪的制作和调试,其中超声波发射和接收采用Φ15 的超声波换能器TCT40-10F1(T 发射)和TCT40-10S1(R 接收),中心频率为40kHz,安装时应保持两换能器中心轴线平行并相距4~8cm,其余元件无特殊要求。若将超声波接收电路用金属壳屏蔽起来,则可提高抗干扰能力。根据测量范围要求不同,可适当调整与接收换能器并接的滤波电容C4 的大小,以获得合适的接收灵敏度和抗干扰能力。
这个板不管前面有无遮挡物总是显示27,这是因为标有T字样的超声波接收头没有收到正确的回波信息导致工作异常引起的,我们发现接收头比较娇嫩,轻微的磕碰就会导致内部器件错位影响正常工作,但是只要稍稍旋转或者上下拨动一下接收头,很多情况就会排除故障又能正常工作了。最小检测距离为27厘米,是为了防止超声波发射传感器发出超声波沿电路板或者外壳直接进入超声波接收传感器内引起误判断,所以程序要求超声波发射若干时间后必须停止若干时间,这个时间大约是超声波在空气中传播20多厘米的时间,这段时间内是不接受信号的,主要就是为了躲开直接传导的信号避免引起误判断。
附电路的PCB图
实物图
4.2 软件实现与操作
系统软件的整体结构各模块在前面已介绍。先在WAVE下编完程序,然后编译好通过后,生成目标文件十二和十六进制,烧录到89S52片子中时,先下载监控程序加上我们编译好的十六进制程序,再写入芯片中即可调试,通过不断修改完善,最终很好地实现了我们的目标。
根据实际情况可以修改超声波发生子程序每次发送的脉冲宽度和两次测量的间隔时间,以适应不同距离的测量需要。根据所设计的电路参数和程序,测距仪能测的范围为27cm-400cm,测距仪最大误差不超过3cm。系统调试完后应对测量误差和重复一致性进行多次实验分析,不断优化系统使其达到实际使用的测量要求。
测距仪改进的设想
电路板上包括超声波收发传感器、接收放大电路、四位LED数码显示、四位按键(四个按钮和蜂鸣器属于功能预留,程序中无定义),电源部分自带整流、滤波、稳压电路,允许交流7~15V或者直流9~16V输入。语音模块为后期制作,没有在原来电路板上体现。电路板上有四个按钮和蜂鸣器没有用,这是为后续开发应用所预留的,我们可以在程序中定义为开关功能,按下一个按键,电路板开始测距、按下另一个按键电路板停止测距,或者定义为多档距离报警设定,当检测到低于设定距离时,驱动蜂鸣器报警。其我们的电路板也可以再加以改进,例如用1602的液晶模块代替数码管显示、增加语音电路实现语音播报探测距离,温度控制等等。但是这些程序比较复杂,最主要的改进是温度控制,由于受环境温度、湿度的影响,超声传感器的测量值与实际值总有一些误差,温度测量的精度不仅直接影响了速度的测量精度,而且也间接影响距离的测量精度,所以温度的测量很关键。我们测量的结果与实际误差是3cm。由于超声波也是一种声波,其声速c与温度有关,下表列出了几种不同温度下的超声波声速。在使用时,如果温度变化不大,则可认为声速是基本不变的。如果测距精度要求很高,则应通过温度补偿的方法加以校正。声速确定后,只要测得超声波往返的时间,即可求得距离。
倒车雷达中的超声波传感器的应用技术
现在有车一族是越来越多,对于很多新手来说倒车雷达可谓是车辆必须有的设备,然而虽然有倒车雷达的帮助有关倒车发生的剐蹭事故还是经常发生。为解决超声倒车雷达指向性不足和存在探测盲区的缺点,工釆网小编针对倒车雷达有盲区?如何避免视野盲区?等问题咨询了相关的技术人员,他们给出了如下解决方案!
倒车雷达,即“倒车防撞雷达”,也叫“泊车辅助装置”,主要由超声波传感器(俗称探头)、控制器和显示器(或蜂鸣器)等部分组成。系统采用超声波测距原理,由装置在车尾保险杠上的探头发送超声波撞击障碍物后反射此声波,当遇到障碍物时,产生回波信号,传感器接收到回波信号后经控制器进行数据处理、判断出障碍物的位置,由显示器显示距离并发出其它警示信号,得到及时警示,从而使驾驶者停车、倒车时做到心中有“数”,使倒车变得更安全、更轻松。
倒车雷达
汽车的倒车雷达应用了超声波测距系统,目前有两种常用的超声波测距方案。一种是基于单片机或者嵌入式设备的超声波测距系统,一种是基于CPLD(Complex Programmable Logic Device)的超声波测距系统。
倒车雷达中的超声波传感器工作原理
超声波传感器工作原理
超声波(指频率20kHz以上机械波)是一种特殊的声波,具有声波折射、反射、干涉等基本物理特性。超声波测距传感器通过超声波发射装置向外发出超声波,到通过接收器接收到发送过来超声波时的时间差来测算出距离长度。超声波发射器向外面某一个方向发射出超声波信号,在发射超声波时刻的同时开始进行计时,超声波通过空气进行传播,传播途中遇到障碍物就会立即返射传播回来,超声波接收器在收到反射波的时刻就立即停止计时。在空气中超声波的传播速度是340m/s,计时器通过记录时间t,就可以测算出从发射点到障碍物之间的距离长度(s),即:s=340t/2。
超声波传感器
式中L为测量的距离长度;C为超声波在空气中的传播速度;T为测量距离传播的时间差(T为从发射到接收的时间)。
倒车雷达有盲区?如何避免视野盲区?
倒车雷达的探测头后保险杠上安装的超声波传感器,位置通常距地面50至60厘米。探头发射的超声波呈喇叭状向外扩散,区域渐渐变大。这也就意味着,从地面到探头底部,即探头正下方的区域,会形成三角形的盲区。从实践可以得出结论,从地面到低于探头10至15厘米的物体,雷达难以发现。所以倒车雷达是存在一定的视觉盲区的,而且是车身越高盲区越大,低于探头中心10到15厘米以下,障碍物就有可能被探头所忽视,如果离它越近,扫描的范围就越小,危险度越大。
除此之外,每个探头发出的超声波都有一定的范围,因此两个探头之间的位置,也会形成盲区。
倒车雷达盲区
车辆在倒车的时候,由于倒车雷达确实是存在盲区的,所以咱们在倒车的时候尽量不要过分依赖倒车雷达,倒车前,如果不明后方情况的话,建议下车观察车后状况,小心慢行才是最重要的。减慢车速:这样倒车时即便是雷达对障碍物的探测不够敏感,也可在突然报警时做出反应。
工釆网小编温馨提示大家,如果倒车速度太快,倒车雷达上的超声波传感器探头也可能反应不过来,建议司机倒车车速要小于每小时5公里。另外,开始倒车时,应通过反光镜和后视镜不断观察车后方情况,余光还要顾及车前方;遇大型车更应该远离2米以上。特别在绿灯时,不要抢先超过正在转弯的机动车。更不要在红灯时,超越斑马线停留,那样很容易被转弯车辆的内外轮差卷入车轮。
相关问答
基于GM3101 倒车雷达 系统设计_汽配人问答[最佳回答]GM3101是专用于倒车雷达的超声波测距芯片,该芯片提供4路超声波探头的驱动,并根据超声波特性和倒车雷达的使用环境进行了一系列智能化处理,在保证...
如何实现汽车 倒车雷达 系统的报警功能?1.5蜂鸣器报警电路通过单片机的定时和计算得出传感器后方障碍物的距离后,可查询相应的距离等级进行不同频率的高低电平驱动蜂鸣器报警1.5蜂鸣器报警电路...
雷达 感应模块的接线方法?1.将电源适配器的正负极导线连接到人体雷达感应模块上的"+"和"-"输入端子上,并连接自地线进行接地。在连接电源之前,请确保电压等级与设备要求相匹配,...
怎么做 雷达 探测仪?制作雷达探测仪是一项复杂的工程任务,需要深入的电子知识和技能。以下是一般的步骤,但请注意,由于涉及专业设备和技术,尤其是强电领域,建议咨询专业人士并遵...
电子工程专业都学些什么?未来就业前景怎么样?遥感科学与技术看了写的这些,上面写的细化专业,就名表了,电子工程主要是研究电磁波,通俗点就是雷达。雷达就要涉及到天线,信号处理,高频电路,雷达图像处...看了...
现在进行 单片机 开发和学习的前途怎么样?单片机的应用在生活中已经非常普遍了,从数字闹钟到电动牙刷和电动剃须刀;从车内应用门锁、停车传感器、ABS,到行车途中交通控制、雷达测速以及交通流量监视器...
雷达 声控灯什么原理?雷达声控灯的工作原理主要基于**多普勒效应**。这种灯具通常包含一个微波雷达模块,该模块能够发射高频电磁波。当有移动物体进入到这些电磁波的覆盖范围内时,...
中国民航大学的电子信息工程(自动控制)怎么样?电子是AV,也就是航电系统维护,主要课程偏计算机、单片机和机载系统,如导航雷达控制等。这两个专业都是是中国民航大学历史最久的专业,以前是合在一起的,叫...
机舱自动化名词解释,定义20世纪下半叶,伴随整个科学技术的迅猛发展,航海科学技术的进步日新月异,其重要标志如下:1)船舶大型化在20世纪60年代,1万载重吨的船就可称为...
有没自动灯带?可随环境自动调整明暗或夜间自动开启?_住范儿家...一般的话是有的这个需要很多的控制一般有光敏控制一些传感器希望能帮到您用太阳能感应灯就可以了。使用太阳能板给可充电池充电,在光照充足时,太...
