手把手教你如何自制可调稳压电源
前一段时间由于教学需要购买了一块AVR/C51单片机仿真板,美中不足的是电路板没有配电源,正巧这两天端午节放假,手头正好有些电子元器件散件,自己焊接制作一个可调的稳压电源来满足单片机仿真板的+5V电源用电要求。下面给小伙伴们分享一下我的制作过程。首先绘制电路原理图,这个电路分成两个部分,一个部分是可调稳压电源部分,另一个部分是以CD4069六反相器组成的信号检测电路,包括蜂鸣报警地那路等组成。由于刚刚做好我就急忙和各位朋友分享一下。
可调稳压电源外观图
(1)、稳压电源部分所用电子元器件明细表:
变压器220V/12V一个;
整流稳压管D1~D4四个;
C1,C5电解电容680uF两个;
C3,C4是104瓷片电容两个;
C2电解电容680uF一个;
可调电阻5K一个;
电阻R1 470欧姆 一个;
电阻R2 1K欧姆 一个;
发光二极管LED0 3 mm 一个
LM317可调稳压芯片 一个
数码显示管模块 一个
电源开关一个
(2)、 信号检测电路部分所需电子元器件
CD4069六路反相器芯片 一个
发光二极管LED1、LED2、LED3、 3 mm 三个
C6电解电容10uF一个
可调电阻10K一个;
电阻R4 100K欧 一个;
电阻R0 1K欧 一个;
电阻R3 1K欧一个;
电阻R6 10K欧 一个;
三极管Q 9014 1个
无源蜂鸣器BELL 1个
接线端子 5 个
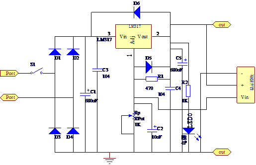
完整的电路原理图
可调稳压部分电路原理图
直流稳压电源是一种将220V工频交流电转换成稳压输出的直流电的装置,它需要变压电路、整流电路、滤波电路、稳压电路、电压输出指示电路、蜂鸣器报警电路,信号处理指示电路。整流电路所使用的是整流二极管IN4007,其引脚有正负之分,白色条带的为负极,那么另一边为正极。稳压可调集成芯片LM317采用了ST进口的芯片,其质量可靠,输出电压电流稳定性很高。降压变压器2根红色线接220V市电,2根黑色线(或者蓝色线)接输出12V交流电。
(3)、电路的工作过程
首先220V AC交流市电经过变压器T降压后达到12V AC交流电,然后进入由四个整流二极管(D1-D4)形成的桥式整流电路,输出脉动的直流电。电容C1滤波后送入稳压可调芯片LM317第3引脚输入端,第2脚是输出端,由此输出稳定的直流电压。LM317第一脚是电压输出调整端,调整端与输出端最低的基准电压是1.25V,调节电位器RP可以改变输出电压,其输出电压表达式可以表示为Uo=1.25(1+Rp/R1),当Rp调为0欧姆的时候其输出最低电压是1.25V, C5是滤波电容,其作用是滤除整流后的波纹电压,似的输出电压更加平稳。C4与C2用于旁路基准电压的纹波电压,提高电源的纹波抑制性能。C2是电解电容,主要是滤除低频的波纹干扰电压,C4是瓷片电容主要是滤除高频的波纹干扰电压。D5和D6是开关二极管,起到保护稳压可调芯片LM317的作用,主要为防止输出端短路而设置。R2和LED0是电源的指示电路,当接上220V市电后会亮,表示有输出电压。
组装中的可调稳压电源
电路中的可调稳压芯片LM317是应用比较广泛的电源集成电路之一,具有固定式三端稳压电路的最简单形式,又具备输出电压可调的特点,同时具有调压范围宽、稳压性能好、噪声低、纹波抑制比高等优点。它是可调节三端稳压器,其输出电压范围在1.2V~37V时,可提供1.5A的电流,最低可调整到1.2V,如下图所示。
输出最低电压1.2V
焊接安装可用PCB万能板,首先在万能板上设计好元器件布局,单层板布线。按照从左到右,由整流电路、滤波电路、可调稳压电路、电源指示电路等顺序安装。焊接的方法是由小到大、由低到高、由轻到重,由里到外的顺序进行焊接。
安装完毕的PCB单层电路板
第三步整体组装调试与检测
本电路的主要技术参数有一下特点,第一是输出直流电压的调压范围在1.25V~12V之间;第二是输出直流范围在5mA~300mA之间;第三是LM137可调稳压芯片内部具有过热保护、过流保护、短路保护电路。
组装调试完成的可调稳压电源
调试时我么可以运用多种方法综合进行,比如观察法,先不通电仔细检查每个原件是否安装正确,特别是LM317可调压的芯片。电阻法:根据原理图检查线路是否连通,可用万用表检测每条线路是否导通,是否有虚焊、假焊、漏焊等现象;电压法测量,用万用表交流档250v测变压器输入端是否有220V市电输入,用万用表直流档50v再测LM317输入端3脚和输出端2脚是否有电压输出,最后测1脚调整端的电压,若能从1.2V-12V表明是可调的,那么整个电路基本正常。
调试完毕可使用的稳压电源
外观还没有装饰,使用很正常,希望大家批评指正!!
基于51单片机的简易可调电源
今天分享一个基于51单片机的简易数控可调电源的仿真。
数控电源其实就是将传统模拟可调恒压恒流线性电源的恒压环路和恒流环路通过单片机+运放来实现。首先电源在开机的时候是处于待机状态的,电源无输出,按一下输出按钮,单片机会把预置好的一个值输出给运放处理后送给电源调整管让电源有输出,同时输出部分的稳压环路和恒流环路会采集数据送到单片机中进行负反馈处理,然后去控制调整管的开关,从而达到稳压和恒流的功能。
今天要分享的基于51单片机的简易数控直流电源可以实现1.5V-4.9V的直流电压输出调节,输出电压精度为0.1V,电压调节的步进值为0.1V。
仿真电路图
仿真图如上图所示。主控芯片为AT89C51单片机,该仿真利用直流稳压器LM317作为直流电压输出芯片,通过单片机对数字电位器MCP41010的数值进行调整进而达到控制输出电压的目的。为了使输出电压能够准确,该仿真利用ADC0804对LM317芯片的输出电压进行采集,从而构成电压闭环,使输出电压更加准确。仿真中采用了三个独立的7段式数码管用于显示实时的输出电压,利用两个独立按键完成对输出电压的加减调节。
LM317
LM317是应用最为广泛的电源集成电路之一,它不仅具有固定式三端稳压电路的最简单形式,又具备输出电压可调的特点。此外,还具有调压范围宽、稳压性能好、噪声低、纹波抑制比高等优点。LM317是可调节3端正电压稳压器,在输出电压范围1.2伏到37伏时能够提供超过1.5安的电流,此稳压器非常易于使用。
LM317标准应用电路
LM317的标准应用电路如上图,在该仿真中,将传统的电位器改为数字电位器,通过调节数字电位器的阻值就可以改变芯片的输出电压。
MCP41010是Microchip公司生产的一种集成数字电位器。它在单一芯片上集成一个10 kΩ数字电位器,电位器的滑动端共有256个离散的调节节点,并有一个8 b的E2PROM数据寄存器,直接控制滑刷在电位器上滑动端的位置。用户可以通过相应指令往数据寄存器写8位字,调节精度可达256。MCP41010芯片具有工业标准的SPI同步串口,可以实现寄存器操作,从而改变滑刷的位置。在使用的时候只需要使用51单片机的3个IO就可以完成对该芯片的控制操作。
ADC0804是51单片机设计中比较常见的一个8位ADC,在这里就不作过多介绍。下面介绍一下仿真过程。
仿真效果图
仿真的动态图如上图所示。仿真运行后,数码管显示1.5V,可以看到LM317右侧的电压表显示为1.54V,电压表显示的是LM317的实际输出电压,而数码管显示的是调整电压。右上角的两个独立按键可以对输出电压进行调整。
目标输出1.7V时,实际输出为1.74V;目标输出为3.8V时,实际输出为3.84V;目标输出为4.9V时,实际输出为4.93V。输出电压基本可以满足目标电压(当电压从4.9V直接变为1.5V或从1.5V直接变为4.9V时输出电压会有一个缓慢下降或上升的过程,这主要是因为该仿真时采用闭环调节的方式,这个缓慢下降的过程就是闭环调节的过程,过程的时间与调节速度有关系)。
相关问答
是否有用 单片机 控制开关 电源 改变输出电压的方法-ZOL问答7条回答:【推荐答案】开关电源的电压,用51单片机来控制是无法实现的,当然,你可以通过AD转换来随意控制输出电压大小,但是这个电压驱动能力有限,不足以担当开关电...
单片机 里面电位器名称?AND与门ANTENNA天线BATTERY直流电源BELL铃,钟BVC同轴电缆接插件BRIDEG1整流桥(二极管)BRIDEG2整流桥(集成块)BUFFER缓冲器B...
stc15w4k58s4输出 可调 电压stc15w4k58s4是一种单片机芯片,具有输出可调电压的功能。该芯片可以通过外部电路设计和编程控制,实现不同范围的电压输出。这种芯片在电子设备、通信、工业控...
单片机 是怎么通过pwm波来控制电机运转的,工作原理是什么?三、单片机PWM控制原理现在很多单片机都有PWM功能,一般情况下,单片机的PWM功能是通过定时器来实现的,在使用时,需要对定时器的寄存器进行PWM功能的设置。...现...
求能产生0--75mv 可调 电压信号的电路, 单片机 控制最好.精度0.5.越高越好?那就用D/A转换芯片来实现好了,单片机输出想得到的数字电压值,再通过D/A转换芯片获得模拟电压值那就用D/A转换芯片来实现好了,单片机输出想得到的数字电压值,...
单片机 逆变器的工作原理是什么?逆变器的原理它首先是将交流电变为直流电.然后用电子元件对直流电进行开关.变为交流电.一般功率较大的变频器用可控硅.并设一个可调频率的装置.使频率在一定范...
51 单片机 电位器有什么作用?电位器在电路中的主要作用有以下几个方面:1.用作分压器电位器是一个连续可调的电阻器,当调节电位器的转柄或滑柄时,动触点在电阻体上滑动。此时在电位器的输...
方波-三角波的频率在100HZ~20KHZ范围内连续 可调 方波正弦波...[最佳回答]这个问题有人问过,我也回答过.请参见上面这个网址里面,我提供了一个方案,可以实现你要功能.提问者自己找了一个方案,但要实现你要的功能有点难.因为...
想把12v电压转换成5v需要哪些电路元件?提问的朋友想把12v电压转换成5v的输出电压,我认为可供实现这种电路的电子元器件还是比较多的。下面我提供几种实现的方法以供这位朋友在制作时进行参考。用分离...
商用大功率电炒锅多少钱一个- 一起装修网[回答]山东滨州辉煌厨业有限公司是一家专业生产商用厨房设备炊事机械和家用厨房电器的企业,是经*相关部门批准注册的企业。主营商用多功能电热大锅灶,公司...
