万能芯片NE555,你知道多少?
有一种著名集成芯片,从70年代到2021年一直是无数电路的瑞士军刀,而且他在电子领域中,也是广大电子工程师在 diy 电路时低成本的首选,它就是NE555
它是一种模拟和数字功能相结合的中规模集成器件,这种芯片具有多种功能,可以用作定时器,震荡器及脉冲产生电路
自从它在1971年被hans R研发设计,并投入市场引起了轰动,成为了最重要最流行的芯片,在当时没有单片机的时候,他的出现可以说是完美解决了任何电路的定时功能,如今他的销量已达到数十亿名。
今天的工程师们仍然使用555设计一些有用电子模块,主要是因为在单个晶体制作的集成芯片,如同运算放大电路一样可靠便宜,他能够产生稳定的方波信号,占空比从50%到100%,555成本低性能可靠。
只需要外接几个电阻电容,就可以实现多次震荡器单稳态触发器,及施密特触发器等脉冲产生与变换电路
NE555也常作为定时器,广泛应用于仪器仪表家用电器电子测量及自动控制等方面,现在已经是上千类的应用方案当中的首选型,555的应用可以按照他的工作模式分类可以分为无稳态单稳态双稳态。
而且还有很重要的一个点,就是他能产生 pwm 波形,比如可以在开关电源电路中看到他的应用,这得益于他价格低廉,以及可以与其他电路很好结合。
NE55555只是一个双稳态芯片,他只能够配合一定的电路产生一定的频率,要想实现你要的功能,没单片机是不行的。
可以说两者缺一不可!下面我来分享下,正在学习模拟电路的小伙伴需要了解的知识
NE555为8脚时基集成电路,各脚主要功能(集成块图在下面)
1.地 GND
2.触发
3.输出
4.复位
5.控制电压
6.门限(阈值)
7.放电
8.电源电压Vcc
应用十分广泛,可装如下几种电路
1.单稳类电路
作用:定延时,消抖动,分(倍)频,脉冲输出,速率检测等。
2.双稳类电路
作用:比较器,锁存器,反相器,方波输出及整形等。
3.无稳类电路
作用:方波输出,电源变换,音响报警,玩具,电控测量,定时等
最后为你们总结了一些有趣NE555电路,看看你们有没有 diy 过呢,欢迎在留言区评论哦
回复“入门资料”获取单片机入门到高级进阶教程
免费领!单片机入门到高级开挂学习路径(附教程+工具)
555振荡器搭建LED闪烁电路
今天在面包板上为大家搭建一个LED灯闪烁电路,用的主控不是单片机,而是经典的555振荡器,为什么用555振荡器呢?
因为555振荡器原理简单、但功能强大,内部总共就只有26个晶体管,即使把555振荡器的内部原理图给我们,通过分析,我们也能分析出它的工作原理,不仅如此,还能在这里面学习模电和数电的知识。
比如说555内部的触发器是数字电路的范畴,要想弄明白这个触发器,我们必须去学《数字电子技术》里面的知识,触发器弄懂了,数电基本上也就入门了。
不仅如此555振荡器更多的是模电的知识,在555振荡器中,我们也能学习很多与模电有关的基础知识。
由于科技的进步,现在的人们也都好高骛远了,上来就是学STM32、RTOS,即使是会用库函数操作单片机了,但对于单片机的底层却一无所知,更有甚者连触发器都不知道为何物,这样学习是很不严谨的。
综上,我们认为555振荡器不应该因为现在科技的进步而被抛弃,悄悄相反,如在真的想在某一行有更深一步的发展,我们应该去研究科技的底层。
那现在我们给大家用555振荡器搭建一个LED闪光灯电路,希望能激发大家学习底层电子电路的兴趣。
什么是555振荡器
简单来说,555振荡器是一块可以输出特定频率脉冲信号的集成电路。
下面的那个小家伙儿就是555振荡器,像不像一只小螃蟹呢?螃蟹在大家心中那肯定是美味,但让你们去钻研一个和螃蟹一样爪数的集成电路时,可能你们就没有耐心了。
不用担心,接下来我将让大家像吃螃蟹一样吃下这块只有8只引脚的小黑匣子。
内部构造
想要知道一块集成电路是怎么工作的,首先我们需要知道它的内部原理图,555振荡器的内部原理图如下图所示。
还好它的内部集成的晶体管并不多,只有26个,要知道最新版的iPad Pro所采用的A12 X芯片内部集成了100多亿个晶体管,即使是iPhone XS的A12内部也集成了几十亿的晶体管。虽然他们都是芯片,体积也差不多。只能说科技进步的太快,快到让人吃惊。
对于上面的原理图,如果不是学过数电或者模电,应该很难看懂,即使是学过也不一定能看懂,虽然只有区区26个晶体管,但是它所涉及到的知识面却异常广泛,几乎把大学的数电模电都涉及到了。
看不懂也没有关系,下面是555振荡器简化之后的原理图,上面涂颜色的部分都是模块化的东西,对应的是比较器和触发器,名字听着差不多,但一个属于模电,一个属于数电。
我们现在只分析一下原理框图,不讲他们的构造原理,因为讲底层原理的话,等于是重新学一遍模电,10篇文章可能都讲不完。
原理框图
经过简化之后的原理框图就很简单了,每个原理框图和上面图中的涂颜色电路一一对应。
黄色的三角和下面粉色三角是两个比较器,右边紫色的是一个R-S触发器。
最左面的绿色的是三个阻值为5K的电阻,这也是555振荡器名字的由来,还有一种加556的振荡器,大家能猜到和555有什么不同吗?这时候你可能会说除了有两个5K电阻之外,另外一个是6K电阻。
事实是这样吗?并不是这样的,556振荡器比555多了一个1,但这个1代表的并不是1K的阻值,而是556的内部封装了两块555振荡器模块。这样的命名真实让人大跌眼镜。要是由我来命名的话,可能会给556命名为555D,D所代表的是double双倍。
下图为555内部各功能模块的简化图,如果你还是看不懂,那也没有关系,因为我们可以直接使用这个555振荡器,即使你不知道它的工作原理。
引脚
对于刚入门的小白,可以先用555做出几个小实验,然后再去学习555的底层,这种自上向下的去学,你会明白自己的目标,不然学了一大推底层,你甚至不知道自己学的这个东西能干什么?
学习这种模块最快的办法是搞清楚它的各个引脚的定义,然后搭建一个最小系统,好比我们在学习程序的时候第一件事是要打印“Hello World”一样。
接下来我们说一下各个引脚的作用
1脚:电源负极
8脚:电源正极
4脚:复位引脚,在这里接正极
5脚:放电引脚,通过电容接负极
不难吧,我们这就弄懂555的一半引脚了,然后我们再介绍一下其余的四个引脚。
2脚和6脚:比较器控制引脚,这两个引脚是接在一起的,根据电压的不同控制比较器输出高低电平,进而控制触发器。
7脚:接在R1和R2之间,固定接线方式,我们暂且不用管。
3脚:脉冲信号输出引脚,也是对我们有用的唯一引脚。
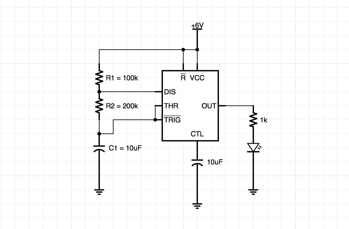
在我们知道了555的引脚定义之后,下一步就是搭建它的最小系统了,比如说让它控制一颗LED灯闪烁。
最小系统
下面是555振荡器的经典接线图
最小系统如上图所示,到目前为止就差一步了,即OUT引脚后面的负载,因为我们的555可以输出200多毫安的电流,所以可以驱动负载,但有的只是输出一个脉冲信号,电流在几毫安,这种555振荡器是不能驱动负载的。
下面我给OUT引脚接上LED灯,如下图所示,我给OUT引脚接上了LED灯,同时串联一支1K电阻来限流。
那么问题又来了,我们知道555振荡器OUT引脚输出的是矩形波(如下图所示),但是他的频率是怎么确定的呢?
这个很简单,通过上图中的R1、R2和C1就能确定OUT引脚的输出频率。
矩形波的频率为f=1.44/(R1+2R2)✖️C1
如上图我们的R1=100K,R2=200K,C1=10uF。
所以矩形波的输出频率f=1.44/(1000000+4000000)✖️10UF=0.288HZ
0.288求出来的是频率,换算成周期:1/0.288=3.4S,也就是说LED灯每隔1.7S改变一次状态。
对于这个电路,我用面包板搭建了实际的电路,实验现象和预期一致。
实验现象
实验现象:LED灯差不多每隔1.7秒改变一次状态,怎么样,是不是已经迫不及待想自己尝试一下了,那就不要犹豫了,快去搭建你自己的LED灯闪烁电路吧。
相关问答
555 定时器是 单片机 吗?555定时器不是单片机,它是一种基于模拟电路技术的集成电路,由国际整流器公司(NationalSemiconductor)于1971年设计推出。555定时器主要应用于脉冲、频率和...
ME 555 芯片是 单片机 么?不是,单片机是一种集成电路芯片,具有数据处理能力的中央处理器、随机存储器RAM、只读存储器ROM、多种IO口以及中断系统等。不是,单片机是一种集成电路芯片,具...
me 555 是什么元件?me555是双比较时基集成电路。集成电路是一种微型电子器件或部件。采用一定的工艺,把一个电路中所需的晶体管、电阻、电容和电感等元件及布线互连一起,制作在一...
ne 555 单稳态延时电路?NE555单稳态延时电路是一种基于NE555集成电路实现的电子元件,主要用于产生延时脉冲信号或触发器的工作。它能够在输入触发信号的作用下产生一个固定宽度的方波...
单片机 驱动交流接触器的方法[回答]在各种自动控制设备中,都存在一个低压的自动控制电路与高压电气电路的互相连接问题,一方面要使低压的电子电路的控制信号能够控制高压电气电路的执...
怎么用Ne 555 做一个12v通电延时几十秒后继电器吸合?NE555是一片神奇的时基集成电路,具有三种典型的工作状态,分别为:1)单稳态;2)多谐振荡;3)施密特触发等。本题目是要做一个继电器上电延时吸合的电路,需要...提问...
开关报警电路参考方案:报警电路可由 555 定时器构成蜂鸣器,或...[最佳回答]还是用单片机做吧,单片机做的话这个很简单,与非门在习惯了单片机以后就跟少用了,
单片机 中数字钟需要哪些指令?555定时器,时钟发生器,晶振。..555定时器,时钟发生器,晶振。..
12v刹车灯容易被烧坏加多少电阻?可以加5欧姆电阻,但是最好不要私自改动车子的电阻,找出灯性坏的原因才是正理。当车子发生loaddump(抛负载/甩负载/负载突降)现象时,也就是车上发电机的负载...
proteus: 单片机 仿真里的晶振频率怎样设置?-ZOL问答双击单片机就可以设置频率了,有用(0)回复xuzhiyingdahuzi在protues中,晶振...华硕x555y适于哪个系统421浏览6回答手机小米系统升级结束不了怎么处理?...
