从一个简单的项目,学会单片机的使用:51单片机设计的8路抢答器
单片机作为可编程器件,简化了电路的设计、方便了逻辑设计,从此再也不用使用一大堆电路做硬件逻辑了。拆开任何一件功能稍微复杂一点电子产品,里边都可以看到单片机的身影。学会单片机对找工作也很有利,而且待遇还不错,今天就从实例分享的角度和大家共享一个案例,用单片机来实现一个抢答器。
在电视节目中,经常看到抢答器出现在知识竞赛、答题竞赛节目中,如江苏卫视的《一站到底》,抢答器可以准确、公正、直观、公平的显示出抢答选手的编号,可以更好的促进各选手之间的竞争意识,营造紧张的抢答气氛,增加节目的趣味性和观赏性。
抢答器的设计框图
抢答器要实现如下功能:抢答功能、显示功能、倒计时功能、自锁功能。节目后台需要控场,拥有抢答器的绝对控制权。功能需求 如下:
在该设计中,按键采用机械式的四腿按键来实现,按键数量10个;显示采用三位数码管来实现,两位显示时间,一位显示选手编号;声音提示用蜂鸣器来实现。核心器件采用51单片机来实现。其功能框图如下图所示。
1-抢答器功能框图
按键输入电路设计
该抢答器设计中总共有10个按键,其中8个按键用于给用户抢答用,所代表的编号为1-8,另外两个按键分别为开始键和结束键,由主持人或者后台控制。由于8路输入抢答按键具有互锁功能,所以只要有一个有效输入后,其他抢答都是无效的,这个功能可以在程序中实现,为了方便程序设计,这里采用8输入与非门来实现,所用型号为74LS30,该与非门有8路输入,1个输出,功能框图如下所示。
2-74LS30与非门框图
8个按键作为74LS30的输入,输出通过NPN三极管接入51单片机的外部中断0接口,以中断的方式实现按键功能的检测,单片机的中断资源为低电平有效,为了提高电路稳定性在三极管的集电极上加入上拉电阻,以防误动作。
3-按键输入电路设计
开始和结束两个按键采用独立式按键设计,占用掉单片机的两个IO口,程序中采用轮询来实现。
数码管显示电路设计
显示部分采用数码管来实现,根据设计要求,两位用于显示倒计时时间,最大可以显示99;一位用于显示选手编号,故需要3颗数码管,该设计中采用共阳数码管来实现,所谓共阳数码管是指公共端接高电平,段选管脚接低电平后相应的字段才会被点亮。共阴数码管正好相反,公共端接低电平,段选管脚接高电平后相应的字段才会被点亮。数码管的实物图如下所示。
4-数码管实物图
数码管的引脚比较多,除了8个段选管脚外,还有公共端/位选引脚,如果用三颗独立的数码管可能需要较多单片机引脚资源,为了解决这个问题,本例设计采用74HC595作为数码管驱动。74HC595是串入并出的移位寄存器,只需要三个引脚就可以控制8个引脚的输出,而且还可以实现级联。所以74HC595通常在数码管驱动和点阵屏中应用比较多。
这三颗数码管中,分为时间显示和编号显示两组,用到三颗74HC595,其中两颗级联用于控制时间显示的数码管,总共用到6个单片机的IO口,驱动电路如下图所示。
5-数码管驱动电路
蜂鸣器发声电路设计
需求中提到发声设计,当有效按键事件发生时,蜂鸣器发声作为提示音,当倒计时进入5秒之内后还没有人按键抢答时,蜂鸣器每隔1秒发声,制造现场紧张的气氛,提高节目的观赏性和娱乐性,增强节目效果。本例中选择了蜂鸣器,蜂鸣器驱动电路如下图所示。
6-蜂鸣器驱动电路
由于单片机的IO口驱动能力有限,所以采用三极管来驱动,这里选用了PNP三极管。三极管驱动蜂鸣器时工作于饱和状态,为了让三极管充分饱和,将蜂鸣器接在了三极管的集电极,这个地方初学者在设计电路时要注意。图中当单片机的IO口输出低电平时蜂鸣器工作发声。
抢答器程序设计
该设计使用keil5作为编程环境,涉及到数码管显示、按键检测/互锁、蜂鸣器发声、定时器等相关功能模块的程序编写。程序设计的流程图如下所示。
7-程序设计流程图
程序的功能逻辑介绍如下,上电后数码管显示FFF字样,并首先检测“开始”按键是否按下,如果没有按下开始按键则表示抢答未开始。如果按下了开始按键,抢答器启动,秒显示开始倒计时,有人按下抢答键时蜂鸣器发声、倒计时停止并显示抢答者编号,整个抢答事件结束,直到主持人/后台按下结束按键后再显示FFF。如果倒计时进入5秒内,仍未有人抢答,则每个整秒蜂鸣器响一次,直至结束。
以上为程序逻辑设计和程序的流程图讲解,下面介绍各功能模块的程序设计。
首先介绍数码管的程序编写 ,再编写程序时,都会预先定义好数码管的字段表,根据共阳数码管和共阴数码管的不同,其字段表也是不一样的,但是两者是互补的,数码管可显示的字段表如下图所示。
8-数码管字段表
程序代码如下:
/*共阳数码管的0-9数字字码表*/
uchar code seg_code[]={0xc0,0xf9,0xa4,0xb0,0x99,0x92,0x82,0xf8,0x80,0x90,0x8e,0xff};
其次是按键部分 ,抢答按键采用中断来实现,开始/结束按键采用轮询实现,部分定义代码如下所示。
//定义抢答按键
sbit KEY_1=P0^0; //1
sbit KEY_2=P0^1; //2
sbit KEY_3=P0^2; //3
sbit KEY_4=P0^3; //4
sbit KEY_5=P0^4; //5
sbit KEY_6=P0^5; //6
sbit KEY_7=P0^6; //6
sbit KEY_8=P0^7; //6
//定义开始/结束按键
sbit START = P2^4;
sbit STOP = P2^5;
仿真电路的设计和验证
在做板子之前,先用Proteus仿真软件做了仿真。Proteus仿真支持51单片机并可以实现运行程序的功能,当把程序写好后加载至Proteus即可实现程序的调试,Proteus还可以与Keil软件实现联调功能。所设计的仿真电路如下图所示。
9-仿真电路-初始显示FFF字样
在上电初期,显示“FFF”字样,前两个数码管代表倒计时时间,后一个数码管代表抢答者的编号。按下开始按键后,抢答器开始工作,如下图所示。
10-抢答成功界面
上图表示,在倒计时时间还有7秒的时候,5号选手完成了有效抢答,直至主持人/后台按下结束后再显示FFF,否则一直显示该界面。
抢答器的焊接调试
为了实现功能验证,选择用万用板手工焊接实现这个设计。最终的实物图如下所示:
11-最终实物图正面
电源供电为DC5V,可以使用电池盒供电,也可以选择5V输出的手机充电器供电,导线走在了电路板正面,虽然丑了点,但是方便一点。电路板的反面如下图所示。
12-最终实物图背面
反面是用焊锡连接实现的。由于功能不是很复杂,程序写完后,调试了没几次就完成了功能,前文中所描述的功能都实现了。按键互锁的功能也实现了。下图是通电运行的界面,表示5号抢答者在倒计时28秒的时候抢答成功,这时候其他抢答者的按键无效。只有开始或者结束按键是其作用的。
13-抢答成功界面
该抢答器的设计虽然是一个很简单的练手项目,但是却涉及到了单片机中最常用的外设电路,可以帮助初学者熟悉数码管、按键、蜂鸣器的使用和控制方法。初学者可以借助这个产品熟悉单片机开发过程中所用的各种软件和产品开发的流程。
对这个电路进行PCB Layout,设计个外壳就成了一个不错的产品。还可以增加蓝牙模块或者WiFi模块,实现电子屏的控制和显示,再把功能完善一下,就可以用在舞台上了。
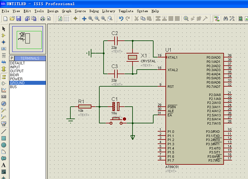
51单片机学习6-最小系统proteus仿真图的绘制
这篇详细介绍51单片机最小系统用proteus软件绘制的过程。
1.打开protues7.8
protues打开后界面
2.选择单片机
选择单片机
3.选择10K电阻
10K电阻
4.轻触按键
按键
5.电解电容
电解电容
6.22p瓷片电容
瓷片电容
7.晶振
晶振
8.电源
电源
9.地
地
10.连线
完整的最小系统仿真图
元件的选择主要是在(左边)元件查找框点击P输入对应的单词即可找到
在Compoment Mode里面查找
1单片机 -----------AT89C51
2.电阻--------------Resistors
3.轻触按键----------BUTTON
4.电解电容----------CAP-ELEC
5.22p瓷片电容------CAP
6.晶振---------------CRYSTAL
在Terminals Mode里面查找
7.电源---------------POWER
8.地-----------------GND
相关问答
基于 51单片机 的数字频率计设计( proteus仿真 )?刚刚下了一楼传的附件,测试后发现精度和测量范围都比较差。如果单从测频的角度来说,51的频率计是很简单的。恰好几年前我写过类似的程序,是用来测频率和占空...
51单片机 的 proteus 名称?AT89C51(常⽤51单⽚机)cap(电容(径向))CAP-POL(极化电容(径向))有极性电容。有极性电容是不可逆的。就是说正极必须接⾼电位端,负极必须接低电位...51单...
Proteus 的 51单片机 控制步进电机,实现电机正反转?Proteus的51单片机控制步进电机,一般是控制其相序分配的顺逆从而控制正反转,一般而言,步进电机相序分配可以做成一个数组比如step[]={0x03,0x06,0x0c,0x09},这...
在用 proteus 做 仿真 时怎么把程序放到 单片机 里头-ZOL问答先用其它软件(如windows记事本,MASM)写好程序,保存后打开Proteus,在工具栏的So...CodeGenerationtool选ASEM51就OK了,接下来就能仿真了,前提是放入...
单片机 开发人员最主流的开发和 仿真 软件有哪些?我在学校学的是8098单片机,用的是汇编语言,由于年代久远,加之刚入门懵懵懂懂,不知道用什么集成开发工具,只记得有点难,跟《微机原理》一样是其他同学容易挂...集...
proteus 中为什么没有STC等系列的 单片机 ?楼上的你确定可以添加PROTUES??楼主建议不要仿真了,直接作出印制板来调试吧,只要硬件不出问题,可以在线调试的。好久没用仿真的了,都是直接做了印制板在线...
怎么选择 广州虚拟 仿真 实验教学项目公司,虚拟...[回答]虚拟肤质和硅胶有以下的区别:1、硅胶材质本身带有味道,而虚拟肤质没有。2、虚拟肤质仿真度比硅胶更高。3、虚拟肤质材质紧密,有细微的纹,而硅胶没有...
proteus 晶振怎么加?在Proteus软件中添加晶振的步骤如下:双击打开Proteus软件,创建一个新的电路图。在左侧工具栏中选择“Components”(元件),在搜索框中输入“CRYSTAL”,在...
51单片机 的信息栏怎么删除或修改里面的信息?单片机,只要不是ROM的,都可以重新编程,烧录新程序来改变就可以了。软件仿真的话,直接改你的代码。硬件仿真时,则也需要改代码,重新烧录程序。单片机,只要不...
各位大佬们,我想问问新手入门 单片机 可以直接stm32吗?新手入门单片机是否可以直接STM32?主要还是要看个人的相关基础情况,如果具有一定的硬件基础,并且对C语言比较熟悉,对结构体,函数等的运用比较熟悉,直接学习...新...
