一文读懂恒流源电路模块设计
恒流源是能够向负载提供恒定电流的电源,因此恒流源的应用范围非常广泛,并且在许多情况下是必不可少的。例如在用通常的充电器对蓄电池充电时,随着蓄电池端电压的逐渐升高,充电电流就会相应减少。为了保证恒流充电,必须随时提高充电器的输出电压,但采用恒流源充电后就可以不必调整其输出电压,从而使劳动强度降低,生产效率得到了提高。恒流源还被广泛用于测量电路中,例如电阻器阻值的测量和分级,电缆电阻的测量等,且电流越稳定,测量就越准确。
一、集成运放构成的线性恒流源
采用集成运放构成的线性恒流源 电路构成如图所示,两个运放(一片324)构成比较放大环节, BG1、BG2三极管构成调整环节, RL 为负载电阻, RS为取样电阻, RW为电路提供基准电压。工作原理:如果由于电源波动使Uin降低,从而使负载电流减小时,则取样电压US必然减小,从而使取样电压与基准电压的差值(US- Uref)必然减小。由于UIA为反相放大器,因此其输出电压Ub=(R5/R4)×Ua必然升高,从而通过调整环节使US升高恢复到原来的稳定值,保证了US的电压稳定,从而使电流稳定。当Uin升高时,原理与前类同,电路通过闭环反馈系统使US下降到原来的稳定值,从而使电流恒定。调整RW,则改变Uref,可使电流值在0~4A之间连续可调。
二、采用开关电源的开关恒流源
采用开关电源的开关恒流源电路构成如图2.3.2所示。BG1为开关管,BG2为驱动管, RL为负载电阻, RS为取样电 阻, SG35 24为脉宽调制控制器, L1、E2、E3、E4为储能元件, RW提供基准电压Uref。图采用开关电源的开关恒流源工作原理:减小开关器件的导通损耗和开关损耗是提高电路效率的关键。为此,器件选择饱和压降小、频率特性好的开关三极管和肖特基续流二极管。
扼流圈L1的磁芯上再绕一个附加线圈,利用电磁反馈降低开关三极管的饱和压降,并采用合理的结构设计,使电路的分布参数得到有效的控制。当电源电压降低或负载电阻RL 降低时,则取样电阻RS 上的电压也将减少,则SG3524的12、13管脚输出方波的占空比增大,从而使BG1导通时间变长,使电压U0回升到原来的稳定值。BG1关断后,储能元件L1、E2、E3、E4保证负载上的电压不变。当输入电源电压增大或负载电阻值增大引起U0增大时,原理与前类同,电路通过闭环反馈系统使U0下降到原来的稳定值,从而达到稳定负载电流IL 的目的。
三、采用集成稳压器构成的开关恒流源
采用集成稳压器构成的开关恒流源 电路构成如图所示。MC7805为三端固定式集成稳压器,RL 为负载电阻,RW为可调电阻器。工作原理:固定式集成稳压器工作在悬浮状态,在输出端2和公共端3之间接入一电位器RW,从而形成一固定恒流源。调节RW,可以改变电流的大小,其输出电流为:IL=( Uout/RW) +Iq式中Iq 为MC7805的静态电流,小于10m A。当RW较小即输出电流较大时,可以忽略Iq。当负载电阻RL 变化时,MC7 8 05用改变自身压差来维持通过负载的电流不变。
RW 的确定:RW 的值可由RW=Uout/IL 确定。因Uout=5 V,IL=0.5~2A,因此确定的取值范围为2.5~10Ω。输出电压和负载变化范围的确定:根据设计要求,本例的输出电压U0=10V。由于恒流源的输出电流可调范围为0.5~2A,因此相应的负载变化范围为5~20Ω。以上几种恒流源结构简单,可靠性高,调整方便,在科研中已得到了应用。其中线性恒流源适用于蓄电池的恒流放电,开关恒流源适用于蓄电池的恒流充电,集成稳压器构成的恒流源适用于电阻测量等。
四、压控恒流源电路设计
压控恒流源电路设计 压控恒流源是系统的重要组成部分,它的功能是用电压来控制电流的变化,由于系统对输出电流大小和精度的要求比较高,所以选好压控恒流源电路显得特别重要。采用如下电路:电路原理图如图2.4.3所示。该恒流源电路由运算放大器、大功率场效应管Q1、采样电阻R2、负载电阻RL等组成1、硬件设计。
电路中调整管采用大功率场效应管IRF640。采用场效应管,更易于实现电压线性控制电流,既能满足输出电流最大达到2A的要求,也能较好地实现电压近似线性地控制电流。因为当场效应管工作于饱和区时,漏电流Id近似为电压Ugs控制的电流。即当Ud为常数时,满足:Id=f(Ugs),只要Ugs不变,Id就不变。在此电路中,R2为取样电阻,采用康铜丝绕制(阻值随温度的变化较小),阻值为0.35欧。运放采用OP-07作为电压跟随器, UI=Up=Un,场效应管Id=Is(栅极电流相对很小,可忽略不计) 所以Io=Is= Un/R2= UI/R2。正因为Io=UI/R2,电路输入电压UI控制电流Io,即Io不随RL的变化而变化, 从而实现压控恒流。同时,由设计要求可知:由于输出电压变化的范围U〈=10V,Iomax=2A,可以得出负载电阻RLmax=5欧。
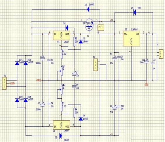
五、电源电路设计
本系统对电源有较高的要求。设计电源时既要保证电源的高稳定度,也要保证电源能输出大于2A的电流,故本系统采用三级管1264来扩流而且在使用电源时必须充分考虑电源的效率。电源电路如图所示,此电源电路采用了LM317和LM337,其输出电压是连续可调的,输出电压调到为+15V和-15V来供给硬件电路使用,其中-15V的电源是供运放使用的,不需要扩流;而+15V的电源的负载电流要求不低于2A,所以采用三级1264来扩流。另外用LM7805产生+5V的电压供凌阳SPCE061A单片机使用。
线性恒流源、开关恒流源,可靠性高,调整方便,在科研中已得到了应用。其中线性恒流源适用于蓄电池的恒流放电,开关恒流源适用于蓄电池的恒流充电,集成稳压器构成的恒流源适用于电阻测量等。SPCE061A单片机作为中央控制器,本系统有功能强、性能可靠、体积小、电路简单的特点。本系统最小可步进1mA ,精度也比较高。输出电流范围较宽。,硬件部分中采样电阻的热稳定性要较好,硬件中的核心模块为压控恒流源,其核心元件采用场效应管其性能和稳定性均高于三极管
「技术文章」电动小车的循迹原理及设计
在2001、2003年连续两届全国大学生电子设计竞赛中,均出现了简易智能小车这种集光、机、电于一体的题目。本文具体介绍一下小车如何正确地进行循迹并给出必要的源代码。
1.小车控制及驱动单元的选择
此部分是整个小车的大脑,是整个小车运行的核心部件,起着控制小车所有运行状态的作用。通常选用单片机作为小车的核心控制单元,本文以台湾凌阳公司的SPCE061A单片机为例予以介绍。SPCE061是一款拥有2K RAM、32KFlash、32 个I/O 口,并集成了AD/DA功能强大的16位微处理器,它还拥有丰富的语音处理功能,为小车的功能扩展提供了相当大的空间。只要按照该单片机的要求对其编制程序就可以实现很多不同的功能。
小车驱动电机一般利用现成的玩具小车上的配套直流电机。考虑到小车必须能够前进、倒退、停止,并能灵活转向,在左右两轮各装一个电机分别进行驱动。当左轮电机转速高于右轮电机转速时小车向右转,反之则向左转。为了能控制车轮的转速,可以采取PWM调速法,即由单片机的IOB8、IOB9输出一系列频率固定的方波,再通过功率放大来驱动电机,在单片机中编程改变输出方波的占空比就可以改变加到电机上的平均电压,从而可以改变电机的转速。左右轮两个电机转速的配合就可以实现小车的前进、倒退、转弯等功能。
2.小车循迹的原理
这里的循迹是指小车在白色地板上循黑线行走,通常采取的方法是红外探测法。
红外探测法,即利用红外线在不同颜色的物体表面具有不同的反射性质的特点,在小车行驶过程中不断地向地面发射红外光,当红外光遇到白色纸质地板时发生漫反射,反射光被装在小车上的接收管接收;如果遇到黑线则红外光被吸收,小车上的接收管接收不到红外光。单片机就是否收到反射回来的红外光为依据来确定黑线的位置和小车的行走路线。红外探测器探测距离有限,一般最大不应超过15cm。对于发射和接收红外线的红外探头,可以自己制作或直接采用集成式红外探头。
(1)自制红外探头电路如图1所示,红外光的发送接收选用型号为ST168的对管。当小车在白色地面行驶时,装在车下的红外发射管发射红外线信号,经白色反射后,被接收管接收,一旦接收管接收到信号,那么图中光敏三极管将导通,比较器输出为低电平;当小车行驶到黑色引导线时,红外线信号被黑色吸收后,光敏三极管截止,比较器输出高电平,从而实现了通过红外线检测信号的功能。将检测到的信号送到单片机I/O口,当I/O口检测到的信号为高电平时,表明红外光被地上的黑色引导线吸收了,表明小车处在黑色的引导线上;同理,当I/O口检测到的信号为低电平时,表明小车行驶在白色地面上。此种方法简单,价格便宜,灵敏度可调,但是容易受到周围环境的影响,特别是在图1较强的日光灯下,对检测到的信号有一定的影响。
(2)集成式红外探头可以采用型号为E3F-DS10C4集成断续式光电开关探测器,它具有简单、可靠的工作性能,只要调节探头上的一个旋钮就可以控制探头的灵敏度。该探头输出端只有三根线(电源线、地线、信号线),只要将信号线接在单片机的I/O口,然后不停地对该I/O口进行扫描检测,当其为高电平时则检测到白纸,当为低电平时则检测到黑线。此种探头还能有效地防止普通光源(如日光灯等)的干扰。其缺点则是体积比较大,占用了小车有限的空间。
3.红外探头的安装
在小车具体的循迹行走过程中,为了能精确测定黑线位置并确定小车行走的方向,需要同时在底盘装设4个红外探测头,进行两级方向纠正控制,提高其循迹的可靠性。这4个红外探头的具体位置如图2所示。图中循迹传感器共安装4个,全部在一条直线上。其中InfraredMR与InfraredML 为第一级方向控制传感器,InfraredSR 与InfraredSL 为第二级方向控制传感器。小车行走时,始终保持黑线(如图2 中所示的行走轨迹黑线)在InfraredMR和InfraredML这两个第一级传感器之间,当小车偏离黑线时,第一级探测器一旦探测到有黑线,单片机就会按照预先编定的程序发送指令给小车的控 制系统,控制系统再对小车路径予以纠正。若小车回到了轨道上,即4个探测器都只检测到白纸,则小车会继续行走;若小车由于惯性过大依旧偏离轨道,越出了第一级两个探测器的探测范围,这时第二级动作,再次对小车的运动进行纠正,使之回到正确轨道上去。可以看出,第二级方向探测器实际是第一级的后备保护,从而提高了小车循迹的可靠性。
4.软件控制
其程序控制框图如图3。小车进入循迹模式后,即开始不停地扫描与探测器连接的单片机I/O口,一旦检测到某个I/O口有信号,即进入判断处理程序(switch),先确定4个探测器中的哪一个探测到了黑线,如果InfraredML(左面第一级传感器)或者InfraredSL(左面第二级传感器)探测到黑线,即小车左半部分压到黑线,车身向右偏出,此时应使小车向左转;如果是InfraredMR(右面第一级传感 器)或InfraredSR(右面第二级传感器)探测到了黑线,即车身右半部压住黑线,小车向左偏出了轨迹,则应使小车向右转。在经过了方向调整后,小车再继续向前行走,并继续探测黑线重复上述动作。
由于第二级方向控制为第一级的后备,则两个等级间的转向力度必须相互配合。第二级通常是在超出第一级的控制范围的情况下发生作用,它也是最后一层保护,所以它必须要保证小车回到正确轨迹上来,则通常使第二级转向力度大于第一级,即level2>level1(level1、level2为小车转向力度,其大小通过改变单片机输出的占空比的大小来改变),具体数值在实地实验中得到。
专家点评:根据本文所讲述的方法,我们可以较容易地做出按照一定轨迹行走的智能电动小车。但是按照该方法行走的小车如果是走直线,有可能会是蛇形前进。为了使小车能够按轨迹行走的更流畅,可以在软件编程时运用一些简单的算法。例如,在对小车进行纠偏时,适当提前停止纠偏,而不要等到小车完全不偏时再停止,以防止小车的过冲。
相关问答
51 单片机 与 spce061a 区别?51单片机和SPCE061A都是微控制器,但是它们有以下区别:1.架构不同:51单片机采用的是经典的哈佛结构,而SPCE061A采用的是现代化的冯诺依曼结构。2.性能不同...
