24G收发芯片XL2412P,集成单片机 ,通信距离可达110米
XL2412P芯片是一款高性能低功耗的SOC集成无线收发芯片,由RF芯片和32位M0核MCU集成,工作在2.400~2.483GHz世界通用ISM频段。XL2412P为SSOP16封装,正常工作电压范围:1.7~3.6V,正常工作温度范围-40~+85℃。XL2412P发射输出功率、工作频道以及通信数据率均可配置,发射输出功率最大可达8dBm。芯片功耗较低,休眠电流小于2uA。
该芯片集成了射频接收器、射频发射器、频率综合器、GFSK 调制器、GFSK 解调器等功能模块,并且支持一对多线网和带ACK的通信模式。芯片已将多颗外围贴片阻容感器件集成到芯片内部。抗干扰性好,接收滤波器的邻道抑制度高,接收机选择性好。容易过FCC等认证。
XL2412P内含32 位 ARM® Cortex®-M0+内核,宽电压工作范围的MCU。嵌入24Kbytes flash 和3Kbytes SRAM存储器,最高工作频率24MHz。并集成多路I2C、USART 等通讯外设,1路12bitADC,2个16bit定时器,以及2路比较器。
功耗较低
发射模式(0dBm)工作电流13.7mA;接收模式工作电流12.3mA;休眠电流小于2uA。
节省外围器件
支持外围4个元器件,包括1颗晶振和3个贴片电容;支持双层或单层印制板设计,可以使用印制板微带天线;芯片自带部分链路层的通信协议;配置少量的参数寄存器,使用方便。
性能优异
125K/250K / 1M / 2M bps模式的接收灵敏度为-96.5/-95/-92/-90dBm;发射输出功率最大可达8dBm;抗干扰性好,接收滤波器的邻道抑制度高,接收机选择性好。容易过FCC等认证。
支持最大数据长度为128 字节(4级 FIFO)
1M/2Mbps模式,需要晶振精度±40ppm&CL=12pF 125K/250kbps模式,需要晶振精度±20ppm&CL=12pFBLE 广播包模式,需要晶振精度±10ppm&CL=12pF
GFSK 通信方式
支持自动应答及自动重传
XL2412P应用场景:
● 无线鼠标键盘;● 无线游戏手柄;● 有源无线标签;● 电视和机顶盒遥控器;● 遥控玩具;● 智能家居及安防系统等。
用24G模块NRF24L01做一个无线遥控开关,远程控制很方便
大家好,我是阿乐,今天教大家做一个无线遥控开关。
如下示意图:
我想要实现的功能是,遥控端输出一个高电平或者低电平,接收端也能同时输出一个高电平或者低电平,这样就能隔空控制很多东西,也不用拉线布线。
手头正好有2.4G模块,型号是NRF24L01,那我们就用它来实现。这个模块也不算贵,如下图:
这种外接胶棒天线带PA放大的也就十块钱左右,号称距离可达1100米,当然实际我也没去试过。
然后更常见更便宜的是板载天线的,体积也更小,价格也就四五块钱,非常值得入手玩玩。实物如下图:
今天我以这个外接胶棒天线带PA放大的NRF24L01作为例子来给大家讲解。先来讲讲它的引脚,把它反过来,令光滑没有元器件的一面对着我们,这面就是背面,它的正面有密密麻麻的小小个的元器件。示意图如下:
将模块翻过来,看到它的背面,它有两排排针,如下图:
最上面两个排针,左边是电源输入引脚,可输入3V-3.6V的直流电,推荐是用3.3V。过来右边是电源地,GND,是电源负极。下来第二排两个排针,左边是CSN,右边是CE。下来第三排两个排针,左边MOSI,右边是SCK。最后一排两个排针,左边是IRQ,右边是MISO。
接下来给大家解释一下这些引脚对应的功能:
CSN,它是Chip Select Not的缩写,是接收端选择引脚, Not代表低电平有效。
CE是Chip Enable的缩写,是发射/接收状态选择引脚。
MOSI是Master Out Slave In的缩写,主出从入,是控制端输出,接收端输入引脚,通常简写成MO。
SCK是Serial Clock的缩写,是时钟信号脚。
IRQ是Interrupt Request的缩写,是中断请求脚,今天我们不会用到这个脚。
MISO是Master In Slave Out的缩写,主入从出,是控制端输入,接收端输出引脚,通常简写成MI。
单独的这个NRF24L01模块自己还不能完成通讯去收发数据,我们需要一个单片机通过编程给它设置,一个当做发射端,另一个当做接收端,这样才能用来一对一通讯收发数据。当然它也可以用来设置一对多通讯。
这样子的话我们就会需要两个NRF24L01模块,两个单片机。单片机我用Arduino pro mini,如下图:
上图中的这个小东西,它相当于一个小开发板,用它来控制设置NRF24L01模块,别人已经写有很多库了,我直接调用就可以,就不用去底层设置寄存器,不用什么都亲历亲为,可以省下很多时间,这对于初学者来说很容易上手,可以快速开发,这个就是用Arduino的好处。一会儿我们直接用别人写好的库,直接修改例程就得了。
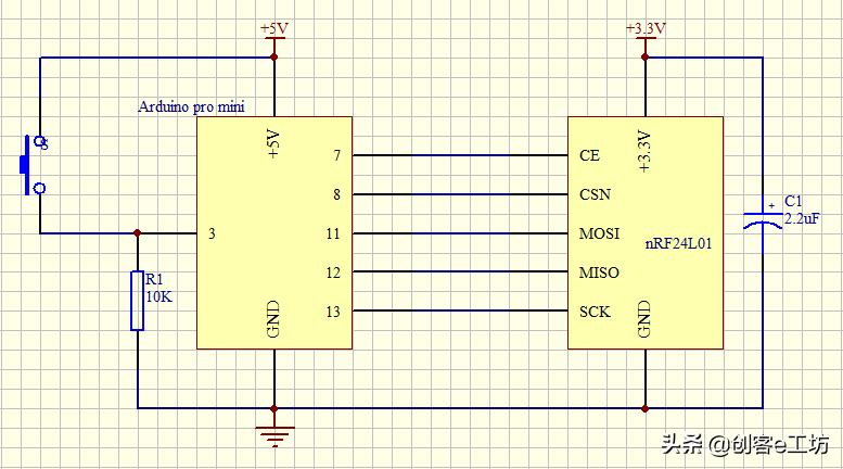
好,看硬件连接,我简单画了个接线图,如下图:
Arduino和NRF24L01模块的连线,无论发射端还是接收端都是这样连。
看到下面发射端的接线图:
在发射端我增加了一个按键,当按键没按下时,Arduino的D3号脚检测到的是低电平,因为直接接一个10K电阻到负极了嘛,所以是0。当按键按下时,接通5V的直流电到D3号端口,D3号端口又对地接一个10K电阻,所以在端口这里得到的是高电平,是1。
好,看接收端,如下图:
我在接收端的Arduino D3号脚接了一个4.7K欧姆的电阻和8550三极管,用来驱动蜂鸣器。当我们从D3给一个低电平的时候,蜂鸣器就会响起来,蜂鸣器负极的100Ω的电阻是限流电阻。
接下来讲一下编程思路:当发射端检测到我按下这个按键时,也就是检测到一个高电平时,就把这个高电平的数据发送到接收端,接收端接收到这个高电平的数据后就输出一个低电平,驱动蜂鸣器响起来,否则输出一个高电平,蜂鸣器不响。在这里不详细讲2.4G模块的具体设置方式,我只讲整体程序的实现过程。
在开始编程前我们需要下载一个库,就是别人编好的函数与例程,到时候方便我们直接调用。这个库可以自己到github去下载,也可以私聊我要,库名称是RF24-master,下好后把它丢到我们安装Arduino这个软件的根目录下的libraries文件夹中就可以了。
好,看程序,下图是发射端的程序:
红色方框1中#include是我们要引用的程序库,把它们包含进来。红色横线2是定义Arduino3号引脚把它命名为buttonPin,后面当出现buttonPin的地方说明是要控制3号引脚。往下,红色横线3是定义一个整型变量buttonState,用来存放按键的键值。
看到下面这张图片:
红色横线1的语句是把7脚设置为CE脚, 8脚设置为CSN脚。红色横线2是设置通讯通道地址00001,接下来红色方框中的是初始化函数,先设置3脚为输入引脚,启动nRF24模组,设定通道地址。在这里多说几句,nRF24L01模块在2.4GHz~2.525GHz这个频带上,在这个频带上划分了0-125個频道,我们通过程序可以自由设定使用的频道,只要发射端和接收端所处的频道相同就可以了。然后每个频道内可容纳6个通道(pipe),每个通道可对应一个发射器;一个接收器可接收来自6个发射器的讯号。一个频道内,至少要有一个发射器和一个接收器,才能连线通讯。发射器可以位于0-5任一通道,并且指定一个唯一的地址值。接下来是设定广播功率,设置功率为RF24_PA_MIN,然后停止侦听,就是设定成发射模式。
如上截图,在循环函数中,读取3号脚的状态,使用radio.write()函数将数据发送出去。发射端的完整程序就是这样,内容并不多。验证一下,没问题后选好板子的对应型号,选端口,上传就完成发射端的程序写入。
接下来讲讲接收端的程序,如下图:
前面的设置基本是一样的,不同的是接收端定义3号脚是用来控制蜂鸣器,同样也定义一个整型变量buttonState,用来存放收到的按键的键值。这里设置引脚和通道地址跟前面一样的,发射端和接收端必须处于同一地址。
如上截图,在初始化函数中,将3脚设置为输出引脚,将3脚置为高电平,启动NRF24模组,设定通道地址,设定广播功率。
如上截图,在循环函数中,开始监听无线广播,检查是否有可用的数据传输过来,当有数据可用时,我们将读取它,将其保存到buttonState中去,if函数判断,如果发射端按下按键了,则输出低电平,驱动蜂鸣器响起;否则,如果发射端没有按下按键,则保持高电平,蜂鸣器不响。这就是接收端的整个程序,也验证一下,没问题后选好板子的对应型号,选端口,上传就完成了。
最后看一下演示效果图:
在室内测试,信号传输稳定,通讯效果很好;在室外休闲公园里测试,以发射端为圆心,在大概800米空旷(有一些树和景观石的遮挡)的半径内,信号传输依旧稳定,通讯效果也很好,更远的距离没去测试过。
详细视频教程请移步到我的头条主页观看。
好的,我制作这个无线传输开关的作用可不是为了遥控这个蜂鸣器而已,我是想把语音识别模块和这个结合起来,对家里的家电进行远程无线遥控,这样我们离智能生活岂不是又更近了一步?
好啦,本期教程就讲这么多,我们下期再见,拜拜!
相关问答
2.4g 无线同步原理?描述无线发射接收模块都已经进行了封装设计(集成了单片机控制和无线编码)跟单片机直接通过异步串行口连接就可以,现在市面上的无线收发模块,其无线工作...描...
什么品牌的 单片机 开发板比较好?软件简介:KeilMDKuVision4是美国KeilSoftware公司出品的51系列兼容单片机C语言软件开发系统,使用接近于传统c语言的语法来开发,与汇编相比,C语言在功能上...
飞行器控制一般用什么 单片机 ?我也是刚开始玩四轴的新手,打算自己DIY,刚浸淫此道2个月,做一个最简单的四轴需要了解单片机与三轴加速度,超声波测高等外围部件的数据读取,接受,同时根据得...
MOSI、MISO、SCK什么意思? 如何使用?CE(发送允许)CSN(片选)MOSI(主机输出从机输入)MISO(从机输出主机输入)SCK(时钟)IRQ(发送/接收中断触发端)2.4G模块是使用SPI通讯协议的模块的MISO连接到单片机...
怎么把有线机械键盘改为无线键盘?一般情况下,有线键盘并不能改为无线键盘,而且有线键盘和无线键盘的两者原理也是不同的,所以,一般建议可以直接购买无线键盘就可以了。无线键盘是键盘盘体与...
有没有谁了解,镇江数据中心通信光模块收发光功率,通信光模...[回答]PCF10模块三个引脚:VCC接9VDC电源+、GND接9V电源-、DATA接单片机I/O口;PCR1A模块四个引脚:VCC接5VDC电源+、DATA接单片机I/O口、DATA接单片机I/O口...
为什么Wifi时而正常、时而没网?为什么WIFI时而有网?时而没有网?通过手机连接WIFI,并且通过无线路由器的IP地址或者网络地址登录无线路由器后台查看,在首页查看无线路由器,网络数据交换是...
315M无线超再生接收电路是什么调制?发射是用编码芯片的?SC2262和SC2272只是一种编码、解码电路,315m超再生无线发射模块和接收模块,只是把数据信号调制在315M载波上和从315M载波上把数据信号检波下来,用SC226...
老师们 求答案:汕头DELL收发模块,收发模块服务体验好不好??SC2262和SC2272只是一种编码、解码电路,315m超再生无线发射模块和接收模块,只是把数据信号调制在315M载波上和从315M载波上把数据信号检波下来,用SC...
手机4g最快速度能达到多少-ZOL问答2、由于普通单片机WiFi路由器自身硬件设计缺陷和制造中材料简配严重,无法高效处...超值款的MIPS架构的“华森X1”华森X1游戏家用型WiFi路由器,1200M无线,2.4G/5G...
