8051单片机彻底研究(基础篇)
需要PDF文件书的联系我
第1章单片机的来龙去脉.................................................................2
1-1单片机从头说起.....................................................................2
1-2单片机与个人电脑的比较............................................................2
1-3典型的单片机应用系统.................................................................4
1-4最简化的单片机系统...........................................................................5
1-5单片机开发的实际问题.................................................................7
1-6本书的单片机学习环境....................................................................8
第2章8051单片机简介..............................................................12
2-1微型控制器与微型处理器................................................................12
2-2时势造英雄:MCS-51系列单片机..................................................12
2-38051单片机功能方框图...............................................................14
2-48051系统复位分析...................................................................20
习题.............................................................................................22
第3章单片机的汇编语言....................................................................26
3-18051单片机的程序设计..............................................................26
3-2写汇编程序的预备知识................................................................26
3-3汇编语言的基本架构.................................................................27
3-4写汇编语言前:熟悉寄存器与指令..............................................28
3-5试写一个8051汇编程序..............................................................30
3-6配合示波器做汇编语言的除错......................................................31
3-7更进一步的8051汇编程序.........................................................33
3-88051的反汇编程序....................................................................34
习题............................................................................................34
第4章8051的存储器...........................................................................36
4-18051内部存储器的分配.................................................................36
4-2程序存储器空间..............................................................................37
4-3外部数据存储器空间.....................................................................37
4-4内部数据存储器空间.............................................................38
习题...........................................................................................39
第5章8051指令的寻址模式..............................................................42
5-18051执行指令的过程...............................................................42
5-28051的直接寻址模式............................................................45
5-38051的间接寻址模式...................................................................46
5-48051的寄存器寻址模式...............................................................47
5-58051的立即寻址模式.....................................................................49
5-68051的索引寻址模式....................................................................49
习题..............................................................................................51
第6章 8051指令说明..........................................................................54
6-18051指令格式.................................................................................54
6-28051指令概述.................................................................................54
6-38051指令集整理.......................................................................56
6-4影响标志位的指令.................................................................58
6-58051指令解析一:算术运算指令....................................................59
6-68051指令解析二:逻辑运算与移位指令..........................................62
6-78051指令解析三:数据传送指令.....................................................64
6-88051指令解析四:布尔变量操作指令................................................68
6-98051指令解析五:程序分支指令......................................................69
习题.....................................................................................75
第7章8051单片机的引脚说明.............................................................78
7-18051单片机的引脚...................................................................78
7-2认识AT89C2051........................................................................81
7-38051与AT89C2051的差异...........................................................84
7-4AT89C系列的下一步..............................................................84
习题.............................................................................................8.6
第8章8051基本程序练习..................................................................88
8-1工具的准备............................................................................88
8-28051汇编程序X8051与LINK4的操作................................................89
8-3基础范例一:LED的亮与灭.........................................................90
8-4基础范例二:蜂鸣器的使用.........................................................92
8-5基础范例三:指示灯...................................................................93
8-6基础范例四:七段显示器的使用..................................................95
8-7基础范例五:按键的使用............................................................99
习题.......................................................................................102
第9章8051控制板线路说明..............................................................104
9-1如何选用控制板......................................................................104
9-2AT2051控制板的特点..............................................................105
9-3线路分析.................................................................................105
9-4AT2051控制板的应用与学习方向..................................................108
9-5AT2051元件表及元件照片.........................................................110
9-6组装指南.............................................................................112
9-7组装的测试步骤...................................................................113
第10章8051定时/计数彻底研究......................................................124
10-1什么是定时/计数................................................................124
10-28051定时器和计数器安排......................................................124
10-3定时/计数器相关的寄存器.......................................................125
10-48051的Timer定时/计数器设置步骤...............................................127
10-5 Timer模式0彻底研究...........................................................128
10-6Timer模式1彻底研究..............................................................130
10-7 Timer模式2彻底研究.........................................................137
10-8 Timer模式3彻底研究.........................................................138
10-98051Timer模式3的再探讨.....................................................139
第11章8051中断彻底研究.........................................................142
11-1为何要有中断...............................................................142
11-28051的中断................................................................142
11-5中断的寄存器(IE和IP)的介绍..........................................146
11-68051的中断源彻底研究..........................................................148
11-78051的中断设置步骤............................................................150
11-8AT2051控制板在中断上的安排................................................151
11-9内部计数器0中断程序范例.......................................................151
11-10外部负边沿中断INTO程序范例.............................................157
11-11外部低电平中断程序范例.................................................160
11-12串行传输中断程序范例.....................................................162
习题.........................................................................................168
第12章8051串行通信彻底研究(一).............................................170
12-1为何要通信....................................................................170
12-2如何进行串行通信......................................................171
12-3RS232C的规格...............................................................173
12-48051的串行接口概述..........................................................175
12-5申行传输控制有关的寄存器:SCON.............................................177
12-68051串行传输的波特率设置.....................................................178
12-7串行传输模式0彻底研究..................................................179
12-8串行传输模式1彻底研究.......................................................184
12-9串行传输模式2彻底研究......................................................188
12-10串行传输模式3彻底研究...................................................191
第13章8051串行通信彻底研究(二).................................................196
13-18051的多处理器通信彻底研究......................................................196
13-2AT2051的串行硬件线路分析.........................................................199
13-3AT2051控制板如何与PC连接....................................................200
13-4多处理器通信的写法分析.........................................................201
13-58051串行接口发送硬件分析.....................................................202
13-6串行传输实用程序范例............................................................205
13-7串行传输的应用与影响..........................................................207
习题...........................................................................................208
进阶练习篇
第14章 AT2051进阶练习(一).......................................................210
14-1练习:蜂鸣器的控制................................................................210
14-2练习:中断服务程序所占用的时间..............................................213
14-3练习:七段显示器的初步使用....................................................215
14-4练习:ACC值的转换与显示.......................................................218
14-5练习:BCD值的转换与显示...................................................221
14-6练习:按键操作的确认.............................................................224
14-7练习:学习波形Duty Cycle的计算与显示......................................227
14-8练习:学习温度值的换算与显示...................................................227
14-9练习:温度值每秒读取两次的写法...............................................228
14-10练习:另一种温度测量的写法..................................................229
习题...........................................................................................230
第15章AT2051进阶练习(二)...............................................................234
15-1练习:启动RS485串行通信接口.................................................234
15-2练习:练习温度值转成ASCIⅡ字符串的写法.......................................235
15-3练习:串行传输的写法.........................................................236
15-4练习:串行传输的写法二..........................................................237
15-5练习:将温度的精确度提高到小数点后一位...................................238
15-6练习:串行除错程序的加入.......................................................239
习题.........................................................................................240
第16章AT2051进阶练习(三)...................................................242
16-1练习:写入一个字节的数据到E'PROM 24LC16内...........................242
16-2练习:E2PROM的读回写法分析...............................................243
16-3练习:ID值读取的写法....................................................244
16-4练习:如何判断E2PROM是否存在...........................................245
16-5练习:ID值的在线更改...........................................................246
16-6练习:配合ID调用的串行通信程序........................................246
16-7练习:串行通信程序的除错....................................................247
16-8练习:RS485通信程序的完整版............................................248
第17章汇编语言的写法分析与除错.....................................................254
17-1汇编语言的难点.........................................................................254
17-2写程序的重点..............................................................................254
17-3LED除错法..................................................................................254
17-4蜂鸣器除错法...........................................................................255
17-5DISPLAY除错法.........................................................................255
17-6串行通信除错法.........................................................................256
17-7仪器协助除错法.........................................................................257
17-8高级仪器除错法...................................................................257
习题.......................................................................................258
第18章8051例程归纳整理..................................................................260
18-1清除4个内部DATA MEMORY地址.............................................260
18-2清除4个外部DATA MEMORY地址...............................................260
18-3将外部数据存储器上4个字节值存入内部数据存储器...........................261
18-4将4个内部数据值转存到外部数据存储器中......................................261
18-5内部数据存储器内4字节相加(不含正负符号)...............................262
18-6内部数据存储器的值和外部数据存储器的值相加...............................262
18-7内部数据存储器的4字节相减.....................................................263
18-8将内部数据存储器内的值取补码.................................................263
18-9对外部数据存储器做16位的加法运算.........................................264
18-10对外部存储器做减法运算.........................................................264
18-11内部数据存储器做值的比较..........................................................265
18-12外部数据存储器做整段值的比较.............................................265
18-13内部数据存储器区与累加器做比较...............................................266
18-144字节不含正负符号的乘法运算...............................................266
18-154字节不含正负符号的除法运算...................................................267
18-16对外部数据存储器内的值做异或运算产生一个校验码..........................268
18-17确认外部数据存储器(4字节)的校验码是否正确............................269
18-18在内部数据存储器内产生4个随机数..............................................269
18-19检查外部数据存储器(16位)是否为0000H.....................................270
18-20检查外部数据存储器(16位)的值是否为1000................................271
18-21检查外部数据存储器(16位)的值是否比5000大............................271
18-22将外部数据存储器(16位)值转换成6个BCD码.............................272
18-23将ACC值(<99)转换成两个BCD码..........................................273
18-24将累加器的值转换成3个BCD码...................................................273
18-25检查一段外部数据存储器(2KB)的读写功能...................................274
18-26计算2KB程序空间的校验和(CHECKSUM).......................................274
18-27清除外部数据存储器共2048个地址...............................................275
18-28将1个字节值转换成ASCⅡ码,供数据显示用..................................275
18-29将ASCII码转换成二进.制...................................................276
第19章混合式示波器的认识与使用....................................................280
19-2基本测量示范....................................................................283
19-3特殊信号测量.........................................................................285
第20章数字电表的使用...................................................................288
20-1数字电表功能..............................................................................288
20-2数字电表操作要点...................................................................288
20-3数字电表使用时的特别注意事项...................................................290
20-4AT2051控制板操作示范............................................................291
20-5电表的校正.........................................................................291
习题............................................................................................293
第21章USB烧录器的安装与使用........................................................296
21-1旗威USB烧录器....................................................................296
21-2烧录器的安装...........................................................................296
21-3烧录程序的安装....................................................................297
21-4烧录功能说明............................................................................297
21-5 Files文件菜单......................................................................299
21-6IC芯片菜单........................................................................301
21-7Programmer烧录器菜单.............................................................303
21-8Diagnostic 诊断菜单....................................................................305
21-9USB烧录器特殊用法...............................................................306
21-10USB烧录器注意事项...........................................................307
习题.......................................................................................307
附录............................................................................................309
附录AASCII表..........................................................................309
附录B8051相关IC引脚图............................................................311
附录C8051指令集总整理..................................................................314
附录D8051指令整理(按功能划分)................................................324
附录E8051指令整理(按十六进制排列)..........................................329
附录F8051SFR表与RESET后的初始值.............................................336
附录GSFR特殊功能寄存器整理表....................................................337
附录H如何购买电子元件.............................................................340
附录l如何识别晶体管(三极管)的引脚..............................................342
附录J如何看Data Sheet................................................................345
附录K如何焊接...........................................................................347
附录L如何上网找元件..............................................................349
8051单片机各种引脚的用法及功能解析
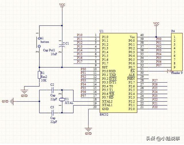
8051系列各种芯片的引脚是互相兼容的,8051,8751和8031均采用40脚双列直播封装型式。当然,不同芯片之间引脚功能也略有差异。8051单片机是高性能的单片机,因为受到引脚数目的限制,所以有不少引脚具有第二功能,其中有些功能是8751芯片所专有的。各引脚功能简要说明如下:
51单片机引脚图
VCC(40脚):电源端,为+5V。
Vss(20脚):接地端。
时钟电路引脚XLAL2(18脚):接外部晶体和微调电容的一端。若需采用外部时钟电路时,该引脚输入外时钟脉冲,要检查8051的振荡电路是否正确工作,可用示波器查看XLAL2端是否有脉冲信号输出。
时钟电路引脚XLAL1(19脚):接外部晶体的微调电容的另一端。在片内它是振荡电路方相放大器的输入端。在采用外部时钟时,该引脚必须接地。
RST(9脚):RST是复位信号输入端,高电平有效。当此输入端保持两个机器周期,即24个时钟振荡周期的高电平时,就可以完成复位操作。RST引脚的第二功能是VPD,即备用电源的输入端。当主电源Vcc发生故障降低到低电平规定值时,将+5V电源自动接入RST端,为RAM提供备用电源,以保证存储在RAM中的信息不丢失,以使电源正常后能继续正常运行。
ALE(30脚):地址锁存允许信号端。当8051上电正常工作后,ALE引脚不断向外输出正脉冲信号,此频率为振荡器频率fosc的1/6。CPU访问片外存储器时,ALE输出信号作为锁存低8位地址的控制信号。在CPU访问片外数据存储器时,会丢失一个脉冲。平时不访问外存储器时,ALE端也可1/6的振荡频率固定输出正脉冲,因而ALE也可以用作对外输出时钟或定时信号。如果你想看一下8051芯片的好坏,可用示波器查看ALE端是否有脉冲信号输出,如有,则8051基本上是好的。ALE端的负载驱动能力为8个LS型TTL。此引脚的第二功能PROG是对片内带有4K EPROM的8751固化程序时,作为编程脉冲输入端。
PSCN(29脚):程序存储器允许输出信号端。在访问片外程序存储器时,此端 口定时输出脉冲作为读片外程序存储器的选通信号。此引脚EPROM的OE端,PSCN端有效,即允许读出片外EPROM中的指令码。CPU在外部EPROM取指区间,PSCN信号在每个机器周期中有两个有效。PSCN端同样可驱动8个LS型TTL。要检查一个8051小系统上电后CPU能否正确到EPROM中读取指令码,也可用示波器看PSEN端无脉冲输出,如有,说明基本上正常工作。
EA(31脚):外部程序存储器地址允许输入端。当EA引脚接高电平时,CPU访问片内EPROM并执行内部程序存储器中的指令,但在程序计数器PC的值超过OFFFH时,将自动转向执行片外程序存储器内的程序 。当输入信号EA引脚接低电平时,CPU只访问外部EPROM并执行外部程序存储器中的指令,而不管是否有片内程序存储器。对于无片内ROM的8031,必须外扩EPROM,此时必须将EA引脚接地。此引脚的第二功能Vpp是对8751片内EPROM固化编程时,作为施加较高编程电压输入端。
P0口(39—32脚):P0口是一个漏极开路的8位准双向I/O端口。作为漏极开路的输出端口,每位能驱动8个LS型TTL负载。当P0口作为输入口使用时,应先向口锁存器(地址80H)写入全1,此时P0口的全部引脚浮空,可作为高阻抗输入。作输入口使用时要先写1,这就是准双向的含义。在CPU访问片外存储器时,P0口是分时提供低8位地址和8位数据的复用总线。在此区间,P0口内部上拉电阻有效。
P1口(1脚—8脚):P1口是一个带内部上拉电阻的8位准双向I/O端口。P1口的每一位能驱动4个LS型TTL负载。在P1口锁存器(地址90H)写入全1,此时P1口引脚由内部上拉电阻接成高电平。
P2口(21脚—28脚):P2口是一个带内部上接电阻的8位准双向I/O端口。、P2口的每一位能驱动4个LS型TTL负载。
P3口(21脚—28脚):P3口是一个带内部上接电阻的8位准双向I/O端口。P3口的每一位能驱动4个LS型TTL负载。P3口与其他I/O口有很大区别,它除作为一般准双向I/O口外,每个引脚还具有专门的功能。
相关问答
8051单片机 共有多少条指令?这些指令按照功能分可分为几类?分别为多少条?这些指令寻址方式有哪几种?果然这年头懂汇编的人不多了啊。8051单片机共有111条指令,按指令功能分,可分为数据传送类29条,算术运算类24条,逻辑运算类24条,位操作类12条,控制转移类2...
8051 周期怎么算?答时钟周期:时钟周期也称为振荡周期,定义为时钟脉冲的倒数(可以这样来理解,时钟周期就是单片机外接晶振的倒数,例如12M的晶振,它的时间周期就是1/12us)...
8051单片机 提供了几个中断源?它们的中断标志是什么?又如何清除陈这些中断标志?各?共有5个中断源:(发生中断后,进入中断服务函数,执行玩中断服务函数后又硬件自动清零标志位)外部中断0,interrupt0,中断标志位IE0;定时器0,interrupt1...
8051单片机 的rom和ram最大容量?8051单片机片内ROM最大容量是64K字节,片内RAM最大容量是256字节。有些新研制的51单片机还在片内增加了扩展RAM,目前最大容量已达8K字节。对于这种新研制的51...
8051单片机 中有多少组工作寄存器?51单片机有4组工作寄存器,每组各8个,寄存器名称都是R0~R7。这4组工作寄存器位于单片机数据存储的底部,0组地址是00~07,1组地址是08~0F,2组地址是10~17,4组...
8051单片机 的硬片结构包含?8051单片机:1、有一个CPU用来运算和控制,2、有四个并行IO口,分别是P0、P1、P2、P3,3、有ROM,用来存放程序,4、有RAM,用来存放中间结果,5、定时计数...80...
8051单片机 堆栈读取规则?1.8051单片机的堆栈读取规则是按照先进后出的原则进行的。2.堆栈是一种用于存储临时数据的内存区域,它的特点是后进先出。在8051单片机中,堆栈是由两个寄存...
8051 的引脚有多少I/O线,他们和 单片机 对外的地址总线和数据总线有什么关系,地址总线和数据总线各有极为?8051有P0P1P2P34组32条I/O线其中P2和P0组成16位地址总线。P0复用为8位数据总线。8051有P0P1P2P34组32条I/O线其中P2和P0组成...
8051单片机 内部有多少容量的rom?8051片内数据存储器除RAM(00-7fh)之外,还有特殊功能寄存其SFR(80H-FFH),两者合起来共有256字节,但是能够真正用来当数据寄存器的只有128字节,也就是RAM。...8...
使用 8051 定时器前的初始化步骤?定时器/计数器的初始化在使用8051系列单片机的定时器/计数器前,首先要对TMOD和TCON寄存器进行初始化,同时还必须计算定时的时间(重点)。(1)确定T/C...

