如何用单片机控制220V交流电的通断
一技在手天下我有!如您觉得本文对您有用烦请收藏转发加关注哟~笔芯
如何用单片机控制220V交流电的通断
首先来说,220V交流电的负载是多大,是感性负载负载还是阻性负载,正常输出功率是多大等这些都要考虑进去。
1、对于阻性负载
比如普通的灯泡,一般是30到40W左右,如果用220V交流电来控制通断,简单点的就用一个双向可控硅直接控制,BT137电流达到7A,耐压值600V,驱动灯泡足够了
也可以加一个光耦
2、对于感性负载
比如电动机,因为它的内部有线圈,100W的电动机在启动的时候可能达到1000W,因此这类电器电路就要加多一个阻容吸收电路,必要时候同时加一个压敏电阻,可以使10471,根据实际间距选择合适的压敏电阻,因为瞬导通时候电压很高,这样就有起到过压保护,以防一通电或者关断时候产生感应电动势产生的电压把可控硅击穿,有时候还会串联一个电感。
使用可控硅三极管MOS管的单片机控制220V交流电通断电路图解
使用单片机控制220V交流电的通断,方法非常多。使用继电器是最方便的,但是继电器通断会有声音,很不好,而且继电器有次数限制,容易坏。题主也说明不用继电器,下面提供几种方法吧,供大家参考。
(1)使用双向可控硅,注意是交流电,使用双向可控硅而不是单向可控硅。
这种情况比较简单,但是电路可靠性不高,220V和单片机电源必须共地,电路故障很容易高压烧毁低压端的单片机。
低压控制高压,最好做隔离,上图为使用光耦隔离的控制方式,也可以使用其它物理隔离芯片。
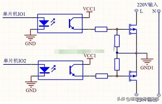
(2)使用三极管、MOS管的控制方式
上图是使用MOS管作开关的电路原理图,因为是交流电,使用两个N沟道的MOS管背靠背连接,该图只是一部分示意图,真正的电路还有很多关键技术,比如采样交流电的极性、判断零点,实现过零开通、断开,以减少对设备的损耗。以及过流、短路保护,区分容性负载上电瞬间的波形与过流、短路波形的区别,防止误保护。使用三极管的原理也是类似的,由于篇幅的原因,就不为大家详细说明了,真正要详细分析几千字估计都不够。
如何用单片机控制220V交流电的通断
一技在手天下我有!如您觉得本文对您有用烦请收藏转发加关注哟~笔芯
如何用单片机控制220V交流电的通断
首先来说,220V交流电的负载是多大,是感性负载负载还是阻性负载,正常输出功率是多大等这些都要考虑进去。
1、对于阻性负载
比如普通的灯泡,一般是30到40W左右,如果用220V交流电来控制通断,简单点的就用一个双向可控硅直接控制,BT137电流达到7A,耐压值600V,驱动灯泡足够了
也可以加一个光耦
2、对于感性负载
比如电动机,因为它的内部有线圈,100W的电动机在启动的时候可能达到1000W,因此这类电器电路就要加多一个阻容吸收电路,必要时候同时加一个压敏电阻,可以使10471,根据实际间距选择合适的压敏电阻,因为瞬导通时候电压很高,这样就有起到过压保护,以防一通电或者关断时候产生感应电动势产生的电压把可控硅击穿,有时候还会串联一个电感。
使用可控硅三极管MOS管的单片机控制220V交流电通断电路图解
使用单片机控制220V交流电的通断,方法非常多。使用继电器是最方便的,但是继电器通断会有声音,很不好,而且继电器有次数限制,容易坏。题主也说明不用继电器,下面提供几种方法吧,供大家参考。
(1)使用双向可控硅,注意是交流电,使用双向可控硅而不是单向可控硅。
这种情况比较简单,但是电路可靠性不高,220V和单片机电源必须共地,电路故障很容易高压烧毁低压端的单片机。
低压控制高压,最好做隔离,上图为使用光耦隔离的控制方式,也可以使用其它物理隔离芯片。
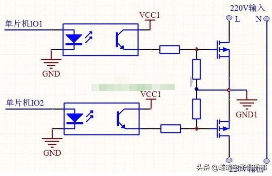
(2)使用三极管、MOS管的控制方式
上图是使用MOS管作开关的电路原理图,因为是交流电,使用两个N沟道的MOS管背靠背连接,该图只是一部分示意图,真正的电路还有很多关键技术,比如采样交流电的极性、判断零点,实现过零开通、断开,以减少对设备的损耗。以及过流、短路保护,区分容性负载上电瞬间的波形与过流、短路波形的区别,防止误保护。使用三极管的原理也是类似的,由于篇幅的原因,就不为大家详细说明了,真正要详细分析几千字估计都不够。
相关问答
我要用 单片机控制220V 的电灯,用什么型号的继电器啊?很多种了,51单片机带负载能力不强,一般用三极管控制继电器,5v继电器最常用松乐T73SRD-5VDC-SL-C继电器也可以用固态继电器另外也可用其他控制电压的继电器...
我现在要用 单片机 自动控制 一个 220V 的水泵,遇到以下几个问题...[最佳回答]1.只要继电器的控制电流,能满足水泵的使用电流、电压,就可以,有大电流的继电器.2.串100欧姆电阻没有问题,出现的问题检查软件或者软件连接.3...
求大神看看这个图, 单片机控制220V 电铃求工作原理?单片机I/O口接R2端,当输出高电平时,三极管导通,三极管集电极电位被拉低,继电器线圈中电流增大,由于电磁感应,线圈磁场使继电器开关吸合,电铃的回路导通,...单...
如何用 单片机 口识别110v或 220v ?很简单。通过传感器或电阻分压的方式取得电压信号,经过隔离后得到3V左右(对于5V单片机)的信号电压,接入单片机的端口,编程将此端口初始化为低电平,此后实...
单片机 能否点亮家庭电路中的灯?怎么实现?单片机控制电灯是极为简单的事情单片机其实就是一个微型“电脑”,它集成了CPU、RAM、ROM、I/O、定时器、中断等等功能。单片机工作需要直流电供电,一般是5V或...
单片机控制 大电流器件,如何实现电路隔离?单片机控制大电流器件,如何实现电路隔离?单片机用在工业现场,出现异常状况多数是源自于干扰,造成程序跑飞、控制失灵,有时出现严重事故。根据题目说的,单...单...
固态继电器到底能否用于, 单片机 PWM, 控制 AC 220V ,五十五瓦,50HZ的电风扇调速?为什么?主要考虑一下固态的关断时间和PWM脉宽,如果脉宽小于关断时间固态容易损坏,个人认为如果调速范围不是很大应该没问题。还有就是电机属于电感类负载,在选型时要...
单片机控制 与PLC控制的区别?你是指单片机与PLC本身的区别还是指它们的控制方式的区别还是指控制特性的区别?单片机和PLC在原理上来讲属于同一类东西。但是区别也较大。比如编程方式上的...
用 单片机 PIC16F877A对0V- 220V 的交流电进行AD转换该如何做呢?要用到哪些元器件或IC芯片呢?电压互感器隔离降压,有效值转换电路,AD转换电路,877A内部AD精度较低不宜使用电压互感器隔离降压,有效值转换电路,AD转换电路,877A内部AD精度较低不宜使用
电机的启停影响 单片机 程序的运行,该如何解决?如果电压的变化不是太大,可以给单片机的VDD增加一个容量较大的电容。电压拉低一瞬间,电容会给单片机维持供电,避免发生低电压复位;如果电压拉低实在太严重,...调...
