实例分析电子元器件:有源蜂鸣器与无源蜂鸣器
我们先来看一幅图片,该图片中有a,b两种蜂鸣器,你知道这两种蜂鸣器的区别吗?
上图中,从外观上看,这两种蜂鸣器没什么区别,但是我们仔细分辨的话,可以看到这两种蜂鸣器最明显的区别是,a蜂鸣器的底部是密封的,b蜂鸣器的底部则可以看到有电路板。如果再仔细观察的话,还可以看到:a蜂鸣器的两个管脚一高一低,b蜂鸣器的两个管脚一样高。
这是为什么呢?
谜底揭晓:a蜂鸣器是有源蜂鸣器,b蜂鸣器是无源蜂鸣器。
这里的有源和无源指的是什么呢?
这里的“源”不是指电源,而是指震荡源。也就是说,有源蜂鸣器内部带震荡源,所以只要一通电就会叫。而无源内部不带震荡源,所以如果用直流信号无法令其鸣叫。必须用2K~5K的方波去驱动它。有源蜂鸣器往往比无源的贵,就是因为里面多个震荡电路。
下图是有源蜂鸣器的驱动电路
图中第一个图通过端口输出高电平,使蜂鸣器鸣叫,第二个图通过端口输出低电平,使蜂鸣器鸣叫。
下图是无源蜂鸣器的驱动电路
从图中我们可以看出,其实有源蜂鸣器和无源蜂鸣器的驱动电路基本一致,只不过无源蜂鸣器需要端口输出方波才能鸣叫。
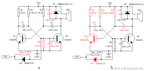
下图是一种更为复杂的蜂鸣器驱动电路
有源蜂鸣器可以直接用直流电驱动,无源蜂鸣器必须用方波驱动。
用万用表测试有源蜂鸣器和无源蜂鸣器的区别。
用万用表电阻档Rxl档测试:用黑表笔接蜂鸣器 "+"引脚,红表笔在另一引脚上来回碰触,如果触发出咔、咔声的且电阻只有8Ω(或16Ω)的是无源蜂鸣器;如果能发出持续声音的,且电阻在几百欧以上的,是有源蜂鸣器。同时有源蜂鸣器直接接上额定电源(新的蜂鸣器在标签上都有注明)就可连续发声;而无源蜂鸣器则和电磁扬声器一样,需要接在音频输出电路中才能发声。
1、便宜
2、声音频率可控,可以做出“多来米发索拉西”的效果
3、在一些特例中,可以和LED复用一个控制口
有源蜂鸣器 的优点是:
程序控制方便,只需输出高电平或者低电平即可。
最后让我们来欣赏一下蜂鸣器的图片
蜂鸣器扫盲!无源和有源区别
蜂鸣器是经常用到的发声器件,在单片机的实验板、小孩玩具上经常见到,从发出的声音上来区分呢,有的只会发出固定频率的声音,而有的却可以发出较为明显的音调,那蜂鸣器到底有怎样的区别呢?
蜂鸣器的分类
先来看两组蜂鸣器的图片。
第一张图:
第二张图:
这两幅图都是蜂鸣器,但是存在区别,你看出来了吗?第一张图的蜂鸣器可以看到内部有电路板,而第二张图是浇封起来的。蜂鸣器从驱动方式上来分可以分为无源蜂鸣器 和有源蜂鸣器 。第一张图就是无源的,第二张图就是有源。
2. 蜂鸣器的驱动方式
无源蜂鸣器是没有正负之分的,类似于喇叭,只要在两个腿上加载不同的频率的电信号就可以实现发声,根据不同的频率所发出的声音也是不一样的。
有源蜂鸣器是有正负之分的,只需要在两个腿上加上电压信号就会发声,发出的声音音调单一、频率固定。
有源蜂鸣器比无源蜂鸣器内部多了振荡结构,所以有源蜂鸣器在价格上稍微贵一点。
3. 蜂鸣器的驱动方式
单片机通过三极管驱动蜂鸣器的电路如下所示:
如果要驱动有源蜂鸣器只需要在三极管的基极上给高电平就可以了。如果要在三极管的基极上加载不同频率的信号。信号如下图所示。
单片机只要通过定时器来定时翻转IO口就可以产生不同频率,从而控制无源蜂鸣器发出不同的声音。乐谱与频率的关系如下图所示:
本订阅号致力于单片机、ARM等嵌入式软硬件的设计经验分享,秉承“人人都是电子设计经验的分享者”的理念,成功路上不孤单,我们一起努力。公众号:micropoint8
相关问答
单片机蜂鸣器 电路连接方式?单片机驱动蜂鸣器的电路形式很多,最常用的方式是用一只三极管扩流后驱动蜂鸣器,具体连接方式如下:单片机引脚通过一只5k左右的限流电阻接npn型三极管的基极,...
求助 51 单片机 怎么让 蜂鸣器 每隔一秒响两次-ZOL问答蜂鸣器分有源和无源,有源的通电就响,无源的要给一个频率信号。定时器设个一秒的延时不就行了#include
单片机本身是没有蜂鸣器的。单片机外接的蜂鸣器通常是有压电陶瓷片、驱动电路和谐振腔组成,通电(加额定电压)就叫。单片机的引脚通常通过一个三极管驱动可接蜂...
为什么 单片机 为低电平 蜂鸣器 报警原理?这个跟蜂鸣器的硬件电路设计有关,并不是说单片机为低电平,蜂鸣器报警。当使用PNP型三极管驱动蜂鸣器时,单片机引脚驱动B极,需要高电平才能是三极管打开,从而...
单片机蜂鸣器 不响怎样检查并排除?1、蜂鸣器没有安装前就不响,这是属蜂鸣器自身质量不行2、蜂鸣器焊接后出现没音或时响时不响,这种情形可能是焊接过程中运用的烙铁功率过大(建议用20-30W的烙...
如何解决 单片机 烧录时 蜂鸣器 响的问题?当单片机烧录时蜂鸣器响,可能是由于供电不足或下载软件与单片机型号不匹配。首先,检查电源是否稳定,供电电压是否满足单片机要求。其次,确保使用的烧录软件...
怎么样让 无源蜂鸣器 响起来?-ZOL问答先学会单片机编程,三极管和蜂鸣器是串联,如图无源蜂鸣器发声的频率问比较胡送李端(卢纶)不行吧。什么叫功放,功率放大器简称功放,功放的作用就是把信号功...
51 单片机 如何用高低电平控制 蜂鸣器 怎么发声音?单片机的IO口接蜂鸣器的负端,蜂鸣器的正端接电源Vcc,IO口输出低电平时蜂鸣器导通,输出高电平时蜂鸣器截止。是否发声要看所选蜂鸣器的类型。如果是无源蜂鸣器...
电磁 蜂鸣器 有哪些电气性能?蜂鸣器是比较常用的发声器件,经常被用在声光报警电路中,只有两个引脚,方便驱动,简单易用,在学习单片机时,蜂鸣器都是必学的。蜂鸣器的电气性能/电气参数表...蜂...
关于 单片机蜂鸣器 发声的问题,里面的反相输出是什么意思 - 1...反相后,高电平变低电平,低变高,结合下面的500微秒延时,那么一个周期就是1毫秒,这样蜂鸣器就会发出1K的频率,能被人耳听到了。反相输出就是取反了。...
