基于单片机温度检测报警系统时钟显示#仿真设计
大家好,今天给大家介绍一款gredme的window景泽控制报警器。
·这个删掉之后显示的是时间,时间现在是十一点零四三十分。
·按住了可以设置测量温度,温度值是通过ds18b20检测的,温度值会变化。
·这个是设置报警发值,这个是删减,这个减,这个加,这个是设置好了。
·再按下可以设置下线加键。
·接着来按上线,在测量温度超过上线的时候分别就会报警,记住下线分别也会报警。
·按压会返回到时间界面,时间界面按下设置可以设置十加结,再按一下可以设置分装加结。
·设置好了再按一下设置就是正常计时。
看一下,等下刷脸引流,这个是二零零六,本世纪的主要功能就这些,谢谢大家。
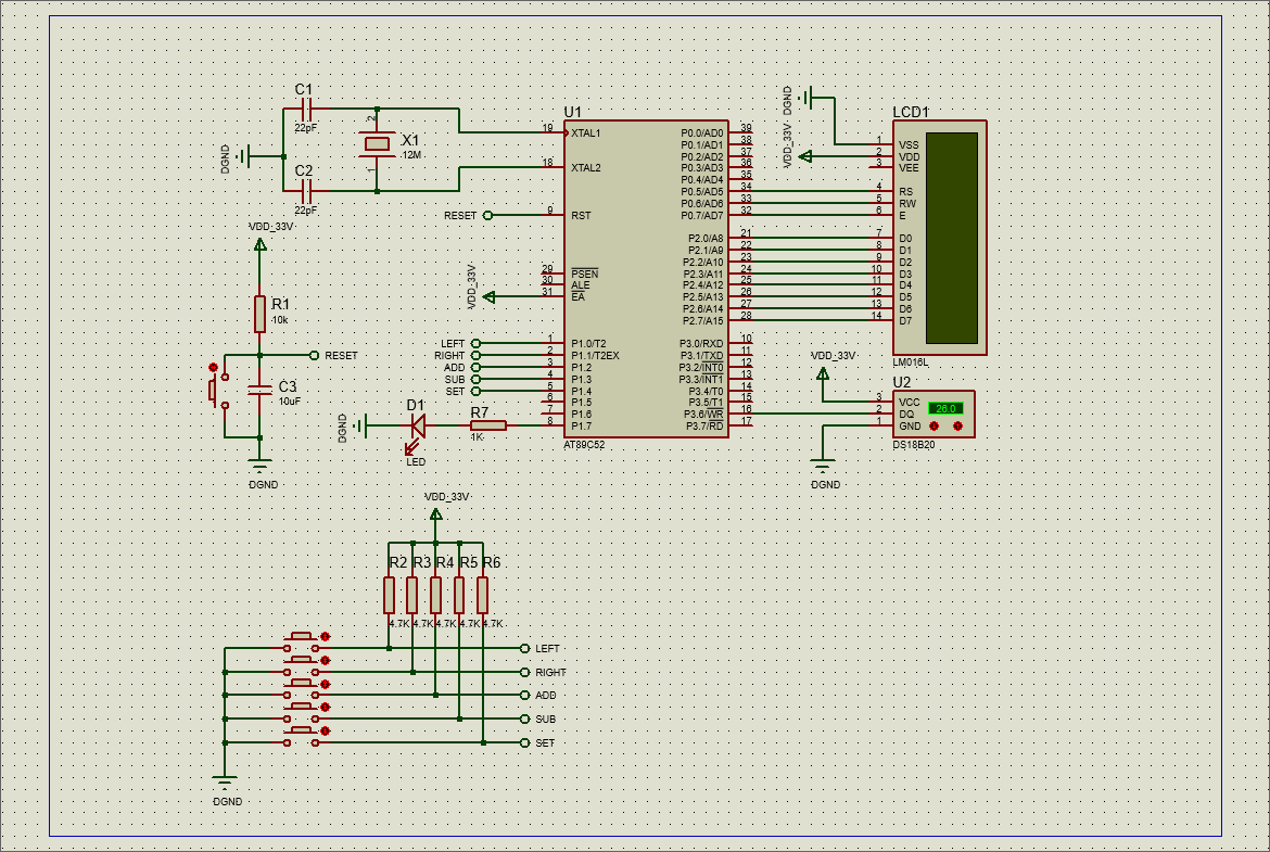
用Protuse设计一个温度探测报警器
学习Proteus使用,简单制作一个温度探测器,实现温度探测报警的功能,先把原理图画出来,感兴趣的可以一起交流学习。
1. 使用DS18B20探测器进行温度探测,AT89C52单片机作为主控,两者之间使用one-wire通讯协议。
2. 用LCD1602显示当前温度,以及警报温度值。
3. 五个按键进行警报温度的设置,五个按键的使用方法如下:
1)第一次按SET按键进入警报温度设置模式。
2)进入警报温度设置模式后,通过LEFT,RIGHT按键移动光标。
3)通过ADD,SUB按键对光标的数值进行设置,也就是设置警报温度数值。
4)警报温度设置好之后,按SET按键确定警报温度并退出设置模式。
4. 当前温度高于警报温度时,LED灯闪烁。
后续会写代码进行仿真,甚至有计划打算做出实物。整套代码,原理图弄完,并进行完调试仿真,能仿真实现所有功能,到时需要整套资料的朋友可以私信我,一起交流学习。
相关问答
51 单片机 温感 报警器 原理?本设计由STC89C52单片机电路+数字温度传感器DS18B20电路+按键电路+蜂鸣器报警电路+继电器控制电路+LCD1602液晶显示电路+电源电路组成。1、LCD1602液晶实时显...
...基于DS18B20的 温度报警器设计 ,用数码管与DS18B20 设计 】作业帮[最佳回答]Abstract:withthedevelopmentofTheTimes,thesingle-chipmicrocomputertechnologyhasspreadto...
...我想问一下基于 单片机的 超速 报警器的 电路的 设计 是什么意思呢?在限速为50公里以上80公里以下的道路,时速超过限定时速10%以上不到20%的,处100元罚款;超过限定时速20%以上不到50%的,处150元罚款;超过限定时速50%...
51 单片机 红外 报警器 怎么报警?1.通过红外传感器检测到目标物体后,51单片机会触发报警器进行报警。2.红外传感器可以检测到目标物体的红外辐射,当目标物体进入传感器的检测范围内时,传感器...
北大青鸟编码的声光 报警器 ,不要主机用一个24V电源怎样接才能让它响起来?这是一种总线式的声光报警器。需要发送地址码和指令信号才能够触发声光报警。因此要检测单个的声光报警器,需要用专门的测试仪器;或者自己DIY一个简单的单片...
求助大神,我要基于51 单片机 做一个智能雨滴感应窗,就是感应到下雨时会?首先需要单片机最下系统。需要雨滴传感器、驱动机构完成、防盗方面可以加上红外,震动等传感器和报警器。首先需要单片机最下系统。需要雨滴传感器、驱动机构...
气敏传感器在家用燃气安全报警中的应用?燃气泄漏报警器对每一个家庭来说都是非常重要的燃气安全设备,它是由气敏传感器、单片机和报警器三个主要部分组成的。其工作原理是:报警器通过气敏传感器探测...
一氧化碳 报警器的 原理?一氧化碳气体报警器是用来检测一氧化碳气体的电子装置,它可以在空气中一氧化碳浓度超标时发出声音或光报警。一氧化碳气体报警器采用一氧化碳传感器将空气中一...
我想问下蜂鸣器如何驱动_其他问答_系统粉这个是用有源蜂鸣器的,就是上电后就能叫的那种;如果是无源的话,需要振荡电路驱动,要求的东西好多,如果你是无源的话,建议你换个有源的,很便宜.这个...
单片机 p3.0接口的功能?单片机P3.0接口是一种输入/输出接口,可以用于连接外部设备,如LED灯、蜂鸣器、按键、数码管等。该接口可以配置为输入模式或输出模式,可以通过编程来控制其电平...
