如何实现USB转串口?
UART,通用异步串行总线,就是我们常说的串口。作为最常用的调试接口,广泛应用在各类硬件平台当中。简单如单片机,复杂如手机主控,最先接触到的可能都是调试串口。系统硬件准备好以后,首先通过串口发送指令,打印系统信息,什么时候串口调试通过了后面的工作才能正常开展。
串口在PC上是一个DB9接口,一个完整的串口协议由DTR,TXD,RXD,DCD,DELL,CTS,RTS,DSR等信号组成。但在实际使用中,通常只需要发送数据TXD和接收数据RXD两根信号。PC机都会带有串口,但是笔记本电脑的空间有限很少会保留串口。那么笔记本电脑没有串口就没法调试了么?当然不是。我们只需要做一个USB转串口的小工具就可以解决调试问题。
由于无论是AE,FAE,软件组,还是固件组都会用到串口调试,所以笔者决定做一个专用的USB转串口工具,方便所有同事使用。在众多的USB转串口方案中,最终选定了Silicon Labs的CP2102芯片。CP2102采用QFN封装,封装尺寸只有5*5mm,同时芯片集成了完整的USB控制器,晶振,EEPROM和UART控制器,因此只需要很少的外围电路就可以完成设计。除了硬件设计简单以外,还有十分重要的一点,Silicon Labs原厂为我们提供了完善的驱动解决方案,对各个版本的操作系统都做到了很好的支持。我们只需要将硬件设计好,不用担心驱动和操作系统的兼容问题。
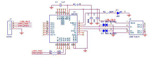
CP2102有两种供电方式,一种是由USB接口直接供电,另外一种方式是外部3V供电。显然第一种方案使用起来更方便。第一种方案除了设计方便以外,由于芯片内部还集成了5V转3V转换器,在芯片正常工作的同时,还可以向外部电路提供3V电源,满足外部供电需求。采用第一种方案的电路原理图如下图所示:
图1:电路原理图
该串口采用简化设计,只用了TXD,RXD两根信号线。芯片外围电路简单,只在芯片复位管脚处增加了RC复位电路,在电源位置增加了电源指示灯。另一个需要注意的地方是,在USB接口靠近管脚位置上添加ESD保护器件,防止插拔USB接口的时候ESD造成芯片意外损坏。
本设计的PCB采用双面板布线,板上的高速信号就是USB接口的数据线,按照差分走线控制等长和等间距,双面板控制阻抗比较困难,所以在布板的时候芯片尽量靠近接口,使走线尽量短。其他信号基本都走在PCB的顶层,底层留下完整地层。QFN封装底部的Epad设计时需注意,Epad上面过孔的孔径不要太大,否则焊接过程中容易漏锡造成虚焊。芯片接地不好会影响工作稳定性和散热。
整个的PCB设计完成,尺寸只有16*14mm,比一个无线鼠标接收器的尺寸大不了多少,非常的小巧方便,甚至比串口线接头还要小很多。
图2:正面
图3:背面
最后,串口的连接也是需要注意的一点。由于串口是点对点连接方式,没有主从之分,所以TXD和RXD都是芯片自身的定义,调试器和调试接口在连接时,要把TXD和RXD交叉连接,这样才能正确的发送和接收数据。有了这个调试神器,我们再也不怕笔记本没有串口了。出差带上这么一个小巧的调试工具,给我们的工作带来很大方便。
什么是USB转RS232485串口?为什么工程师离不开它?终于讲明白了
现代工业控制领域中应用最广泛的应该是RS232、RS485和并行端口接口。它们有着悠久的发展历史,并广泛应用于许多领域。例如,一些程序员在使用程序员时使用串行端口。还有一些机械控制系统和门禁系统,它们离不开RS232和RS485通信。
传统的主板都有这个接口,但是由于主板的市场定位不同,很多新的主板没有RS232、RS485和串行口接口。例如,笔记本很少有这些旧接口,因为现在主流的笔记本都是轻薄便捷型的了。使用USB接口代替大多数其他通信接口,使得一些主板在连接RS232串口或并口通信时遇到困难。鉴于这种情况,一些制造商推出了一系列产品来解决这个问题。
USB到串口是从USB接口到通用串口的转换。它为没有串行端口的计算机提供了一个快速通道。此外,将USB转串口设备相当于将传统的串口设备变成即插即用的USB设备。作为使用最广泛的USB接口,每台计算机必不可少的通信接口之一,其最大的特点就是支持热插拔。传输速度很快。
对大多数工程师来说,开发USB2.0接口产品的主要障碍在于面对复杂的USB2.0协议,自己编写USB设备驱动程序,以及熟悉单片机编程。这不仅需要丰富的VC编程经验,还需要能够编写USB接口硬件(固件)程序。所以大多数人放弃了自己开发USB产品。
为了简化复杂的问题,可以使用USB转串口模块。该模块可以看作是一个USB2.0协议转换器,它将计算机的USB2.0接口转换成透明的并行总线,就像单片机总线一样。因此,USB2.0产品的设计可以在几天内完成。
例如帝特的这个USB转RS232工业级串口线,它用的是英国FTDI-FT232+美国SP213双芯片组合设计的,信号传输稳定,能应对复杂电磁环境,能提高生产效率,广泛应用于工业科研等领域。
这个帝特USB转RS232转换线内部带有零延时自动收发转换功能,以及I/O电路自动控制数据流方向,无需任何握手信号(如RTS、DTR等)无需跳线设置即可实现模式转换,确保数据高速传输,数据传输无延迟,确保信号更快速运行,为您的通信提供可靠的连接。
它具有多重保护功能,使用更安全,以下数据为帝特实验室测试所得,大家可以看一下:
最后再来带大家认识一下关于串口的定义,大家能分清楚吗?还没分清楚的仔细看下图了哦:
以上就是关于USB转RS232串口线的详细介绍,希望对您有所帮助,感谢您的阅读,欢迎关注与留言!
相关问答
怎么实现 单片机 传输数据给计算机的 串口 通信?-ZOL问答必须在单片机上编写程序,程序的功能是将从键盘的获取到的数据通过串口发送出去。单片机串口参数(如波特率、数据位、停止位、奇偶校验位等)须与电脑设置一致。...
stc 单片机 能用普通的 usb转串口 烧录吗?不行。普通的USB转串口只能实现PC与外部串口设备的连接,而stc单片机需要用特定的烧录器或USB接口芯片来进行程序烧录。这是由于stc单片机协议与普通的串口协...
51 单片机 怎么连接 USB 接口进行数据传输?1不支持USB,只有用串口,51用串口传输数据,像CH340这种芯片和51连一起就可以用USB通信了。还有就是232和485了。1不支持USB,只有用串口,51用串口传输数据,像CH...
单片机串口 通信过程中电脑死机?可能的原因:1.USB转串口线质量不好,或是驱动不良,或是此设备在win764位机上工作不正常。2.如果使用的是PL-2303HX系列的USB转串口线,那么在电脑打开串口后...
单片机串口 通信原理我有一个8255的0-99的计时的,不知道对你有没有帮助;164串并转换程序,00~99循环显示;DCLK----PC0,DIN----PC1;FUNCTIONCODEMY_STACKSEGMEN...
51 单片机 最小系统板如何连接 USB ?单片机最小系统板不能直接和PC机USB相连,如果是支持ISP下载的单片机,可以通过USB转232(TTL电平),单片机的串口RXD(P3.0)接232的TXD,单片机的串口TXD(P3....单.....
怎么自制RS-232 转USB 数据线-ZOL问答这东西还不如直接去买一条充电器魅族魅族USB数据线讨论回答(6)要图?这个我记得都要IC来转换的,要自己制要出电路板的,实在要图,就去找IC的技术文档就有线...
电脑如何读取 单片机USB 接口的数据?单片机串口是TTL电平输出,所以必须通过TTL-rs232转换,一般用max232芯片,很简单。本来可以直接接电脑的COM口9RS232电平)。但要求接USB口,所以,还必须要有rs...
传感器传出的数字信号输出要如何连接 单片机串口 ?首先,用单片机读取数字传感器数据,然后单片机通过串口将数据发送,PC端要有TTL电平的串口(不是RS232),将单片机的串口TXD、RXD及GND与PC端串口的RXD、TXD、G...
单片机串口 检测不到怎么办?单片机串口检测不到可能有以下几种原因:1.串口线接触不良或者损坏。您可以检查一下串口线是否连接牢固,或者更换一条新的串口线来测试。2.串口驱动程序没...
