单片机静态方式点亮数码管
昨天介绍完了数码管的操作方式,今天要迫不及待的展示一把,用程序如何控制数码管数字,由于是做简单的展示用,所以电路和程序的执行效率就先不考究了,这一点还望大神门谅解。
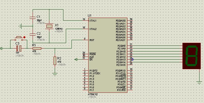
电路只驱动一个数码管,该数码管为共阴管,公共端接地,段管直连到单片机的P2口,所用单片机为AT89C52,电路图如下所示:
通过昨天对数码管的讲解(新来的朋友,请参阅本订阅号昨天的文章《数码管使用方法详解 》),我们知道如果要点亮一个共阴型的数码管,只需要把公共端连到低电平,段管给高电平就可以,如下图所示。
所以看程序:
第4行:共阴数码管的字段表;
第17行:for循环,循环10次,控制数码管的显示内容;
第19行:将所要显示的内容送给数码管;
本次的内容很简单,希望对初学者有个借鉴作用,明天小编要出差,在慢悠悠的火车上度过23个小时,所以让小编早点睡吧,谢谢各位的支持。
本公众号致力于单片机、ARM等嵌入式软硬件的设计经验分享,秉承“人人都是电子设计经验的分享者”的理念,成功路上不孤单,我们一起努力。公众号:micropoint8,QQ群:143586739
教你玩单片机之静态数码管(附程序)
静态数码管的相关知识:
LED数码管是由多个发光二极管封装在一起组成“8”字型的器件,引线已在内部连接完成,只需引出它们的各个笔划,公共电极。LED数码管常用的段数一般为7段,有的另加一个小数点 。LED数码管根据LED的接法不同,分为共阴和共阳两类 。
原理图解析:
HC6800-ES V1.0实验板上面用的数码管是共阴极的数码管,数码管的公共端接到138译码器,段码段通过74H573锁存器接到单片机的P0口。
锁存器(Latch):
是一种对脉冲电平敏感的存储单元,它们可以在特定输入脉冲电平作用下改变和保持状态,所谓锁存,就是把信号暂存以维持某种电平状态。
74H573锁存器的功能说明:
1. OE为时能端,当他为低电平的时候, 锁存器开始工作
2. VCC和GND为电源和地端
3 .LE为锁存端,当LE为高电平的时候,Q0~Q7都跟D0~D7状态一样,当LE为低电平的时候,Q0~Q7都锁存数据,无论D0~D7怎么变化,Q0~Q7都保持锁存之前的那个状态。
74H573锁存器 逻辑引脚:
74H573锁存器真值表:
51单片机数码管显示数字程序:
使用的IO: 数码管使用P0
#include<reg51.h>
#define GPIO_DIG P0
sbit LSA=P2^2;
sbit LSB=P2^3;
sbit LSC=P2^4;
//RAM,ROM
unsigned char code DIG_CODE[10]={0x3f,0x06,0x5b,0x4f,0x66,0x6d,0x7d,0x07,0x7f,0x6f};//显示0~9的值
//0~9段码
//0:0011_1111
void main(void)
{
LSA=0;
LSB=0;
LSC=0;//我们可以理解为打开某一个数码管打开
while(1)
{
GPIO_DIG=DIG_CODE[6];
}
}
相关问答
51 单片机 ,用单独键盘控制 静态数码管 显示1-8,自学的,错误连篇...2条回答:报一堆错不要怕,先搞定第一个错再rebuild,也许很多后面的错就不存在了。你先把下面这几行中sbitK8=P0^7;voidanjian()voidyanshi(uintnms);改为sb...
单片机 如何驱动 数码管 ?驱动数码管:静态显示,动态扫描两种方式。设置全局变量a,把a拆成个位十位以参数形式传给数码管显示函数。按键:方法1:主函数中查询K1、K2是否被按下(注...
AT89C51 单片机 让 数码管 轮流显示两位不同数的程序是什么?LED数码管是单片机应用系统中最常用的显示器件之一。在单片机系统中通常使用七段数码管。数码管的显示分为动态显示和静态显示。所谓静态显示是指数码管显示对应...
怎么测 单片机 板子的 静态 电流,比如PIC16F886?把电源线(给单片机供电的电源线)断开,把电流表串在电源线中间,开机就可以看到静态电流。把电源线(给单片机供电的电源线)断开,把电流表串在电源线中间,开机就...
C语言编写年历显示程序20分- 汇财吧专业问答test[回答]一、设计题目万年历的设计二、设计要求1、能够显示星期;2、能够显示年月日;3、能够修改;4、当系统时间变动时,能自动跳到相应的时间。三...C语言设...
单片机 的psw是什么?另一类是存放控制信息,如允许中断(IF位),跟踪标志(TF位)等。有些机器中将PSW称为标志寄存器FR(FlagRegister)。51单片机的PSW是一个8位寄存器,用来存放...
在线的行家急需了解 新中式LED 数码管 价格表,LED 数码管 好用吗??[回答]74hc595驱动数码管优点:l、能在低电压、小电流条件下驱动发光,能与CMOS、TTL电路兼容;2、发光响应时间极短(0.1μs),高频特性好,单色性好,亮度高;3...
数字电压表的AD转换和LED显示怎么做?不用 单片机 的?万用表不用单片机,比较典型的方案是用三位半或四位半的AD做。三位半的常用7106或者7107,自带静态显示驱动电路,一个是用液晶显示,一个用LED显示。四位半的...
l562 单片机 作用?51单片机的作用很多很大,可以说上至航天飞机,下至家用电器都有51单片机的身影。在8位机这个价廉物美的单片机家族中,只有51单片机是有数据总线和地址总线这个...
lm393是 单片机 吗?不是单片机,低功耗电压比较器。LM393是高增益,宽频带器件,像大多数比较器一样,如果输出端到输入端有寄生电容而产生藕合,则很容易产生振荡。这种现象仅仅出...
