浅析单片机IO引脚外接上下拉电阻的作用
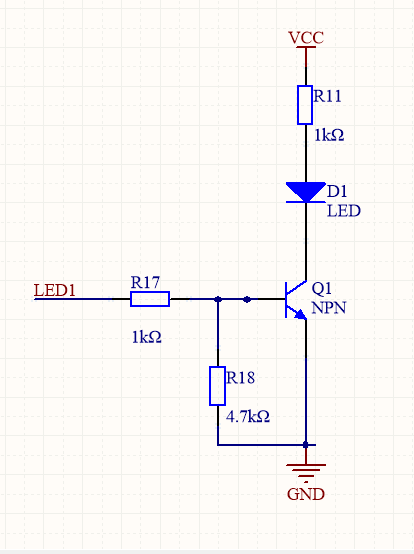
爱玩单片机的亲们通常都会常见IO引脚接上拉电阻或下拉电阻的现象,如图一中RP11、RP12、RP13、RP14均为上拉电阻,图二中R18为下拉电阻。
图一
图二
什么是上下拉电阻,作用是什么呢?通俗来讲,上拉电阻是单片机IO引脚与电源VCC间连接的电阻,下拉电阻为单片机IO引脚与GND间连接的电阻。
因为单片机内部不外乎是各类逻辑门电路的集成,而逻辑门电路由晶体管组成,单片机IC引脚在单片机内部有输入回路与输出回路,输入回路可等效为“图三”及“图四”,其中Rup与Rdown均为外接上拉与下拉电阻,PXX为单片机某IO引脚。而输出回路工作模式有推挽式输出与集电极(漏极)浮空输出模式,以后者为例,输出回路可等效为“图五”,其中Rup为外接上拉电阻,PXX为单片机某IO引脚。
图三
图四
图五
从“图三”、“图四”中可以看到,当IO引脚外接上拉电阻时,引脚默认电压为高电平,当IO引脚外接下拉电阻时,引脚默认电压为低电平,这样就可以消除引脚不定状态的影响。
而从“图五”中可看到,若不外接上拉电阻,IO引脚处于高阻态,若单片机内部晶体管Qinner截止,处于静默状态时,受内外电路影响,可能输出高电平,也可能输出低电平,存在不稳定因素,而此时上拉电阻Rup的作用便是在此期间,将其稳定在高电平,需要其输出低电平时,由程序控制,使晶体管Qinner导通输出低电平,所以外接上下拉电阻非常重要的一个作用便是让种种不稳定状态期间,使IO引脚电平强制保持为高电平或低电平。所以我们常常在单片机上电这个极不稳定的状态之后,单片机大部分IO口默认为高电平。
单片机上拉电阻和下拉电阻有何区别
因为单片机的输出端都是开漏输出的,就像三极管的集电极一样,如果没有上拉电阻它输出不了高电平。而下拉电阻就是拉低电平,跟上面是相反的,不过在单片机中,一般都是要上拉电阻的多,很少有下拉电阻的单片机。
加上下拉电阻就是加在单片机管脚的带负荷能力.如上拉电阻的接法就是电源正通过一个合适阻值的电阻后接到需上接的管脚即可
上拉就是将不确定的信号通过一个电阻嵌位在高电平,电阻同时起限流作用。同理,下拉就是将不确定的信号通过一个电阻嵌位在低电平,电阻同时起限流作用。
上拉是对器件注入电流;下拉是输出电流,只是弱强。
上拉电阻的阻值不同,没有什么严格区分,对于非集电极(或漏极)开路输出型电路(如普通门电路)提升电流和电压的能力是有限的,上拉电阻的功能主要是为集电极开路输出型电路输出电流通道。
总之一句话,你想让他正常情况为高电平,就加上拉电阻;为低电平就加下拉电阻,一般都为5到10K的电阻。
相关问答
【请问一下:什么是上拉 电阻 、 下拉电阻 ?为什么要接? 单片机 IO...[最佳回答]顾名思义,上拉就是把电平拉高(一般到电源),下拉就是拉低(一般到地).上拉主要是为了提高灌电流驱动能力,相当于从电源借点儿功率到IO口,下拉主要是在...
为什么 单片机 接地的引脚有的要串一个 电阻 ,直接接地不行吗?可以啊,这个下拉电阻是有含义的吧。是不是你有时这个引脚要拉高?电阻接地都是考虑驱动能力,或者是防止电流过大。功耗大。大致如此吧可以啊,这个下拉电阻...
RC复位电路在 单片机 中 下拉 了个 电阻 ,并且t=RC,我想知道这个电...若供电电压为5V时,上电瞬间,由于电容两端的电压不能突变,复位引脚此时的电压为5V,单片机进入复位状态,当时间过去0.7t时,电容上的电基本充满,也就是说此时电容两...
【STC89C52 单片机 的P1口如果没用到也需要接上拉 电阻 么】作业帮[最佳回答]如果你不用的话,也可以不用接.不过在单片机里P1口的驱动能力比其他三个要差,所以外加上拉电阻就可以提高,我觉得接还是好点,方便你以后要用P1口.如...
5v接按键要多少k 下拉电阻 ?根据常见的电路设计经验,通常用10kΩ的下拉电阻来接按键。这样可以确保在按键未被按下时,输入引脚能够稳定地保持低电平。但实际选择下拉电阻的数值需要根据具...
为什么 单片机 端口大多采用 下拉 输出?1、你需要了解集电极开路或漏极开路的输出电路。这种电路,好处是可以线与,不同供电电压逻辑的互连。2、上拉,表示接电阻到电源。下拉则到地。3、51的P0口做...
8050三极管导通一定需要 下拉电阻 吗?不是的。需不需要上拉或下拉电阻,不是由三极管决定的,而是由芯片比如单片机决定的。由于P0口内部没有上拉电阻,是开漏的,不管它的驱动能力多大,相当于它是...
关于 单片机 电路中元件SW的功能?应该是下拉电阻,但是SW一般指的是开关...很诡异的元件,应该是自己做的库应该是下拉电阻,但是SW一般指的是开关...很诡异的元件,应该是自己做的库
51 单片机 驱动4位共阴数码管,为何加上阻 电阻 -ZOL问答排阻:因为单片机IO口驱动能力有限,采用上拉排阻可以提高单片机的驱动能力。电阻:限流。因为数码管本质上是发光二极管,限流就是为了避免因电流过大而烧坏数码...
上下拉电阻 在电路中的作用_作业帮[最佳回答]抗干扰,防止误动作,也可以防止IC某些PINFLOAT
