电子入门基础知识之:3-8译码器
74LS138是一款很经典的电子元器件,通过3个地址输入端可以控制8个输出,在大学的数字电路教材上还有专门的章节介绍这一款芯片,3-8译码器的工作原理是什么,该怎么用,用在什么场合?
3-8译码器引脚介绍
74LS138共有16个引脚,分别为:
3个地址脚:用于控制哪个口输出;
3个使能脚:控制芯片的工作方式;
2个电源脚:芯片的供电引脚;
8个输出脚:输出引脚;
2. 3-8译码器真值表介绍
对于一个逻辑器件而言,了解其功能的时候,最重要的信息就是datashe上的真值表了。3-8译码器在Datasheet上的真值表如下:
H:HIGH LEVEL; L-LOW LEVEL; X: DON'T CARE; G2:G2A+G2B;
通过该真值表可以快速的了解3-8译码器的使用方法:
3-8译码器要工作,G1必须是高电平;
3-8译码器要工作,G2必须是低电平(G2A,G2B都是低);
要控制引脚输出,只需要给A,B,C写不同的值即可。
3-8译码器的地址引脚C,B,A共有8种状态,可以控制8个引脚输出。如果C,B,A都为低电平,则Y0输出低电平,Y1-Y7都是高电平;如果C,B,A都为高电平,则Y7输出低电平,Y0-Y6都是高电平。
3. 3-8译码器的控制方式
下面以仿真的实例,具体说明如何控制3-8译码器工作。
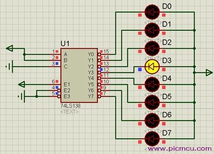
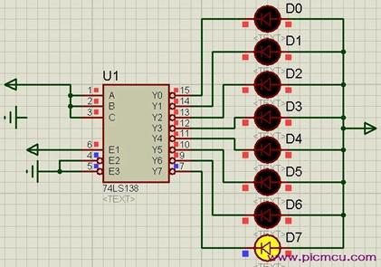
C=0,B=0,A=0,选通Y0通道,Y0输出低电平,其余高电平
C=0,B=1,A=1,选通Y3通道,Y3输出低电平,其余高电平
C=1,B=1,A=1,选通Y7通道,Y7输出低电平,其余高电平
通过仿真实例可以看出,当通道被选通时该通道输出低电平,如果用来驱动共阴数码管的话还是不错的。
以上就是关于3-8译码器的简单讲解,希望能帮助大家,供大家在做类似电路时做个参考。
本订阅号致力于单片机、ARM等嵌入式软硬件的设计经验分享,秉承“人人都是电子设计经验的分享者”的理念,成功路上不孤单,我们一起努力。
公众号:micropoint8。网址:www.picmcu.com
单片机编码及译码器工作原理分析
我们把所使用的每一种二进制代码状态都赋于特定的含义,表示一个特定的信号或对象,叫编码。如用四位二进制数的0000~1001这十种状太,分别表示0~9这十个十进制数码,称为8421编码。反过来把代码的特定含义翻译出来,称为译码。
计算机在处理各种文字符号或数码时,必须把这些信息进行二进制编码,在编码时所使用的第一种二进制代码状态都赋予了特定的含义,即表示一个确定的信号或者对象,实现这种功能的电路叫编码器,如用于键盘的BCD码,ASCII码编码器等。
单片机外围电路用译码器较多,所以在这节课我们主要与大家一起来学习下译码器的工作原理,把代码的含义‘翻译’成相应的输出信号,以表示其原意。其功能恰恰与编码器相反。
译码器可以将输入代码的状态翻译成相应的输出信号,以高、低电平的形式在各自的输出端口送出,以表示其意愿。译码器有多个输入端和多个输出端。假如输入的端个数为,每个输出端只能有两个状态,则输出端个数最多有2n个。常用译码器输入、输出端头数来称呼译码器,如3线-8线译码器,4线-10线译码器等。我们经常用到的74138就是一个三线-八线译码器,
编码、译码的概念我们了解下,下面我们就来重点来讲一下三-八译码器的工作原理,这在我们51单片机的接口电路中也是经常用到的。
从上图可看出,74138有三个输入端:A0、A1、A2和八个输出端Q0~Q7。当输入端A0、A1、A2的编码为000时,译码器输出为Q0=0,而Q1~Q7=1。即Q0对应于A0、A1、A2为000状态,低电平有效。A0、A1、A2的另外7种组合见后面的真值表。
图中S1、S2、S3为使能控制端,起到控制译码器是否能进行译码的作用。只有S1为高电平,S2、S3均为低电平时,才能进行译码,否则不论输入羰输入为何值,每个输出端均为1。
下图是输入端A0、A1、A2为000,控制端S1=1、S1=0、S2=0的电平示意图(红色数字为端口电平),也可以分析输出端另外七种组合时的输出情况。
相关问答
单片机 直接点亮数码管需要 译码器 吗?就看你用的单片机提供的驱动电流是不是足够驱动数码管,好像51的不行,所以要加三极管放大,avr的话是可以直接驱动的用于驱动数码管的话,就用七段显示译码器,...
ram中的 译码器 一般分为?ram译码器分为全译码器和部分译码器。两者各有优缺点。全译码器是指将地址总线中除片内地址一位的全部高位地址接到译码器的输入端口参与译码;部分译码器是将...
52 单片机 控制138 译码器 原理?138译码器的工作原理1、输出低电平信号当一个选通端(E1)为高电平,另二个选通端((/E2))和(/E3))为低电平时,可将地址端(A0、A1、A2)的二进制编码在Y0至Y...1...
51 单片机 38 译码器 怎么接线?51单片机和38译码器的接线如下所示:-将译码器的VCC引脚连接到51单片机的VCC引脚,以提供译码器所需的电源;-将译码器的GND引脚连接到51单片机的GND引脚,以建...
3/8 译码器 的主要功能是什么?3/8译码器的主要功能是将3位二进制数转换为8位输出信号。它具有三个输入引脚和八个输出引脚,其中每个输出引脚仅与一个特定的输入组合相关联。这意味着只有一...
单片机 里面CPU读写存储器的步骤过程?1)存储器的读操作。例如,若要将存储器40H中的内容50H读出,其过程如下:①CPU将地址码40H送到地址总线上,经存储器地址译码器选通地址为40H的存储单元:②...
52 单片机 独立按键控制LED流水灯?泻药不加译码器或者锁存器的话,可以用12个引脚+4个三极管(当然还有必要的电阻)实现,如果你的单片机有大电流io口的话,4个三极管也可以省了,12个引脚可以...
micro850编程如何定义变量?其实最好的方法呢是不用定义,举个例子,如果你用的是三八译码器,连的是单片机的P1^0,P1^1,P1^,2,三个管脚,那么要第一个灯亮的时候直接P1=0x00(0000000),第...
挖掘机 单片机 编程原理?单片机主要由运算器、控制器和寄存器三大部分构成。其中,运算器由算术逻辑单元(ALU)、累加器、寄存器等构成,首先累加器和寄存器向ALU输入两个8位源数据,其...
51 单片机 控制16个led流水灯的程序?泻药不加译码器或者锁存器的话,可以用12个引脚+4个三极管(当然还有必要的电阻)实现,如果你的单片机有大电流io口的话,4个三极管也可以省了,12个引脚可以...
