单片机RS485通信接口、控制线、原理图及程序实例
RS232 标准是诞生于 RS485 之前的,但是 RS232 有几处不足的地方:
接口的信号电平值较高,达到十几 V,使用不当容易损坏接口芯片,电平标准也与TTL 电平不兼容。传输速率有局限,不可以过高,一般到一两百千比特每秒(Kb/s)就到极限了。接口使用信号线和 GND 与其它设备形成共地模式的通信,这种共地模式传输容易产生干扰,并且抗干扰性能也比较弱。传输距离有限,最多只能通信几十米。通信的时候只能两点之间进行通信,不能够实现多机联网通信。针对 RS232 接口的不足,就不断出现了一些新的接口标准,RS485 就是其中之一,它具备以下的特点:
采用差分信号。我们在讲 A/D 的时候,讲过差分信号输入的概念,同时也介绍了差分输入的好处,最大的优势是可以抑制共模干扰。尤其当工业现场环境比较复杂,干扰比较多时,采用差分方式可以有效的提高通信可靠性。RS485 采用两根通信线,通常用 A 和 B 或者 D+和 D-来表示。逻辑“1”以两线之间的电压差为+(0.2~6)V 表示,逻辑“0”以两线间的电压差为-(0.2~6)V 来表示,是一种典型的差分通信。RS485 通信速率快,最大传输速度可以达到 10Mb/s 以上。RS485 内部的物理结构,采用的是平衡驱动器和差分接收器的组合,抗干扰能力也大大增加。传输距离最远可以达到 1200 米左右,但是它的传输速率和传输距离是成反比的,只有在 100Kb/s 以下的传输速度,才能达到最大的通信距离,如果需要传输更远距离可以使用中继。可以在总线上进行联网实现多机通信,总线上允许挂多个收发器,从现有的 RS485芯片来看,有可以挂 32、64、128、256 等不同个设备的驱动器。RS485 的接口非常简单,与 RS232 所使用的 MAX232 是类似的,只需要一个 RS485转换器,就可以直接与单片机的 UART 串口连接起来,并且使用完全相同的异步串行通信协议。但是由于 RS485 是差分通信,因此接收数据和发送数据是不能同时进行的,也就是说它是一种半双工通信。那我们如何判断什么时候发送,什么时候接收呢?RS485 转换芯片很多,这节课我们以典型的 MAX485 为例讲解 RS485 通信,如图 18-1所示。
图 18-1 MAX485 硬件接口
MAX485 是美信(Maxim)推出的一款常用 RS485 转换器。其中 5 脚和 8 脚是电源引脚;6脚和 7 脚就是 RS485 通信中的 A 和 B 两个引脚;1 脚和 4 脚分别接到单片机的 RXD 和 TXD引脚上,直接使用单片机 UART 进行数据接收和发送;2 脚和 3 脚是方向引脚,其中 2 脚是低电平使能接收器,3 脚是高电平使能输出驱动器,我们把这两个引脚连到一起,平时不发送数据的时候,保持这两个引脚是低电平,让 MAX485 处于接收状态,当需要发送数据的时候,把这个引脚拉高,发送数据,发送完毕后再拉低这个引脚就可以了。为了提高 RS485 的抗干扰能力,需要在靠近 MAX485 的 A 和 B 引脚之间并接一个电阻,这个电阻阻值从 100欧到 1K 都是可以。
在这里我们还要介绍一下如何使用 KST-51 单片机开发板进行外围扩展实验。我们的开发板只能把基本的功能给同学们做出来提供实验练习,但是同学们学习的脚步不应该停留在这个实验板上。如果想进行更多的实验,就可以通过单片机开发板的扩展接口进行扩展实验。大家可以看到蓝绿色的单片机座周围有 32 个插针,这 32 个插针就是把单片机的 32 个 IO 引脚全部都引出来了。在原理图上体现出来的就是 J4、J5、J6、J7 这 4 个器件,如图 18-2 所示。
图 18-2 单片机扩展接口
这 32 个 IO 口中并不是所有的都可以用来对外扩展,其中既作为数据输出,又可以作为数据输入的引脚是不可以用的,比如 P3.2、P3.4、P3.6 引脚,这三个引脚是不可用的。比如P3.2 这个引脚,如果我们用来扩展,发送的信号如果和 DS18B20 的时序吻合,会导致 DS18B20拉低引脚,影响通信。除这 3 个 IO 口以外的其它 29 个,都可以使用杜邦线接上插针,扩展出来使用。当然了,如果把当前的 IO 口应用于扩展功能了,板子上的相应功能就实现不了了,也就是说需要扩展功能和板载功能之间二选一。
在进行 RS485 实验中,我们通信用的引脚必须是 P3.0 和 P3.1,此外还有一个方向控制引脚,我们使用杜邦线将其连接到 P1.7 上去。RS485 的另外一端,大家可以使用一个 USB转 RS485 模块,用双绞线把开发板和模块上的 A 和 B 分别对应连起来,USB 那头插入电脑,然后就可以进行通信了。
学习了第 13 章实用的串口通信方法和程序后,做这种串口通信的方法就很简单了,基本是一致的。我们使用实用串口通信例程的思路,做了一个简单的程序,通过串口调试助手下发任意个字符,单片机接收到后在末尾添加“回车+换行”符后再送回,在调试助手上重新显示出来,先把程序贴出来。
程序中需要注意的一点是:因为平常都是将 MAX485 设置为接收状态,只有在发送数据的时候才将 MAX485 改为发送状态,所以在 UartWrite()函数开头将 MAX485 方向引脚拉高,函数退出前再拉低。但是这里有一个细节,就是单片机的发送和接收中断产生的时刻都是在停止位的一半上,也就是说每当停止位传送了一半的时候,RI 或 TI 就已经置位并且马上进入中断(如果中断使能的话)函数了,接收的时候自然不会存在问题,但发送的时候就不一样了:当紧接着向 SBUF 写入一个字节数据时,UART 硬件会在完成上一个停止位的发送后,再开始新字节的发送,但如果此时不是继续发送下一个字节,而是已经发送完毕了,要停止发送并将 MAX485 方向引脚拉低以使 MAX485 重新处于接收状态时就有问题了,因为这时候最后的这个停止位实际只发送了一半,还没有完全完成,所以就有了 UartWrite()函数内DelayX10us(5)这个操作,这是人为的增加了 50us 的延时,这 50us 的时间正好让剩下的一半停止位完成,那么这个时间自然就是由通信波特率决定的了,为波特率周期的一半。
/****************************RS485.c 文件程序源代码*****************************/
#include <reg52.h>#include <intrins.h>sbit RS485_DIR = P1^7; //RS485 方向选择引脚bit flagFrame = 0; //帧接收完成标志,即接收到一帧新数据bit flagTxd = 0; //单字节发送完成标志,用来替代 TXD 中断标志位unsigned char cntRxd = 0; //接收字节计数器unsigned char pdata bufRxd[64]; //接收字节缓冲区extern void UartAction(unsigned char *buf, unsigned char len);/* 串口配置函数,baud-通信波特率 */void ConfigUART(unsigned int baud){RS485_DIR = 0; //RS485 设置为接收方向SCON = 0x50; //配置串口为模式 1TMOD &= 0x0F; //清零 T1 的控制位TMOD |= 0x20; //配置 T1 为模式 2TH1 = 256 - (11059200/12/32)/baud; //计算 T1 重载值TL1 = TH1; //初值等于重载值ET1 = 0; //禁止 T1 中断ES = 1; //使能串口中断TR1 = 1; //启动 T1}/* 软件延时函数,延时时间(t*10)us */void DelayX10us(unsigned char t){do {_nop_();_nop_();_nop_();_nop_();_nop_();_nop_();_nop_();_nop_();} while (--t);}/* 串口数据写入,即串口发送函数,buf-待发送数据的指针,len-指定的发送长度 */void UartWrite(unsigned char *buf, unsigned char len){RS485_DIR = 1; //RS485 设置为发送while (len--){ //循环发送所有字节flagTxd = 0; //清零发送标志SBUF = *buf++; //发送一个字节数据while (!flagTxd); //等待该字节发送完成}DelayX10us(5); //等待最后的停止位完成,延时时间由波特率决定RS485_DIR = 0; //RS485 设置为接收}/* 串口数据读取函数,buf-接收指针,len-指定的读取长度,返回值-实际读到的长度 */unsigned char UartRead(unsigned char *buf, unsigned char len){unsigned char i;//指定读取长度大于实际接收到的数据长度时,//读取长度设置为实际接收到的数据长度if (len > cntRxd){len = cntRxd;}for (i=0; i<len; i++){ //拷贝接收到的数据到接收指针上*buf++ = bufRxd[i];}cntRxd = 0; //接收计数器清零return len; //返回实际读取长度}/* 串口接收监控,由空闲时间判定帧结束,需在定时中断中调用,ms-定时间隔 */void UartRxMonitor(unsigned char ms){static unsigned char cntbkp = 0;static unsigned char idletmr = 0;if (cntRxd > 0){ //接收计数器大于零时,监控总线空闲时间if (cntbkp != cntRxd){ //接收计数器改变,即刚接收到数据时,清零空闲计时cntbkp = cntRxd;idletmr = 0;}else{ //接收计数器未改变,即总线空闲时,累积空闲时间if (idletmr < 30){ //空闲计时小于 30ms 时,持续累加idletmr += ms;if (idletmr >= 30){ //空闲时间达到 30ms 时,即判定为一帧接收完毕flagFrame = 1; //设置帧接收完成标志}}}}else{cntbkp = 0;}}/* 串口驱动函数,监测数据帧的接收,调度功能函数,需在主循环中调用 */void UartDriver(){unsigned char len;unsigned char pdata buf[40];if (flagFrame){ //有命令到达时,读取处理该命令flagFrame = 0;len = UartRead(buf, sizeof(buf)-2); //将接收到的命令读取到缓冲区中UartAction(buf, len); //传递数据帧,调用动作执行函数}}/* 串口中断服务函数 */void InterruptUART() interrupt 4{if (RI){ //接收到新字节RI = 0; //清零接收中断标志位//接收缓冲区尚未用完时,保存接收字节,并递增计数器if (cntRxd < sizeof(bufRxd)){bufRxd[cntRxd++] = SBUF;}}if (TI){ //字节发送完毕TI = 0; //清零发送中断标志位flagTxd = 1; //设置字节发送完成标志}}/*****************************main.c 文件程序源代码******************************/
#include <reg52.h>unsigned char T0RH = 0; //T0 重载值的高字节unsigned char T0RL = 0; //T0 重载值的低字节void ConfigTimer0(unsigned int ms);extern void UartDriver();extern void ConfigUART(unsigned int baud);extern void UartRxMonitor(unsigned char ms);extern void UartWrite(unsigned char *buf, unsigned char len);void main(){EA = 1; //开总中断ConfigTimer0(1); //配置 T0 定时 1msConfigUART(9600); //配置波特率为 9600while (1){UartDriver(); //调用串口驱动}}/* 串口动作函数,根据接收到的命令帧执行响应的动作buf-接收到的命令帧指针,len-命令帧长度 */void UartAction(unsigned char *buf, unsigned char len){//在接收到的数据帧后添加换车换行符后发回buf[len++] = ' ';buf[len++] = ' ';UartWrite(buf, len);}/* 配置并启动 T0,ms-T0 定时时间 */void ConfigTimer0(unsigned int ms){unsigned long tmp; //临时变量tmp = 11059200 / 12; //定时器计数频率tmp = (tmp * ms) / 1000; //计算所需的计数值tmp = 65536 - tmp; //计算定时器重载值tmp = tmp + 33; //补偿中断响应延时造成的误差T0RH = (unsigned char)(tmp>>8); //定时器重载值拆分为高低字节T0RL = (unsigned char)tmp;TMOD &= 0xF0; //清零 T0 的控制位TMOD |= 0x01; //配置 T0 为模式 1TH0 = T0RH; //加载 T0 重载值TL0 = T0RL;ET0 = 1; //使能 T0 中断TR0 = 1; //启动 T0}/* T0 中断服务函数,执行串口接收监控 */void InterruptTimer0() interrupt 1{TH0 = T0RH; //重新加载重载值TL0 = T0RL;UartRxMonitor(1); //串口接收监控}现在看这种串口程序,是不是感觉很简单了呢?串口通信程序我们反反复复的使用,加上随着学习的模块越来越多,实践的越来越多,原先感觉很复杂的东西,现在就会感到简单了。从设备管理器里可以查看所有的 COM 口号,我们下载程序用的是 COM4,而 USB 转RS485 虚拟的是 COM5,通信的时候我们用的是 COM5 口,如图 18-3 所示。
图 18-3 RS485 通信试验设置和结果
485总线电路到底怎么设计?
485总线最大的特点就是一主多从,顾名思义,也就是一个主机,多个从机,一个总线上同时只能有一个主设备发起数据传输,同时只能有一个设备回复数据。485总线理论上可以同时连接256的设备,但是在实际不能接这么多,具体设备数量还需要设计测试。这个和驱动芯片、线径、走线方式等等因素有关。理论上设备目前485总线广泛的用于工业仪表等领域。
一条RS485总线能并联多少台设备要看什么芯片,并且和所使用的电缆的品质相关,节点越多、传输距离越远、电磁环境越恶劣,所选的电缆要求就越高。
支持32个节点数的芯片:SN75176,SN75276,SN75179,SN75180,MAX485,MAX488,MAX490
支持64个节点数的芯片:SN75LBC184
支持128个节点数的芯片:MAX487,MAX1487
支持256个节点数的芯片:,,MAX3080~MAX3089
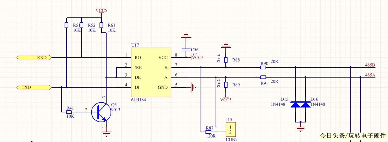
目前小编做的项目中经常使用的是6LB184,数据首发还是比较的稳定,在传输距离、并联数量上效果都还是不错的
上边是小编一直在用的485通信自动收发电路,不但要把电路送给你,还要把电路原理给你讲明白了。实测波特率9600不会有问题,但是,波特率115200的话,曾经出现过数据首发不稳定的问题。
我们先看看普通的收发电路 。
普通的485电路,除了“用RXD连接485芯片的RO引脚、用TXD连接485芯片的DI引脚”,还会用一个单片机的普通IO引脚连接到RE、DE引脚上。
当单片机要发送数据的时候,控制CTRL为高电平 ,数据通过TXD发送出去。
当单片机要接收数据的时候,控制CTRL为低电平 ,数据通过RXD接收回来。
然而,自动收发电路 ,就是不用单片机引脚CTRL,当数据进来的时候,数据会自动通过RXD到单片机,当需要发送数据时,自动通过TXD发送出去。也就是只需要连接单片机的RXD和TXD引脚就可以,无需用单片机引脚连接485芯片的DE RE引脚 。
文章中第一张图,就是实现自动收发的电路,实际上,自动收发的电路,还有好几种连接方法。今天,我们只研究这一种我经常用的。
很多人,都会使用这个电路,但是不知道其中的原理。(是的,就是在说你呢!)
所以今天我来给大家解释一下其中的工作原理,详细到每个元器件 。
电阻R1的作用:
RXD连接电阻R1到485芯片的RO,这里R1的作用是限流,保护引脚。R1的大小,可以选择330欧、470欧、560欧、1K。
电阻R2、R3和三极管Q1:
电阻R2、电阻R3和NPN三极管Q1组成一个典型的三极管开关电路 。R3是限流电阻,最好选择4.7K,也可以选择10K。R2是上拉电阻,可以选择4.7K,也可以选择10K。
R3为什么最好选择4.7K,我之前写过一篇文章,详细的提到过,主要是你需要了解三极管工作在放大区、截至区和饱和区的特点
NPN三极管,高电平导通,这个大家都知道。当TXD高电平,三极管导通,RE DE引脚接地,进入接收模式。当TXD低电平,三极管截止,RE DE引脚接高电平,进入发送模式。
电容C1:
C1是电源旁路电容,作用是给485芯片提供一个干净的电源,使它稳定的工作。
你在设计电路板的时候,如果芯片没有特殊要求,需要把每个芯片旁边放上一个104的旁路电容,起到滤波的作用。在PCB布线的时候,电容到电源引脚的距离最好在2mm以内。
电阻R4和R5:
R4是下拉电阻,接到B上。R5是上拉电阻,接到A上。为什么要这样做,下面会讲,现在还不是时候,请继续往下看。
双向稳压二极管D1、D2、D3:
这里使用的双向稳压二极管型号是SMAJ6.5CA。他们的作用是把A、B引脚对地的电压 以及A和B引脚之间的电压 ,钳制到6.5V以内,在总线收到强电干扰或者户外雷击时可以保护485芯片。
从SP3485芯片手册得到,AB的耐压值是正负15V以内。有人很好奇,为什么会看这两个参数?因为AB这两个引脚就是Drivers output和Receivers input。请看下图:
接线端子P1:
是用来连接外面需要通信的A和B电线的。(这个好像不用说啊!)
现在,每个元器件就介绍完了,接下来说说为什么可以实现自动收发功能 。
你们最大的疑问就是: DI引脚本来是接TXD的,但是电路中直接接地了,那岂不是发送的数据会一直都是0?
答案 就在下方。
发送数据过程:
发送数据,用的是单片机的TXD引脚,也就是说,在TXD引脚上表现数据。
例如要发送数据0x55,写成二进制就是0x01010101,TXD引脚上就会依次的用高低电平体现1和0。
当TXD发送0时 ,三极管不导通,DE接高电平,进入发送模式,485芯片会把DI上的电平反应到AB引脚上输出,因为DI已经接地,所以AB引脚会传输0 。你看看,当TXD发送0时,AB引脚发送0。
当TXD发送1时 ,三极管导通,RE接低电平,进入接收模式,485芯片的AB引脚进入高阻状态,因为R5把A拉高,R4把B拉低,所以,AB传输的是1 。你看看,当TXD发送1时,AB引脚发送1。
总结 ,TXD发1,AB就发1;TXD发0,AB就发0。
接收数据过程:
接收数据,用的是单片机引脚RXD,也就是说,在RXD引脚上表现数据。
在接收数据的过程中,TXD引脚是一直保持高电平的 ,当TXD是高电平时,RE是低电平,正好调理成了接收状态 ,然后485芯片的RO引脚(也就是接RXD的引脚)就会反应AB传输过来的数据。
知道了这个电路的接收和发送数据的过程,那就已经完全了解了。你现在如果感觉到还是迷迷糊糊,自己做一个电路,实践一下,思路立马会变得清晰。
下面附送一张小编前不久做的一个项目中使用的485电路设计图纸,经过设计测试,完全可靠。
希望关注的同行、前辈可以多多评论交流,相互学习,共同进步。
玩转电子硬件,每晚与您相约今日头条。
相关问答
我的 单片机 和 MAX 485 连接。要用到RTS/CTS控制信号,知RTS/CTS和 MAX 485 芯片怎么连接?这两个脚通常情况下是用不到的,除非你的网络较复杂。这么说吧,MAX485有以下几个脚需要和单片机相连:RO,MAX485的接收器输出,需要连单片机的RXDDI,MAX48...
即一个电脑多个 单片机 ,用 max485 ,modbus协议?我没有用过max485,用的是max232,两者的协议不一样,但是,控制方法是一致的。电脑向每个单片机发送数据的时候,应先发送地址码,再发送数据;同样,电脑接收每...
关于 max485 与 单片机 连接的问题?传统的单片机实验系统因其购买成本高、系统使用烦琐,已经越来越不适合当前以培养学生实际能力为主要方向的高等教育,本系统可以帮助学校轻松组建单...
max485 是什么?MAX485是芯片接口的一种类型MAX485接口芯片是Maxim公司的一种RS-485芯片。采用单一电源+5V工作,额定电流为300μA,采用半双工通讯方式。它完成将TTL电平转...
单片机 RS 485 通信解包一百多个case的switch语句怎么优化?使用函数指针数组,减少if,switchcase使用,而且梳理好逻辑,提高代码的可读性。用法如下:typedefenum{E_IDLE=0,E_SYNC,E_DETECT_FAUL...
空调 485 通讯原理?RS485通讯的工作原理如下:1、采用差分信号。我们在讲A/D的时候,讲过差分信号输入的概念,同时也介绍了差分输入的好处,最大的优势是可以抑制共模干扰。尤其当...
大神们 求推荐 想学习 单片机 ,需要 单片机 开发板吗?[回答]为了提高RS485的抗干扰能力,需要在靠近MAX485的A和B引脚之间并接一个电阻,这个电阻阻值从100欧到1K都是可以。在这里我们还要介绍一下如何使用KST-5...
usb的中间两根线(d-与d+)可以连接rs 485 通信吗?你的思路是对的,很多设备(单片机)用usb转的串口是用不了的,如果是台式机要购一块pci转rs232接口才能使用,如果是笔记本只有用pcmcia或expresscard接口转成rs23...
RS485 -RS232转换器两头肿么接线-ZOL问答标准应该是5线吧,请参考波仕卡型号:485C型RS232/RS485.422转换器。母头是232的,公头是485的,但485只用两根线,你看是说明是哪两根线就可以了你想多了,就AB线...
Rs485 是通信协议还是物理接口啊?若只是一个接口,就是说通过...485是通信协议还是物理接口啊?若只是一个接口,就是说通过这个RS485接口可以利用什么通讯协议来传输数据?答:可以说RS485的出现解决了实现联网功能,...
