基于STM32单片机大棚温湿度检测无线蓝牙APP控制设计
1、功能
毕业设计的任务是基于STM32单片机,结合风扇控制电路、温湿度传感器电路、1602液晶显示电路和蓝牙模块电路,设计一套大棚环境参数监测系统。此系统旨在实时监测大棚内的温湿度情况,通过蓝牙技术将数据传输到手机APP上,并实现远程控制风扇的开启和关闭。
以下是该设计的详细功能描述:
温湿度检测及实时显示: 通过STM32单片机与温湿度传感器电路的协同工作,实时获取大棚内的温度和湿度数据。这一功能对STM32的模拟信号输入、传感器数据采集、数据处理等方面进行了考察。通过1602液晶显示电路,将实时的温湿度数据以易读的方式展示在液晶屏上,进一步锻炼了嵌入式系统的数据显示与处理能力。
湿度异常报警功能: 当监测到大棚内湿度超过设定阈值(75%)时,系统将通过蓝牙模块电路发送报警信息到手机APP。这部分功能考察了STM32的条件判断、蓝牙通信协议的使用以及异常处理等方面的知识。
手机APP远程控制风扇: 通过手机APP发送指令,用户可以远程控制大棚内的风扇。当接收到指令“O”时,系统启动风扇;而接收到指令“C”时,系统则关闭风扇。这一功能要求在STM32单片机中实现蓝牙指令的解析和对应风扇控制的动作,涉及到串口通信、状态机设计、以及对外部设备的控制等知识点。
电源电路设计: 为了保证整个系统的稳定运行,需要合理设计电源电路,以满足各个模块的电源需求。这一部分任务考察了对电源管理的理解,包括电源稳定性、功耗优化、电源保护等方面的知识。
2、源代码
3、原理图
4、PCB
5、赠送的资料
6、资料下载链接
关注后发送资料下载链接
应用无线传感器网络理论设计温湿度采集监测系统
温度与日常生产生活息息相关,在很多情况下都要对温湿度信息进行采集监测。本文在无线传感器网络相关理论的基础上,结合单片机、集成传感器、无线收发、GSM通信和VB等知识研究设计一种温湿度采集监测系统,包括系统方案的确定、 各模块硬件和软件设计。
系统能实现多节点温湿度的实时检测,并能通过无线收发和GSM通信将采集的温湿度信息发送到终端用户,实现在终端监测界面的动态监测,终端用户还可以通过无线收发和GSM通信发送控制信息,实现对温湿度的控制,在一定程度上能实现自动控制并克服传输距离的问题,具有广阔的应用前景。
无线传感器网络是一门综合性很强的学科,涉及传感器技术、通讯技术、网络技术、计算机技术、嵌入式技术和微电子技术等众多领域,由于体积小、成本低以及强大的信息获取功能使其在环境数据采集、安全监控以及目标跟踪等方面有广阔的应用空间。温湿度与人们的生产生活息息相关,对于温湿度的采集监测在当前有多种方法,基于无线传感器网络的温度采集监测系统也有研究,各种方法都有各自的优缺点。
本文结合无线传感器网络和GSM通信技术探讨设计一种温湿度采集监测系统,包括方案的选择和确定、前端的信息采集模块的硬件软件设计、系统中节点的软件设计简介和终端监测界面的设计,节点拓扑可以是树形或星行。
系统方案构架
整个温度采集传输系统设计构架如图2-1所示,它主要有前端温度采集模块、KM-NODE 433 节点模块、GSM通信模块和监测模块组成。
图 2-1 整个系统方案构架
前端温度采集模块主要任务是采集温度并将数据按一定格式通过串口发送给节点A;节点A将接收到的温度采集信息通过无线发送给节点 B;节点 B主要任务通过其内部的无线收发模块接收节点A发送的数据,并利用其内部的处理器将接收的数据按要求处理后通过串口发送给GSM通信模块;GSM通信模块通过短信方式将数据信息发监测模块,监测模块可以是手机式的手持终端,也可以是计算机监测界面。
系统各组成模块设计
(1) 器件选择和原理图
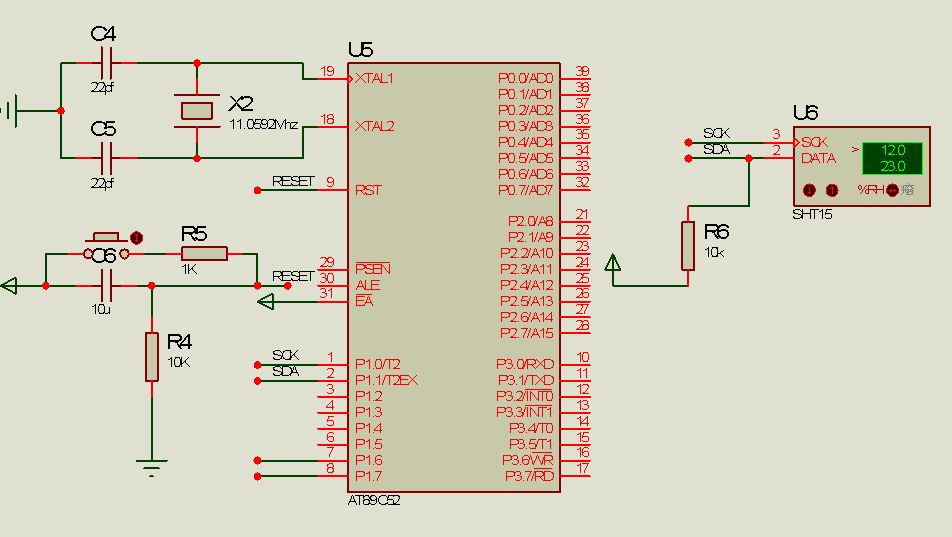
温度采集电路原理框图如图3-1所示,主要由传感器、单片机和供电电源组成。传感器选用瑞士的温湿度集成数字传感器SHT15,该传感器将传感元件和信号处理电路集成在一块微型电路板上,输出完全标定的数字信号。
传感器包括一个电容性聚合体测湿敏感元件、一个用能隙材料制成的测温元件,并在同一芯片上,与14 位的A/D 转换器以及串行接口电路实现无缝连接,且可通过软件配置选择测量温度精度,具有体积小、使用方便灵活、响应迅速、抗干扰能力强、性价比高等优点。
单片机选用AT89C52,它是一个低功耗、高性能COMS 8位单片机, 8K Bytes Flash片内程序存储器,256 bytes的随机存取数据存储器,5个中断优先级,两个16位可编程定时器计数器,2个全双工串行通信口。采集原理仿真图如图3-2所示。
图3-1 温湿度采集电路原理框图
图3-2采集原理图
(2)KM-NODE433 节点模块简介
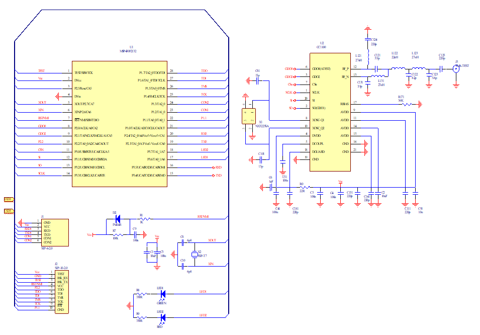
KM-NODE433 节点模块的组成如图3-3所示,是由利达尔公司生产的无线通信模块,主要由微控制单元和无线先收发模块构成。
图3-3 KM-NODE433 节点模块的组成
KM-NODE433 节点模块结构特点如下:
采用 CC1100 无线通信模块;MCU 选用 MSP430F2132,具有超低功耗特性;实现串口通信透明传输,可配置各种数据格式;实现任意长度以及不间断无线数据长度的数据发送;防碰撞机制,实现多用户数据通信;在线设置多种速率以及不同的地址、频道;用户可选择保存配置信息,方便下次操作;方便快速的状态切换,配置控制I/O口状态即可。KM-NODE 433 节点原理图如图3-4所示,在本系统中模块工作频率选用的公用频段中的433MHZ,这样可以节约成本。由于公用频段的使用者比较多,数据在传输中受到的干扰比较大,本系统在节点软件中对传输数据做了一定的格式要求,提高数据传输的准确性。
图3-4 KM-NODE 433 节点原理图
(3)GSM通信模块设计
GSM通信模块主要由SIM900A 芯片、网络信号灯、串口接口、SIM卡电路和供电电路组成。组成框图如图3-5所示。
图3-5 GPRS通信模块组成框图
GPRS通信模块主要是用短信的方式来发送信息数据,将系统与移动通信相连接,可以实现数据不限距离的传输,在很大程度上解决了传输距离的问题。发送温湿度数据信息是通过AT命令来实现的 。
(4)监测模块
为了不同用户监测的需要,系统的监测系统有两种:
一种是手持式监测界面,即在具有要求系统的手机系统中嵌入专门的监测软件来实现信息的接收和监测,同时可以查看历史数据信息,用户还可以通过手持终端向系统发送控制短信来实现对一些参量的控制(比如湿度低于预定阈值时手持终端会收到提示短信,此时监测者可以发送控制短信到系统控制浇水装置来增加湿度)。
另一种是终端计算机监测界面,终端用户可以在计算机上察看和监测观测点的参数信息。手持式监测效果和计算机监测界面如图3-6所示。手持终端的监测程序是结合数据库知识用JAVA编写的,终端计算机监测界面用VB设计,两者都可以实现数据信息的监测并通过图形显示各个监测区域的监测信息。
系统的仿真测试
(1)仿真测试所需设备
所需设备、仪器和材料如下:1)前端温湿度度采集模块;2)KM-NODE 433 节点模块;3)GSM通信模块;4)串口连接线两根;7)装有专门编写设计的VB温湿度监测界面的PC机一台;8)手持式监测终端一个;9)各模块的供电电源
手持终端式监测的仿真的实物过程的示意图如图4-1所示。
图4-1手持终端式监测的仿真的过程
因为数据信号在传输过程存在一定的衰减,因此在距离比较远的情况下,为了传输信息的准确性,应该加中继节点,以接力的形式实现数据的有效传输。接力节点只对数据进行透明传输,不进行处理数据,功耗比较低。
计算机终端监测仿真的显示界面如图4-2所示。
图4-2计算机终端监测仿真显示界面
(2)仿真测试结果
系统基本上实现了设计提出的各种功能,在单节点和多节点情况下触摸传感器后监测界面上的温湿度会发生相应的变化,同时显示各监测点的实时数据信息,并可以调用数据库察看历史信息,终端用户发送的控制信息能通过相应的单片机引脚状态来反映。
由于数据在433MHZ频段传输,该频段传输数据较多,干扰较大,系统对传输数据进行了一定的规定,传输信息的准确性得到了一定程度上提高。
结论
本文针对当前温度采集监测的多种方法,提出了基于无线传感器网络技术,结合单片机、集成温度传感器、GSM通信和VB等理论,研究设计了一种温度采集监测系统。完成了系统方案的确定、前端信息采集模块的软硬件设计、系统中节点的软件设计和终端监测界面的设计,节点拓扑等研究工作。
系统实现了多节点温度的实时检测,并能通过无线收发和GSM通信将采集的温度信息发送到终端用户,实现在终端监测界面的动态监测,终端用户还可以通过无线收发和GSM通信发送控制信息,实现对温度的控制,在一定程度上能实现自动控制并克服传输距离的问题。
(编自《电气技术》,原文标题为“基于无线传感器网络的温度采集监测系统”,作者为王建秋、王杰 等。)
相关问答
英语翻译用 单片机 实现高精度宽范围的 温度 测量的系统摘要:本...[最佳回答]Realizesthehighaccuracywidthscopetemperaturesurveysystemwiththemonolithicintegratedcircu...
c#怎么连接 温度 传感器并显示?如果是无线传输,可以选用数字温度传感器直接将测到的温度信号传给单片机,经无线发射模块发射,再由配套的无线接收模块接受,将接收的信号传给单片机,然后由单...
DS18B20做 温度 传感器,89S52 单片机 ,通过 无线 模块(NRF89S52)...[最佳回答]分块调试。18B20读取温度后从UART发给计算机看是否正确?发给1602显示是否正确?24L01收发是否正确?
单片机 热敏电阻怎么检测他的 温度的 ?如果是最老式的电饭锅(某宝上50元以内就能买一个),就那个开关通过杠杆连着一个磁体,你按下去的时候会吸住,开始加热,然后这种磁体在105度的时候磁性会突然...
单片机温度 传感器作用?温度传感器的作用:用物质各种物理性质随温度变化的规律把温度转换为电量。温度传感器是温度测量仪表的核心部分,品种繁多。按测量方式可分为接触式和非接触式...
单片机 实现对液体里两个不同物质的浓度检测,要通过,间接检测什么信号才有用(比如 温度 ,电阻,电压等)?这跟单片机没关系,关键看你用什么传感器或滴定法。比如用滴定法,单片机采集的就是标准溶液用量和颜色传感器的信号。这跟单片机没关系,关键看你用什么传感器...
单片机温度 测控系统主要元件?单片机温度测控系统的主要元件包括:单片机:作为主控系统,负责数据采集、处理和控制输出。温度传感器:用于采集温度数据,并将其转换为电信号。常见的温度传感...
DHT11温湿度传感器怎样给 单片机 传输数据?DHT11是一个温湿度传感器,根据DHT11的引脚图,将DHT11数据线DATA接到单片机的IO口,并将DHT11的电源供电3.3-5V,地线与单片机共地,NC脚悬空。然后软件部分,...
自动上水电热水壶 自动控温是什么意思 - 小路_huan 的回答 -...自动控温是通过一2113些设备保证一定范围内5261的温度控制在一定的范围4102内。温度检测1653电路将当前环境湿度信号通过A/D转换后,送到处理器中,然...
DS18b20中的 温度 值 单片机 可以直接用来运算吗?比如我令温度值...[最佳回答]你令温度值DQ=P1.3,这是什么逻辑啊?你可以写y=DQ*3;但没有任何实际意义,因为y的值要么为0,要么就是3,无出其2,DQ只是18b20的一个IO借口而已,具体温...
