涨姿势!场效应管的种类、符号、参数、结构、原理、应用电路
场效应管简介
场效应晶体管简称场效应管,缩写为FET。
场效应管是一种半导体放大器件,它不仅具有晶体管的体积小、省电、耐用等优点,更具有输入阻抗高(10的8次方到9次方欧姆)、噪声小、热稳定性好、功耗低、动态范围大、抗辐射能力强、易于集成、没有二次击穿现象、安全工作区域范围宽等优点。
场效应管的缺点是易于被静电高压击穿。
场效应管与晶体三极管的区别
晶体三极管的载流子为空穴和电子,所以晶体三极管又称双极型晶体管。
场效应管载流子只有空穴或者只有电子,因此又称单极晶体管。
晶体三极管是电流控制型器件,而场效应管是电压控制型器件。
场效应管的种类
场效应管分为结型、绝缘栅型两大类。
见下图
结型场效应管是利用沟道两边的耗尽层宽窄,改变沟道导电特性来控制漏极电流
绝缘栅性场效应管是利用感应电荷的多少,改变沟道导电特性来控制漏极电流。
场效应管实物图
P沟道结型场效应管
N沟道结型场效应管
场效应管的电路符号
电路符号表明了场效应管的类型,场效应管的表示主要有:极性、材料、类型、规格号等,
场效应管的电路图形符号能够表示出它的种类
场效应管电路图形符号理解和记忆方法
场效应管的结构
下图是N沟道结型场效应管的结构和工作原理示意图。可以看出,它使用一块N型半导体,在它的上、下各引出一个电机,分别称为漏极D和源极S,在N型半导体两侧,各设一小块P型半导体,将它们连起来作为栅极G,这样,G、S和G、D之间各出现了一个PN结。
三种直流电压偏置情况分析如下:
通过上述分析,通过改变G,S之间的反向偏置电压大小,可改变流过沟道的电流大小,换言之,栅极电压的大小可控制漏极的电流大小。
这说明场效应管是一个电压控制器件。
下图是N沟道绝缘栅型场效应管示意图。在两个N型区之间再形成一个N型硅薄层,于是形成N型沟道,在N沟道上面加一层绝缘材料二氧化硅,在绝缘层上面加一个铝层电极,作为栅极G。
在G,S之间加一个电压,那么G极铝层与P型衬底之间如同是以绝缘层为介质的平行板电容器,改变G,S极间电圧,可改变N型沟道的电阻。
场效应管工作原理
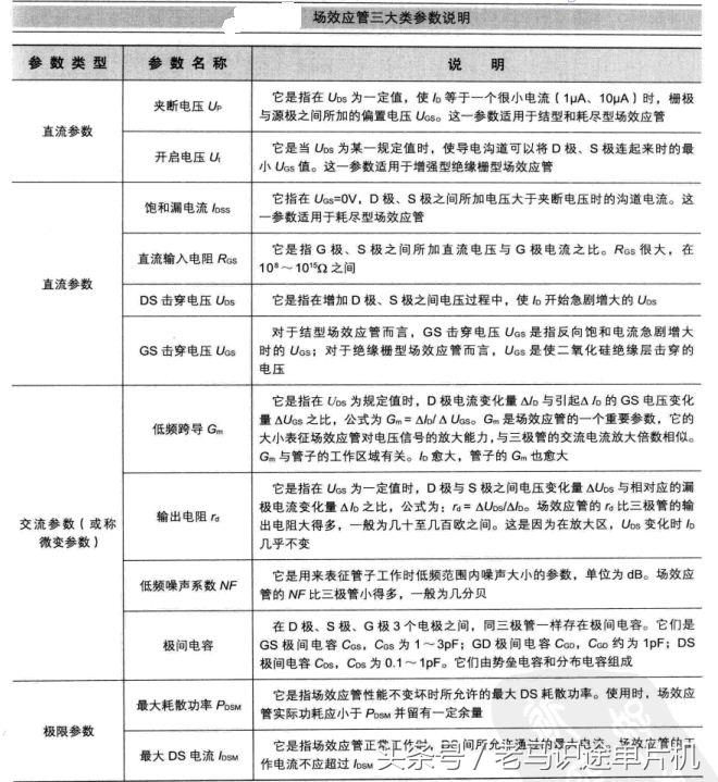
场效应管主要参数
场效应管的封装形式和引脚分布规律
场效应管电路实例
场效应管在开关电源电路中开关振荡电路中的应用
开关集成电路U101中的振荡器起振,为场效应管Q101的栅极G提供振荡信号,场效应管开始振荡,使开关变压器T101的初级线圈产生开关电流,开关变压器的次级线圈中产生感应电流,3脚的输出经整流、滤波后波形成正反馈电压加到U101的7脚,从而维持振荡电路工作,使开关电源进入正常的工作状态。场效应管作为该电路中的脉冲放大器件,用于实现开关振荡的功能。
20个经典模拟电路(12)场效应管放大电路
1 场效应管的分类,特点,结构,
场效应管是利用输入电压产生的电场效应来控制输出电流的,所以又称之为电压控制型器件。它工作时只有一种载流子(多数载流子)参与导电,故也叫单极型半导体三极管。它具有很高的输入电阻,能满足高内阻信号源对放大电路和要求,是较理想的前置级器件。它还具有热稳定性好,功耗低,噪声低,制造工艺简单,便于集成等特点。
转移特性和输出特性曲线:
2 场效应放大电路的特点:
1)场效应管是一种电压控制器件,即通过UGS控制ID
2)场效应管输入端几乎没有电流,所以其直流输入电阻和交流输入电阻都非常高。
3 )由于场效应管是利用多数载流子导电的,因此,与双极性三极管相比,具有噪声小,受幅射的影响小、热稳定性较好而且存在零温度系数点等特性。
4 )由于场效应管的结构对称,有时漏极和源极可以互换使用,而各项指标基本上不受影响,因此应用时比较方便灵活。结型场效应管漏极和源极可以互换使用,但栅源电压不能接反;衬底单独引出的MOS管漏极和源极可以互换使用,NMOS管衬底连电路最低电位,PMOS管衬底连电路最高电位。MOS管在使用时,常把衬底和源极连在一起,这时漏极、源极不能互换。
5)场效应管的制造工艺简单,有利于大规模集成。
6)由于MOS场效应管的输入电阻可高达1015Ω,因此由外界静电感应所产生的电荷不易泄漏,而栅极上的SiO2绝缘层又很薄,这将在栅极上产生很高有电场强度,易引进绝缘层击穿而损坏管子。应在栅极加有二极管或稳压管保护电路。
7)场效应管的跨导很小,当组成放大电路时,在相同的负载电阻下,电压放大倍数比双极型三极管低。
3 场效应放大电路的应用场合:
MOS管与结型管相比开关特性更好。结型场效应管主要用途是在模拟电路中用做放大元件,既可作分立元件使用,也可制作成集成电路。
相关问答
单片机 是怎么通过pwm波来控制电机运转的,工作原理是什么?三、单片机PWM控制原理现在很多单片机都有PWM功能,一般情况下,单片机的PWM功能是通过定时器来实现的,在使用时,需要对定时器的寄存器进行PWM功能的设置。...现...
贴片晶体三极管A4t与t1A是什么管?贴片三极管A6T,A7T,A4T,702T,T1A深圳市铭芯杰电子是一家专业从事二极管三极管光耦单片机场效应NXPONFAIRCHILDSTMICIR等系列产品的电子元器件商行.....
单片机 P1——P3口作为输入口的时候为什么要先向该口写1呢?顶...什么叫准双向,就是说P0~P3输出没问题,输入就不然了。就象我们常见的门,朝外开,没有拉锁,用一节弹簧拉着。出去是一顶门就开了,进来的时候,无论如何要伸...
场效应管 TIP142射极输出只有5V什么问题呢?单片机是5v供电,I/O口当然是最高5v了,把TIP142换成TIP147(PNP),把U33脚断开,TIP147射极接到u2输出,集电极接到u33脚,TIP147基极通过1K电阻接到另加2SC1...
单片机 的管脚是怎么控制高低电平的? - 懂得如楼下所述,单片机内部是由一个场效应管控制io的高低电平状态,而场效应管的输入端是一个内部的锁存器,锁存器则直接由cpu控制,因此程序里对io口的操...
单片机 、光耦那么针对粮食储藏的特殊性,我们选择了粮仓内的温度和湿度作为主要监测参数,把粮虫发生情况作为辅助参数。整个监测系统由上位管理主机(HOST)、USB/...
为什么电磁炉老是烧 场效应管 ? - ana_雁子 的回答 - 懂得电磁炉老是烧场效应管(IGBT)的八大原因:1,0,3UF/1200V谐振电容、5UF/400V滤波电容容量变小、失效或不良,将导致电磁炉LC谐振电路频率变化,我们要是...
做 单片机 最小系统的时候一定要加排阻吗,排阻有什么用?当在P1口接外电路的话,就一定要接,如果不接,很容易烧坏p1口内部的场效应管的,但是不用P1口的话,其他端口可以不接。排阻一般用4700欧就可以。在P1口接排阻是...
为什么电磁炉老是烧 场效应管 ? - 172****2215 的回答 - 懂得我想你的电磁炉是因为整流器变质引起的效应管击穿整流器就是和效应管在同一个散热板上4脚的那个你换效应管时把那整流器一同换了电磁炉老是烧场效...
单片机 的管脚是怎么控制高低电平的? - 166****7454 的回答 -...如楼下所述,单片机内部是由一个场效应管控制io的高低电平状态,而场效应管的输入端是一个内部的锁存器,锁存器则直接由cpu控制,因此程序里对io口的操...
