单片机实现直流电机控制的应用实例
直流电机的单向控制
直流电机的单向控制较为简单,可以通过开关的通断来接通和断开直流电源,实现电机的启动与停止控制,开关控制直流电机如图9-2所示。也可以通过三极管、场效应管、继电器等对直流电机的通断进行控制,采用三极管控制直流电机的电路如图9-3所示,图中的二极管为续流二极管,起到保护三极管的作用。
图9-2 开关控制直流电机电路图
图9-3 三极管控制直流电机电路图
提示
单片机控制直流电机的实际应用电路中,为了降低电机运行对单片机电源的影响,往往会采用光电耦合器件进行光电隔离。
按键控制直流电机停启的电路如图9-4所示,通过P3.6口按键触发启动直流电机,P3.7口的按键触发停止直流电机的运行。由图9-4可知,当P1.0输出高电平“1”时,NPN型三极管导通,直流电机得电转动;当P1.0输出低电平“0”时,NPN型三极管截止,直流电机停止转动。
图9-4 按键控制直流电机停启电路图
C51程序如下:
直流电机的双向控制
直流电机的双向控制原理就是使加在直流电机两端的电源电压的极性可以实现切换。通常采用H桥电路进行控制。H桥控制的示意如图9-5所示,有1~4四个开关的不同状态实现电机的停止、正转、反转控制。
当四个开关均断开时,直流电机不得电,处于停止状态。
当开关1与4接通,开关2与3断开时,电流由左向右流过直流电机,电机处于正转状态。
当开关2与3接通,开关1与4断开时,电流由右向左流过直流电机,电机处于反转状态。
图9-5 H桥实现直流电机双向控制的示意图
【例9-2】 通过按键实现直流电机的正反转及停止控制
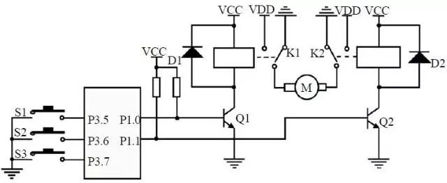
通过按键控制直流电机正反转及停止控制的电路如图9-6所示。由S1键的触发实现电机的正转运行,S2键的触发实现电机的反转运行,S3键的触发实现电机的停止控制。
通过对图9-6进行分析,可知通过对单片机的P1.0、P1.1口的控制即可实现电机的停止、正转和反转控制,P1.0、P1.1在不同状态下电路各部分的工作状态及电机状态如表9-1所示。
图9-6 按键控制直流电机正反转及停止控制的电路图
表9-1 P1.0、P1.1口控制过程及电路状态表
C51程序如下:
单片机实现直流电机控制的应用实例
直流电机的单向控制
直流电机的单向控制较为简单,可以通过开关的通断来接通和断开直流电源,实现电机的启动与停止控制,开关控制直流电机如图9-2所示。也可以通过三极管、场效应管、继电器等对直流电机的通断进行控制,采用三极管控制直流电机的电路如图9-3所示,图中的二极管为续流二极管,起到保护三极管的作用。
图9-2 开关控制直流电机电路图
图9-3 三极管控制直流电机电路图
提示
单片机控制直流电机的实际应用电路中,为了降低电机运行对单片机电源的影响,往往会采用光电耦合器件进行光电隔离。
【例9-1】 通过按键实现直流电机的停启控制
按键控制直流电机停启的电路如图9-4所示,通过P3.6口按键触发启动直流电机,P3.7口的按键触发停止直流电机的运行。由图9-4可知,当P1.0输出高电平“1”时,NPN型三极管导通,直流电机得电转动;当P1.0输出低电平“0”时,NPN型三极管截止,直流电机停止转动。
图9-4 按键控制直流电机停启电路图
C51程序如下:
直流电机的双向控制
直流电机的双向控制原理就是使加在直流电机两端的电源电压的极性可以实现切换。通常采用H桥电路进行控制。H桥控制的示意如图9-5所示,有1~4四个开关的不同状态实现电机的停止、正转、反转控制。
当四个开关均断开时,直流电机不得电,处于停止状态。
当开关1与4接通,开关2与3断开时,电流由左向右流过直流电机,电机处于正转状态。
当开关2与3接通,开关1与4断开时,电流由右向左流过直流电机,电机处于反转状态。
图9-5 H桥实现直流电机双向控制的示意
【例9-2】 通过按键实现直流电机的正反转及停止控制
通过按键控制直流电机正反转及停止控制的电路如图9-6所示。由S1键的触发实现电机的正转运行,S2键的触发实现电机的反转运行,S3键的触发实现电机的停止控制。
通过对图9-6进行分析,可知通过对单片机的P1.0、P1.1口的控制即可实现电机的停止、正转和反转控制,P1.0、P1.1在不同状态下电路各部分的工作状态及电机状态如表9-1所示。
图9-6 按键控制直流电机正反转及停止控
表9-1 P1.0、P1.1口控制过程及电路状态
C51程序如下:
相关问答
怎么使用 单片机 驱动 直流 有刷 电机 ?-ZOL问答我买的就是这个单片机,我想控制电机应该用什么线接在哪?我只要电机正反转就好了~讨论回答(4)我觉得你应该上传的是开发板的原理图,而不是这个。直流有刷电机...
51 单片机 pwm 直流电机 怎么调速?最简单的做法是选用stc单片机,用它的pwm引脚驱动h全桥,再由全桥驱动直流电机。编程时用单片机内部的pwm寄存器,输出不同占空比的脉冲就可以实现电机调速。将p...
c51 单片机 为什么不能直接驱动 直流电机 ?因为单片机的输出功率过小,不能直接驱动直流电机。需要经过功率放大器。因为单片机的输出功率过小,不能直接驱动直流电机。需要经过功率放大器。
怎么用 单片机控制 马达?通过设置PWM波的占空比来控制直流电机的转速,占空比越大,转速越快,越小转速越低。2、当然单片机的I/O口是不能直接驱动电机的,所以你还需要用一个马达驱动...
单片机控制 步进电机和 直流电机 不同之处-盖德问答-化工人互助...单片机控制步进电机和直流电机不同之处对于直流电机,能否直接通过PWM口,再加功率放大,来驱动直流电机,并调速呢?当然可以!现在常见的电动自行车使用“串激电...
51 单片机 中的 直流电机 的参数?直流电机是由电磁场和永磁体相互作用而产生的一种理想的转换装置,它是电力传动领域中重要的组成部分。在51单片机中,直流电机的参数通常包括:额定电压、额定电...
怎样用51 单片机 驱动ULN2003来带动5V 直流电机 ?你的接法是没问题的,ULN2003能够驱动5V电机的,那就是你程序的原因了,看看你程序吧。你的接法是没问题的,ULN2003能够驱动5V电机的,那就是你程序的原因了,看看...
怎么用 单片机 的P2口控制步进电机驱动模块? 电机控制 模块评价...我们采用AVR的高端单片机ATMEGA128来实现对步进电机的控制,同时采用高性价比的L298驱动芯片来驱动步进电机。这就要藉由碳刷及整流子。故我们使用AT...
在座的资深人士跪求解答!!湖南雨水收集系统pp模块设计,雨...[回答]我这个人不喜欢墨迹,以前当过兵喜欢做事效率,然后合作了,结果发现他们做事比我还有效率后来一查发现他们老板也当过兵1.问题定义?问题定义阶段必须...
单片机 接交流还是 直流 ?单片机电源需要接直流单片机电源需要接直流
