51单片机自动壁障小车设计,附原理图程序全套制作资料
大家好,欢迎关注电气技术微课堂!
在科学探索及紧急抢险中经常要对一些危险或人类不能直接到达的地域进行探测,这就需要用机器人来完成。而机器人在复杂地形行进时自动避障是一项必不可少也是最基本的功能。避障功能在日常生活中也是比较常见的,像是风靡一时的自动清扫机器人,只需放在地上一会就可以将你的屋子打扫干净,这里面的最基本功能也是避障,当它检测到前方有障碍就会绕开。这样就可以躲避家具将你的地板清理干净了。因此,自动避障系统的研发就应运而生。
MCS-51《单片机原理及接口技术》是中职院校电气自动化专业开设的 一门必修课程,该课程主要是通过对单片机的内部结构、相关外围电路及编程语言的学习,使学生掌握用单片机进行开发设计一些实用电子电路的能力,自动避障小车就是基于这一系统开发而成的。自动避障小车可以作为地域探索机器人和紧急抢险机器人的运动系统,让机器人在行进中自动避过障碍物。
一、本设计任务和主要内容
本设计是对以单片机STC89C52RC为核心的系统根据感测模块传输的前方路面信息,控制小车行驶走向的软、硬件设计开发。系统要能够做到准确及时监测前方路面信息并传输给主控模块,做到根据前方路面信息及时调整小车的走向,做到显示小车的走向和小车已经行驶过的路程。
壁障小车的主要功能是:
① 感测模块实时监测路面情况并及时将障碍物的位置传输给单片机;
② 单片机核心模块根据感测模块给予的信息控制小车两电机转动;
③ 电机驱动模块驱动两电机转动,实现转向与行走。
二、系统主要硬件电路设计
根据设计要求,我们的自动避障小车主要由五个模块构成:车体框架、电源及稳压模块、主控模块、探测模块、电机驱动模块组成。 各模块分述如下:
图1 系统模块组成框图
2.1 小车避障原理分析
小车车头处装有三个红外探头,中间一个光电开关对向正前方,两侧的红外探头向两边各分开30度,(如图2所示)。小车在行进过程中由红外探头向前方发射出红外线,当红外线遇到障碍物时发生漫反射,反射光被光电开关接收。小车根据三个探头接受信号的情况来判断前方障碍物的分布并做出相应的动作。
图2 自动避障小车车体及避障原理图
红外探头选用的是E12-D15NK型红外避障传感器,这是一种集发射与接收于一体的光电传感器,发射光经过调制后发出,接收头对反射光进行解调输出。有效的避免了可见光的干扰。分别探测正前方,前右侧,前左侧障碍物信息,在特殊地形(如障碍物密集地形)可将正前方的光电开关移置后方进行探测。E12-D15NK光电开关平均有效探测距离0~30cm可调,且抗外界背景光干扰能力强,可在日光下正常工作(理论上应避免日光和强光源的直接照射)。我们小车换档调速后的最大制动距离不超过30cm,一般在10~20cm左右,因而探测距离满足我们的小车需求示意图如下:
图4 红外避障传感器原理图
电气特性:
红色:VCC;黑色:GND;黄色:信号输出;白色:和红线一起外接电位器。
工作电压:5VDC
工作电流:10-15mA
驱动电流:100mA
感应距离:1-15CM
机械特性:
颜色:橙黄色
直径:12MM
长度:35MM
引线长度:25CM(不含接头)
2.2电源模块
方案一: 采用交流电经直流稳压处理后供电 采用交流电提供直流稳压电源,电流驱动能力及电压稳定性最好,且负载对电源影响也最小。但由于需要电线对小车供电,极大影响了壁障小车行动的灵活性及地形的适应能力。而且壁障小车极易把拖在地上的电线识别为障碍物,人为增加了不必要的障碍。故我放弃了这一方案。
方案二: 采用蓄电池供电 蓄电池具有较强的电流驱动能力和较好的电压稳定性能,且成本低廉。可采用蓄电池经7812芯片稳压后给电机供电,再经过降压接7805芯片给单片机及其他逻辑单元供电。但蓄电池体积相对庞大,且重量过大,造成电机负载过大,不适合我们采用的小车车架(玩具电动车车架)。故我放弃了这一方案。
方案三: 采用干电池组进行供电 采用四节干电池降压至5V后给单片机及其他逻辑单元供电,另取六节干电池为电机及光电开关供电。这样电机启动及制动时的短暂电压干扰不会影响到逻辑单元和单片机的工作。干电池用电池盒封装,体积和重量较小,同时玩具车底座可以安装四节干电池,正好可为单片机及其他逻辑单元供电。在稳压方面,起始时考虑使用7805芯片对6V的电池电压进行降压稳压。但考虑到这样使得7805芯片消耗大量能量,降低电池寿命;同时,由于STC89C51、光电开关、小车电机对于供电电压要求并不苛刻,故我们将6V电池电压接一个二极管降压后直接给单片机及其他逻辑单元供电。而电机和光电开关的电源不做稳压处理。这样只需在小车主板上加两个调速按钮,根据电池电量选择合适功率即可,甚至于可直接在软件里设置自动换挡。 综合考虑,我采用方案三。
2.3主控模块 3.1、STC89C52RC单片机最小系统
我采用的是STC公司的51内核单片机STC89C52RC,单片机最小系统及概述如下:STC89C52RC单片机介绍
STC89C52RC单片机是宏晶科技推出的新一代高速/低功耗/超强抗干扰的单片机,指令代码完全兼容传统8051单片机,12时钟/机器周期和6时钟/机器周期可以任意选择。
主要特性如下:
1. 增强型8051单片机,6时钟/机器周期和12时钟/机器周期可以任意选择,指令代码完全兼容传统8051.
2. 工作电压:5.5V~3.3V(5V单片机)/3.8V~2.0V(3V单片机)
3. 工作频率范围:0~40MHz,相当于普通8051的0~80MHz,实际工作频率可达48MHz
4. 用户应用程序空间为8K字节
5. 片上集成512字节RAM
6. 通用I/O口(32个),复位后为:P1/P2/P3/P4是准双向口/弱上拉,P0口是漏极开路输出,作为总线扩展用时,不用加上拉电阻,作为I/O口用时,需加上拉电阻。
7. ISP(在系统可编程)/IAP(在应用可编程),无需专用编程器,无需专用仿真器,可通过串口(RxD/P3.0,TxD/P3.1)直接下载用户程序,数秒即可完成一片
8. 具有EEPROM功能
9. 具有看门狗功能
10. 共3个16位定时器/计数器。即定时器T0、T1、T2
11. 外部中断4路,下降沿中断或低电平触发电路,Power Down模式可由外部中断低电平触发中断方式唤醒
12. 通用异步串行口(UART),还可用定时器软件实现多个UART
13. 工作温度范围:-40~+85℃(工业级)/0~75℃(商业级)
14. PDIP封装
在探测模块和单片机中断接口之间、独立按键与单片机中断接口之间,需要经过电平的逻辑处理进行连接。主要涉及到一个三输入或非门和一个二输入与门。这两个逻辑关系我们直接选用74HC系列的集成芯片实现。 由于三输入或非门在市场上很难购买到,我们采用了两个二输入或非门和一个二输入与门完成了三输入或非门。由于我们采用的74HC08(四二输入与门)、74HC02(四二输入或非门)均为四二输入的,各提供四个二输入与门和四个二输入或非门,我们用各用一片芯片即可实现所需逻辑功能。
2.4电机驱动模块
本系统采用了L298N芯片来驱动电机 ,L298N是一个具有高电压大电流的全桥驱动芯片,输出电压最高可达50V,可以直接通过电源来调节输出电压;可以直接用单片机的IO口提供信号,而且带有使能端,方便PWM调速,电路简单,性能稳定,使用比较方便。L298N芯片可以驱动两个二相电机,也可以驱动一个四相电机,正好符合我们小车两个二相电机的驱动要求。 综合考虑,我采用L298N芯片驱动小车电机。
最终方案如下: 使用干电池组对系统供电,改造玩具电动车作为小车底座,采用STC89C52RC作为主控芯片,采用E12-D15NK光电开关进行障碍物探测,使用L298N驱动直流电机。逻辑关系处理使用74HC系列芯片完成。
2.5 总电路图
图5 总电路图设计
三、系统软件设计
3.1程序流程图
本系统设计流程图如下
图6 系统软件主流程图
3.2系统程序清单
#include <reg51.h>
#define uchar unsigned char
#define uintunsigned int
/********************
端口定义
*********************/
sbit IN1=P1^0; //P10与电机驱动IN1相连
sbit IN2=P1^1 //P11与电机驱动IN2相连
sbit IN3=P1^2; //P12与电机驱动IN3相连
sbit IN4=P1^3; //P13与电机驱动IN4相连
uchar INS=P2; //P2端口的^0、P2^1、P2^2分别与左、中、右红外模块输出信号线线相连
uint D=200;//定义延迟函数的参数
/************************
各个子函数定义
***********************/
void Go(void)
{
IN1=0;
IN2=0;
IN3=1;
IN4=0;
}
void Back(void)
{
IN1=0;
IN2=0;
IN3=0;
IN4=1;
}
void Go_left(void)
{
IN1=1;
IN2=0;
IN3=1;
IN4=0;
}
void Go_right(void)
{
IN1=0;
IN2=1;
IN3=1;
IN4=0;
}
void Stop(void)
{
IN1=IN2=IN3=IN4=0;
}
/***
void Back_left(void)
{
IN1=1;
IN2=0;
IN3=0;
IN4=1;
}
void Back_right(void)
{
IN1=0;
IN2=1;
IN3=0;
IN4=1;
}
***/
void Delay(uint n)
{
uint i,j;
i=j=n;
for(;i>0;i--)
for(;j>0;j--);
}
void Be_move(void)
{
uchar temp;
temp=INS&0x07;
switch(temp)
{
case 0x01:Go_right();Go();Delay(D);break;
case 0x02:
case 0x03:
case 0x07:Back();Delay(D);Go_right();Go();Delay(D);break;
case 0x06:Back();Delay(D);Go_left();Go();Delay(D);break;
case 0x04:Go_left();Go();Delay();break;
case 0x05:Go();Delay();break;
default:Stop();Delay();break;
}
}
void main()
{
uchar temp;
while(1)
{
temp=INS&0x07;
if(temp==0x00) Go();
else Be_move();
}
}
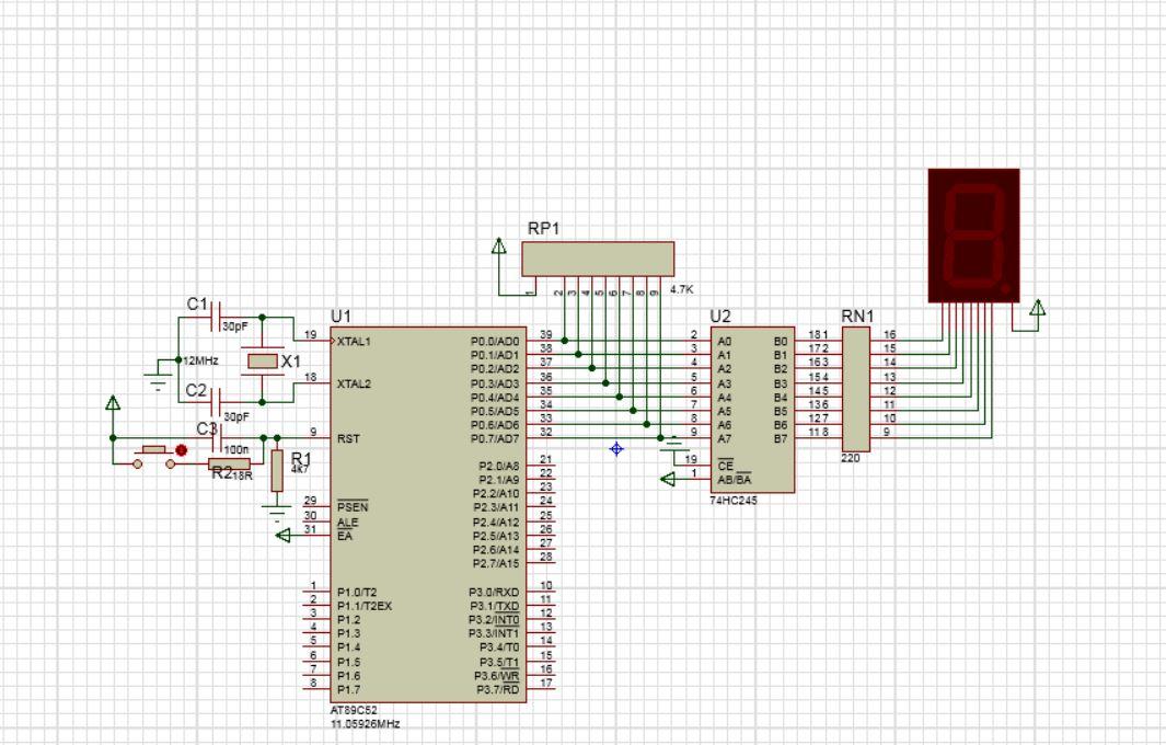
扫盲教程:深入浅出讲解单片机控制单只数码管循环显示0~F
最近有好多小伙伴留言说,我发的项目很难,他们都是刚入门的,希望我写一些入门级的教程,那么今天我就从硬件和软件两个方面来给大家讲一下最基本也是十分重要的电路 单片机驱动数码管显示电路。
要弄清楚单片机控制数码管显示字符的原理我们首先要知道:三个概念
单片机:通俗的讲单片机是一种集成电路芯片,利用一些特殊工艺把许多不同功能的模块集成到一块硅片上构成的一个小而完善的微型计算机系统,在工业控制领域广泛应用。单片机可以烧进程序,然后从不同的IO口输出规定的电平信号。
七段数码管(如下图):
数码管是一类价格便宜 使用简单,通过对其不同的管脚输入相对的电流,使其发亮,从而显示出数字能够显示 时间、日期、温度等所有可用数字表示的参数的器件。一般的七段数码管拥有七个发光二极管(三横四纵)用以显示十进制0至9的数字外加小数点,也可以显示英文字母 A 至 F(b、d 为小写,其他为大写)。现时大部分的七段数码管会以斜体显示。
好了,上面是单片机和数码管的概念,下面说一下单片机的工作原理:
一个单片机要想能正常工作必须满足它工作的最小系统,这个最小系统包括,电源电路,晶振电路,复位电路等,当电源电路给单片机正常供电后,在上电的一瞬间会给复位电容充电从而完成上电复位的动作。单片机复位结束后,我们把需要控制数码管显示的代码烧进单片机,这时候单片机就会根据写的代码从不同的IO口输出不同的电平,从而控制七段数码管每一段的亮灭,而达到显示不同数字的目的。
好了说了半天理论了,下面我们开始实践一下吧!
首先用PROTEUS仿真软件画好单片机最小系统和LED数码管驱动原理图:本项目中用STC89C52
把程序烧进去以后,数码管开始从0到F显示,适当调整源代码参数可以修改显示不同的数字和不同的时间间隔。
51单片机参考源代码如下:
/*单只数码管循环显示0~F 作者 科技小伟1*/
#include <reg51.h>
typedef unsigned char uint8;
typedef unsigned int uint16;
code uint8 LED_CODE[] = {0xC0,0xF9,0xA4,0xB0,0x99,0x92,0x82,0xF8,
0x80,0x90,0x88,0x83,0xA7,0xA1,0x86,0x8E};
void delay(uint16 x)
{
uint16 i,j;
for(i = x; i > 0; i --)
for(j = 114; j > 0; j --);
}
void main()
{
uint8 i = 0;
while(1)
{
for(i = 0; i < 16; i ++) //i = (i + 1) % 16
{
P0 = LED_CODE[i];
delay(500);
}
}
}
好了以上就是单片机控制数码管显示的全部内容了,本文从软件和硬件两个角度分别讲解,如果有任何意见或者需要设计文件 欢迎留言或者私信,如果你也对单片机感兴趣,那么快点行动起来吧!我们下期再见!
相关问答
为什么在 单片机 中要对数据类型定义,如#define uint unsigned int不直接用int?unsignedint是无符号0——65535int是有符号整型-32767——32767。#defineuintunsignedint是宏定义表示uint代表unsignedint...
51 单片机 ,按键控制流水灯程序,懂的进!八个LED灯与 单片机 P1口...[最佳回答]假如,你的程序在执行key_scan();是触发了两次中断导致num>20,你的显示函数将永远被跳过,你应该写成if(num>20)��{���num=0;���display();�.....
单片机 C语言编写点亮两盏led灯?可以通过左移函数_crol_()和右移函数_cror_()来实现LED等的来回流动。具体实现方法可以参考如下程序:#include#include#defineuintunsignedi...
51 单片机 的共阴数码管怎么显示数字(c语言)?要让51单片机共阴数码管显示数字,只需要将单片机的P2端口输出数字对应的段码即可。以显示数字“0”为例,c语言程序如下:#include要让51单片机共阴数码管显...
求助: 单片机 C语言中延时程序怎么样计算?-ZOL问答道是怎么调试的,很简单,打开uv2编程软件,在最上边的工具栏里边有个“Debug”,点击后出现下拉菜单,选择第一个“start/stopDebugSession...这么长...
设 单片机 晶振频率为12MHZ,编写出其延时100毫秒的程序?最好直接利用定时器延时,定时1毫秒,程序中调用延时函数就行了,Delay(100):uintcount;//定义外部变量Delay(uintk)...最好直接利用定时器延时,定时1毫秒,.....
C51 单片机 按钮程序 变量先归零再自增-ZOL问答5条回答:【推荐答案】while(1){if(!KEY){delay(1000);if(!KEY){timer++;}}elsetimer=0;}其中voiddelay(uintz){uintx,y;...
有没有 用51 单片机 做电子钟,自动校时方面最简单的能用什么方法?我有一个显示时分秒的,可以调校。至于闹钟和秒表自己改一下就可以了。发给你了。程序只发了c文件,自己编译一下就可以农历转换需要以个数据库,我赠...
有关 单片机 程序啊 急求 求程序:题目是利用两个数码管,利用按...刚刚写的。没做仿真。你试哈,有问题在改#includereg52.h//包含头文件,一般情况不需要改动,头文件包含特殊功能寄存器的定义#defineuintunsigne...
如何用 单片机 实现高频正弦波的输出?//获取不同点数的正弦波数据//point:一周期内的取样点数//maxnum:一周期内对应DA输出最大值voidgetSinTab(ucharpoint,uintmaxnum){...
