如何应用单片机设计智能型节能路灯控制系统
路灯是城市的重要公共安全和景观设施,也是能源消耗大户,实现智能照明,不仅节约能源,更有利于环境。经过了解,现在大量的路灯都是根据四季不同的天黑天亮时间来控制路灯的开关,先进一点的也不过是简单的光敏控制,一直从天黑开到天亮,中间不管有没有行人、车辆通过都是不会关断,这样就造成了大量的能源浪费。
为了能高效节能的控制路灯,合理地利用能源,为现代城市的道路提供一个良好的照明环境,本文设计了一种基于单片机的智能型节能路灯控制系统,该系统能够需要独立控制每盏路灯的开关与照度,它根据行人或者车辆通过情况和照明范围,自动开关路灯并控制其照明度,经实际运行,效果较好。
硬件电路设计
路灯控制系统采用集成运放LM358、MOS管IRF614实现。支路控制器实现对所有照明单元状态的状态收集、显示、判断与发出控制命令,是整个系统的控制核心部分;单元控制器是系统的执行终端,完成对该单元所有状态的采集与通信,接收支路控制器的控制指令并执行。系统组成基本框图如图1所示。
2 模块电路设计
(1)控制方案
系统采用集中控制和就地控制相结合的方式。支路控制单元可以集中对各个单元电路进行控制,同时各个单元控制电路也可以根据所采集的状态,进行综合判断,并做出相应的控制动作。整个系统的控制方式灵活,两种方式互补,既减轻了支路控制器的负担,使整个系统的控制容量可以做得很大;又可以避免支路控制器的故障而导致整个系统的瘫痪,保证各个单元仍然能够正常的工作。
图1 系统基本组成框图
(2)信息传输方式
由于传统的232通信方式传输距离有限,在实际路灯系统中,无法实现远距离路灯的控制,本设计采用485通信方式,该方式除了具有232通信的优点外,还具有传输距离远的特点,在2400B的码元速率下,传输距离可达10KM以上。为实际路灯控制系统提供远距离传输保证。
(3)移动物体定位检测
采用红外通信编码,其灵敏度较高,传送距离较远,光源安全,电路简单并易于实现。
(4)恒流源电路
如果选择单独运算放大器构成恒流电路,输出电流只能达到几十毫安,不能满足LED照明所需电流,必须加入扩流电路。系统采用高精度运算放大器LM358和MOS管IRF614扩流电路组合,可以实现精确的恒流电路。支路控制器和单元控制器硬件电路结构框图如图2和图3所示。
图2 支路控制器框图
图3 单元控制器框图
工作原理
系统的支路控制器和单元控制器分别采用STC89C52和STC12C2052A/D单片机,这两种MCU具有1个232口和1个SPI通信口。
移动物体检测采用红外通信编码的方式。这种检测不持续发射,而是每隔5ms发射一个持续时间为0.25ms、频率为40KHZ的载波信号,相当于“红外雷达”,对≥50cm长的物体以180千米/小时通过时,其经过探头的时间为10ms,可被检测两次,完全能满足检测需要。检测原理如图4所示。
图4 红外检测原理示意图
图5是恒流源电路,采用LM358搭建而成。第一级运放构成跟随器,可以得到第一级同相端3脚的电压与第二级运放同相端5脚的电压相等,从而得到反相端6脚的电压与3脚的电压相等,该电压经电阻R14形成一个恒定电流。因此,调整3脚输入的电压,就可以改变恒流源的电流。电路简单,元件很少,灵敏度高,不需要对外围元件进行匹配调节,真正实现免调试功能。
电源波动影响极小,电压从10V~36V变化,其恒流稳定性超过1/1000。其等效内阻高达70MW以上。其上端增加了功率限流电阻,防止电流过大而造成路灯损坏。
图5 恒流源原理电路
为了实现对路灯的调光,达到智能控制照明度,单元控制系统采用了对路灯驱动电源功率的闭环控制,利用PWM脉宽调制[7]实现调光功能。同时,利用光敏电阻对环境光线以及路灯状态进行监测,作为该调节电路的反馈输入,使得路灯的亮度跟随环境光线的变化以及路灯开闭的状态实时线性调整。
故障自动检测电路。系统能够对恒流源基准电压、路灯回路电流以及路灯状态进行反馈采集,并进行综合判断,得出系统工作状态。当系统控制输出值与恒流源基准电压值偏离时,回路未工作在恒流状态恒流源电路故障;当系统控制灯亮,而反馈路灯状态为灭时,路灯回路故障,此时,若恒流源基准电压为0,说明路灯开路;若恒流源基准电压正常,则说明路灯短路。系统实时查询上述各状态,形成故障自动检测体系。
软件设计
1 软件流程图
支路控制器电路软件流程如图6所示。它包括定时中断和响应按键两部分。定时中断部分产生一个时钟节拍,定时读取时钟芯片时间、轮询各单元控制器的数据、刷新LCD显示;响应按键部分则根据按键进入功能界面,完成各种功能选择、初值设定。这种设计方式在中断里面仅仅处理相应标志位,而在程序主循环中根据标志处理任务。
图7是单元控制器电路软件流程图。它包括串口通信和T0定时器模块两部分,其中T0定时器包括电子表、软件脉宽调制、键盘、软件红外系统、实时故障诊断以及动态显示六个子模块,系统不工作的间隙都是处于睡眠状态,有利于进一步减小系统功耗。
图6 支路控制器电路软件流程图
图7 单元控制器电路软件流程图
2 软件设计特点
主从式多机通信方式:在主从式多机通信系统中,当主机轮询从机时,未被呼叫的从机不停接收主机下发的信息,产生接收中断,增加从机的工作负担,使从机的工作效率极低。在本系统中,为了避免这种情况的发生,采用了一套多机通信协议,协议中包含地址帧,从机收到地址帧后,判断是否呼叫本机,再决定是否继续后续的数据接收[8]。从而提高从机的工作效率。
环境光照自适应学习:在系统中,单元控制器还可以根据环境光照的变化调整路灯明暗。系统以光敏电阻实时采集环境光照的变化,反馈给单元控制器MCU。由于不同场合、或同一场合不同时间的环境光照均有差别,且光敏电阻光电特性也有个体差异,系统增加了环境光照自适应学习和校正的功能。以开机后30秒内的光照对应的AD采样均值为基准,动态调整路灯开关阈值与功率调整基准。
友好的人机界面:支路控制器采用128*64的LCD为显示屏,以6键键盘为输入设备,可实时显示路灯状态,系统时间,报警时间等多种信息,设置系统时间、开关灯时间、设置路灯功率、与单元控制器工作模式。采用交互式的人机界面设计操作方便,不需要关机就可以从一种状态切换至其他状态。采用前后台系统的设计思路,在中断里面处理事件标志,主流程中检测标志处理具体事务,程序有很强的健壮性。
系统测试
1 根据环境明暗自动开灯关灯测试
测试方法:模拟环境的明暗变化,采用人为改变环境明暗以及遮挡环境光监测光敏电阻的方法来实现。开关灯阈值由系统自动学习设定。在实验室进行的测试结果如表1所示。
表1 环境明暗自动开关灯测试结果
当环境暗于阈值时,灯打开;当环境亮于阈值时,灯关掉。本测试在每个不同的阈值情况下,都做了多次测试。结果表明,本系统完全能够根据环境的明暗,而自动开灯或关灯。
2 根据交通情况自动调节照明度
测试方法:在外界环境条件一定的情况下,推动可移动物体在模拟道路中移动,测试2个LED灯状态。结果如表2-1与表2-2所示。
表2-1物体从左向右移动时测试结果
表2-2 物体从右向左移动时测试结果
从测试结果分析,本系统完全能够满足非常精确的要求,根据交通情况自动调节照明度。
3 恒流源电路测试
测试方法:调整运放的输入端电压,使得电流分别为10mA、100mA、200mA,用可调直流稳压电源改变系统输入电压,用三位半数字三用表测试电流。测试结果如表3所示。
从表中可以看出,不同档位的电流在电压变化时稳定性高,电压波动对恒流源电路的影响极小,电压从10V~36V变化,其恒流稳定性超过1/1000,性能非常优越。
表3 恒流源测试结果
4 调光功能电路测试
测试方法:将一个三用表串入LED灯驱动电源回路测试电流,另一三用表测试LED灯两端电压,计算实际功率。测试结果如表4。
表4 调光功能测试结果
在功率设定完成后,电路中的电流瞬间改变到表中的测试值,表明功率调节功能可以在瞬间完成;由表中可以看出,误差最大的是100%功率档,为1.44%;误差最小的是50%功率档,为0.02%,精确度非常高。
5 定时开关灯测试及故障测试
定时开关灯测试方法:对每个路灯单独设定和对两个路灯同时设定两种情况都进行了测试。经多次测试表明,系统完全能够按照设定的时间和要求,准确地实现开灯和关灯功能。
故障测试方法:在进行故障测试时,人为地使路灯短路或开路,观察支路控制器的显示及声音。结果表明,当故障发生时,支路控制器能够及时发出声光报警信号,同时,LCD液晶屏上显示相应的故障和地址编号,均能达到最初我们设想的要求。
结束语
本系统实现完全智能化控制,移动物体的距离测量最高达到0.3cm,恒流源功率测试误差≤0.02%。系统具有闭环自动检测和学习自适应功能,同时具有完备的指示和保护系统,增强了系统的安全稳定性,通过设计运行实验,效果较好,同时系统可实现在线远程升级功能,提高了系统的可维护性。
本文编自《电气技术》,原文标题为“基于单片机的智能型节能路灯控制系统”,作者为王正、王洪诚、傅磊。
给大家介绍一个基于AT89S52单片机的太阳能路灯设计方案
1、太阳能路灯控制器设计
路灯控制系统工作原理:白天光伏电池向蓄电池充电,晚上蓄电池提供电力供路灯照明。所以蓄电池将构成一个充放电循环。太阳能路灯照明控制电路包括光伏电池、蓄电池、路灯和控制器四部分。设计中采用AT89S52单片机,并将其作为智能核心模块。外围电路主要包括太阳能电池电压采样模块、蓄电池电压采样模块、键盘电路模块、LED显示模块、充放电控制模块等。图1是太阳能路灯控制器结构设计图。
2、单片机智能控制模块
太阳能路灯控制器选择ATMEL公司的8位单片机AT89S52为核心的智能控制模块,在整体上具有低功耗、性能高的特点。
2.1、单片机振荡电路
单片机振荡电路如图2所示。
2.2、复位电路
复位电路如图3所示,电路结构简单,稳定可靠。
3、电源电路模块设计
系统正常工作电压为5V,系统采用12V/24V的铅酸蓄电池供电,蓄电池电压不稳定,所以需要对电源进行稳压。本系统采用LM7805三端稳压器,其输入电压在5~24V时均可以保证输出为稳定的+5V。LM7805组成稳压电源只需要很少的外围元件,使用起来非常方便,工作稳定可靠J。系统电源电路如图4所示。
4、采样模块设计
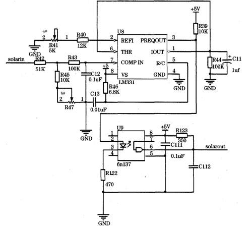
太阳能电池采样和蓄电池采样对于系统正常运行起着非常重要的作用。太阳能路灯控制器要对蓄电池充放电进行合理控制,即需对蓄电池、太阳能电池板电压进行采样。为此,AT89S52单片机就要外接A/D转换模块,把电压转换为数字信号,系统选用v/F转换芯片LM331组成数模转换电路。在系统采样设计中,为了防止因为外部因素导致AT89S52程序跑飞或死机,提高系统稳定性,在LM331与单片机之间还需增加单通道的高速光电隔离器6n137J。图5为太阳能电池板采样电路图。系统蓄电池采样和太阳能电池板采样电路相同。
相关问答
户外太阳能 路灯控制器 接线图,是五线的,该怎么做?小编我不是电工,不是很清楚这些问题,不过我在百度上查了一下“太阳能路灯控制器”。太阳能控制器应用于太阳能光伏系统中,它全称太阳能充放电控制器,协调太...
基于 单片机 的模拟 路灯 控制系统 设计 ,买什么 单片机 好?您好,我来回答您提出的问题,这个题目应该是您做毕业的,我建议您可以选择89C51单片机和C8051F020单片或者树莓派这些入门级来练手。一:89C51单片机AT89C51是...
目前在学 单片机 ,已经学会做流水灯了,怎么做红外遥控灯?用单片机制作遥控灯的方法还是比较多的,可以用无线电遥控灯、可以用蓝牙技术控制灯、还可以用无线发射模块nRF24L01实现无线射频遥控遥控灯。当然我们根据题目的...
太阳能 路灯控制器 怎样算控制时间太阳能路灯是一种利用太阳能作为能源的路灯,因其具有不受供电影响,不用开沟埋线,不消耗常规电能,只要阳光充足就可以就地安装等特点,因此受到人们的...
路灯 定时开关 控制器 怎么解决?- 一起装修网[回答]不同公司的产品都有不同的调试方法,像我们知道的成都艾贝斯公司的路灯时间*控制器是这样调的定开关灯时间,开灯范围00:00到23:59;关灯范围00:00到23...
搞 单片机 编程的,在社会上一般从事什么工作,什么行业,能举例说明吗?做好的精英不多,一般吃到老就行了。比如监控系统中用的单片机编程。其实单片机应用很多,路灯就是典型的一个。洗衣机、空调,很多打广告号称微电脑控制,其...
施耐德智能照明 控制器 原理是什么[回答]照明智能控制系统,采用独特的单片机技术与先进的电力器件相结,并开发全数字化微电脑智能照明节能控制器。它依据人体工程学中的视觉原理,采用现代控...
智能道路照明是怎么一回事_灯具/照明[回答]就是按照一定的预设程序驱动负载灯具打开闭合或者通过不同的灯具组合和调光进行场景照明的方式,由于除了手动按键外可以通过红外传感器、定时开关、...
深度剖析物联网服务结构如何构建?物联网IoT最终目的是万物互联,提供社会效率,以促进生产率,发展生产力,物联网的架构离不开现有的服务云,例如PaaS平台,低功耗网络通讯,例如Zigbee,Z-Wave...底层...
谁能解释一下太阳能 控制器 原理?_土巴兔装修问答其电子线路配备了性能优良的单片机微处理芯片,具有高效率充电、五个LED全功能显示、可编程的路灯控制模式等功能。该控制器具有如下功能带有自动...
