AI柔性减震——你意想不到的技术
AI柔性减震——你意想不到的技术
生活中,相信绝大部分的人会有健身的习惯,那么在健身的过程中,我们往往使用最多的机器就是跑步机了,当你踏上跑步机的第一步开始,你是否感觉到它的平稳,为什么调节的速度上去后,依然能够感觉到脚底的平稳与柔性减震感觉呢?这是因为它运用了AI柔性减震技术,那么这种技术是什么呢?今天,终极科技就带你们去看看,什么是AI柔性减震。
AI 柔性减震工作原理: 采用一个气压检测传感器,通过气压检测传感器采集到数据,因为气压检测传感器反馈的数值是一个AD值,通过下控板上下控单片机的AD检测接口来获取传感器反馈的AD值。由于气压检测传感器反馈的AD值与大气压成线性关系,可以通过软件算法得出具体AD值对应的气压值。从而测出气囊的内部压强,并把压强数值上传给跑步机上控的显示器,并显示出来。工作时,气泵、气阀接通下控板上V电路单元时开始工作,第一开关和第二开关初始为断开状态。当需要跑板变硬时,按下充气开关,第一开关闭合,气泵电路接通,气泵开始充气,气囊变硬,跑板变硬;当按下放气开关时,第二开关闭合,气阀电路接通,气囊开始通过气阀放气,气囊变软,跑板变软。
如今品牌大部分机型采用的是以高弹性跑板、高级缓震气囊、高级缓震弹簧、双层跑台和精钢支架组成的AI柔性减震体系,这个减震系统多位一体能够有效的减震并且还有这不俗的降噪属性。亿健已经在目前销售的主流跑步机产品中,全部使用AI柔性减震体系,体现了品牌坚持高性价比的特点。
减震性虽然并不是衡量一款跑步机的唯一标准,但却是影响使用者身体健康和锻炼效率的重要参考。建议大家在购买跑步机的时候考察减震功能和减震的效果,不要因为选择跑步机的疏忽导致膝盖和脚踝受损。
用51单片机STC89C52编程实现智能电饭煲中的数码管时间显示功能
这一篇我们来学习带时钟显示功能的四位数码管开发应用,也就是通过四位数码管分别显示秒钟,分钟,或者小时,那么这个功能在单片机项目开发当中应用非常广泛的,比如,跑步机,桑拿设备,电饭煲,电磁炉,电子钟,微波炉,工厂产量看板,电力控制设备,还有汽车的车载时钟等等很多电子设备,其实这些设备有很多都是使用单片机内部的定时器来实现的,另外有一些使用是时钟芯片来实现,那么这些程序是如何编写的?
比如这一款电饭煲就是用四位数码管来设计的
而这一款就是用液晶显示屏来做显示的
不管用是用液晶显示屏还是数码管来设计的他们都是用来做时钟显示时间。
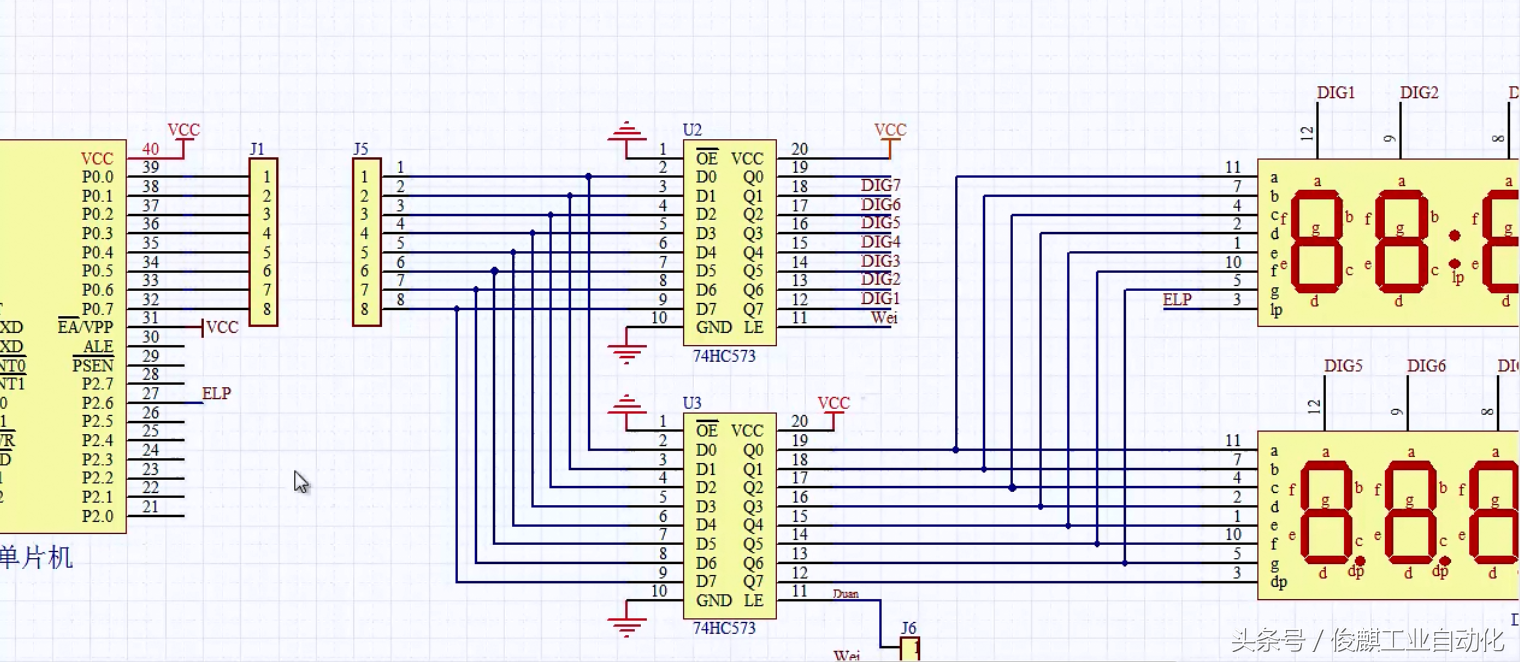
那么我们现在开始来进入讲解程序代码之前,我们先来了解一个非常重要的引脚,也就是数码管的LP段选引脚,指的就是数码管中间的这两个小点,也就是冒号。如果我们想让数码管的这两个小点点亮显示的话,也就是数码管的LP段选点亮显示,那么就必须在DIG2位引脚链接电源VCC,也就是高电平,然后在LP段选引脚连接电源GND,这样电路导通以后有电流流过LP段选内部的发光二级管,所以LP段也就是这个冒号才能够点亮显示。了解了数码管的LP段选引脚的功能以后,我们接着再来看它是如何跟单片机连接的。
图中LP这个段选引脚连接的网络编号是ELP,他是跟单片机的P2.6 IO口连接在一起的,那么我们想让数码管的LP段点亮显示的话,只要编写程序给ELP,也就是P2.6 IO口一个低电平0就可以,若给高电平1的话,LP段就会熄灭,再就是想让这个LP段不断的显示亮灭亮灭的一个循环过程的话,就要使用到定时器和中断函数去控制才能实现。
接着我们来看本篇的工程代码
#include<reg52.h>
#define uint unsigned int
#define uchar unsigned char
uchar num,num2,shi,ge,bai,qian,miao,fen;
sbit wei=P2^4; //声明位锁存器LE锁存端引脚
sbit duan=P2^3; //声明段锁存器LE锁存端引脚
sbit ELP=P2^6; //数码管的ELP段发光二极管
void delayms(uint ms) //延时函数
{
uint i,j;
for(i=ms;i>0;i--);
for(j=110;j>0;j--);
}
uchar code digtal[]={0xc0,0xf9,0xa4,0xb0,0x99,0x92,0x82,0xf8,0x80,0x90}; //数码管0-9数字
void Timer() //定时器0和定时器1初始化操作
{
TMOD=0x11; //0001 0001
TH0=(65536-50000)/256;//装初值
TL0=(65536-50000)%256;
TH1=(65536-50000)/256;
TL1=(65536-50000)%256;
EA=1; //打开总中断
ET0=1;
ET1=1;
TR0=1;
TR1=1;
}
void display(uchar qian,uchar bai,uchar shi,uchar ge)
{
wei=1; //将位锁存器的LE锁存端开关打开
P0=0x80; //把位选电平信号0000 0100传送到位锁存器输出端
wei=0; //把位选电平信号输送完成以后,将LE锁存端开关断开
duan=1; //将段锁存器的LE锁存端开关打开
P0=digtal[qian]; //转送段选电平信号,shi变量数值的变化会跟中断函数的中断次数有关
duan=0; //把段选电平信号输送完成以后,将段锁存器的LE锁存端开关断开
delayms(400); //延时
wei=1;
P0=0x40;
wei=0;
duan=1;
P0=digtal[bai];
duan=0;
delayms(400);
wei=1;
P0=0x20;
wei=0;
duan=1;
P0=digtal[shi];
duan=0;
delayms(400);
wei=1;
P0=0x10;
wei=0;
duan=1;
P0=digtal[ge];
duan=0;
delayms(400);
}
void main()
{
Timer();//初始化定时器0和定时器1操作
while(1)//不断的对数码管动态扫描检测数字是否有变化
{
display(qian,bai,shi,ge);//数码管显示
}
}
void T0_Timer() interrupt 1
{
TH0=(65536-50000)/256; //重新初值
TL0=(65536-50000)%256;
num++;
if(num==20) //中断20次,说明到了1秒钟时间
{
miao++;
num=0; //把num变量重新清0,重新再计20次
if(miao==60)
{
fen++; //如果秒钟到了60,fen变量加1
miao=0;
if(fen==60)
fen=0; //如果fen变量到了60,fen变量清0
}
qian=fen/10; //将分钟的第十位数数值分离出来
bai=fen%10; //将分钟的个位数数值分离出来
shi=miao/10; //将秒钟的第十位数数值分离出来
ge=miao%10; //将秒钟的个位数数值分离出来
}
}
void T1_Timer() interrupt 3
{
TH1=(65536-50000)/256; //重新初值
TL1=(65536-50000)%256;
num2++;
if(num2==10) //如果这个num2值加到10次,说明500ms到了
{
num2=0; //num2数值清0
ELP=~ELP; //让发光二极管取反,现实亮再到灭,再亮,再灭不断循环这个过程
}
}
另外还有一点要特别说明的是,实验使用到的数码管LP段选引脚,刚才已经讲过了,LP段选引脚就是跟网络编号ELP连接在一起的,而ELP对应的就是单片机的P2.6 IO口,所以在使用这个引脚之前,需要对着这个引脚进行声明。
这次的实验中用到了两个定时器,也就是定时器0和定时器1,所以我们写了两个中断函数,先来看这一段代码,就是定时器0中断函数,作用就是让四位数码管显示时间的,显示分钟和秒钟。
这一段代码就是定时器1中断函数,作用就是让秒钟和分钟中间的冒号点亮或者熄灭一个循环过程。
首先我们是给定时器0定时50ms产生一次中断,当每中断一次NUM2变量就会加1,若中断函数中断了10次,说明500ms时间已经到了,这是IF语句判断num2变量的数值已经等于10,因为条件判断成立,接着就会进入括号里面执行语句,首先执行这条语句,给NUM2变量的数值重新清0,然后给ELP这个IO口引脚的电平不断的进行取反操作。
好,现在我们就把上面编写好的程序下载到单片机里面,观察四位数码管是否能正常显示时间。
当下载完成以后,四位数码管显示没有问题,并且能正常的加1计数显示,那么这就是通过定时器功能来实现数码管时间显示的开发应用,好了,今天就交流到这里吧,我们下次再见!
相关问答
单片机 心率机可以加什么模块?单片机心率监测机可以加入多个模块,如蓝牙模块、液晶屏、WiFi模块或者GSM模块等。蓝牙模块可以与手机连接,实现数据传输和控制;液晶屏可以显示心率数据,即时...
