那些情况会引起PLC程序丢失
PLC底层是单片机,单片机一般通过RAM和ROM这些东西来保存数据,RAM是断电就消失了,而ROM在断电下依然可以保持,除非是外力来让它改变了。因为数据比较大,很多早期PLC使用了电池来给RAM保持,只要电池电压低于某个值,就可能会造成数据丢失,更换电池时候,需要在电源通电前提下进行,否则一样会造成数据丢失。
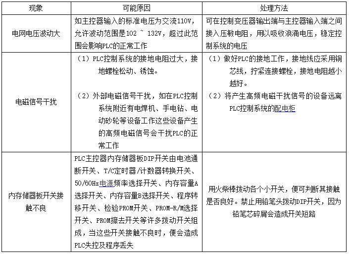
PLC程序丢失有哪些原因?
一、PLC接地不良 PLC主机及模块必须有良好的接地,通常采用主机外壳与开关柜外壳连接接地,当出现接地不良时,应考虑采用多股铜心线,采用从主机接地端子直接接地,确保良好接地。此外,还应保证I/O模块24V直流电源负极有良好的接地。二、接线有误 主机电源接线端子相线必须连接正确,不然也会出现主机不能启动,时常出错或程序丢失现象。为了防止程序丢失,需准备好程序包。一个完好的程序需提前打入程序包,以备急需。三、操作有误 使用编程器查找故障时。将锁定开关置于垂直位置,然后拔出,就可起到保护内存的作用。如果要断开PLC系统电源,则应先断开主机电源,然后再断开I/O模块电源,如果先断开I/0部分电源,或.I/O部分和主机电源同时断开,则会使断电处理间存入不正确数值而造成程序混乱。四、PLC受到干扰 由于干扰原因造成PLC程序丢失,其处理方法可参照PLC受干扰引起的故障的处理,尽可能地抑制和削弱干扰。可借鉴的解决方法:
内容来源:网络,如有侵权请告知
整理编辑:智通智能制造
部分图片来源于网络,如有侵权请告知
如需转载,请注明以上内容
单片机内部Flash存储丢失,造成严重问题,怎么有效解决
笔者是一名拥有多年从事嵌入式开发,程序员工作经历的科技工作者,在设计开发过程中,难免遇到一些问题
比如 使用STM32单片机进行程序开发,样品小量测试时,功能测试都正常。但在大批量生产时,就会出现概率性的出现内部系统参数丢失的情况。
因为产线控制不良率要在千分之1,所以导致生产停拉,产品需要返工,事情很严重。
参数存储
后来经过不断分析,与STM32的FAE进行联合调试,然后从样机测试,小批量测试,到大批量,确认验收,解决了这个问题
因这个问题看不见摸不着,所以需要从以下几个方面进行处理
1 存储代码不合理,需要有单独的备份区,代码存储需要同时存两个独立扇区的备份区数据,并且能有有效验真的校验机制。能分辨当某一扇区丢失时,有效的切换到另一个扇区
2 一定要检查全局变量和局部变量,不能有溢出现象,因为溢出后就有可能无意识修改参数
3 存储的读写操作过程中要电压稳定,前后操作要有一定的延时等待。
4 尽量减少整个系统的中断响应
5 单片机供电电压要稳定,不稳定的电压容易造成数据丢失
因为每个项目代码不一样,这里就不写具体的代码,只需要从上面几个点去考虑,就能解决数据丢失问题。
善于总结经验,能学习别人的经验,才是一个优秀的程序,优秀的工程师进步的法宝!
想了解更多电子元器件,电子开发设计,嵌入式编程,研发相关管理知识或者观点,请记得加【关注】,谢谢您
相关问答
51 单片机 串口通信上位机接收数据 丢失 ,怎么处理-ZOL问答数据丢失多半是因为中断造成的,当串口通讯时,系统被其他中断占用了,那么就会出现数据丢失的情况,所以为了保险,可以采取以下措施:1、将串口中断优先级设为最高...
串口 丢 数据概率高吗?串口丢数据概率高。串口接收端丢包严重时,如果不是因为明显错误导致,一般都是由于数据传输速度快,主控处理不过来造成的,因此想办法降低传输速度,就可以降...
为何客户不能自己烧写芯片,自己烧写后怎么不能用-ZOL问答以上都没有问题的话就需要检查程序了,可能需要反汇编出来检查,致芯科技的解密工...●语音芯片种类很多,是由专用的语音单片机和存储器集合构成,最新的USB接口的...
铁柜子上的锁钥匙 丢了 如何开啊3有没有人知道柜子锁的钥匙丢了怎么办当然是先找找你的备用钥匙,钥匙万一没有,那就没办法了,可能要牺牲一下你的锁了,你想温柔点的话,可以找个小铁棍,结实一点...
用51 单片机 做秒表,按钮按下停止计时,再按一次接着计时-ZOL问答很基础的单片机知识,自己可以学习编写。有用(0)回复展开查看全部5条讨论精...iPhone用户都该学:隐藏敏感程序丢手机/查手机都不怕评论6魅族Lucky08评...
最近学校食堂把刷卡机都封了,吃饭都是用支付宝或微信,而旁...我觉得在学校用卡更方便,用手机每次扫码都很麻烦。而且有时候网速不好会很尴尬或者手机没电的时候。因为在学校里面,适实行一卡通制度,包括我们的水...
在线的各位知道吗,售饭机的系统功能呢?[回答]增款机可实现实时增款和取款功能,即方便员工又可吸引资金。可以设置每天消费大金额,防止丢卡后,被别人拣到后恶意透支。售饭机消费信息查询与分析...
洗衣机加热原理?为提高洗衣机的洗涤效果,通常滚筒洗衣机要用加热洗涤。加热器外壁采用不锈钢管制成,中心装有加热丝,中间加镁粉绝缘;洗涤电加热管功率为1700W,安装...如洗...
软件加密狗可以复制吗?-ZOL问答可以复制的是以前很老的单片机狗,很少有人用了,否则加密后被复制也就没有什么意...加密狗没那么容易复制的,建议卖正版软件,免得以后升级或者丢了狗,丢了资料此...
今天新办的工商银行卡忘了往里存钱会注销吗还有手机号被别人...[回答]工商银行U盾的银行卡取消了,新办银行卡不可以用原来的U盾,在取消卡的同时U盾也取消了。①USBKey是一种USB接口的硬件设备;②它内置单片机或智能卡芯...
