逆变电源的六种控制算法
在电路中将直流电转换为交流电的过程称之为逆变,这种转换通常通过逆变电源来实现。这就涉及到在逆变过程中的控制算法问题。
只有掌握了逆变电源的控制算法,才能真正意义上的掌握逆变电源的原理和运行方式,从而方便设计。在本篇文章当中,将对逆变电源的控制算法进行总结,帮助大家进一步掌握逆变电源的相关知识。
逆变电源的算法主要有以下几种。
PID控制是一种具有几十年应用经验的控制算法,控制算法简单,参数易于整定,设计过程中不过分依赖系统参数,鲁棒性好,可靠性高,是目前应用最广泛、最成熟的一种控制技术。它在模拟控制正弦波逆变电源系统中已经得到了广泛的应用。将其数字化以后,它克服了模拟PID控制器的许多不足和缺点,可以方便调整PID参数,具有很大的灵活性和适应性。与其它控制方法相比,数字PID具有以下优点:
PID算法蕴涵了动态控制过程中过去、现在和将来的主要信息,控制过程快速、准确、平稳,具有良好的控制效果。
PID控制在设计过程中不过分依赖系统参数,系统参数的变化对控制效果影响很小,控制的适应性好,具有较强的鲁棒性。
PID算法简单明了,便于单片机或DSP实现。
采用数字PID控制算法的局限性有两个方面。一方面是系统的采样量化误差降低了算法的控制精度;另一方面,采样和计算延时使得被控系统成为一个具有纯时间滞后的系统,造成PID控制器稳定域减少,增加了设计难度。
状态反馈控制可以任意配置闭环控制系统的极点,实现了逆变电源控制系统极点的优化配置,有利于改善系统输出的动态品质,具有良好的瞬态响应和较低的谐波畸变率。但在建立逆变器的状态模型时将负载的动态特性考虑在内,因此状态反馈控制只能针对空载和已知的负载进行建模。由于状态反馈控制对系统模型参数的依赖性很强,使得系统的参数在发生变化时易导致稳态误差的出现和以及动态特性的改变。例如对于非线性的整流负载,其控制效果就不是很理想。
重复控制
重复控制是近几年发展起来的一种新型逆变电源控制方案,它可以克服整流型非线性负载引起的输出波形周期性的畸变。重复控制的思想是假定前一周期出现的基波波形畸变将在下一个周期的同一时间重复出现,控制器根据给定信号和反馈信号的误差来确定所需的校正信号,然后在下一个基波周期的同一时间将此信号叠加到原控制信号上,以消除后面各个周期将出现的重复性畸变。该控制方法具有良好的稳态输出特性和非常好的鲁棒性,但该方法在控制上具有一个周期的延迟,因而系统的动态响应较差。自适应重复控制方案,已经成功地应用于逆变器的控制中。
滑模变结构控制
滑模变结构控制利用不连续的开关控制方法来强迫系统的状态变量沿着相平面中某一滑动模态轨迹运动。该控制方法最大的优点是对参数变化和外部干扰的不敏感性,即强鲁棒性,加上其开关特性,特别适用于电力电子系统的闭环控制。但滑模变结构控制存在系统稳态效果不佳、理想滑模切换面难于选取、控制效果受采样率的影响等弱点。如今,逆变电源的滑模变结构控制的研究方兴未艾,特别滑模变控制和其它智能控制策略相结合所构成的符合控制策略的研究倍受关注。
无差拍控制
无差拍控制是一种基于微机实现的PWM方案,它根据逆变电源系统的状态方程和输出反馈信号来计算逆变器的下一个采样周期的脉冲宽度,80年代末引如到正弦波逆变电源控制系统中。对于线性系统来说,该控制方法具有很好的稳态特性和快速的动态响应。其缺点也十分明显:它对系统参数的变化反应灵敏,即鲁棒性较差。一旦系统参数出现较大波动或系统模型建立不准确时,系统将出现很强的震荡。为此,在无差拍控制之中引入智能控制是当今的研究热点之一。
智能控制
智能控制技术主要包括模糊控制、神经网络和专家系统,对于高性能的逆变电源系统,模糊控制器有着以下优点:
具有较强的鲁棒性和自适应性,模糊控制器的设计不需要被控对象的精确数学模型。
查找模糊控制表占用处理器的时间很少,因而可以采用较高采样率来补偿模糊规则的偏差。
模糊控制的优势在于,能够根据不同精度的需求开靠近非线性函数,但相对的,其规则树和分档都收到了一定程度的控制。同事也包含人为控制的因素,所以模糊控制在控制方面的精度仍然有待改善。
12V300W单极性隔离纯正弦波逆变器设计报告
一、机器基本参数
标称功率:300W ;持续功率:250W ;峰值功率:600W ;
输出电压:输出为单相220VAC(有效值),频率为50±1Hz。
整机效率:87% 以上;300次开机短路,200次短路开机;
过载保护 500W ;短路立即保护;欠压告警10.3V 延时1.5S;
欠压保护10V 立即关断;过压保护15V 立即关断;过热保护:65℃
二、此款逆变器的基本情况(架构,组成)
总体来说,这是一款12V单极性隔离纯正弦波逆变器,这款逆变器由三大部分组成:前级驱动板;后级驱动板;功率板。
1、前级驱动板主要是由三个部分组成,供电电源部分,PWM 驱动部分,和过欠压保护部分;
2 、后级驱动板主要由三个部分组成:SPWM 信号的产生(单片机EG8010)部分,IR2110的驱动部分,和过流保护保护部分。(详解请见EG8010 SPWM芯片数据手册)
3 、功率板主要组成部分:功率板主要包括了前级反接保护,DC-DC推挽升压,整流滤波和H桥逆变部分;还包括了过流保护电路,准闭环反馈部分和欠压告警电路等小部分。
三、电路结构及原理分析
1、前级驱动板
A 、供电电源部分
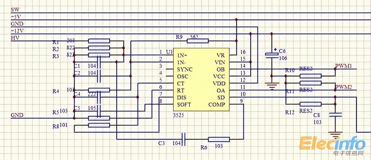
在前级驱动电路中,BT输入电压范围为10~15V,而SG3525工作电压范围宽为 8~35V,LM358单电源电压范围宽为3~30V,所以BT电压足以驱动两块芯片,所以前级供电电源部分可以直接使用BT供电。
B 、PWM 驱动部分
如上图所示,电路由SG3525产生PWM信号,当这部分电路接入12V 的电源后,SG3525得电,进而由内部振荡器和外部振荡电容C4、电阻R5及死区时间设置电阻R8构成的振荡电路产生钜齿波,为整个IC提供时钟源,让IC进行工作状态,因为接入了开机软启动电容C6。开机后输出的矩形脉冲是先从最小占空比变化到50% 的状态的,主要是保护此信号所推动的MOS 不是一开机步工作在较大的占空比状态,减轻了开机瞬间 MOS 的冲击压力。
SG3525芯片,其PWM信号由11脚和14脚且两脚输出,输出波形相位相差180度,互为反相。注意上图中在PWM1和PWM2两路信号中有两个10K 的电阻(R10和R11)将PWM 信号拉到地,这有什么用呢,其实这个下拉非常有必要,是给SG3525 的PWM 信号加一个假负载,使信号稳定不浮跃。在关机时不会因为一些静电而产生高电平,使功率板上的MOS 栅极同时产生高电平,在大容量电池供电情况下导通而炸管。SG3525管脚图如下(更多详解请见SG3525资料)
1.Inv.input(引脚1):误差放大器反向输入端
2.Noninv.input(引脚2):误差放大器同向输入端
3.Sync(引脚3):振荡器外接同步信号输入端。
4.OSC.Output(引脚4):振荡器输出端。
5.CT(引脚5):振荡器定时电容接入端。
6.RT(引脚6):振荡器定时电阻接入端。
7.Discharge(引脚7):振荡器放电端。
8.Soft-Start(引脚8):软启动电容接入端。
9.Compensation(引脚9):PWM比较器补偿信号输入端
10.Shutdown(引脚10):外部关断信号输入端。
11.Output A(引脚11):输出端A。
12.Ground(引脚12):信号地。
13.Vc(引脚13):输出级偏置电压接入端。
14.Output B(引脚14):输出端B。引脚14和引脚11是两路互补输出端。
15.Vcc(引脚15):偏置电源接入端。
16.Vref(引脚16):基准电源输出端
在此电路中SG3525的电压反馈采用了准闭环调制。其原理是,由SG3525的16脚产生的+5V经R9和R4分压提供,给SG3525 的2脚引入一个固定基准电压,1脚接前级升压后的高压分量HV,当输出高压的分量HV大于2脚上的固定值时,SG3525内部误差放大器将会将大于2脚的电压的变量作为误差,对其进行放大,误差放大的量来对PWM 的占空比进行调制,使逆变器在开机空载时有一个很小的静电流。做好这一功能的原则是,在空载时能使PWM 的占空比达到最小,在带载的时候要马上将占空比拉到最大,使用电路工作在最高效率状态。C、过欠压保护部分
如上图所示,保护部分的电路由LM358完成,这个保护电路是一个简单的窗口比较电路,只包括了过压保护和欠压保护。工作原理分析如下:因为BT输入电压范围为10~15V,当BT低于10V时为欠压,BT高压15V时为过压,所以设置USW=10V欠压时,U1为欠压保护基准点,当USW=15V过压时,U2为过压保护基准点。如上图由+5V供电,R7,R14,R22设置比较器的基准电压U1、U2。
欠压保护:当SW端电压USW≦10V时,LM358的6脚电压Usw1就会低于5脚电压U1,7脚输出高电平,即SD控制脚为高电平,所以SG3525的10脚控制脚SD为高电平,以致关断PWM信号输出。
过压保护:当SW端电压USW≧15V时,LM358的3脚电压Usw2就会高于2脚电压U1,7脚输出高电平,即SD控制脚为高电平,所以SG3525的10脚控制脚SD为高电平,以致关断PWM信号输出。
注意:如上图,R20和R21很重要,都为1M电阻。在电路中起到正反馈的作用,使LM358构成滞回电路。有效的减少开关振玲;调节电位器R22可以改变滞回电路的阈值及回差大小。
2、后级驱动板
【认真阅读EG8010 SPWM芯片数据手册中的引脚描述,根据所需功能选择引脚的功能参数。】
1)电源供电部分:
由+5V给EG8010供电,需要+5V稳定的电源为后极板供电;由+15V给IR2110S芯片供电。该电源部分主要由变压器的辅助电源经全波整流、滤波和稳压之后产生,如下图所示(该部分在功率板上):
2)SPWM部分
A 、SPWM的产生
主要由单片机芯片EG8010产生。(详解请见EG8010 SPWM芯片数据手册)
B、保护部分
1)过流保护检测:
电路参照《EG8010 SPWM芯片数据手册》6.2 EG8010+IR2110S+闭锁纯正弦波逆变器典型应用电路图(单极性调制方式)
用RS电流采样法,即在后级功率H桥的下管S极到功率地串接采样电阻,当出现过载或短路时,会有较大电流流过采样电阻,进而产生压降,运用专业比较器采集此压降和一个固定阈值进么比较,大于此值时输出高电平,而后引这个高电平来做保护关断信号,在过载的时候关断前级PWM 和后级SPWM 驱动信号,保护前后级MOS管不因过大电流而损坏。
将采集到的信号,经滤波之后分两路走,一路经R38和C24组成的延时网络进行短暂的延时之后,再控制单片机EG8010的14脚IFB,判断是否关断SPWM信号;一路引入比较器LM393的3脚与2脚的基准电压比较之后,再由比较器的1脚产生的信号来控制两块IR2110S的13脚SD端。
因为在带感性或容性负载时,刚接入负载时冲击很大同,此时的功率可能会超过逆变器所设计的过载功率,但又不能一过载就关断,所以在接入比较器前将信号进行RC (R7、C21)延时,如果在延时时间后仍然过载就关断了,如果没有没有过载就继续工作,这样就有利于逆变器稳定有效的带动冲击性大的负载。在上图中.短路保护和过载保护的方式类似,短路保护就是严重过载,只是在过载时延RC 常数要设置在短路后后级H 桥不烧MOS 的范围内就可。
2)输出电压反馈调整:由于本电路为单极性逆变电路,所以在单极性调制模式下,EG8010芯片的电压反馈是通过13脚VFB测量逆变器的交流输出。
如下图所示:对高频臂进行信号采集,采集后接EG8010的13脚VFB端口,对输出电压值作出相应调整。
3)温度检测反馈:EG8010芯片15脚TFB用来检测逆变器工作温度,主要用于过温检测和工作温度液晶显示作用。选用25℃对应阻值510Ω的热敏电阻;如果不使用温度保护功能,该引脚需要被接地。
4)风扇控制:
EG8010芯片的7脚FANCTR为风扇控制端,该电源部分主要由辅助电源经半波整流、滤波提供,,如下图所示(该部分在功率板上):当芯片15脚TFB引脚检测到温度高于45℃时,芯片7脚FANCTR端输出高电平,三极管S8050集电极和发射机导通(三极管为开关作用),风扇运行,运行温度低于40℃时,芯片7脚输出低电平,风扇停止工作。
5)死区时间设置:EG8010芯片的1脚DT1和2脚DT0是控制死区时间,死区时间控制是功率MOS管的重要参数之一,如果没有死区或死区时间太小会导致H桥上下管同时导通而烧毁MOS管的现象,如果太大会导致波形失真及功率管发热严重的现象。详见EG8010 SPWM芯片数据手册引脚描述,根据需要选择死区时间。
C、IR2110S的驱动部分:
IR2110S驱动电路是典型的应用电路。其工作原理就不多讲了,大家可以自己下载电路图后分析。(更多即可网上搜索IR2110资料)
管脚图及引脚名称:
LO (引脚1) :低端输出
COM(引脚2) :公共端
Vcc(引脚3) :低端固定电源电压
Nc (引脚4) :空端
Vs (引脚5) :高端浮置电源偏移电压
VB (引脚6) :高端浮置电源电压
HO (引脚7) :高端输出
Nc (引脚8) :空端
VDD(引脚9) :逻辑电源电压
HIN(引脚10):逻辑高端输入
SD(引脚11) :关断
LIN(引脚12):逻辑低端输入
Vss(引脚13):逻辑电路地电位端,其值可以为0V
Nc(引脚14) :空端
3、功率板部分
A、前级反接保护,如下图所示:
上图中场效应管为IR1404(TO-220封装)N沟道MOS管,MOS管通过S管脚和D管脚串接于电源和负载之间,电阻R44=10Ω和R13=10K为MOS管提供偏置电压,利用MOS管的开关特性控制电路的导通和断开,从而防止电源反接给负载带来损坏。正接时候,R44提供栅极电压Vgs,MOS饱和导通。反接时Vgs不能达到MOS的开启电压,MOS不能导通,所以起到防反接作用。
B、供电电源部分
因为本电路是隔离电路,所以前后两级都应用不同的电源供电。所以前级用78L05(TO-92)供电,后极用7815(TO-220)和7805(TO-220)供电(见前面后极驱动电源供电部分)。如下电路图所示:
C、DC-DC推挽升压,整流滤波和H桥逆变部分:
该机的BT电压为12V,满功率时,前级工作电流可以达到25A以上,DC-DC升压部分用了一对IR1404(TO-220)封装的功率管。主变压器用了EI406(立式)的磁芯。前级推挽部分的供电采用对称平衡方式。高压整流快速二极管,用的是HER308。电感式27MM、2.2mH的磁环,高压滤波电容是100uF/450V的大电容,此电容在允许的情况下,尽可能用的容量大一些,对改善高压部分的负载特性和减少干扰都有好处。 H桥逆变部分用的是4个FDP18N50,耐压500V,最大电流18A,前后级MOS管都非常充足,H桥部分的电路采用的是常规电路。
D、准闭环反馈部分,如下图:
前级电压反馈采用了光耦PE817控制TL431做隔离准闭环反馈电路。通过电阻R43和R4对400V高压进行采样后,与TL431内部基准电压1.25V进行比较,达到控制TL431的导通和关断,再通过光耦控制HV的电压,从而控制前级SG3525输出信号的作用。R12、C7与TL431内部比较器构成积分电路。
E、过流保护电路,如下图所示:(该方法即是做过载保护功能)
通过二极管D5和D4分别对变压器EI406的初级进行电流采集,再经过比较器与基准电压比较之后,输出信号SD,达到控制前级SG3525的作用。
F、欠压告警电路,如下图所示:
如图所示,当SW端电压USW≦10V时,前级属于欠压状态,此时比较器LM358的2脚电压低于3脚的基准电压,LM358的1脚为高电平,所以NE555的4脚为高电平,此时NE555振荡电路处于工作状态,从而产生1.5S的滴滴报警声。
四、PCB板的安装及测试
(注意:拿到电路图后,将对着电路将相关元件焊好,仔细点,切记不要把参数焊错了!!!)
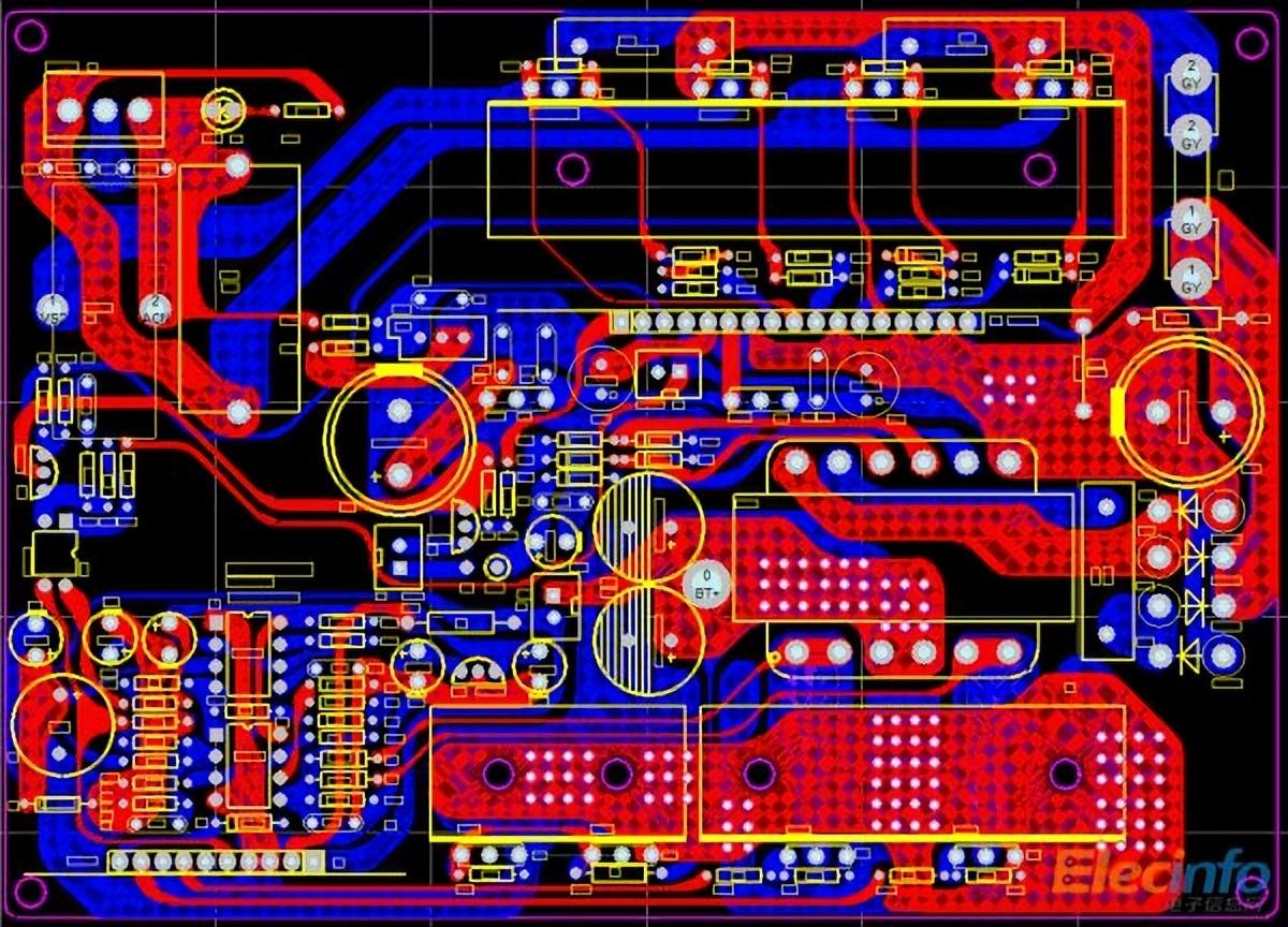
前级驱动板
空板图:
安装好之后如下图:
后级驱动板
功率板
空板图:
PCB图:
安装好之后如下图所示:
随后,就是调试功率板上的过欠压保护了,这部分应该不难,这里就不多说了(按照图纸的参数应该没问题)。
最后,就是机器最重要的过载短路保护测试了,这也是逆变器最重要的一个性能。
一切都已经基本调试成功了,让机器空载工作1小时以上,然后关机,放高压电。
再把散热器装成上,如下图这个样子:
相关问答
逆变 器、整流器、变压器的工作原理是什么?针对这个问题,我们可以从它们各自的功能和工作原理来简单了解一下。一、逆变器、整流器、变压器的功能:逆变器:将直流电转变成交流电。整流器:将交流电转...
逆变 器用什么原件?简单逆变器的制造流程及需要的电子原件如下:设计采用高频直流升压和正弦波逆变的方法设计一款由12V直流升压为220V/50Hz交流的车载逆变器,主要由推挽电路形成...
单片机 功率控制模块的作用?功率模块,也叫逆变模块,其作用是将输入模块的直流电压通过其内部的IGBT的开关作用转变成驱动电机的三相交流电源。变频器运转频率的高低完全由功率模块所输出...
关于用 单片机 控制可控硅的导通角实现调节交流电压的问题?[回答]原理很简单,用可控硅的调光台灯电路到处都有,把上边电位器那一部分换成单片机的一个输出端,使用单片机输出PWM信号,即可得到不同的控制电压,以控制...
dsp的无差拍控制 逆变器 的原理是什么,通俗讲 - 兔小海 的回...将交流电变为直流电.然后用电子元件对直流电进行开关.变为交流电.工作过程一般分为整流电路、平波电路、控制电路、逆变电路四大过程。1.整流电路整...
dsp的无差拍控制 逆变器 的原理是什么,通俗讲 - 小红薯CDE007...将交流电变为直流电.然后用电子元件对直流电进行开关.变为交流电.工作过程一般分为整流电路、平波电路、控制电路、逆变电路四大过程。1.整流电路整...
想学习PLC编程,从入门开始学,买哪本书比较合适?学习的第一步。先学习电机。PLC和变频器。都是用来控制电机的。所以先学电机。明白电机的工作原理,和机械特性。变频器由:整流电路,IGBT模块逆变电路,单片...
逆变器 规格型号有哪些?- 一起装修网[回答]逆变器用的芯片幸好有很多你这么问真的很难回答你,一般车载逆变器大都用sg3525、3524、tl494、ka7500、还有oz系列的芯片这是主芯片。其他的如...
如何将36v直流电机用在48v电源上?有哪些好的降压方法推荐呢?制作时,可以先多串联两三个20A10,然后接上负载,若负载两端的电压偏低,再逐渐减少二极管。若想了解更多的电子电路及元器件知识,请关注本头条号,谢谢。上图所示...
充电桩取电器制作步骤?充电桩取电制作方法主要材料直流九孔充电座单片机系统(负责与充电桩通信欺骗充电桩,要到320V的直流电),继电器控制直流电的关断,直流充电插座保险丝,以...
