电子器件的“中控室”:单片机MCU详解
上一篇(只有想不到,没有嵌不到,嵌入式系统科普 )文章介绍了嵌入式系统的组成部分。其中提到了单片机MCU,其实它也是一个小系统,它是控制电子产品的大脑。现如今,我们生活中的许多电器都含有单片机。例如:手机、电视机、冰箱、洗衣机、以及开关、LED等。那么,什么是单片机?它在这些电器中究竟做了些什么呢?以及是如何构成的?
它是如何诞生的
单片机诞生于1971年,经历SCM、MCU、SoC三大阶段。单片机由以前的1位、4位、8位、16位。早期的单片机都是4位或8位。其中最成功的是英特尔的8031,因为简单可靠而性能不错获得了很大的好评。此后在8031上发展出了MCS51系列单片机系统。基于这一系统的单片机系统直到现在还在广泛使用。
随着工业控制领域要求的提高,开始出现了16位单片机,但因为性价比不理想并未得到很广泛的应用。90年代后随着消费电子产品大发展,单片机技术得到了巨大的提高。如今已发展到32位甚至64位。90年代后随着消费电子产品大发展,单片机技术得到了巨大提高,相继诞生了一批经过市场考验获得良好口碑的单片机制造厂商。
“神通广大”,到哪儿都有它
实际工作中并不是任何场合都要求计算机有很高的性能。应用的关键看是否够用,是否有很好的性价比。单片机是电器动作的关键,是指挥硬件运行的。例如:接收按钮或按键的输入信号,按照事先编好的程序,指挥马达和LCD的外围功能电路动作。
为什么很多电器设备都要使用单片机呢?我们用一个点亮LED电路为例来说明。
(右)无单片机的电路是一个由LED,开关和电阻构成的简单电路。很显然,使用单片机的电路要复杂得多,而且设计电路还要花费精力与财力。这样看来使用单片机并没有什么优点,其实不然。
如果我们让这个电路做一些比较复杂的操作,会怎么样呢。例如:如果希望LED在按下开关后,经过一段时间再点亮或熄灭,那么,对于安装有单片机的电路来说,只需更改单片机中的程序就可以了,并不需更改原电路。另一方面,对于没有单片机的电路来说,就必须在元电路中加入定时器IC,或者用标准逻辑IC和FPGA构成逻辑电路,才能实现这个功能。也就是说,在更改和添加新功能时,带有单片机的电路显然更加容易实现。
单片机通常用于工业生产的控制、生活与程序和控制有关领域。由于单片机比专用处理器更适合应用于嵌入式系统,因此它得到了最多的应用。事实上单片机是世界上数量最多的计算机。现代人类生活中所用的几乎每件电子和机械产品中都会集成有单片机。手机、电话、计算器、家用电器、电子玩具、掌上电脑以及鼠标等电脑配件中都配有1-2部单片机。而个人电脑中也会有为数不少的单片机在工作。据了解,一辆汽车上要配备40多部单片机,复杂的工业控制系统上甚至可能有数百台单片机在同时工作。这样算下来,单片机的数量已经远超过地球人口的数量了。
那么“无所不能”的单片机都由哪些器件构成的?
以PC为例,一台计算机主要有这几个部位组成:中央处理单元CPU(进行运算、控制)、随机存储器RAM(数据存储)、存储器ROM(程序存储)、输入/输出设备I/O(串行口、并行输出口等)。在个人计算机上这些部份被分成若干块芯片,安装在一个被称之为主板的印刷线路板上。而在单片机中,这些部份全部被做到一块集成电路芯片中,所以就称为单片机,而且有一些单片机中除了上述部份外,还集成了其它部份如模拟量/数字量转换(A/D)和数字量/模拟量转换(D/A)等。此外,现在的单片机绝大多数都是基于冯·诺伊曼结构。
以51单片机为例,其功能组件及作用主要有:
1、CPU主芯片(内部通过总线连接扩展的设备)
2、时钟电路(为单片机提供震荡脉冲)
3、电源电路(为单片机提供电源)
4、内部数据存储器RAM(包括通用数据寄存器和专用寄存器SFR,主要是数据存储区。)
5、程序存储器ROM(主要是存储程序,51系列有4K内部程序ROM,可以外扩64K。)
6、并行端口4*8位(P0,P1,P2,P3主要是数据交换接口。)
7、串行口(TXD,RXD用于串口通信。)
8、中断系统(外中断0,定时计数T0,外中断1,定时计数T1,串口中断。)
9、定时/计数器(16位用于外部的计数和定时功能。)
在这些组成里,内存是单片机的记忆装置,主要记忆程序和数据,但ROM与RAM有所区别:
ROM是只读内存的简称。保存在ROM中的数据不能删除,也不会因断电而丢失。ROM主要用于保存用户程序和在程序执行中保持不变的常数。
RAM是可随机读/写内存的简称。可以随时读写数据,但关机后,保存在RAM中的数据也随之消失。主要用于存储程序中的变量。在单芯片单片机中,常常用SRAM作为内部RAM。SRAM允许高速访问,但是,内部结构太复杂,很难实现高密度集成,不适合用作大容量内存。除SRAM外,DRAM也是常见的RAM。DRAM的结构比较容易实现高密度集成,因此,比SRAM的容量大。但是,将高速逻辑电路和DRAM安装于同一个晶片上较为困难,因此,一般在单芯片单片机中很少使用,基本上都是用作外围电路。
工作原理
虽说CPU相当于人的大脑,但是它却不能像人的大脑一样,能有意识的、自发的思考。CPU只能依次读取并执行事先存储在内存中的指令组合。
单片机自动完成赋予它的任务过程,即一条条执行的指令过程,所谓指令就是把要求单片机执行的各种操作用的命令的形式写下来,这是在设计人员赋予它的指令系统所决定的,一条指令对应着一种基本操作;单片机所能执行的全部指令,就是该单片机的指令系统,不同种类的单片机,其指令系统亦不同。
所以必须把要把问题编成一系列指令,这一系列指令的集合就成为程序,程序需要预先存放在存储器中。存储器由许多存储单元组成,你可以想像成宾馆的房间,指令就存放在这些房间里,房间里的指令取出并执行就像入住要分配房间一样,每一个存储单元也必须被分配到唯一的地址号,该地址号称为存储单元的地址,这样只要知道了存储单元的地址,就可以找到这个存储单元,其中存储的指令就可以被取出,然后再被执行。
主流单片机
现在主流单片机有:
51系列单片机——对所有兼容Intel 8031指令系统的单片机的统称,51单片机是基础入门的一个单片机,还是应用最广泛的一种。
PIC系列单片机——用来开发的去控制外围设备的集成电路,有计算和记忆功能,处理能力一般,存储器容量也很有限。
AVR系列单片机——AVR最大的优点就是哈佛结构速度快;片上资源丰富;驱动能力强;功耗低;可选择型号种类多;性价比高;保密性好;带PWM脉冲宽度调制、串行外设接口SPI,片内RC 振荡器,SRAM比51大。
这些是应用最多的三大系列单片机。其主要特点就是:51系列单片机是冯.诺依曼结构,后两种是哈佛结构。
典型玩家介绍
经多年发展,MCU厂商可谓是多种多样。简单介绍下这个圈里典型玩家
1. 恩智浦(收购飞思卡尔)
单片机是基于80C51内核的单片机,嵌入了掉电检测、模拟以及片内RC振荡器等功能,这使51LPC在高集成度、低成本、低功耗的应用设计中可以满足多方面的性能要求。NXP的MCU几乎都是采用cortex-m系列架构。
2. 瑞萨电子
NEC电子和瑞萨科技于2010年4月1日通过合并诞生了“瑞萨电子”,现为全球首屈一指的微控制器供应商,也是SoC系统晶片与各式类比及电源装置等先进半导体解决方案的领导品牌之一。他们推出的针对中国市场的MCU产品RL78系列分为通用产品和集成LCD驱动的产品,通用产品的升级款又围绕着传感器、小系统、马达驱动等具体应用领域做了相应拓展。
3. 微芯科技(Microchip)(收购爱特梅尔(Atmel))
微芯科技是全球领先的单片机和模拟半导体供应商,微芯单片机是市场份额增长最块的单片机。 他们强调节约成本的最优化设计,使用量大、档次低、价格敏感的产品。
4.三星(Samsung)
三星单片机有KS51和KS57系列4位单片机,KS86和KS88系列8位单片机,KS17系列16位单片机和KS32系列32位单片机。
5. 意法半导体(ST)
意法半导体微控制器拥有一个强大的产品阵容,从稳健的低功耗8位单片机STM8系列,到基于各种ARM Cortex-M0和M0+、 Cortex-M3、Cortex-M4、Cortex-M7内核的32位闪存微控制器STM32家族。STM32系列32位微控制器基于Arm® Cortex®-M处理器,旨在为MCU用户提供新的开发自由度。它包括一系列产品,集高性能、实时功能、数字信号处理、低功耗/低电压操作、连接性等特性于一身,同时还保持了集成度高和易于开发的特点。
6. 英飞凌(Infineon)
其前身是西门子集团的半导体部门。英飞凌8位单片机能实现高性能的电机驱动控制,在严酷环境下(高温、EMI、振动)具有极高的可靠性。英飞凌针对中国市场推出的XMC1000工业单片机,在电机控制领域拥有很高的性价比。
7. 德州仪器(TI)
TI是全球领先的模拟及数字半导体 IC 设计制造公司。除了提供模拟技术、数字信号处理 (DSP) 以外,TI 在单片机领域也涉入较深,推出一系列的32位单片机,其中Piccolo系列微处理器最具代表性,具体型号如C2000和F28x系列。
8. 东芝(Toshiba)
东芝单片机的特点从4位机到64位,门类齐全。4位机在家电领域仍有较大的市场。8位机主要有870系列、90系列等,该类单片机允许使用慢模式,采用32K时钟时功耗低至10uA数量级。CPU内部多组寄存器的使用,使得中断响应与处理更加快捷。东芝的32位单片机采用MIPS3000ARISC的 CPU结构,面向VCD、数字相机、图像处理等市场。
9. Silicon Laboratories(芯科实验室)
Silicon Laboratories成立于1996年,位于美国德州奥斯汀市,是一家专业研发设计类比电路及混合信号IC的公司,为成长快速的通信产业设计等提供广大应用。在8051系列MCU领域居于领先军团行列。这家公司2013收购了一家叫Energy Micro的节能型MCU公司,所以产品有两个型号。
10. Maxim
Maxim的超低功耗32 位 Arm® Cortex®-M4 FPU微控制器(单片机),可以帮助您在任意地方收发其他超低功耗MCU的产品。超低功耗MCU系列产品既智能又省电。他们在去年发布了一款名为MAX78000的革命性芯片。这颗低功耗神经网络加速微控制器能将人工智能(AI)推向边缘端,更重要的是,因为其低功耗特性,那就意味着即使在将其应用在电池供电的物联网(IoT)设备里,芯片性能并未受到影响。
11. ADI
ADI提供日渐增多的DSP、混合信号控制处理器、嵌入式处理器和模拟微控制器产品,适合广泛的通用和专用需求。例如产品包括:带有微处理器的模数转换芯片ADuC844和ADuC846,用于IoT超低功耗MCU ADuCM4050。
12. 高通(Qualcomm)
高通的MCU主要应用于智能手机、平板电脑、无线调制解调器等等,功能非常强大。主要提供16位,32位MCU。
其余厂商见图片。
MCU作为微型计算机的一个重要分支,应用面很广,发展很快。自MCU诞生至今,已发展为上百种系列的近千个机种。而且随着半导体集成工艺的不断发展,MCU的集成度将更高、体积将更小、功能将更强。
单片机之加速度传感器KX022(1)
加速度传感器在我们生活中的应用很常见,如智能手机、智能手环,其中用来记步的就是加速度传感器了,其他的如游戏控制,图像翻转等。本节主要介绍Kionix公司的加速度传感器KX022-1020的特点及其与单片机通信方式,下节介绍其在计步器中的应用与设置。KX022具有体积小功耗低(最低睡眠电流0.9uA)精度高(数据8/16位可配置),可选的加速度范围大等特点,它是三轴(xyz)加速度传感器,加速度±2g/4g/8g可以配置,有移动唤醒,敲击功能。KX022的通信方式有SPI和IIC,本节就IIC方式做详细介绍。详细情况见Kionix官网PDF。
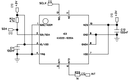
一、参考接线方式如下
引脚定义和接线图
在实际应用中我们用IIC通信协议接线图如下
KX022与单片机用IIC通信接线图
用IIC通信在读写数据之前需要发送地址,1号引脚为地址引脚,接VSS与VDD的地址不一样。
通信地址
我们的地址引脚接地,因此在写数据前要先发送0x3C,读数据之前要先发送0x3D
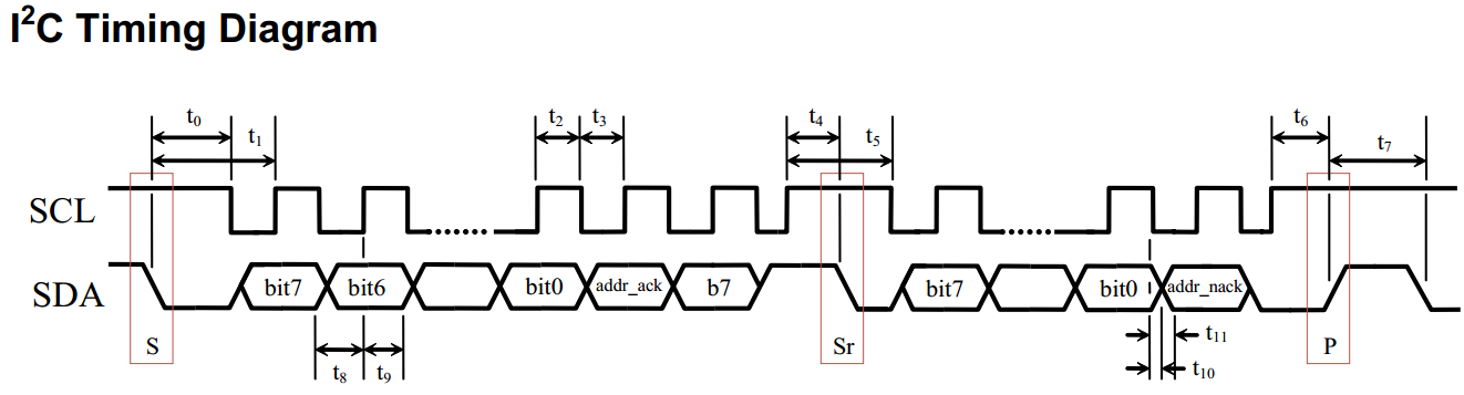
二、KX022与单片机用IIC通信的时序图
IIC时序图
时序图中标识的意思
KX022与单片机通信的过程如下
具体通信过程
简写代表的意思
有了时序图与通信过程,接下来就可以来写KX022与单片机通信的程序了
三、代码实现通信过程
#define WRITE_ADDR 0x3C
#define READ_ADDR 0x3D
void delay_us(u8 time)//简单延时函数
{
u8 i;
for(i = 0; i < time; i++);
}
/***********************************
IIC起始信号
************************************/
void iic_start(void)
{
SCLK = 1;
SDA = 1;
delay_us(0);
SDA = 0;
delay_us(0);
SCLK = 0;
delay_us(0);
}
/***********************************
IIC停止信号
************************************/
void iic_stop(void)
{
SDA = 0;
delay_us(0);
SCLK = 1;
delay_us(0);
SDA = 1;
delay_us(0);
}
/*********************************
IIC发送一个字节
**********************************/
u8 iic_send_byte(u8 dat)
{
u8 i;
for(i = 0; i < 8; i++)
{
if(dat&0x80)
{
SDA = 1;
}
else
{
SDA = 0;
}
delay_us(0);
SCLK = 1;
delay_us(0);
dat <<=1;
SCLK = 0;
}
P1MODH &= 0xf3;
P1_5 = 1; //设置为输入
delay_us(0);
SCLK = 1;
delay_us(0);
i = 0;
while(SDA)
{
i++;
if(i > 25)
{
SCLK = 0;
delay_us(0);
SDA = 1;
return 0;
}
}
SCLK = 0;
delay_us(0);
SDA = 1;
return 1;
}
/***************************************
IIC读一个字节,无应答
****************************************/
u8 iic_read2_byte()
{
u8 dat = 0;
u8 i = 0;
P1MODH &= 0xf3;
P1_5 = 1; //设置SDA为输入
for(i = 0;i < 8; i++)
{
SCLK = 1;
delay_us(0);
dat <<= 1;
dat |= SDA;
delay_us(0);
SCLK = 0;
delay_us(1);
}
//设置SDA输出
return dat;
}
/***************************************
IIC读一个字节,有应答
***************************************/
u8 iic_read_byte()
{
u8 dat = 0;
u8 i = 0;
P1MODH &= 0xf3;
P1_5 = 1; //设置SDA为输入
for(i = 0;i < 8; i++)
{
SCLK = 1;
delay_us(0);
dat <<= 1;
dat |= SDA;
delay_us(0);
SCLK = 0;
delay_us(0);
}
i = 0;
SCLK = 1;
delay_us(0);
while((SDA == 1) && (i < 25))i++;
SCLK = 0;
SDA = 1;
//设置SDA输出
return dat;
}
/**************************************************
从指定寄存器读一个字节数据
***************************************************/
u8 read_data_from_kx022( u8 rom_addr)
{
u8 temp = 0;
iic_start();
iic_send_byte(WRITE_ADDR);
iic_send_byte(rom_addr);
iic_start();
iic_send_byte(READ_ADDR);
temp = iic_read_byte();
iic_stop();
return temp;
}
/***************************************************
向指定寄存器写一个字节数据
****************************************************/
void write_data_to_kx022(u8 rom_addr, u8 dat)
{
iic_start();
iic_send_byte(WRITE_ADDR);
iic_send_byte(rom_addr);
iic_send_byte(dat);
iic_stop();
}
/************************************************
从指定寄存器连续读多个数据
*************************************************/
u8 read_data2_from_kx022( u8 rom_addr)
{
u8 temp = 0;
iic_start();
iic_send_byte(WRITE_ADDR);
iic_send_byte(rom_addr);
iic_start();
iic_send_byte(READ_ADDR);
temp = iic_read2_byte();
return temp;
}
以上就是KX022与单片机之间的通信过程了,IIC时序之间的延时可以根据实际情况调整,这个只是通信协议部分完成了,想要使用KX022还需要很多的设置,下一节主要讲KX022的设置以及应用,以及记步算法的原理与实现。本节就写到这了,有问题欢迎留言。
相关问答
单片机传感器 的工作原理?内部主要有ROM.RAM和温度传感器。DS18B20是使用一根数据线进行通信,首先你要先向它发送一系列脉冲信号。一般我们用的步骤大致为:初始化--跳过ROM操作--启动温...
单片机 、光耦1系统总体结构原理粮食在储藏期间,由于受环境、气候和通风条件等因素的变化,粮仓内温度或湿度会发生异常,这极易造成粮食的霉烂、或发生虫害。那么...
单片机 红外 传感器 的工作原理?形防范,现在已经从最...主动红外探测器技术主要采用一发一收,属于线形防范,现在已经从最初的单光束发展到多光束,而且还可以双发双受,最大限度的降低误报率,...
单片机 能否通过总线通讯控制多个 传感器 ?回答如下:是的,单片机可以通过总线通讯控制多个传感器。单片机通常具有多个通信接口,如I2C、SPI、UART等,可以通过这些接口与传感器进行通信。传感器可以通过...
单片机 多 传感器 数据融合分类方法?单片机和传感器程序结合的时候,只需要将才去上写道单面机里面,然后利用单片机的引脚读取传感器的数据即可。单片机和传感器程序结合的时候,只需要将才去上写...
传感器 与 单片机 怎样联系起来?传感器有三条线,VCC,GND,和信号线,他信号线输出的是模拟电压,普通的51只能通过电压比较器LM339来辨别两种不同的颜色,但是如果用增强的51就可以用他自带的AD...
51 单片机 秒表程序这个程序写的太乱了执行的顺序是先定义秒等一些寄存器,然后清零,并定义定时初值,开显示。再打开定时器中断,定时到,中断秒寄存器加1,加到10时清...
拉力 传感器 怎么与 单片机 在连在一起工作?需要输出数据到显示屏上,都用到哪些部分?这个需拉力传感器,某宝上有售,并配变换器,转换成0到10V的电压信号,再分压成0到5V后用单片机片上的AD转换不断采集这个电压信号,经处理后显示,程序不复杂,...
传感器 测得的信号是怎么传递给 单片机 的?传感器一般分为模拟传感器和数字传感器。而单片机只能处理的是数字信号,不能处理模拟信号。所以当传感器为数字传感器时,信号可以直接通过单片机的端口读入...
DHT11数字 传感器 与 单片机 怎么实现连接?DHT11是一个温湿度传感器,根据DHT11的引脚图,将DHT11数据线DATA接到单片机的IO口,并将DHT11的电源供电3.3-5V,地线与单片机共地,NC脚悬空。然后软件部分,根...
