想学单片机怎么入手?51单片机入门自学最佳指南
曾经我是自学单片机然后跨行成功,今天来分享下自己的经验。
在网上看了很多文章,很多人说现在51单片机已经过时了,建议从STM32开始学习。
或者单片机没有钱途,直接搞ARM+Linux。
即便如此,我的建议还是从51开始学习,51是基础,学习难度也是新手比较容易接受的。
别人怎么学,或者到底有没有从事过这个行业的工作我们都不知道。
为什么我经常跟大家说,我的学习方法和路径适合大多数人参考?
因为我可以向大家保证的是,我就是这么自学过来的,而且我也在这个行业从事了多年的开发。
我的学历各方面也是普通得不能再普通了,我都能学会,而你学不会,这只能说明你方向不对,或者没用心 。
STM32的定位是给有经验的开发工程师快速做出产品,软件是基于固件库开发,不涉及到寄存器的配置,新手直接进入这种开发模式会一脸懵逼,不知道底层的原理。
ARM+Linux确实工资会高些,相对的门槛也高,学习难度大,如果不够自律,新手很难通过自学学会。
而且,如果你做过单片机开发再去学习ARM+Linux的方向,你会比直接学习这个理解得更透彻,基础更好。
打个比方,你直接学习可能需要半年甚至1年,等你做了单片机开发后去学可能只需要1-2个月。
我们学习的目的无非就是想通过这门技术先找到一份工作养家糊口对吧?
我当初自学到就业也就花了3个多月时间,所以从学习周期和回报率来说,先学习单片机开发是非常不错的选择。
至于后期你想不想进阶到Linux看自己选择,一般单片机开发做好就能让你过上不错的生活了。
Ok,那废话不多说,下面开始讲下51单片机入门自学最佳路径:
1.基础电路
学习单片机必须掌握基本的电路基础,比如说欧姆定律,二极管、三极管开关原理,LED灯驱动电路,按键检测电路,ADC检测电路等等。
有个量化标准就是,你学到能把市面上任意一款51开发板上的电路原理图看懂就可以了。
2.学习C语言
通过编写C语言或者汇编来控制单片机,汇编目前用得不多,所以建议只学C语言就行了。
针对单片机c语言我们无际单片机编程专门为零基础学员录制了一套教程,大家可以到我们公号获取。
C语言学完结构体,指针足以,如果指针前期学不懂也没关系,等你多做几个小项目以后就知道怎么用,该用在什么场合了。
3.单片机
能够把每个51单片机外设都用起来(外部中断、定时器、串口等等),最后做一个类似于电子时钟一样的小项目来培养自己的产品思维。
以上就是做单片机开发必备的技能,这些买个开发板跟着视频自学完全能学会。
关于后续如何提升,除了做项目,没有更好的选择,这也是我们特训营的价值之一:以项目为导向。
所以很多人问开发板才几百块,为什么我们收几千,我们除了带做产品,还提供7x12小时的技术支持,不管学什么,我最怕的就是碰到问题找不到可以指导的人 。
最后总结很多新手之所以学不会,有几个原因:
1. 花太多精力去研究模拟电路,数字电路
2. 学习过程中不懂得培养自己的兴趣,学习技术是很枯燥的过程,每学一个知识点最好做点有意思的东西来培养下自己的兴趣,同时还能提升自己编程的熟练度。
3. 没有学习氛围,没人实时指导和纠正方向。
一天入门51单片机
本套教程共3节课程,熟悉这3节课程的话,你已经入门51单片机了。
下面是内容正文
单片机学习的第一步,什么是单片机最小系统?
我来打个比喻吧.
我们都知道,人的大脑是可以控制眼耳口鼻,手脚,全身等等,这就说明,大脑是我们人体的控制中心,人体能控制的地方,都是由大脑管理的.
而单片机就像我们的大脑,作为一个控制中心,去控制我们想要控制的东西.
为什么要控制呢?
好像一成不变枯燥的工作,如果是人处理的话,做的时间长一点,他会说累,说无聊,而单片机则不会,只要你给它编写好程序,它会默默无闻地重复你想要的动作,并且没有一点怨言,工作效率比人手还要高很多.
这个就是单片机迷人的一面.
那什么是单片机最小系统呢?
好像我们人类一样,虽然大脑可以控制你的全身,但是需要运行起人体的话,你还需要食物,心脏,肝胆脾胃,等等人体器官,才能让你的身体运行.
对于单片机来说就是
单片机等于大脑。
最小系统,就是帮助单片机大脑运行的外围电路。
那这个外围电路有多少东西呢?
我们以51单片机为例,它共有40只脚(51和52是一样的,都是51内核,统称51单片机)
我们先去除单片机的手脚,(意思是先别想控制别的东西,先把单片机自己运行起来先).
就像人体,先去除手脚,暂时别想用手脚去控制别的东西,先把人体运行运来先.
从上面图片可以看到,单片机的手脚共有四组(花括号括起来的部分),
首先是P0.0~P0.7,我们简称P0口(上图右上角花括号部分)
我们都知道,人类的一只手,有5只手指
那么单片机P0口也当作是一只手看待的话,那么P0口就会有8只手指了(下图花括号部分,你可以认真观察一下)
剩下的P1,P2,P3也是一样的原理,每只手有8只手指.
P0.0~P0.7,我们叫P0口
剩下的称呼如此累推
P1.0~P1.7=P1口
P2.0~P2.7=P2口
P3.0~P3.7=P3口
我们现在先把这四组单片机的手脚先去除(就是先把32只手指先去除)
那么只剩下四组单片机最小系统必需有的外围电路.
对应下面电路图的数字标记
我们一一来讲解一下
第一组,电源组:VCC和VSS
单片机的40脚和20脚,如下图红色指针头所示.
VCC是接电源的正极(常接的是5V电源)
VSS是接电源的负极(负极就是0V)
看下面电源图片对比一下
我们常用的电池是1.2V,那么单片机要5V电源的话,我们需要4块1.2V的电池,才能供得起单片机.
因为1.2*4=4.8V,差0.2V没影响的.
电池连接单片机如下图所以
4个1.2V的电池,串联起来,就得到5V的电池,这个原理,我们初中的物理就学过啦.
串联,电压是相加的.
并联,电压是一样的.
因为上面需要5V的电压,所以需要串联.
串联与并联的区别.
串联是电池尾(负极)与电池首(正极)相接.(左上图)
并联是电池尾与电池尾相接,电池首与电池首相接.(右上图)
解决了单片机的第一组,电源部分后,我们再来看看
第二组:晶振部分
单片机的18,19脚,如下图红色指针头所示.
那晶振部分,对于人体是什么概念呢?
不知道你知不知道,人体血管的能量,是靠什么传送运输的呢?没错,就是心脏.
人体的心脏就是一个劳碌命,自从出生那一刻,就需要不停的跳动,才能使人的生命得以唯持.
单片机晶振部分也是同样的原理.
单片机一供上电的时候,晶振要不停地像人体心脏那样跳动,才能使单片机内部的数据,进行传送,如下图所示.
这里比喻了,晶振作为一个载体(也可以说是运输工具),把装在存储器1的数据,传送到存储器2,这个就是晶振的原理.
那晶振部分包含哪些电路呢?
上面图片的电路中,GND就是我们上面说的电池负极,而晶振部分电路包含有,
一个11.0592M晶振,两个22p电容.
在这个电路中,晶振Y1与18,19脚并联,电容C2与C3一端分别接单片机的18,19脚,另外一端共同接地(负极).
实物如下图所示.
所以一个11.0592M晶振加2个22p电容,就可以构成单片机的心脏了,而且这3个元件,是没有分正负的,你随便插上去都可以.
或许有朋友会问,这个参数是怎么算出来的,其实你算它也没有用,因为这个单片机是人家公司生产的,你购买他的产品,他会直接给参数你的,你无需刻意研究,你直接学会运用就可以了,以下有电路的也如此类推.
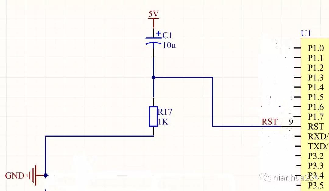
第三组:复位电路
单片机第9脚,如下图红色指针头所示.
复位是什么概念?
复位就是重新来过.
对于人来说,比如学生,每天都是起床,早上上学,吃午饭,晚上放学,吃晚饭,睡觉,第二天如此类推,这个就是每天重复的动作.
对于单片机来说,也是同样的原理.
比如你给单片机编写一段程序:先点亮一盏灯,再点亮二盏灯,再点亮三盏灯,然后停止点亮.
如果你把单片机复位了,它就会响亮你的命令,重新开始,先点亮一盏灯,再点亮二盏灯,再点亮三盏灯,然后停止点亮.
简洁来说,一旦复位了,就是重新开始执行程序.
那复位部分包含哪些电路呢?
上面图片,5V就是我们电池的正极,GND就是电池负极,而复位部分电路包含有,
一个有极性的10u电容,一个1k电阻.在上面这个电路中,有极性10u电容C1的正极,接电源5V(看上面的小加号,+就是代表正极),C1另外一端负极接单片机的复位脚第9脚.还有一个R17的1K电阻,一端接复位脚第9脚,一端接地(电池负极)
实物如下图所示.
上面这个10u电容是有分正负的,你记住一个口诀就可以了:长正短负(长的为正极,短的为负极)
而1k电阻,没分正负,随便接都可以的.
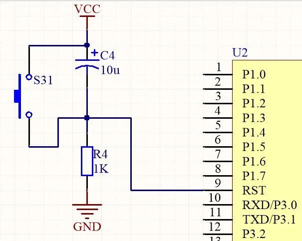
因为单片机只需要高电平就可以复位,那么我在10u电容的旁边,并联多一个开关S31,就可以构成按钮复位了
上电复位与按钮复位总接线
按钮复位的用途:
当你单片机上电工作的时候,你觉得工作得不愉快,就可以按一下,让单片机重新开始执行,那么愉快感又回来了!
快乐就是这么简单
最后到了我们的尾声了.
最后一组:其它功能组
单片机的29,30,31脚,如下图红色指针头所示.
29是PSEN.
30是ALE/PROG
31是EA
对于应用的时候,29和30脚,我们是没有用到的,我玩51单片机那么多年,确实没用过这两只脚,所以在画电路的时候呢!
这两只脚在电路中是虚空状态的,虚空的意思就是什么都没连接,所以你连电路的时候,忽略这两只脚就可以了,如下图所示.
而31脚的EA则连接了电源5V,那为什么要连接5V呢?
在解答为什么要连接5V之前,我们先要了解单片机内部有什么东西.
像上面所说,单片机里面包含有内部存储器.
我们举两个单片机型号对比一下.89C51和89C52
89C51单片机内部存储器有4K个,k就是千,4k就是4000个.
89C52有8K个.
如果我们的程序大于4K怎么办呢?
对于内部存储器只有4k大小的89C51来说,就需要扩展外部的存储器,才能装下我们多出4k部分的程序,那通过什么扩展呢?就是单片机的其中两只手,P0口和P2口,
当你知道有"内部存储器"和"外部存储器"概念的时候,那么EA的用途就来了.
我们来两种假设.1 EA接电源负极
当程序大于4K的时候,就会通过单片机的两只手,自己调用外部存储器,进行存储.
2 EA接电源正极5V的时候
就只调用单片机的内部存储器,而不需调用外部存储器.
那我们使用的时候,为什么不常接电源负极,而接电源正极5V.使用单片机的内部存储器呢?
你可以想想,单片机才4只手,如果有2只手用在了存储器上面,还只有两只手去工作,这不是浪费资源吗?
那我们程序大于4K怎么办呢?
直接换成8K存储器的89C52不就行了吗,非常简单.
对于价格来说,差也差那几毛钱,对你经济不会有太大损失的.
如果程序大于8K的话,就选择89C54,这个单片机是16K大小的存储器的,等等如此类推.
你的程序有多大,你看人家的公司有哪些单片机可以运用的,直接购买就可以了.而不用去想扩展什么外部存储器,而浪费单片机稀缺的手.
所以画电路的时候,EA永远是接电源5V的,使用内部存储器。
那么最后,通过上面这么详细的知识讲解,再按照下面的电路图,你明白单片机最小系统的原理没呢?
单片机能运行必备的电路图
1 电源组:VCC和地
2 晶振组
3 复位组
4 存储器选择脚
我们来总结一下:
第一部分:电源组
40脚接电源VCC(VCC就是等于5V),20脚接电源负极,在单片机里面,负极也可以叫GND或者”地”,我们在单片机的应用中,习惯说负极为”地”
第二部分:晶振组
11.0592M晶振Y1与单片机的18,19脚并联.
22p电容C5一端接18脚,一端接地.
22p电容C6一端接19脚,一端接地.
第三部分:复位组
包含上电复位和按钮复位两种
上电复位:
10u电容C4正极接电源VCC,C4负极接单片机的复位脚,第9脚.
1K电阻R1一端接单片机的复位脚,第9脚,一端接地.
按钮复位:
10u电容旁边并联一个开关S31,就可以构成按钮复位了。
第四部分:其它功能组
存储器选择脚,31脚EA接电源VCC,说明永远只使用单片机的内部存储器.
上面实物图片中,左边红框是晶振部分,右边红框是复位部分,并且能标记到。
电源组和其它功能组是连接电源线的,所以看不到,就不标记了。
单片机最小系统的线路连接就是这样.弄好这些外围电路,这个单片机就可以运行了。
但是明白最小系统还不行,你还要学会使用它,才认为它对我们有用途.
继续我们的讲解。。。
现在我们倒过来,把单片机最小系统擦除
就剩下单片机的四只九阴白骨爪,去发挥单片机神奇的一面.
2 什么是位?
删除最小系统电路后,那么就只剩下单片机的四只手了.
比如一只手,P0,在上图的右上角那个,对于这个手名称,我们平时叫P0口,因为前面我们说过,单片机的一只手共有8只手指,
在命名字的时候,我们就是
P0.0
P0.1
P0.2
.
.
P0.7
这样
就是P0加一点,再到0~7,如下面图片所示.
其它的手如此类推.
P1口=P1.0~P1.7
P2口=P2.0~P2.7
P3口=P3.0~P3.7
我们都知道,人类的两个手是一模一样的,那么你左手能做的东西,右手也大部分能做到.
那对于单片机的手,是不是只要明白一只手的原理,所以的手都已经懂了呢?
答案是对的.
我们拿P1口这个手来研究一下.
三步入门51单片机
此教程由岁月哥制作,剩下2个知识点,三步入门51单片机,
只需5元,平均2.5元一个知识点。
购买地址:
https://url.ms/l8ed4
复制上面链接打开,即可购买学习。
如果手机端不方便打开链接,打开淘宝APP,找:思源单片机
点店铺
然后找51单片机教程那个产品,就可以了。
购买完成后,请联系岁月哥QQ:936559219
或者旺旺,获取教程学习
有学习疑问,可以聊岁月哥详谈的,谢谢!
相关问答
我是 零基础 的,想学 51单片机 写程序,要怎样开始学起?《国际贸易实务》《国际结算》《国际商法》《外贸英语》《外贸单证教程》学完这些基本的东西,你想干什么?再有针对性的学,你自己就应该知道了。《国际贸易实...
51单片机基础 知识重点?一、STC51单片机外部引脚介绍1、电源和时钟引脚。如Vcc、GND、XTAL1、XTAL22、编程控制引脚。如RST(复位)。3、I/O口引脚。Vcc、GND——单片机电源引脚,不...
51单片机基础 知识汇总?单片机是一种集成电路芯片,具有微处理器的核心。单片机可用于控制、计算、和存储数据等多种应用。基础知识包括:硬件结构、寄存器、时钟、中断、串口通信、并...
学习 单片机 怎么入门?先自己找点资料,可以上网找一些视频教程看看,最好买一本入门的书籍。之所以要看教材和视频,就是要让你对单片机、51单片机有一个总体、系统的了解。并且,在这...
51单片机 数据接口怎么用?使用51单片机需要达到以下基本条件:1、至少要搭建一个最小系统;2、你需要编制一个51的控制程序;3、你需要将程序编译连接成HEX或BIN格式的代码并下载或烧录...
怎么样学好 51单片机 ?单片机的学习绝不仅仅是对一项知识的掌握。想要学好单片机,需要从硬件结构、内部资源、外设应用等几个方面多方位入手。而要想成为一名嵌入式工程师,就要对单片...
对 单片机 编程要用什么软件? 单片机 编程如何快速入门?你好,我就是做单片机嵌入式软件开发的,对于第一个问题,单片机开发一般都是用C语言,单片机的开发平台即编译器通用的有keil、IAR、eclipse等,现在eclipse也支...
单片机 系统开发如何入门?单片机是一门更偏重于动手的技术,需要涉及的基础知识比较多,学了这么多年的理论知识突然要应用起来发现难度很大无从下手。所谓万事开头难,所以学习单片机要趁...
MCS- 51单片机 有几个并行I/O口,它们作为输入口时应注意哪些问题?一般来说,51单片机的IO作为输入没有太多需要注意的,唯一需要注意的就是P0口需要加上上拉电阻。一般来说,51单片机的IO作为输入没有太多需要注意的,唯一需要注...
51单片机 怎么休眠 - 懂得呵呵,最近刚好研究了一下这个问题51单片机空闲和掉电模式应用我们知道单片机内部有一个电源管理寄存器PCON,这个寄存器的最低两位,IDL和PD这两位分...
