干货 11种常见单片机电路设计模块分享
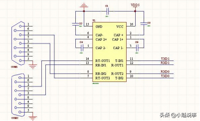
1、双路232通信电路
3线连接方式,对应的是母头,工作电压5V,可以使用MAX202或MAX232。
2、三极管串口通信
本电路是用三极管搭的,电路简单,成本低,但是问题,一般在低波特率下是非常好的。
3、单路232通信电路
三线方式,与上面的三级管搭的完全等效。
4、USB
采用的是PL2303HX,价格便宜,稳定性还不错。
5、SP706S复位电路
带看门狗和手动复位,价格便宜(美信的贵很多),R4为调试用,调试完后焊接好R4。
6、SD卡模块电路(带锁)
本电路与SD卡的封装有关,注意与封装对应。此电路可以通过端口控制SD卡的电源,比较完善,可以用于5V和3.3V。但是要注意,有些器件的使用,5V和3.3是不一样的。
7、LCM12864液晶模块(ST7920)
本电路是常见的12864电路,价格便宜,带中文字库。可以通过PSB端口的电平来设置其工作在串口模式还是并行模式,带背光控制功能。
8、LCD1602字符液晶模块(KS0066)
最常用的字符液晶模块,只能显示数字和字符,可4位或8位控制,带背光功能。
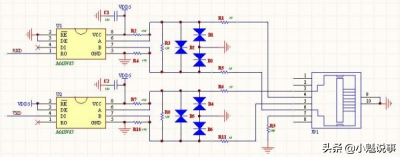
9、全双工RS485电路(带保护功能)
带有保护功能,全双工4线通信模式,适合远距离通信用。
10、RS485半双工通信模块
可以通过选择端口选择数据的传输方向,带保护功率。此模块只能工作在5V。
11、ARM JTAG仿真接口电路
比较完善,可以应用在常规的ARM芯片下,具有有自动下载功能,可以用JLINK或ULINK。
16种单片机常用的模块电路
在我们设计单片机电子电路时,常用应用到一下比较常用的电路,每次都需要从新画,即费力又费神,还容易出错,所以本人将自己常用的电路设计成模块,每次使用直接负责即可。由于个人的力量有限,希望大家把自己常用的电路发上来分享。电路难免有错,希望大家指出。
1. 双路232通信电路:3线连接方式,对应的是母头,工作电压5V,可以使用MAX202或MAX232。
2. 三极管串口通信:本电路是用三极管搭的,电路简单,成本低,但是问题,一般在低波特率下是非常好的。
3. 单路232通信电路:三线方式,与上面的三级管搭的完全等效。
4. USB转232电路:采用的是PL2303HX,价格便宜,稳定性还不错。
5. SP706S复位电路:带看门狗和手动复位,价格便宜(美信的贵很多),R4为调试用,调试完后焊接好R4。
6.SD卡模块电路(带锁):本电路与SD卡的封装有关,注意与封装对应。此电路可以通过端口控制SD卡的电源,比较完善,可以用于5V和3.3V。但是要注意,有些器件的使用,5V和3.3是不一样的。
7.LCM12864液晶模块(ST7920):本电路是常见的12864电路,价格便宜,带中文字库。可以通过PSB端口的电平来设置其工作在串口模式还是并行模式,带背光控制功能。
8.LCD1602字符液晶模块(KS0066):最常用的字符液晶模块,只能显示数字和字符,可4位或8位控制,带背光功能。
9.全双工RS485电路(带保护功能):带有保护功能,全双工4线通信模式,适合远距离通信用。
10.RS485半双工通信模块:可以通过选择端口选择数据的传输方向,带保护功率。此模块只能工作在5V.
11. ARM JTAG仿真接口电路:比较完善,可以应用在常规的ARM芯片下,具有有自动下载功能,可以用JLINK或ULINK.
12.5V电源模块:这个电路比较简单,如果用直插可以达到1.5A,如果用贴片的可以到达1A。
13.3.3电源模块:可以到达800mA,价格非常便宜,也有相应的1.8/1.2的芯片,可以直接替换。
14.最常用的开关电源:
15.DS1302数字时钟:一款非常普及的时钟电路,好用,成本低。
16.AT24C02(EEPROM):最常用的EEPROM电路。
相关问答
手机是怎样通过wifi 模块 和 单片机 通信的呢?-ZOL问答wifi模块和单片机的通讯比较简单,主要利用了wifi模块的串口(VCC、RX、TX、GND),wifi模块的作用就是将串口转化成无线wifi信号。因为单片机的处理能力不可能跑...
主控 模块 指的是 单片机 吗?是。主控模块主要是搭建单片机的最小系统,从而实现对整个设计的控制。51系列单片机是比较典型的产品,内部包含中央处理器、程序存储器(ROM)、数据存储器(RAM...
单片机 怎么和wifi 模块 实现通讯?属于串口通信,WiFi的输出输入串口与单片机的输入出口相连,如WiFi的TXD发,单片机的RXD收;单片机的TXD发,WiFi的RXD收,可通过模块对单片机写入代码。WiFi把...
如何用C语言实现用无线 模块 在两个 单片机 上通信?这个涉及的就比较多了。通常单片机通过串口和WIFI模块通信,难点是网络通信部分。首先要确定服务端和客户端。如果电脑做服务端就要写个程序监听一个端口(也有...
Esp8266wifi 模块 控制51 单片机 的程序?uart串口连接,rx连接tx,tx连接rx,两地连接,注意是3.3v的电平,之后用at命令设置esp8266,之后就是用wifi透传串行数据了。---esp8266可以独立编程,进行控制...
单片机 的最小系统构成 模块 包括哪些呢???有主芯片、电源、通...有主芯片、电源、通信模块,还有其他的吗?电源讨论回答(3)单片机最小系统要有直流电源、单片机、时钟模块(晶振和谐振电容)和复位电路。通常这些模块没问题单...
wifi 模块 怎样与 单片机 连接?使用wifi模块连接单片机的第一步是选择一款合适的wifi模块,其次是确定所需的通信接口,如UART、SPI或I2C。接下来,根据所用的接口将wifi模块与单片机进行连接...
单片机 wifi 模块 怎么连接手机?单片机通过WiFi模块连接手机主要有以下几种方式:1.直接连接通信:手机和WiFi模块需要在较近的距离内,两者应在通讯范围之内。类似于手机连接WiFi热点的操作,...
单片机 心率机可以加什么 模块 ?单片机心率监测机可以加入多个模块,如蓝牙模块、液晶屏、WiFi模块或者GSM模块等。蓝牙模块可以与手机连接,实现数据传输和控制;液晶屏可以显示心率数据,即时...
如何实现 模块 与 单片机 的RX和TX连接并让它与PC机连接,就是实现TX和RX的分时复用功能?一般单片机由于供电的原因,通常都是TTL的UART电平讯号,需要经过转换IC来提升电平(RS-232),电脑通常都是RS-232的讯号,因此直接把转换后的RS-232跟电脑的RS-...
