Henry教你设计一个无刷电机驱动器-电调(ESC)
正面3D效果图
反面3D效果图
顶层布线图
内层1布线图
内层2布线图
底层布线图
本设计基于: Windows11操作系统
设计软件: 立创EDA,浏览器:Firefox
电调的作用 :电调是电子调速器的简称,英文:Electronic Speed Control,简称ESC。作用是控制电机的运转速度。输入直流电,可以接稳压电源或者锂电池。一般用2-6节锂电池供电。输出是三相脉冲直流,直接与电机的三相输入端相连。电调还有一根信号线连出,用来与接收机连接,控制电机的运转。
设计目的: 此款电调应用于无人机,此版电调不适合大规模生产,只作为验证使用
设计电调电路板所需知识:直流、交流电,PWM信号,MOS管工作原理,半桥、全桥驱动器,无刷电机工作原理
设计步骤
1.确定电调使用的软件系统
我选择BLHeliSuite (常称为bls)开源电调系统
开源地址:https://github.com/bitdump/BLHeli
根据网络资源可得知bls电调使用EFM8BB21F16G-C-QFN20微处理器,这是一颗来自SILICON LABS的8位单片机,查询datasheet(数据手册)可得知它使用了C8051内核,工作电压典型值:3.3V,主频50Mhz,内置16KB Flash,2304byte RAM,封装为QFN20。
单片机构造图
2.深入了解电调工作原理
使用CSDN等技术论坛可可以深入了解电调工作原理图
1.控制信号 ---> MCU ---> 栅极驱动器 ---> N Mos大功率晶体管 ---> 电机
2.反馈电路 ---> MCU
3.电池输入电压 ---> N Mos大功率晶体管
4.电池输入电压 ---> 降压至5~10V (栅极驱动器供电电压) ---> 降压至3.3V (MCU供电电压)
3.芯片选型 (根据个人需求进行选择,例如,Mos可以选择Infineon的金封Mos,内阻更小,散热更好,但成本更高)
栅极驱动器:FD6288Q(宽电压)
N Mos大功率晶体管:NCE30H14K(支持高电压/30V,大电流/140A,价格相对较低)
降压芯片:UMW78M09(Max 1A),UMW AMS1117-3.3(Max 1A)
4. 开始设计
1) 根据开源软件确定硬件连接,并画出原理图
BLHeliSuite源代码
BLHeliSuite源代码
如上图,确定MCU IO的功能,与栅极驱动器连接信号线
主芯片IO引出
栅级控制器
根据芯片数据手册构建芯片外围电路
主芯片设计参考图
栅级控制器典型应用电路
主芯片外围电路
栅级控制器外围电路
连接栅极驱动器与mos晶体管
mos晶体管电路
电池供电接口,滤波与LDO降压
供电电路
至此所有功能均已实现,原理图设计完成
2) 绘制PCB文件
电调PCB比较特殊,必须同时满足多个条件
1. 电源导线能够通过大电流
2. 滤波电容的放置
3. 电路板体积,大小
4. 散热
5. 用户使用方便
1.按照我个人的设计思路,先设计出电路板尺寸外形
1.1由于6个MOS必须按照3*2排列,即可得出电路板的宽度
1.2大概排布主要元件,即可得出电路板的长度
电路局部图(mos晶体管)
2.接下来布置所有原件位置
2.1将芯片(MCU,MOS,LDO)与其外围电路(电阻电容等)紧密放置,但要流出一定空间方便焊接、引出过孔,注意适当远离高压元件以防短路
2.2放置滤波电容 (靠近电源输入OR靠近用电器 (MOSFET))
2.3放置ADC配置电阻(靠近MCU)
主芯片外围电路
栅极控制器外围电路
MOSFET外围电路
9V LDO
3.3V LDO
滤波电容
更多滤波电容
3.连接导线(需按照DRC设计规则进行)
3.1连接主要电源导线(注意导线宽度,我选用了80mil的导线宽度,并做开窗附锡处理,以应对大电流)
3.2连接信号线(长度尽量缩短,不要有直角弯,宽度10mil标准宽度即可)(使用4层板,电源、信号分离)
3.3连接LDO电源(9V、3.3V)(宽度可适当加宽至14mil,路径上尽量少过孔)
信号线
电源铜箔
电源铜箔
4.铺铜
4.1电源正极到MOS大面积铺铜
4.2剩余部分为GND负极铺铜(包括4层铜箔)
4.3电机焊盘到MOS适当铺铜
5.丝印(丝印应方便使用者理解接口用途,必须清晰,易理解)
5.1电源正负极丝印
5.2电机接口丝印
5.3信号输入接口丝印
5.4调试接口丝印
5.5装饰性丝印(可选)
供电丝印
调试接口
电机连接处丝印
装饰性丝印
恭喜,你已经成功得到了一张电调PCB电路板,可以检查DRC后生成制板文件交给厂方制作了。
背面3D模拟图
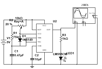
使用ne555芯片驱动直流无刷电机(bldc)电调
手头有两个无人机的直流无刷电机(bldc)带电调,想着怎么驱动它,让他转起来呢?用单片机肯定是可以的,但是仅仅让他转起来并且可以调速这么简单的事情,大可不必如此大费周折,一个可以生成pwm的普通电子元件ne555便可。下面说下原理:
直流无刷电机、舵机等都是用pwm信号驱动的,频率为50hz(20ms),pwm占空比为1ms到2ms(有的是0.5ms~2.5ms)。无刷电机的占空比用来调速,占空比越大转速越高,舵机用来控制位置。
servo pwm
明白了原理,我们就可以来制作一个这样的pwm脉冲调生成器了。原理图如下:
元件选择了ne555,他的信号周期是:高电平high=0.7*C*(R2分压比),低电平low=0.7*C*(R1+R2)。由于我只有一个10K的电位器,所以R2取10K,高电平最大值2ms,得到C=2/1000/0.7/10/1000=0.3左右,取0.33,R1=(20-2)/1000/0.7/0.33/1000000-R2=78K,取最接近的75K。焊接好的结果就像这样:
连上无刷电机:
调节电位器可以看到无刷电机的速度随电位器分压比变化快慢。大功告成!
这个pwm生成器还有点遗憾,脉冲频率会随着电位器发生一些变化,过几天改进后再更新。
相关问答
老司机们麻烦回答一下!!如何使用51 单片机控制电调 使无刷电机...[回答]你看一下电调signal输出的波形是什么样子的。用示波器先看一下。这个你要看你明确用于的单片机资料.不过通用性一点的讲,所有的Q电机掌控角度,都是...
新西达xxd2212无刷电机, 电调 ,用51 单片机 怎么让他转起来?你用单片机输出1ms~2ms的方波脉冲,重复频率可在20~100Hz,输出到电调的油门线(控制线)。如果是单向电调,1ms表示0%的油门,2ms表示100%的油门。如果是双向电...
用 单片机 自动控制电调 驱动无刷电机,电机滴滴响不会转。- 一...用单片机自动控制电调驱动无刷电机,电机滴滴响不会转。
好基友们 请推荐 单片机 PWM 控制 无刷电机航模?[回答]必要掌控电机的东西叫无刷电机电子调速器,全称电调,可以必要用电压或PWM方式掌控,和无线部分没关系,无线部分叫接收机,它的掌控信号输入给电调。...
学 单片机 能做什么?能从事什么工作?我之前有回答过类似的问题。可以翻看我之前的记录。单片机的应用很广泛,凡是我们能说的出来的电子产品,电气产品都离不开单片机的应用,比如我们普遍能见到一...
在线的老铁 请教一下!深圳VCO压控振荡器型号参数及原理,VC...[回答]压控振荡器指输出频率与输入控制电压有对应关系的振荡电路(VCO),频率是输入信号电压的函数的振荡器VCO,振荡器的工作状态或振荡回路的元件参数受输...
自己组装的多翼无人机如何调试?多旋翼无人机的飞控也经历了很多代,商品飞控和开源飞控是两个大项。作为DIY玩家答主更加偏爱开源飞控,无折腾不人生。大疆“哪吒”飞控8.再来...作为DIY...
为什么无人机需要使用那么多cpu?算是做无人机的,一架单纯的小四轴只需要一个飞控和四个电调,再加GPS和接收机,这些都只能算得上嵌入式,下面开始加牛逼功能,CPU水平和数量开始暴涨,前视双目...这...
无刷直流电机定子上引出的3根线是什么作用[回答]五根,红的是正电源,黑的是地,其余三根是霍尔传感器,接入国产控制器五线插头就可以了,要用自动搜索的万能控制器,实际上,如果不转,还要酌情调换霍尔...
学无人机需要学飞机构造吗?为何?可以双向传输数据(PC到飞控,飞控到PC).PC可以通过数传发送一定的控制指令给飞控,飞控也可以把位置信息,姿态信息等发送回电脑。图传(发送端+接收端)发送...PM...
