五款蜂鸣器驱动电路原理图
典型的蜂鸣器驱动电路,蜂鸣器驱动电路一般包含:一个三极管、一个蜂鸣器、一个续流二极管、一个滤波电容。
1、蜂鸣器:发声元件,在其两端施加直流电压(有源蜂鸣器)或者方波(无源蜂鸣器)就可以发声,其主要参数是外形尺寸、发声方向、工作电压、工作频率、工作电流、驱动方式(直流方波)等。这些都需要根据需要进行选择。
2、续流二极管:蜂鸣器本质上是一个感性元件,其电流不能瞬变,因此必须有一个续流二极管提供续流。否则,在蜂鸣器两端会产生几十伏的尖峰电压,可能损坏三极管,并干扰整个电路系统的其他部分。
3、滤波电容: 作用是滤波,滤除蜂鸣器电流对其他部分的影响,也可以改善电源的交流阻抗,如果可能,最好是再并联一个220uF的电解电容。
4、三极管:起开关作用,其基极的高电平使三极管饱和导通,使蜂鸣器发声;而基极低电平则使三极管关闭,蜂鸣器停止发声。
蜂鸣器驱动电路图二:
根据下面四幅图分析可以看出图1和图3采用的是NPN型三极管驱动,而图2和图4采用的是PNP型三极管驱动。若采用图1和图3的方法进行驱动,蜂鸣器工作电压只要不超过管子的极限参数即可随时取用。
像图1,采用这种方法驱动蜂鸣器,再用编程控制器的I/O口进行控制,蜂鸣器都能响;但相对于图3电路图而言,采用图1方式接,蜂鸣器没有图3响。
如图3,采用这种方法驱动蜂鸣器,只能使用P/O口(P/0由于内部没有上拉电阻,所以要在电路板上外接1K 的上拉电阻,而其他I/O口内部都有上拉电阻)控制,蜂鸣器才会响,而且声音要比图1大;若采用其他I/O口,虽然蜂鸣器两侧电压能达到4V左右,但是电流却只有1~2mA,根本无法驱动蜂鸣器发声。
这个原因在于,当采用其他I/O(内部有上拉电阻)控制时,通过测该口的电平会发现是低电平,可由电路可以分析出,蜂鸣器驱动是应该以高电平驱动的,出现这种原因很大的可能是B极拉低了电平值,导致电路根本无法正常工作。不过这也有可能是跟单片机内部、外部的上拉电阻有关。 现在说下图2和图4,其实这两种方式驱动蜂鸣器都是可以的,任何I/O口都能通过低电平驱动。但相对于图2来说,采用图4的方式,流过蜂鸣器的电流要比图2的大。
蜂鸣器驱动电路图三:
单片机驱动蜂鸣器电路图
蜂鸣器驱动电路图四:
蜂鸣器是-种一体化结构的电子讯响器,采用直流电压供电,广泛应用于计算机、打印机、复印机、报警器、电子玩具、汽车电子设备、电话机、定时器等电子产品中作发声器件。蜂鸣器主要分为压电式蜂鸣器和电磁式蜂鸣器两种类型。在车内气体报警系统中蜂鸣器驱动电路如图3-6所示。
电阻R12是单片机一个引脚的,上拉电阻,由于单片机输出电流小,固添加,上拉电阻增大引脚的电流驱动能力。R13接在三极管的基极和IO口之间,起到的作用是保护I0口电压过大被烧毁。R6电阻的作用是保护led发光二极管。
三极管9013起到开关作用,其基极的高电平使三极管饱和导通,是蜂鸣器发出报警声音。而基极低电平则使三极管关闭,蜂鸣器停止发生。
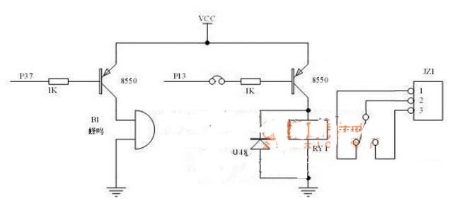
蜂鸣器驱动电路图五:
8550驱动蜂鸣器电路分析
如上图所示,因GPIO口输出电流有限,而蜂鸣器在蜂鸣时需要较大的电流,GPIO输出口无法满足要求。而8550最大可提供1A的输出电流,足以驱动蜂鸣器。所以,我们用GPIO口来控制8550的导通与截止,从而来控制蜂鸣器。
当向P0.7写入逻辑1时,P0.7输出高电平(+3.3V),8550的基极电流为0,此时Q1处于截止状态,电源不能加到蜂鸣器的正极上,蜂鸣器不能蜂鸣;
当向P0.7写入逻辑0时,P0.7输入低电平(0V),8550的发射极和基极之间产生电流,此时Q1导通,蜂鸣器开始蜂鸣。
注意:三极管饱和导通的条件:在电路中ce两端电压接近0V且小于eb电压。
单片机蜂鸣器的控制程序与驱动电路图
蜂鸣器从结构区分分为压电式蜂鸣器和电磁式蜂鸣器。压电式为压电陶瓷片发音,电流比较小一些,电磁式蜂鸣器为线圈通电震动发音,体积比较小。
按照驱动方式分为有源蜂鸣器和无源蜂鸣器。这里的有源和无源不是指电源,而是振荡源。有源蜂鸣器内部带了振荡源,如图1中所示,给了 BUZZ 引脚一个低电平,蜂鸣器就会直接响。而无源蜂鸣器内部是不带振荡源的,要让他响必须给 500Hz~4.5KHz 之间的脉冲频率信号来驱动它才会响。有源蜂鸣器往往比无源蜂鸣器贵一些,因为里边多了振荡电路,驱动发音也简单,靠电平就可以驱动,而无源蜂鸣器价格比较便宜,此外无源蜂鸣器声音频率可以控制,而音阶与频率又有确定的对应关系,因此就可以做出来“do re mi fa sol la si”的效果,可以用它制作出简单的音乐曲目,比如生日歌、两只老虎等等。
图1 蜂鸣器电路原理图
我们来看一下图1的电路,蜂鸣器电流依然相对较大,因此需要用三极管驱动,并且加了一个 100 欧的电阻作为限流电阻。此外还加了一个 D4 二极管,这个二极管叫做续流二极管。我们的蜂鸣器是感性器件,当三极管导通给蜂鸣器供电时,就会有导通电流流过蜂鸣器。而我们知道,电感的一个特点就是电流不能突变,导通时电流是逐渐加大的,这点没有问题,但当关断时,经“电源-三极管-蜂鸣器-地”这条回路就截断了,过不了任何电流了,那么储存的电流往哪儿去呢,就是经过这个 D4 和蜂鸣器自身的环路来消耗掉了,从而就避免了关断时由于电感电流造成的反向冲击。接续关断时的电流,这就是续流二极管名称的由来。
蜂鸣器经常用于电脑、打印机、万用表这些设备上做提示音,提示音一般也很简单,就是简单发出个声音就行,我们用程序简单做了个 4KHZ 频率下的发声和 1KHZ 频率下的发声程序,同学们可以自己研究下程序,比较下实际效果。
#include
sbit BUZZ = P1^6; //蜂鸣器控制引脚
unsigned char T0RH = 0; //T0 重载值的高字节
unsigned char T0RL = 0; //T0 重载值的低字节
void OpenBuzz(unsigned int frequ);
void StopBuzz();
void main(){
unsigned int i;
TMOD = 0x01; //配置 T0 工作在模式 1,但先不启动
EA = 1;
while (1){ //使能全局中断
OpenBuzz(4000); //以 4KHz 的频率启动蜂鸣器
for (i=0; i<40000; i++);
StopBuzz(); //停止蜂鸣器
for (i=0; i<40000; i++);
OpenBuzz(1000); //以 1KHz 的频率启动蜂鸣器
for (i=0; i<40000; i++);
StopBuzz(); //停止蜂鸣器
for (i=0; i<40000; i++);
}
}
/* 蜂鸣器启动函数,frequ-工作频率 */
void OpenBuzz(unsigned int frequ){
unsigned int reload;//计算所需的定时器重载值
reload = 65536 - (11059200/12)/(frequ*2); //由给定频率计算定时器重载值
T0RH = (unsigned char)(reload >> 8); //16 位重载值分解为高低两个字节
T0RL = (unsigned char)reload;
TH0 = 0xFF; //设定一个接近溢出的初值,以使定时器马上投入工作
TL0 = 0xFE;
ET0 = 1; //使能 T0 中断
TR0 = 1; //启动 T0
}
/* 蜂鸣器停止函数 */
void StopBuzz(){
ET0 = 0; //禁用 T0 中断
TR0 = 0; //停止 T0
}
/* T0 中断服务函数,用于控制蜂鸣器发声 */
void InterruptTimer0() interrupt 1{
TH0 = T0RH; //重新加载重载值
TL0 = T0RL;
BUZZ = ~BUZZ; //反转蜂鸣器控制电平
}
另外用蜂鸣器来输出音乐,仅仅是好玩而已,应用很少,里边包含了音阶、乐谱的相关内容,程序也有一点复杂,所以就不详细给大家去讲解了。仅提供一个可以播放《两只老虎》的程序,大家可以下载到板子上玩玩,满足一下好奇心。
纯文本复制
#include
sbit BUZZ = P1^6; //蜂鸣器控制引脚
unsigned int code NoteFrequ[] = { //中音 1-7 和高音 1-7 对应频率列表
523, 587, 659, 698, 784, 880, 988, //中音 1-7
1047, 1175, 1319, 1397, 1568, 1760, 1976 //高音 1-7
};
unsigned int code NoteReload[] = { //中音 1-7 和高音 1-7 对应的定时器重载值
65536 - (11059200/12) / (523*2), //中音 1
65536 - (11059200/12) / (587*2), //2
65536 - (11059200/12) / (659*2), //3
65536 - (11059200/12) / (698*2), //4
65536 - (11059200/12) / (784*2), //5
65536 - (11059200/12) / (880*2), //6
65536 - (11059200/12) / (988*2), //7
65536 - (11059200/12) / (1047*2), //高音 1
65536 - (11059200/12) / (1175*2), //2
65536 - (11059200/12) / (1319*2), //3
65536 - (11059200/12) / (1397*2), //4
65536 - (11059200/12) / (1568*2), //5
65536 - (11059200/12) / (1760*2), //6
65536 - (11059200/12) / (1976*2), //7
};
bit enable = 1; //蜂鸣器发声使能标志
bit tmrflag = 0; //定时器中断完成标志
unsigned char T0RH = 0xFF; //T0 重载值的高字节
unsigned char T0RL = 0x00; //T0 重载值的低字节
void PlayTwoTiger();
void main(){
unsigned int i;
EA = 1; //使能全局中断
TMOD = 0x01; //配置 T0 工作在模式 1
TH0 = T0RH;
TL0 = T0RL;
ET0 = 1; //使能 T0 中断
TR0 = 1; //启动 T0
while (1){
PlayTwoTiger(); //播放乐曲--两支老虎
for (i=0; i<40000; i++); //停止一段时间
}
}
/* 两支老虎乐曲播放函数 */
void PlayTwoTiger(){
unsigned char beat; //当前节拍索引
unsigned char note; //当前节拍对应的音符
unsigned int time = 0; //当前节拍计时
unsigned int beatTime = 0; //当前节拍总时间
unsigned int soundTime = 0; //当前节拍需发声时间
//两只老虎音符表
unsigned char code TwoTigerNote[] = {
1, 2, 3, 1, 1, 2, 3, 1, 3, 4, 5, 3, 4, 5,
5,6, 5,4, 3, 1, 5,6, 5,4, 3, 1, 1, 5, 1, 1, 5, 1,
};
//两只老虎节拍表,4 表示一拍,1 就是 1/4 拍,8 就是 2 拍
unsigned char code TwoTigerBeat[] = {
4, 4, 4, 4, 4, 4, 4, 4, 4, 4, 8, 4, 4, 8,
3,1, 3,1, 4, 4, 3,1, 3,1, 4, 4, 4, 4, 8, 4, 4, 8,
};
//用节拍索引作为循环变量
for (beat=0; beat
while (!tmrflag); //每次定时器中断完成后,检测并处理节拍
tmrflag = 0;
if (time == 0){ //当前节拍播完则启动一个新节拍
note = TwoTigerNote[beat] - 1;
T0RH = NoteReload[note] >> 8;
T0RL = NoteReload[note];
//计算节拍总时间,右移 2 位相当于除 4,移位代替除法可以加快执行速度
beatTime = (TwoTigerBeat[beat] * NoteFrequ[note]) >> 2;
//计算发声时间,为总时间的 0.75,移位原理同上
soundTime = beatTime - (beatTime >> 2);
enable = 1; //指示蜂鸣器开始发声
time++;
}else{ //当前节拍未播完则处理当前节拍
//当前持续时间到达节拍总时间时归零,
//并递增节拍索引,以准备启动新节拍
if (time >= beatTime){
time = 0;
beat++;
}else{ //当前持续时间未达到总时间时,
time++; //累加时间计数
//到达发声时间后,指示关闭蜂鸣器,
//插入 0.25*总时间的静音间隔,
if (time == soundTime){
enable = 0; //用以区分连续的两个节拍
}
}
}
}
}
/* T0 中断服务函数,用于控制蜂鸣器发声 */
void InterruptTimer0() interrupt 1{
TH0 = T0RH; //重新加载重载值
TL0 = T0RL;
tmrflag = 1;
if (enable){ //使能时反转蜂鸣器控制电平
BUZZ = ~BUZZ;
}else{ //未使能时关闭蜂鸣器
BUZZ = 1;
}
}
相关问答
51单片机蜂鸣器 叫一会停一会?原因有两个:1、电路接触不良。2、电压达不到。解决方法:一个是改变硬件,使蜂鸣器在控制的IO口为低电平时响,并改动程序的相应部分。另一个比较简单,在main...
51单片机 如何用 蜂鸣器 做报警器?最简单的做法是用51单片机的IO引脚经NPN型三极管驱动一只有源蜂鸣器:蜂鸣器的正极接电源vcc,负极接三极管的集电极,三极管的基极通过一只10K左右的限流电阻接...
为何我的 51单片机蜂鸣器 程序需要加延时才响呢?-ZOL问答这得看你的蜂鸣器是有源还是无源,如果是无源的蜂鸣器需要经过变频控制才会发声,对于有源的蜂鸣器则直接输出高低电平就可以。注意,这里的“源”不是指电源。而...
用keil做一个 51单片机 的 蜂鸣器 ?蜂鸣器,是一个独立的器件。用单片机,可以控制它。需要编程。蜂鸣器,是一个独立的器件。用单片机,可以控制它。需要编程。
51单片机 怎么改变 蜂鸣器 的声音?51单片机通过三极管放大驱动电流改变蜂鸣器的声音因为蜂鸣器发声原理是电流通过电磁线圈,使电磁线圈产生磁场来驱动振动膜发声的,因此需要一定的电流才能驱动...
51单片机 ,npn三极管控制 蜂鸣器 为何不响-ZOL问答试着检查一下51单片机的I/O口是否正确配置为输出模式,并且提供足够的驱动电压。...或者集电极没有接到蜂鸣器上。确保你的NPN三极管工作在正确的放大区,这样电...
51单片机 , 蜂鸣器 怎么连?51单片机与蜂鸣器的连接,首先需要确保蜂鸣器是无源蜂鸣器,因为无源蜂鸣器需要外部信号驱动才能发声。连接时,可以通过51单片机的某个GPIO管脚与蜂鸣器的一端相...
51单片机 的 蜂鸣器 是无源还是有源?为了简化设计,一般都采用有源蜂鸣器。蜂鸣器有源和无源的区别就在于,前者在接通时会自动产生1KHz左右的振荡蜂鸣,单片机只需通过引脚给蜂鸣器的负极输出低电...
51单片机 ,如何让 蜂鸣器 发出数字12345的声音?要让51单片机的蜂鸣器发出数字12345的声音,可以通过以下步骤实现1.定义一个数组,存储数字12345对应的频率值,例如intfreq[]={1915,1700,1519,1432,...
单片机蜂鸣器 怎么响?需要进行以下步骤:首先,在程序中定义好蜂鸣器所连接的引脚,然后将这个引脚设置为输出模式。接着,将这个引脚输出高电平或低电平,控制蜂鸣器的通断。如果将...
