C51单片机用数码管如何显示0~9?
任务描述
某企业承担了一个LED数码显示设计任务;他们要求单片机控制一个数码管显示0→1→2→3→4→5→6→7→8→9,每个状态停留1秒。请你们用C51单片机设计其控制系统并调试运行。
仿真视频
C51单片机|数码管显示0~9
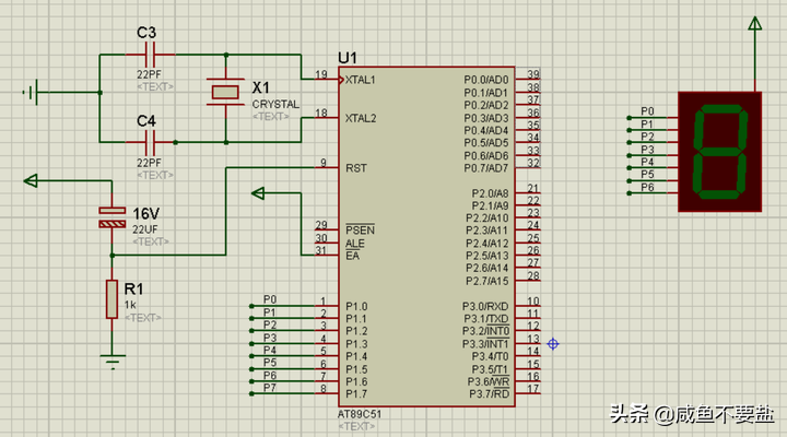
硬件电路原理图
电路原理图
C语言程序
#include<reg51.h>//包含头文件reg51.h
void delay1s();//延时函数声明
unsigned char LED[]={0xc0,0xf9,0xa4,0xb0,0x99,0x92,0x82,0xf8,0x80,0x90};//共阳极数码管0~9的段码数组
void main()//主函数
{
unsigned char i;
TMOD=0X10;
while(1)
{
for(i=0;i<10;i++)//for循环10次
{
P1=LED[i];//从P1端口输出数码管的段码
delay1s();//延时1s
}
}
}
void delay1s()//延时函数
{
unsigned char i;
for(i=0;i<20;i++)
{
TH1=0X3C;
TL1=0xb0;
TR1=1;
while(!TF1);
TF1=0;
}
}
教你用单片机驱动LED数码管显示数字0到9
led数码管(LEDSegmentDisplays)由多个发光二极管封装在一起组成“8”字型的器件,引线已在内部连接完成,只需引出它们的各个笔划,公共电极。数码管实际上是由七个发光管组成8字形构成的,加上小数点就是8个。这些段分别由字母a,b,c,d,e,f,g,dp来表示。
当数码管特定的段加上电压后,这些特定的段就会发亮,以形成我们眼睛看到的字样了。如:显示一个“2”字,那么应当是a亮b亮g亮e亮d亮f不亮c不亮dp不亮。LED数码管有一般亮和超亮等不同之分,也有0.5寸、1寸等不同的尺寸。小尺寸数码管的显示笔画常用一个发光二极管组成,而大尺寸的数码管由二个或多个发光二极管组成,一般情况下,单个发光二极管的管压降为1.8V左右,电流不超过30mA。发光二极管的阳极连接到一起连接到电源正极的称为共阳数码管,发光二极管的阴极连接到一起连接到电源负极的称为共阴数码管。常用LED数码管显示的数字和字符是0、1、2、3、4、5、6、7、8、9、A、B、C、D、E、F。
本文为大家介绍让led数码管显示数字0到9的单片机编程。
让led数码管显示数字0到9程序
相关问答
但是烧录程序后,8位 数码管显示0 0-00 - 00,不会走动-ZOL问答TMOD=0x01;//设置定时器零为工作方式1TH0=0x3C;TL0=0xB0;EA=1;ET0=1;TR0=1;P1=Tab[shi/10%10];buf0=0;delay(1);b...
单片机数码管 小数点的 显示 ?以下是我的回答,单片机数码管小数点的显示可以通过以下步骤实现:首先,需要了解数码管的工作原理。数码管是由多个LED段组成的,通过控制各个段的亮灭来显示不...
单片机 里面0x92什么意思?0x92在单片机中可能代表如下几种含义:这是共阳极的数码管显示数据,当输入低电平,也就是0时相应的LED点亮。或者是用来表示某个寄存器的寄存值。那是单片机...
单片机 两位 数码管显示 两位数?单片机两位数码管可以显示两位数。这是因为数码管是一种能够显示数字的电子元件,每个数码管可以显示0-9的数字。而两位数码管由两个数码管组成,每个数码管可以...
有关 单片机 程序啊 急求 求程序:题目是利用两个 数码管 ,利用按...sbitkey1=P3^0;//定义按键位置sbitduan=p2^6;sbitduan=p2^7;ucharcodetable[]={0x3f,0x06,0x5b,0x4f,0...
51 单片机 的共阴 数码管 怎么 显示 数字(c语言)?要让51单片机共阴数码管显示数字,只需要将单片机的P2端口输出数字对应的段码即可。以显示数字“0”为例,c语言程序如下:#include要让51单片机共阴数码管显...
单片机数码管 “缺笔画”怎么解决?我出现过这样的问题,3和5缺划,最后发现是数码管D脚和E脚短路了我出现过这样的问题,3和5缺划,最后发现是数码管D脚和E脚短路了
at89c51给led灯 显示 数字?都是逐个点亮,只不过流水灯间隔时间慢一点,数码管间隔时间快一点,当后者间隔时间小于0.1s时(实际上最好小于0.01s),由于视觉暂留效应,人类就觉察不到数码...
关于 单片机 TMOD问题1:TMOD=0x00指的是T0的工作方式0我想知道...[最佳回答]问题1:工作方式0:0x00;工作方式1:0x01;工作方式2:0x02;工作方式3:0x03;问题2:当你选择好工作方式后,接下来就是设定初始值,方式0:16位加法计数器用...
单片机 如何定义 数码管 ?单片机控制数码管分两种。1、静态数码管,控制比较简单,只送段码就可以了。比如:P1=0xc0,共阳极的话,将显示02、动态数码管,控制就比较复杂一些,需要先...单...
