485总线电路到底怎么设计?
485总线最大的特点就是一主多从,顾名思义,也就是一个主机,多个从机,一个总线上同时只能有一个主设备发起数据传输,同时只能有一个设备回复数据。485总线理论上可以同时连接256的设备,但是在实际不能接这么多,具体设备数量还需要设计测试。这个和驱动芯片、线径、走线方式等等因素有关。理论上设备目前485总线广泛的用于工业仪表等领域。
一条RS485总线能并联多少台设备要看什么芯片,并且和所使用的电缆的品质相关,节点越多、传输距离越远、电磁环境越恶劣,所选的电缆要求就越高。
支持32个节点数的芯片:SN75176,SN75276,SN75179,SN75180,MAX485,MAX488,MAX490
支持64个节点数的芯片:SN75LBC184
支持128个节点数的芯片:MAX487,MAX1487
支持256个节点数的芯片:,,MAX3080~MAX3089
目前小编做的项目中经常使用的是6LB184,数据首发还是比较的稳定,在传输距离、并联数量上效果都还是不错的
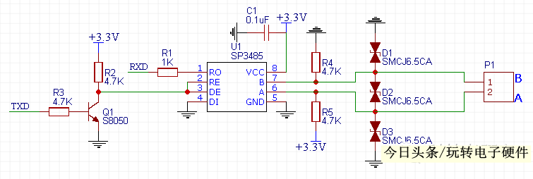
上边是小编一直在用的485通信自动收发电路,不但要把电路送给你,还要把电路原理给你讲明白了。实测波特率9600不会有问题,但是,波特率115200的话,曾经出现过数据首发不稳定的问题。
我们先看看
普通的485电路,除了“用RXD连接485芯片的RO引脚、用TXD连接485芯片的DI引脚”,还会用一个单片机的普通IO引脚连接到RE、DE引脚上。
当单片机要发送数据的时候,控制CTRL为高电平 ,数据通过TXD发送出去。
当单片机要接收数据的时候,控制CTRL为低电平 ,数据通过RXD接收回来。
然而,自动收发电路 ,就是不用单片机引脚CTRL,当数据进来的时候,数据会自动通过RXD到单片机,当需要发送数据时,自动通过TXD发送出去。也就是只需要连接单片机的RXD和TXD引脚就可以,无需用单片机引脚连接485芯片的DE RE引脚 。
文章中第一张图,就是实现自动收发的电路,实际上,自动收发的电路,还有好几种连接方法。今天,我们只研究这一种我经常用的。
很多人,都会使用这个电路,但是不知道其中的原理。(是的,就是在说你呢!)
所以今天我来给大家解释一下其中的工作原理,详细到每个元器件 。
电阻R1的作用:
RXD连接电阻R1到485芯片的RO,这里R1的作用是限流,保护引脚。R1的大小,可以选择330欧、470欧、560欧、1K。
电阻R2、R3和三极管Q1:
电阻R2、电阻R3和NPN三极管Q1组成一个典型的三极管开关电路 。R3是限流电阻,最好选择4.7K,也可以选择10K。R2是上拉电阻,可以选择4.7K,也可以选择10K。
R3为什么最好选择4.7K,我之前写过一篇文章,详细的提到过,主要是你需要了解三极管工作在放大区、截至区和饱和区的特点
NPN三极管,高电平导通,这个大家都知道。当TXD高电平,三极管导通,RE DE引脚接地,进入接收模式。当TXD低电平,三极管截止,RE DE引脚接高电平,进入发送模式。
电容C1:
C1是电源旁路电容,作用是给485芯片提供一个干净的电源,使它稳定的工作。
你在设计电路板的时候,如果芯片没有特殊要求,需要把每个芯片旁边放上一个104的旁路电容,起到滤波的作用。在PCB布线的时候,电容到电源引脚的距离最好在2mm以内。
电阻R4和R5:
R4是下拉电阻,接到B上。R5是上拉电阻,接到A上。为什么要这样做,下面会讲,现在还不是时候,请继续往下看。
双向稳压二极管D1、D2、D3:
这里使用的双向稳压二极管型号是SMAJ6.5CA。他们的作用是把A、B引脚对地的电压 以及A和B引脚之间的电压 ,钳制到6.5V以内,在总线收到强电干扰或者户外雷击时可以保护485芯片。
从SP3485芯片手册得到,AB的耐压值是正负15V以内。有人很好奇,为什么会看这两个参数?因为AB这两个引脚就是Drivers output和Receivers input。请看下图:
接线端子P1:
是用来连接外面需要通信的A和B电线的。(这个好像不用说啊!)
现在,每个元器件就介绍完了,接下来说说为什么可以实现自动收发功能 。
你们最大的疑问就是: DI引脚本来是接TXD的,但是电路中直接接地了,那岂不是发送的数据会一直都是0?
答案 就在下方。
发送数据过程:
发送数据,用的是单片机的TXD引脚,也就是说,在TXD引脚上表现数据。
例如要发送数据0x55,写成二进制就是0x01010101,TXD引脚上就会依次的用高低电平体现1和0。
当TXD发送0时 ,三极管不导通,DE接高电平,进入发送模式,485芯片会把DI上的电平反应到AB引脚上输出,因为DI已经接地,所以AB引脚会传输0 。你看看,当TXD发送0时,AB引脚发送0。
当TXD发送1时 ,三极管导通,RE接低电平,进入接收模式,485芯片的AB引脚进入高阻状态,因为R5把A拉高,R4把B拉低,所以,AB传输的是1 。你看看,当TXD发送1时,AB引脚发送1。
总结 ,TXD发1,AB就发1;TXD发0,AB就发0。
接收数据过程:
接收数据,用的是单片机引脚RXD,也就是说,在RXD引脚上表现数据。
在接收数据的过程中,TXD引脚是一直保持高电平的 ,当TXD是高电平时,RE是低电平,正好调理成了接收状态 ,然后485芯片的RO引脚(也就是接RXD的引脚)就会反应AB传输过来的数据。
知道了这个电路的接收和发送数据的过程,那就已经完全了解了。你现在如果感觉到还是迷迷糊糊,自己做一个电路,实践一下,思路立马会变得清晰。
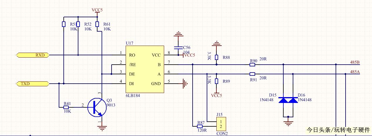
下面附送一张小编前不久做的一个项目中使用的485电路设计图纸,经过设计测试,完全可靠。
希望关注的同行、前辈可以多多评论交流,相互学习,共同进步。
玩转电子硬件,每晚与您相约今日头条。
详解单片机中的串行口
(此处已添加圈子卡片,请到今日头条客户端查看)单片机内部有一个功能强大的全双工串行口,该串行口有四种工作方式,以供不同场合使用。波特率可由软件设置,由片内的定时器/计数器产生。串行口接收、发送均可工作在查询方式或中断方式,使用十分灵活。
单片机的串行口除了用于数据通信之外,还可以用来驱动单片机应用系统中的键盘和显示器,这是其他微机系统所不能比拟的。
串行口的结构与控制
为了进行串行数据通信,单片机同样也需要相应的串行接口电路。不过这个接口电路不是单独的芯片,而是集成在单片机芯片的内部,成为单片机芯片的一个组成部分。
80C51单片机内部的串行口,由发送缓冲寄存器 SBUF、接收缓冲寄存器 SBUF、发送控制寄存器、接收控制寄存器、输入移位寄存器和输出控制门组成。控制单片机串行口的控制寄存器共有两个:特殊功能寄存器 SCON 和 PCON,可以用软件改变两者的内容来控制串行口的工作方式和波特率。
缓冲寄存器SBUF
80C51单片机内部有一个全双工的串行通信口,即串行接收和发送缓冲器SBUF,这两个在物理上是独立的接收发送器,既可以接收数据,也可以发送数据。但接收缓冲器只能读出不能写入,而发送缓冲器则只能写入不能读出,两个缓冲器共用同一个地址(99H)。
这个通信口既可用于网络通信,也可实现串行异步通信,还可以当成同步移位寄存器使用。如果在通信口的输入输出引脚上加上电平转换器,还可方便地构成标准的RS-232和RS-485接口。
在逻辑上,SBUF只有一个,既表示发送寄存器,又表示接收寄存器,具有同一个地址(99H)。在物理上,SBUF有两个,一个是发送寄存器,另一个是接收寄存器。
串行口控制寄存器SCON
该寄存器的字节地址为98H,有位寻址功能。
SCON格式如下:
SM0(SCON.7)、SM1(SCON.6):控制串行口的工作方式。
SM2(SCON.5):允许方式2和方式3进行多机通信控制位。在方式2或方式3中,如SM2=1,则接收到的第9位数据(RB8)为0时不激活RI。在方式1时,如SM2=1,则只有收到有效停止位时才会激活RI。若没有接收到有效停止位,则RI清0。在方式0中,SM2必须置为0。
REN(SCON.4):允许串行接收控制位。REN=1允许串行接收,REN=0则禁止串行接收。该标志由软件来置1或清0。
TB8(SCON.3):是工作在方式2和方式3时,该位是要发送的第9位数据。在一些通信协议中该第9位用于奇偶校验(补奇或补偶);而在MCS-51多处理机通信中,这一位是区别地址帧还是数据帧的标志,需要时由软件置位或复位。
RB8(SCON.2):是工作在方式2和方式3时,该位是已接收到的第9位数据,它是奇偶校验位。在MCS-51多处理机通信中是区别地址帧/数据帧的标志。在模式1中,若SM2=0,RB8存放的是已接收数据的停止位。在模式0中,RB8未用,需要时由软件来置1或清0。
TI(SCON.1):发送中断标志位。在模式0中,发送完第8位数据时由硬件置位;在其他模式中发送停止位开始时刻由硬件置位。置位时TI=1,申请中断,CPU响应中断后,由软件来清除TI再发送下一帧数据。
RI(SCON.0):接收中断标志位。在模式0中,接收完第8位数据时由硬件自动置位;在模式 1 中,SM2=1,只有接收到有效的停止位,才能对 RI 置位。在其他模式中,在接收停止位的半中间由硬件对RI置位。置位时申请中断,CPU响应中断后取走数据,清除RI标志,必须由软件清零。
SCON的所有位复位时被清零。
特殊功能寄存器PCON
其字节地址为87H,没有位寻址功能。PCON的格式如下:
其中与串行接口有关的只有D7位。
SMOD:波特率选择位。
串行口的工作方式
串行口有四种工作方式,它们是由串行口控制寄存器 SCON 的 SM0、SM1的状态来定义的,编码及功能如表2-3所示。在这四种工作方式中,串行通信只使用方式1、2、3。方式0主要用于扩展并行输入/输出口。
表2-3 串行口工作方式
表中:fosc为晶振频率,UART为通用异步接收和发生器。
方式0
在方式 0 状态下,串行口为同步移位寄存器输入/输出方式,其波特率是固定不变的,数据由RxD(P3.0)端输入,同步移位脉冲由TxD(P3.1)端输出。方式0主要用于扩展并行输入输出口(如串行LED数码管显示系统等)。
(1)方式0发送
当一个数据写入串行口发送缓冲器SBUF时,串行口即将8位数据以fosc/12的波特率从RxD引脚输出(从低位到高位),发送完8位数据时,将发送中断标志TI置1。TxD引脚输出同步脉冲,波形如图2-22所示。
(2)方式0接收
在满足REN=1和RI=0的条件下,就会启动一次接收过程,此时RxD为串行输入端,TxD为同步脉冲输出端。串行接收的波特率为fosc/12,其时序如图2-23所示。当接收完一帧数据(8位)后,控制信号复位,中断标志 RI 被置 1,呈中断申请状态。当再次接收时,必须通过软件将RI清零。
▲图2-22 串行口“方式0”发送时序
▲图2-23 串行口“方式0”接收时序
在方式0中,SCON中的TB8、RB8位没用,多机通信控制位SM2位必须为0。在方式0下发送或接收完8位数据时,由硬件置1并发送中断标志TI或RI,向CPU申请中断,CPU响应TI或RI中断后,标志TI或RI必须由用户程序清0。
方式1
串行口以方式1工作时,SCON中的SM0、SM1两位分别为0、1,则串行口被控制为波特率可变的8位异步通信接口。发送的每帧信息为10位:1位起始位,8位数据位(先低位后高位)和1位停止位。
(1)方式1发送
串行口以方式1发送时,数据由TxD端输出,CPU执行一条数据写入发送数据缓冲器SBUF的指令,数据字节写入SBUF后,就启动串行口发送器发送。发送完一帧信息的数据位后,发送中断标志置1,其时序如图2-24所示。
▲图2-24 串行口“方式1”发送时序
(2)方式1接收
当REN=1时,允许接收器接收,数据从RxD端输入。接收器以所选波特率的16倍速率采样RxD端的电平,当检测到RxD端从1到0的跳变时,启动接收器接收,并复位内部的16分频计数器,以便实现同步。
在起始位,如果接收到的值不为0,则起始位无效,复位接收电路,当再次接收到一个由1到0的跳变时,重新启动接收器。如果接收值为0,则起始位有效,接收器开始接收本帧的其余信息(一帧信息为10位)。在方式1接收中,若同时满足以下两个条件:RI=0、SM2=0和接收到的停止位=1时,则接收数据有效,实现装载SBUF、停止位进入PB8、接收中断标志RI置1。接收控制器再次采样RxD的负跳变,以便接收下一帧数据。
若这两个条件不能同时满足,信息将丢失。中断标志RI必须由用户的软件清零,通常情况下,串行口以方式1工作时,SM2置为0。方式1的接收时序如图2-25所示。
▲图2-25 串行口“方式1”接收时序
方式2
当SM0、SMl两位分别为1、0时,串行口工作在方式2,此时串行口被定义为9位异步通信接口。发送时可编程位(TB8)根据需要设置为0或1,接收时,可编程位被送入SCON中的RB8。
(1)方式2发送
在方式2发送时,数据由TxD端输出,发送一帧信息由11位组成:1位起始位、8位数据位(低位在先、高位在后)、1位可编程位(第9位数据位)和1位停止位,附加的第9位数据为 SCON中的 TB8。TB8由软件置 1 或清 0,可作为多机通信中的数据标志位,也可作为数据的奇偶校验位。
CPU在执行一条写SBUF的指令后,便立即启动发送器发送,送完一帧信息后,TI被置1,其时序如图2-26所示。在发送下一帧信息之前,TI必须由中断服务程序(或查询程序)清0。
▲图2-26 串行口“方式2”发送时序
(2)方式2接收
当 SM0、SMl两位分别为1、0,且 REN=1 时,允许串行口以方式 2 接收数据。数据由 RxD端输入,接收11位信息:1位起始位、8位数据位、1位可编程位(第9位数据)和1位停止位。当接收器采样到RxD端从1到0的跳变,并判断起始位有效后,便开始接收一帧信息。当接收器接收到第9位数据后,如果RI=0且SM2=0或接收到的第9位数据为1时,接收到的数据送入SBUF,第9位数据送入RB8,并置RI=1,其时序如图2-27所示。若不能同时满足这两个条件,接收的信息将丢失。
▲图2-27 串行口“方式2”接收时序
方式3
当SM0、SM1两位为11时,串行口工作在方式3,方式3为波特率可变的9位异步通信方式,除了波特率外,方式3和方式2的发送时序和接收时序相同。
波特率的计算与串行口初始化
波特率的计算
在串行通信中,收发双方的波特率必须保持一致。通过软件可设定串行口的4种工作方式,并确定每种方式的波特率。
(1)方式0的波特率是固定的,为单片机晶振频率fosc的1/12,即BR=fosc/12。
如fosc=6MHz,则波特率500kbit/s;如fosc=12MHz,则波特率为1Mbit/s。
(2)方式 2 的波特率也是固定的,且有两种。一种是晶振频率的 1/32,另一种是晶振频率的1/64,即fosc/32和fosc/64。如用公式表示为:
式中,SMOD为特殊功能寄存器PCON串行口波特率系数的控制位,SMOD=1表示波特率加倍。注意,PCON不能使用位寻址,只能对其进行字节操作。
如12M晶振系统中,若SMOD=0,则波特率=187.5kbit/s;SMOD=1,则波特率375kbit/s。
(3)方式1和方式3的波特率是可变的,其波特率由定时器1的计数溢出(对80C52来说,也可使用定时器2的计数溢出)决定,公式为:
式中定时器1溢出率计算公式为:
各种方式波特率的计算如表2-4所示。
表2-4 波特率的计算公式
表中,若SMOD=0,则K=1;若SMOD=1,则K=2。
通常使用单片机的串行口时,选用的晶振频率 fosc比较固定(一般为 6MHz , 12MHz 或11.0592MHz)。单片机和微机通信时,选用的波特率也相对固定。
实际使用中,经常根据已知波特率和时钟频率来计算定时器T1的初值。为方便使用,将常用的波特率和初值X间的关系列成表2-5。
表2-5 常用通信方式及其波特率
其中有以下三点需要注意。
(1)表2-5中仅为一些特定系统串口通信时的典型数据,对于其他一些未列出的波特率,应通过前述公式进行计算获取。并可进行相关参数调整,以获得需求的波特率。
(2)在使用的时钟振荡频率为12MHz或6MHz时,表中初值X和相应的波特率之间有一定误差。例如,FDH的对应的理论值是10416波特(时钟振荡频率为6MHz时),与9600波特相差816波特,消除误差可以通过调整时钟振荡频率 fosc来实现。例如,如果采用的时钟振荡频率为11.0592MHz,在要求串行通信的系统中,为保证串行通信准确,一般使用11.0592Hz的晶振。
(3)如果串行通信选用很低的波特率,可将定时器T1设置为方式1定时。但T1溢出时,需要在中断服务程序中重新装入初值。中断响应时间和执行指令时间也会使波特率产生一定的误差,可用改变初值的方法进行适当调整。
串行通信的校验
异步通信时可能会出现帧格式错、超时错等传输错误。在具有串行口的单片机的开发中,应考虑在通信过程中对数据差错进行校验,因为差错校验是保证准确无误通信的关键。常用差错校验方法有奇偶校验(80C51系列单片机编程采用此法)、和校验及循环冗余码校验等。
(1)奇偶校验
在发送数据时,数据位尾随的一位数据为奇偶校验位(1或0)。当设置为奇校验时,数据中1的个数与校验位1的个数之和应为奇数;当设置为偶校验时,数据中1的个数与校验位中1的个数之和应为偶数。接收时,接收方应具有与发送方一致的差错检验设置,当接收一个字符时,对 1的个数进行校验,若二者不一致,则说明数据传送出现了差错。
奇偶校验是按字符校验,数据传输速度将受到影响。这种特点使得它一般只用于异步串行通信中。
(2)和校验
所谓和校验,是指发送方将所发送的数据块求和(字节数求和),并产生一个字节的校验字符(校验和)附加到数据块末尾。接收方接收数据时也是先对数据块求和,将所得结果与发送方的校验和进行比较,相符则无差错,否则即出现了差错。这种和校验的缺点是无法检验出字节位序的错误。
(3)循环冗余码校验
这种校验是对一个数据块校验一次。例如对磁盘信息的访问、ROM或RAM存储区的完整性等的检验。这种方法广泛应用于串行通信方式。
串行口初始化
在使用单片机串行口之前,应对其进行编程初始化,主要是设置产生波特率的定时器1、串行口控制和中断控制,具体步骤如下。
(1)确定定时器l的工作方式——编程TMOD寄存器。
(2)计算定时器l的初值——装载THl、TLl。
(3)启动定时器1——编程TCON中的TRl位。
(4)确定串行口的控制——编程SCON。
(此处已添加圈子卡片,请到今日头条客户端查看)相关问答
rs 485 怎样才能连接到 单片机 上?RS-485需要经过转换器才可以接到单片机的串口,例如MAX490等ic去把单片机的串口转成RS485信号RS-485需要经过转换器才可以接到单片机的串口,例如MAX490等ic去...
51 单片机 之间如何实现 485 通讯?第一种是TTL方式。比如两个单片机的RX,TX引脚直接连接上(甲的RX连接乙的TX,甲的TX连接乙的RX),这种通讯距离最短,局限于两三米长的距离。第二种是232方式。...
单片机 肿么和 485 芯片通讯, 485 芯片肿么读取 单片机 引脚数据-ZO...通过串口RXD、TXD与485通讯。单片机配置485成发送状态,然后发数据给485就行了。2条回答:【推荐答案】通过串口RXD、TXD与485通讯。
请问PLCrs 485 通信9针,转 单片机485 通信2针A+B-的具体接法?DB9端子3接B-,8接A+,如果想接地线的话,把端子5也接上,基本上接这两三根就可以了DB9端子3接B-,8接A+,如果想接地线的话,把端子5也接上,基本上接这两三根就可以了
RS 485 怎样与89C52 单片机 连接,具体到管脚,max 485 是干什么的?MAX485是一种RS485收发器,其中5脚为地,8脚接5V电源,1脚接单片机UART的RxD,4脚接单片机UART的TxD,2和3脚同时接单片机的同一引脚,2为接收使能,低电平有效,...M...
485 通讯协议原理?RS485通讯的工作原理如下:1、采用差分信号。我们在讲A/D的时候,讲过差分信号输入的概念,同时也介绍了差分输入的好处,最大的优势是可以抑制共模干扰。尤其当...
485 芯片的rxd是接收还是发送?RXD是485接口芯片UART口的数据接收端,它的数据发送端标识为TXD。通常情况下,rs485接口芯片的前端需要与单片机的UART口连接,接法叫做交叉互联,也就是接口芯...
如何通过rs 485 总线从电表上采集数据(用51 单片机 采集), 单片机 还能通过无线模块NRF24L01发送数据吗?当然可以。不过首先要控制MAX485,从接收和发送数据。收到数据后,再驱动24L01发送数据。但你必须了解电表的485通信协议,才能读取它的数据。当然可以。不...
怎么实现pc机与三个 单片机 串行通讯? rs485 -ZOL问答pc机用RS232-485,再按485连接3个单片机,当然都要用485接口协议嘛,当然是modbusRTU单片机与的单片机串口通讯仿真实例,可以参考一下,单片机串口与P...
单片机 RS 485 通信解包一百多个case的switch语句怎么优化?使用函数指针数组,减少if,switchcase使用,而且梳理好逻辑,提高代码的可读性。用法如下:typedefenum{E_IDLE=0,E_SYNC,E_DETECT_FAUL...
