学术︱基于STM32单片机测风系统的设计
中国电工技术学会定于2016年7月10~11日在北京铁道大厦举办“2016第十一届中国电工装备创新与发展论坛”,主题为“电工行业十三五规划研究与解读”,并设“智能制造与电工装备行业的转型升级”“智能高压设备的关键技术与最新发展”两个分论坛。
请感兴趣的读者扫描下方的二维码(或关注微信公众号“电气技术”),浏览会议详情和进行快速注册报名。注册时请准确填写相关信息,会议服务人员将及时与您确认参会事宜。
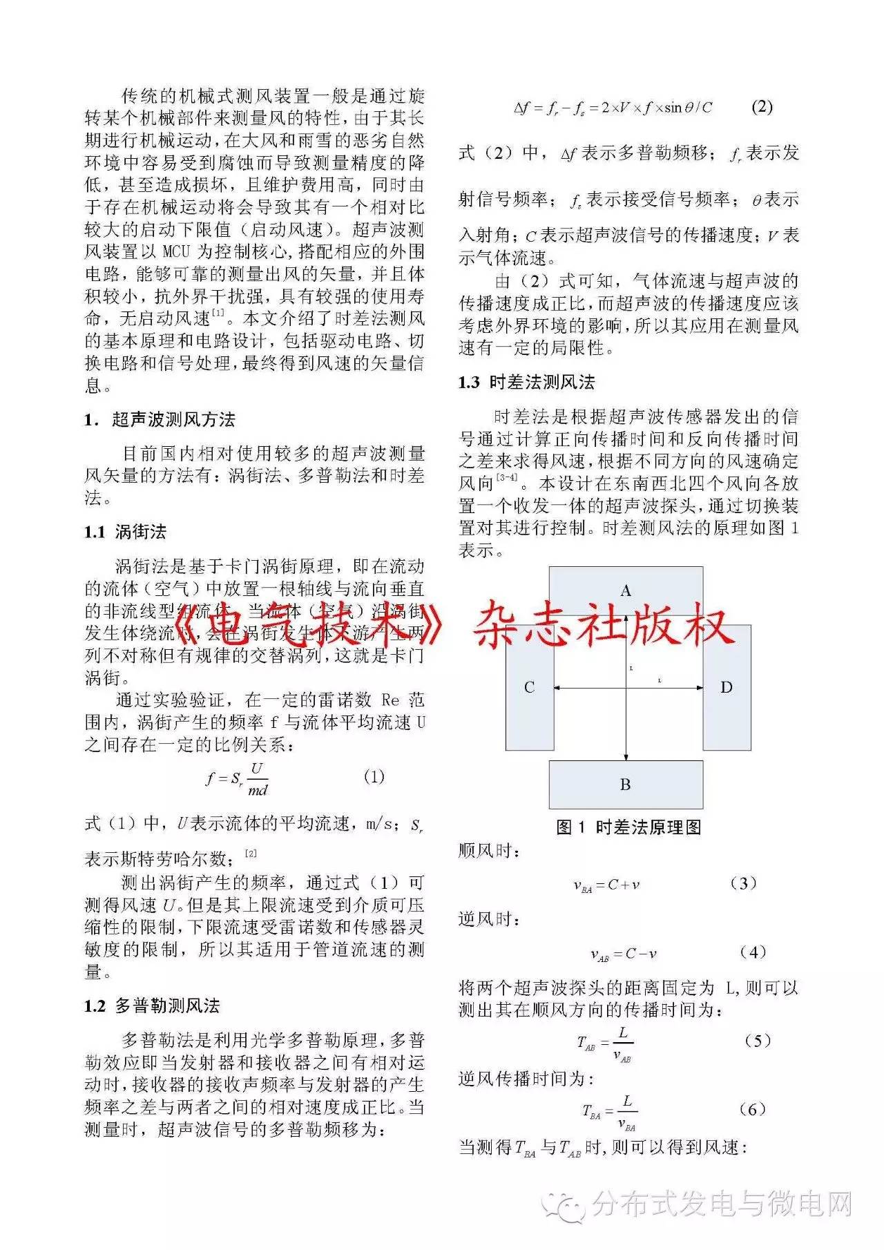
北京信息科技大学自动化学院、北京国电智深控制技术有限公司的研究人员陈志洲、刘小河、田雨聪,在 2016 年第 5 期《电气技术》杂志上撰文指出,随着风能大范围的利用,提高风能的利用率成为研究的重点,而风速风向的准确性对风能的利用起到了关键性的作用。
在周围环境较恶劣的地方,超声波测风装置和其他测风方法比较,可以得到较高的测量风能精度,因此它得到了广泛的应用。文中详细介绍了测风的研究方法和超声波测风系统的电路设计。通过实验证明,该设计可以满足工业的设计要求。
《电气技术》杂志社微信群
dianqijishu∣电气技术关注电气工程技术、聚焦学科前沿发展
dggrid∣分布式发电与微电网关注新能源行业技术发展动态
ctgdjs∣城铁供电技术关注轨道交通供电系统技术发展
基于单片机光伏控制 温度 PM25 光照检测 蓝牙传输#单片机开发
stm32光伏控制器。
大家好,今天给大家介绍一款基于STM32单片机光伏控制器。
·首先点击这,上电之后单边机完成测试环,液晶显示温度值,PM2.5风速,温度通过DS18B20检测。
·这两个箭头可以改变温度的大小,温度发生了变化。这个是模拟PM2.5的,这个箭头可以模拟风速的。
·同样的这两个箭头,这个是模拟蓝牙模块,它将测量的数字发送到蓝牙模块上面进行显示。
·这个按钮按下去,切换光照的显示。这是第一路光照,第二路、第三路、第四路。
·当第一路小于光照2的时候,它是在正转90度的位置,大于它的时候反转。看下,它朝这边,小于时候的它正转,3也是一样的,小于的时候停止。
本设计主要功能就这些,谢谢大家。
相关问答
风向仪是两头一样重吗?一样重。风向部分:由风向标、风向度盘(磁罗盘)等组成,风向示值由风向指针在风向度盘上的位置来确定。风速部分:采用传统的三环旋转架结构,仪器内的单片机对...
麻烦回复一下,质量好的微气象监测案例,微气象监测怎样选择??[回答]一种具有灰尘浓度监测功能的气象监测仪,包括单片机、温度测量模块、湿度测量模块、气压测量模块、风速测量模块、风向测量模块、时钟模块、数据存储...
谁能帮助我!氨氮在线监测系统氧含量代表什么?教期待大神解答[回答](3)该传感器由采样头、检测装置、单片机系统及抽气系统组成,测量快速准确、检测灵敏度高、性能稳定、维护简单等特点在线式粉尘浓度监测系统由LBT-G...
绿米温控器特点?绿米空调温控器的特点/1.外观豪华,大屏幕液晶显示;2.采用高可靠性单片机,抗干扰性强;3.显示室温、制冷或制热、风速、时钟;4.时钟功能多时段定时开/关机...
环保自动在线监测技术好在哪里?求解答[回答]遭霾天气频频出现,影响空气污染严重、随着空气质量的恶化,阴霾天气现象出现增多,危害加重、对人们的生活、工作产生很大的伤害;针对目前环境状况,设...
急需帮忙:基于 单片机 原理的实验室智能控制系统研究有哪些?,...[回答]并为整体实验室需要实现风速、气压、温度、湿度控制的环境提供全球领先的高质量控制系统。针对各种实验室提供一站式解决方案深圳新宸实验室系统工...
老表们!急需赐教 有实力的气象监测站什么牌子好,气象监测...[回答]一种具有灰尘浓度监测功能的气象监测仪,包括单片机、温度测量模块、湿度测量模块、气压测量模块、风速测量模块、风向测量模块、时钟模块、数据存储...
谁能回答 邢台智能热交换站系统控制公司,热交换站系统控制...[回答]备(包括空调、变配电、给排水、电梯、照...河北融者建筑智能化工程有限公司在商业建筑设备控制中,公司为用户提供了完整的机电系统管理集成,楼宇自...
美的空调集中控制哪里购买[回答]采用高可靠性的单片机,耐受性强,产品运行稳定。四种风速操作模式:高、中、低、自动调整停电内存功能:关闭电源后重新打开,控制器根据断电前的参数状...
中央空调远程监控解决方案是怎么样的?一、引言楼宇自动化系统中中央空调子系统占有重要的地位,目前中央空调系统的自动化实现方式很多,有采用单片机,接口采用RS485,现场总线或者以太网,能实现中...
