三种IGBT驱动电路和保护方法详解
本文着重介绍三个IGBT驱动电路。驱动电路的作用是将单片机输出的脉冲进行功率放大,以驱动IGBT,保证IGBT的可靠工作,驱动电路起着至关重要的作用,对IGBT驱动电路的基本要求如下:
(1) 提供适当的正向和反向输出电压,使IGBT可靠的开通和关断。
(2) 提供足够大的瞬态功率或瞬时电流,使IGBT能迅速建立栅控电场而导通。
(3) 尽可能小的输入输出延迟时间,以提高工作效率。
(4) 足够高的输入输出电气隔离性能,使信号电路与栅极驱动电路绝缘。
(5) 具有灵敏的过流保护能力。
驱动电路EXB841/840
EXB841 工作原理如图1,当EXB841的14脚和15脚有10mA的电流流过1us以后IGBT正常开通,VCE下降至3V左右,6脚电压被 钳制在8V左右,由于VS1稳压值是13V,所以不会被击穿,V3不导通,E点的电位约为20V,二极管VD截止,不影响V4和V5正常工作。
当 14脚和15脚无电流流过,则V1和V2导通,V2的导通使V4截止、V5导通,IGBT栅极电荷通过V5迅速放电,引脚3电位下降至0V,是 IGBT栅一 射间承受5V左右的负偏压,IGBT可靠关断,同时VCE的迅速上升使引脚6“悬空”。C2的放电使得B点电位为0V,则V S1仍然不导通,后续电路不动作,IGBT正常关断。
如有过流发生,IGBT的V CE过大使得VD2截止,使得VS1击穿,V3导通,C4通过R7放电,D点电位下降,从而使IGBT的栅一射间的电压UGE降低 ,完成慢关断,实现对IGBT的保护。由EXB841实现过流保护的过程可知,EXB841判定过电流的主要依据是6脚的电压,6脚的电压不仅与VCE 有关,还和二极管VD2的导通电压Vd有关。
典型接线方法如图2,使用时注意如下几点:
a、IGBT栅-射极驱动回路往返接线不能太长(一般应该小于1m),并且应该采用双绞线接法,防止干扰。
b、由于IGBT集电极产生较大的电压尖脉冲,增加IGBT栅极串联电阻RG有利于其安全工作。但是栅极电阻RG不能太大也不能太小,如果 RG增大,则开通关断时间延长,使得开通能耗增加;相反,如果RG太小,则使得di/dt增加,容易产生误导通。
c、图中电容C用来吸收由电源连接阻抗引起的供电电压变化,并不是电源的供电滤波电容,一般取值为47 F。
d、6脚过电流保护取样信号连接端,通过快恢复二极管接IGBT集电极。
e、14、15接驱动信号,一般14脚接脉冲形成部分的地,15脚接输入信号的正端,15端的输入电流一般应该小于20mA,故在15脚前加限流电阻。
f、为了保证可靠的关断与导通,在栅射极加稳压二极管。
M57959L/M57962L厚膜驱动电路
M57959L/M57962L厚膜驱动电路采用双电源(+15V,- 10V)供电,输出负偏压为-10V,输入输出电平与TTL电平兼容,配有短 路/过载保护和 封闭性短路保护功能,同时具有延时保护特性。其分别适合于驱动1200V/100A、600V/200A和1200V/400A、600V/600A及其 以下的 IGBT.M57959L/M57962L在驱动中小功率的IGBT时,驱动效果和各项性能表现优良,但当其工作在高频下时,其脉冲前后沿变的较差,即信 号的最大传输宽度受到限制。且厚膜内部采用印刷电路板设计,散热不是很好,容易因过热造成内部器件的烧毁。
日本三菱公司的M57959L集成IGBT专用驱动芯片它可以作为600V/200A或者1200V/100A的IGBT驱动。其最高频率也达40KHz,采用双电源 供电(+15V和-15V)输出电流峰值为±2A,M57959L有以下特点:
(1) 采用光耦实现电器隔离,光耦是快速型的,适合20KHz左右的高频开关运行,光耦的原边已串联限流电阻,可将5V电压直接加到输入 侧。
(2) 如果采用双电源驱动技术,输出负栅压比较高,电源电压的极限值为+18V/-15V,一般取+15V/-10V。
(3) 信号传输延迟时间短,低电平-高电平的传输延时以及高电平-低电平的传输延时时间都在1.5μs以下。
(4) 具有过流保护功能。M57962L通过检测IGBT的饱和压降来判断IGBT是否过流,一旦过流,M57962L就会将对IGBT实施软关断,并输出过 流故障信号。
(5) M57959的内部结构如图所示,这一电路的驱动部分与EXB系列相仿,但是过流保护方面有所不同。过流检测仍采用电压采样,电路特 点是采用栅压缓降,实现IGBT软关断。
避免了关断中过电压和大电流冲击,另外,在关断过程中,输入控制信号的状态失去作用,既保护关断是在封闭状态中完成的。当保护开始时,立即送出故障信号,目的是切断控制信号,包括电路中其它有源器件。
SD315A集成驱动模块
集成驱动模块采用+15V单电源供电,内部集成有过流保护电路,其最大的特点是具 有安全性、智能性与易用性。2SD315A能输出很大的峰 值电流(最大瞬时输出电流可达±15A),具有很强的驱动能力和很高的隔离电压能力(4000V)。2SD315A具有两个驱动输出通道,适合于驱 动等级为1200V/1700V极其以上的两个单管或一个半桥式的双单元大功率IGBT模块。其中在作为半桥驱动器使用的时候,可以很方便地 设置死区时间。
2SD315A内部主要有三大功能模块构成,分别是LDI(Logic To Driver Interface,逻辑驱动转换接口)、IGD(Intelligent Gate Driver,智能门极驱动)和输入与输出相互绝缘的DC/DC转换器。当外部输入PWM信号后,由LDI进行编码处理,为保证信号不受外界条件的 干扰,处理过的信号在进入IGD前需用高频隔离变压器进行电气隔离。从隔离变压器另一侧 接收到的信号首先在IGD单元进行解码,并把解码后的PWM信号进行放大(±15V/±15A)以驱动外接大功率IGBT。当智能门极驱动单元IGD内的 过流和短路保护电路检测到IGBT发生过流和短路故障时,由封锁时间逻辑电路和状态确认电路产生相应的响应时间和封锁时间,并把此时的状态信号进行编码送 到逻辑控制单元LDI。LDI单元对传送来的IGBT工作状态信号进行解码处理,使之在控制回路中得以处理。为防止2SD315A的两路输出驱动信号相互 干扰,由DC/DC转换器提供彼此隔离的电源供电。
2SD315使用时注意事项:
a、工作模式
驱动模块的模式选择端MOD外接+15V电源,输入引脚RC1和RC2接地,为直接工作模式。逻辑控制电平采用+15V,信号输入管脚InA、 InB连 接在一起接收来自单片机的脉冲信号。2SD315A的SO1和SO2两只管脚输出通道的工作状态。当MOD接地时,MOD接地。通常半桥模式都是驱动一个 直流母线上的一个桥臂,为避免上下桥臂直通必须设置死区时间,在死区时间里两个 管子同时关断。因此,RC 1、RC2端子必须根据要求外接RC网络来产生死区时间,死区时间一般可以从100n,到几个ms。图中所示的RC 1、 RC2分别连接lOk.的电阻和100pF的电容,这样产生的死区时间大约是500ns.
b、端口VL/Reset
这个端子是用来定义具有施密特性质的输入InA和InB的,使得输入在2/3VL时开通,在I/3 VL时作为关断信号。当PWM信号是TTL电平时, 该端子连接如图3-5所示,当输入InA和InB信号为15V的时候,该端子应该通过一个大约1K左右的电阻连接到++15V电源上,这样开启和关断电压 分别应该是lov和5V。另外,输入UL/Reset端还有另外的功能:如果其接地,则逻辑驱动接口单元l.DI001内的错误信息被清除。
c、门极输出端
门极输出Gx端子接电力半导体的门极,当SCALE驱动器用15V供电的时候,门极输出土15V.负的门极电压由驱动器内部产生。使用如图3-6 结构的电路可以实现开通和关断的速度的不一样,增加了用户使用的灵活性。
d、布局和布线
驱动器应该尽可能近的和功率半导体放在一起,这样从驱动器到电力晶体管的引线就会尽可能的短,一般来说驱动器的连线尽量不要长 过10厘米。同时一般要求到集电极和发射极的引线采用绞合线,还有可以在IGBT的门极和发射极之间连接一对齐纳稳压二极管(15~18V) 来保护IGBT不会被击穿。
驱动模块的模式选择端MOD外接+15V电源,输入引脚RC1和RC2接地,为直接工作模式。逻辑控制电平采用+15V,信号输入管脚InA、 InB连 接在一起接收来自单片机的脉冲信号,进行同步控制。2SD315A的SO1和SO2两只管脚外接三极管和光耦用来向单片机输出两输出通道的 工作状态,其输出端结构皆为集电极开路输出,可以通过外接上拉电阻以适用于各种电平逻辑。 在管脚SO1、SO2和电源之间以及VisoX 和LSX之间加发光二极管进行故障指示。正常情况下SO1和SO2输出皆为高电平,上电后D3和D4先亮,延时几秒后熄灭,同时D8和D15发亮。
当检测到故障信号时,SO1和SO2的输出电平被拉低到地,即D3和D4发亮,同时D8和D15闪烁。2SD315A是通过监测UCE(sat)来 判断回路是否 短路和过流,当检测到一路或两路发生过流现象时,检测电路会把异常状态回馈到驱动模块,驱动模块内部会产生一个故障信号并将它 锁存,锁存时间为1s,在这段时间内,驱动模块不再输出信号,而是将两组IGBT及时关断予以保护。同时,状态输出管脚SO1和SO2的高电平 被拉低,光耦TLP521导通,两路状态信号通过或门74LS32送给单片机。为防止因关断速度太快在IGBT的集电极上产生很高的反电动势,在门极输出 端采用如图所示的电路结构实现开通和关断速度的不同。开通时门极电阻为3.4Ω,关断时电阻为6.8Ω,二极管采用快恢 复型,这样就使关断速度下降到安全水平。
IGBT短路失效机理
IGBT负载短路下的几种后果
(1) 超过热极限:半导体的本征温度极限为250℃,当结温超过本征温度,器件将丧失阻断能力,IGBT负载短路时,由于短路电流时结温升 高,一旦超过其热极限时,门级保护也相应失效。
(2) 电流擎住效应:正常工作电流下,IGBT由于薄层电阻Rs很小,没有电流擎住现象,但在短路状态下,由于短路电流很大,当Rs上的压降 高于0.7V时,使J1正偏,产生电流擎住,门级便失去电压控制。
(3) 关断过电压:为了抑制短路电流,当故障发生时,控制电路立即撤去正门级电压,将IGBT关断,短路电流相应下降。由于短路电流大, 因此,关断中电流下降率很高,在布线电感中将感生很高的电压,尤其是在器件内封装引线电感上的这种感应电压很难抑制,它将使器件有过电流变为关断过电压而 失效。
IGBT过流保护方法
(1) 减压法:是指在故障出现时,降低门级电压。由于短路电流比例于外加正门级电压Ug1,因此在故障时,可将正门级电压降低。
(2) 切断脉冲方法:由于在过流时,Uce电压升高,我们利用检测集电极电压的方法来判断是否过流,如果过流,就切断触发脉冲。同时尽 量采用软关断方式,缓解短路电流的下降率,避免产生过电压造成对IGBT的损坏。
60KW电机控制器硬件驱动电路设计全过程,一看就知
摘 要:设计一款60KW的电机驱动控制器,产品的功能、性能及成本等都能达到客户的需求,还要在市场上有竞争力。根据客户要求再开发一款中型物流车车用电机控制器,该控制器低压部分电源为输入12V,高压驱动电路输入是直流360V,输出交流有效值约250V,功率60KW,效率>95%。在控制电路和驱动电路上做了一些优化,超过了预期的设计目标要求。
引言
由于有了“15KW电机控制器”上个项目经验,产品的功能、性能及成本等都能达到客户的需求,市场表现也比较优越,还为公司争取到了不错的名声和积累了一些宝贵的关键技术。根据客户要求再开发一款中型物流新能源车车用电机控制器,该控制器低压部分电源为输入12V,高压驱动电路输入是直流360V,输出交流有效值约250V,功率60KW,效率>95%。无疑该项目难度比15KW电机控制器难度大。针对该项目的设计需求,本人在原有的“15KW电机控制器”基础上进行技术上的改进等等,最终达到客户的需求和市场的认可。
0 2
关键技术
1.驱动电路IGBT模块化,减小寄生参数、实现均流平衡技术
为了能够使电机控制器达到输出功率60KW,用IGBT单管并联方案很难达到设计指标。本人在方案上采用了IGBT模块化技术。常用的IGBT并联方案是输入并联,输出也并联。但是它的问题比较多,如:
1、IGBT的寄生参数太大,大功率时不可忽略,增加了设计与生产成本。
2、并联方案的均流技术不好实现或很难实现,假设A和B IGBT,流过A的电流很少,流过B的电流较大,长时间工作B号IGBT烧坏的可能性远远增大,使整车风险性增加。
本项目采用的是驱动IGBT模块化方案:三项六桥臂加上NTC温度采样。该方式的优点是:
1、IGBT寄生参数大大减小,
2、不存在均流问题,
3、晶圆旁边或内部集成了NTC温度采样,IGBT保护更齐全、更安全、
4、驱动电路更安全、更简单。
从图2和图4可以看出需要注意的问题:
1、分立器件插件器件特别多,贴片后需要波峰焊,贴片工艺难度增大,成本增加。
2、分立器件散热结构件比较复杂,装配难度增加。
3、分立器件寄生参数比较大,PCB LAYout 布局等等比较复杂,耐压、电流、高压隔离、驱动能力、EMI问题都要考虑进去,布线更难。
4、由于器件比较多,特别插件器件多,低压信号和高压信号不能更好的隔离,布线难度增加,插件器件多导致散热主要通过控制器壳体进行散热,控制器结构难度增加。
图1 单管IGBT并联方案-某一上桥臂
图2 单管IGBT并联方案-六桥臂实物图
图3 IGBT模块三项六桥臂方案
图4 IGBT模块三项六桥臂方案PCB实物板
图1为三个英飞凌单管(型号:IGBTFGY120T65SPD-F085)并联方案,它们为电机H桥驱动电路三项六桥臂的其中一个桥臂,此方案的优点:
1、价格便宜
2、体积小
3、市场竞争力大;
缺点:
1、各单管IGBT均流问题不好解决,很容易导致某个管子过电流过大而烧坏,导致整个驱动系统被烧坏出现异常。
2、寄生参数比较多,比如寄生电容、寄生电感等等,由于这些寄生参数IGBT续流二极管和Vce的尖峰电压不得不考虑进去,这些寄生参数很容易导致IGBT失效。
3、支撑IGBT的结构体设计比较复杂,生产组装工序复杂,测试比较繁琐,量产效率比较低。
4、分立的IGBT共需要18个,PCBlayout布局比较复杂,layout考虑的因素非常多。
图3为用英飞凌IGBT集成模块(HPDrive)搭建的电机H桥驱动电路,此方案设计实施的优点为:
1、集成化比较高,一个模块自带H桥的三项六桥臂即6各IGBT集成在一体并且晶圆自带NTC负温度系数的热敏电阻,可以时刻侦测IGBT晶圆内部的温度。由于集成度较高,使得驱动电路设计更简单方面;控制器散热更优越,体积更小,为其他整车部件预留更多的空间,如:BMS、DCDC、高压配电柜等等。
2、寄生参数比较小,几乎不受本体寄生参数的影响,如寄生电容、寄生电感等等。进一步减小驱动电路设计难度,较小的成本实现强大稳定的功能,更容易实现稳定、安全、可靠的电机驱动电路。
3、Ic持续通电流能力比较大可以达到450A,CE两端的电压可以达到650V,可以同时满足新能源乘用车、小型物流车、甚至重卡的需求,即一款控制器电路可以匹配多种功率的电机,大大缩短新项目研发、调试、试验、生产等周期。由于不同款的控制器用的器件、结构件基本相同,仓库物料管理也会更简单,更容易管控成本,市场竞争力也会更强。
4、散热问题比较容易解决,IGBT背面自带集成散热片,可以直接扣在控制器外壳的水槽内,散热不需要做特殊的处理,直接利用整车的现有冷却液散热就可以。
5、IGBT集成度高PCBlayout布局比较容易,layout考虑点减少。
6、交流2.5KV的绝缘强度,高功率的密度,做绝缘处理的铜底板。
2.驱动电路IGBT短路保护功能技术
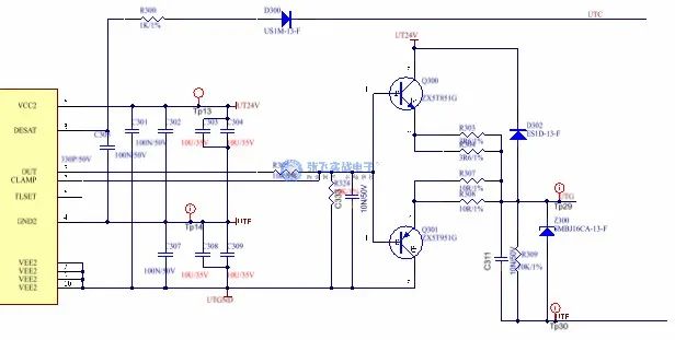
下图5所示,当IGBT短路过流时,驱动芯片的3pin Desat会提供一个恒流源,经过电阻R300,高压隔离二极管D300,在经过IGBT的CE流经到驱动芯片的4pinGND。直到IGBT的Vce管压降到9v时,此时对去饱和电容进行充电到9v,芯片内部会做封波处理以保护IGBT防止因为短路过流过热而烧坏晶圆。当去包和电容C300升高到9v时,驱动芯片7pin输出为低电平,通过三极管搭建的推挽短路上N管Q300和下P管Q301,去关闭IGBT。这时,驱动芯片16pin FLT故障输出低电平被激活,送到单片机处理,反馈到新能源整车的VCU做下一个动作的处理。驱动芯片输出16Pin (FLT)输出低电平即封波,此时IGBT关闭。硬件电路设计去饱和电容C300驱动芯片消隐时间用来为IGBT从放大到饱和预留出足够的时间。消隐时间是由驱动芯片内部一个高精度的电流源和外部电容C300提供的。这个技术的应用,保护了控制器即新能源汽车的核心器件IGBT不被烧坏,为整车的安全稳定运行提供了保障。
图5 IGBT驱动电路原理图(图4为此原理图的实物PCBA)
3.驱动电路有源米勒钳位技术
在图5红圈内H桥结构中,由于故障被突然被关断的IGBT di/dt电流斜率比较大,通过公式 di/dt*L=U可以看出,di代表在dt一断时间内一个电流的变化量,L代表杂电感,U代表IGBT突然关断Vce产生的尖峰电压。在这种情况下di/dt的斜率比较大,会产生一个或多个尖峰电压,此尖峰电压会通过IGBT内部的寄生电容米勒电容Cgd到IGBT的门极,会导致IGBT误导通,再次引发二次故障或破坏。驱动芯片8pin CLAMP (图5绿圈内)的米勒钳位功能允许通过IGBT的寄生电容Miller电容的电流经过驱动芯片内部的MOSFET低阻抗回路到VCC2的地形成一个完整的回路。
因此,驱动电路中有了CLAMP钳位功能在许多应用中,可以避免使用负电源电压,减少硬件设计成本及生产成本等等。在关断期间,驱动芯片CLAMP监控IGBT的门极电压,当门极电压低于典型值的2v时,钳位功能输出会被激活。驱动芯片CLAMP引脚为米勒效益产生的干扰提供电流可以高达2 A电流回路以保证IGBT门极不被误触发IGBT不会误导通,这个技术运用到控制器中,使得新能源电机控制器运行更平稳、可靠、安全、使用寿命周期延长,保证了新能源汽车整车的驱动能力整体性能达到最佳。
4.驱动电路高压大电流六层以内PCB layout技术
在图4 PCBA可以看出,考虑到了汽车电机控制器电输入电压、电流都较大,对驱动管IGBT驱动信号抗干扰性能要求较高,dV/dt、di/dt斜率不能太大。在PCB设计中本人采用了六层板,进行PCB layout的设计。六层电路板每层的信号分配为信号层、地线层、电源层、六层板,没有绝对的地线层、电源层、信号层,但是要考虑安规(电气间隙、爬电距离等等)。通过独立的地线层、电源层和PE层,可以对控制信号进行屏蔽,避免信号之间的互相耦合干扰,提供产品的可靠性,改善EMC性能。
图6 六层IGBT驱动电路PCB实物图
0 3
结束语
本人在控制器的原理图设计、layout、器件选型等设计中,把上面的创新点运用到产品中,经过本人亲自理论计算、Multisim的仿真、调试、试验等追踪,控制器最终产满足了客户要求。本款控制器研发成功,攻克了公司多年来对高压大电流控制器的技术难题,为公司带来了好的声誉,关键技术指标,在业界也是处于领先。
相关问答
单片机 开关电源原理?单片机开关电源是一种基于电磁感应原理的高效率电源,通过改变感应电动势实现电源输出电压的调节和稳定。它主要由交流输入端、整流电路、滤波电路、开关电路、...
IGBT 驱动板用途是什么呢?[回答]IGBT驱动电路的作用主要是将单片机脉冲输出的功率进行放大,以达到驱动IGBT功率器件的目的。在保证IGBT器件可靠、稳定、安全工作的前提,驱动电路起...
igbt 系列驱动的应用领域都有哪些?[回答]祁创电子做IGBT也有年头了,做国内这个行里也是比较出名的,产品质量也是杠杠的IGBT驱动电路的作用主要是将单片机脉冲输出的功率进行放大,以达到驱...
哪位知道电磁炉屡烧 igbt 该怎样解决?- 安居客房产问答在电磁炉中,若0.3uf谐振电容,5uf滤波电容容量变小,失效或特性不良,将导致电磁炉LC振荡电路频率偏高,从而引起IGBT管的损坏,经查其他电路无异常时,我...
华远hd和 igbt 焊机区别?回答如下:华远HD和IGBT焊机都是目前市场上比较常见的电弧焊设备,它们之间的区别在于以下几个方面:1.转换器类型:华远HD焊机采用的是MOSFET(金属氧化物半导...
为什么电磁炉老是烧场效应管?电磁炉老是烧场效应管(IGBT)的八大原因:1,0,3UF/1200V谐振电容、5UF/400V滤波电容容量变小、失效或不良,将导致电磁炉LC谐振电路频率变化,我们要是查到两...
电磁炉 igbt 故障的原因是什么?[回答]在电磁炉中,若0.3uf谐振电容,5uf滤波电容容量变小,失效或特性不良,将导致电磁炉LC振荡电路频率偏高,从而引起IGBT管的损坏,经查其他电路无异常时,我...
电磁炉为什么老是爱烧功率管?烧功率管的主要原因有:1、0.3微法谐振电容性能变差。2、驱动对管放大倍数降低(两个管子放大倍数要一致最好在300左右)。3、功率管门极18伏稳压管性能变差。...
大家修电磁炉用哪种 IGBT 管质量更好_一起装修网大家修电磁炉用哪种IGBT管质量更好
谁知道上海正川研发部电话和 IGBT 负责人的联系方式电气类毕业设计题目精选1、在高层建筑中怎样合理选用母线槽2、2006年第一季度机械行业产品出口情况分析3、电子技术课程设计4、微机灯光控制系统5、...
