这6招助你提高单片机抗干扰能力!
一、解决来自电源端的干扰
单片机系统中的各个单元都需要使用直流电源,而直流电源一般是市电电网的交流电经过变压、整流、滤波、稳压后产生的,因此电网上的各种干扰便会引入系统。除此之外,由于交流电源共用,各电子设备之间通过电源也会产生相互干扰,因此抑制电源干扰尤其重要。电源干扰主要有以下几类。
供电电力线相当于一个接收天线,能把雷电、电弧、广播电台等辐射的高频干扰信号通过电源变压器初级耦合到次级,形成对单片机系统的干扰;解决这种干扰一般通过接口防护,在接口增加滤波器或使用隔离电源模块解决。
② 感性负载产生的瞬变噪声
切断大容量感性负载时,能产生很大的电流和电压变化率,从而形成瞬变噪声干扰,成为电磁干扰的主要形式;解决这种干扰一般通过屏蔽线与双胶线或在电源接口、信号接口进行滤波处理。这两种方法都需要在系统接地良好的情况下进行,滤波器、接口滤波电路都必须良好接地,这样才能有效地将干扰泄放。
二、模拟信号采样抗干扰技术
单片机应用系统中通常要对一个或多个模拟信号进行采样,并将其通过A/D转换成数字信号进行处理。为了提高测量精度和稳定性,不仅要保证传感器本身的转换精度、传感器供电电源的稳定、测量放大器的稳定、A/D转换基准电压的稳定,而且要防止外部电磁感应噪声的影响,如果处理不当,微弱的有用信号可能完全被无用的噪声信号淹没。在实际工作中,可以采用具有差动输入的测量放大器,采用屏蔽双胶线传输测量信号,或将电压信号改变为电流信号,以及采用阻容滤波等技术。
三、数字信号传输通道的抗干扰技术
数字输出信号可作为系统被控设备的驱动信号(如继电器等),数字输入信号可作为设备的响应回答和指令信号(如行程开关、启动按钮等)。数字信号接口部分是外界干扰进入单片机系统的主要通道之一。在工程设计中,对数字信号的输入/输出过程采取的抗干扰措施有传输线的屏蔽技术,如采用屏蔽线、双胶线等;采用信号隔离措施;合理接地,由于数字信号在电平转换过程中形成公共阻抗干扰,选择合适的接地点可以有效地抑制地线噪声。
四、硬件监控电路
在单片机系统中,为了保证系统可靠、稳定地运行,增强抗干扰能力,需要配置硬件监控电路,硬件监控电路从功能上包括以下几方面。
①上电复位:保证系统加电时能正确启动。
②掉电复位:当电源失效或电压降到某一电压值以下时,产生复位信号对系统进行复位。
③电源监测:供电电压出现异常时,给出报警指示信号或中断请求信号。
④硬件看门狗:当处理器遇到干扰或程序运行混乱产生“死锁”时对系统进行复位。
五、PCB电路合理布线
PCB设计的好坏对抗干扰能力影响很大,因此在进行PCB设计时,必须遵守PCB设计的一般原则,并应符合抗干扰设计的要求。下面着重说明两点。
①关键器件放置
在器件布置方面与其他逻辑电路一样,应把相互有关的器件尽量放得靠近些,从而可以获得较好的抗噪声效果。时钟发生器、晶振和CPU的时钟输入端都易产生噪声,要相互靠近些;CPU复位电路、硬件看门狗电路要尽量靠近CPU相应引脚;易产生噪声的器件、大电流电路等应尽量远离逻辑电路。
②D/A、A/D转换电路地线的正确连接
D/A、A/D芯片及采样芯片均提供了数字地和模拟地,分别有相应的引脚。在线路设计中,必须将所有器件的数字地和模拟地分别相连,但数字地与模拟地仅在一点上相连。另外,也可以采用屏蔽保护,屏蔽可用来隔离空间辐射。对噪声特别大的部件(如变频电源、开关电源)可以用金属盒罩起来以减少噪声源对单片机的干扰,对容易受干扰的部分可以增加屏蔽罩并接地,使干扰信号被短路接地。
六、软件抗干扰原理及方法
尽管采取了硬件抗干扰措施,但由于干扰信号产生的原因错综复杂,且具有很大的随机性,很难保证系统完全不受干扰。因此,往往在硬件抗干扰措施的基础上采取软件抗干扰技术加以补充,作为硬件措施的辅助手段。软件抗干扰方法具有简单、灵活方便、耗费低等特点,在系统中被广泛应用。
①数字滤波方法
数字滤波是在对模拟信号多次采样的基础上,通过软件算法提取最逼近真值数据的过程。数字滤波的算法灵活,可选择权限参数,其效果往往是硬件滤波电路无法达到的。
②输入信号的重复检测方法
输入信号的干扰是叠加在有效电平信号上的一系列离散尖脉冲,作用时间很短。当控制系统存在输入干扰,又不能用硬件加以有效抑制时,可用软件重复检测的方法达到“去伪存真”的目的,直到连续两次或连续两次以上的采集结果完全一致时方为有效。若信号总是变化不定,在达到最高次数限额时,则可给出报警信号。对于来自各类开关型传感器的信号,如限位开关、行程开关、操作按钮等,都可采用这种输入方式。如果在连续采集数据之间插入延时,则能够对付较宽的干扰。
③输出端口数据刷新方法
开关量输出软件抗干扰设计主要采取重复输出的方法,这是一种提高输出接口抗干扰性能的有效措施。对于那些用锁存器输出的控制信号,这些措施很有必要。在尽可能短的周期内,将数据重复输出,受干扰影响的设备在还没有来得及响应时正确的信息即到来,这样就可以及时防止误动作的产生。在程序结构的安排上,可为输出数据建立一个数据缓冲区,在程序的周期性循环体内将数据输出。对于增量控制型设备不能这样重复送数,只有通过检测通道从设备的反馈信息中判断数据传输的正确与否。在执行重复输出功能时,对于可编程接口芯片,工作方式控制字与输出状态字一并重复设置,从而使输出模块可靠工作。
④软件拦截技术
当窜入单片机系统的干扰作用在CPU部位时,后果更加严重,会使系统失灵。最典型的故障是破坏程序计数器(PC)的状态,导致程序从一个区域跳转到另一个区域,或者程序在地址空间内“乱飞”,或者陷入“死循环”。使用软件拦截技术可以拦截“乱飞”的程序或者使程序摆脱“死循环”,并将运行程序纳入正轨,转到指定的程序入口。
⑤“软件看门狗”技术
PC受到干扰而失控,引起程序“乱飞”,也可能使程序陷入“死循环”。当软件拦截技术不能使失控的程序摆脱“死循环”的困境时,通常采用程序监视技术WDT TIMER,又称“看门狗”技术,使程序脱离“死循环”。WDT是一种软硬件结合的抗程序跑飞措施,其硬件主体是一个用于产生定时T的计数器或单稳触发器,该计数器或单稳触发器基本独立运行,其定时输出端接至CPU的复位线,而其定时清零则由CPU控制。在正常情况下,程序启动WDT后,CPU周期性地将WDT清零,这样WDT的定时溢出就不会发生,如同睡眠一般不起任何作用。在受到干扰的异常情况下,CPU时序逻辑被破坏,程序执行混乱,不可能周期性地将WDT清零,从而当WDT的定时溢出时,其输出使系统复位,避免CPU因一时干扰而陷入瘫痪状态。
非常好的单片机复位电路
一、概述
影响单片机系统运行稳定性的因素可大体分为外因和内因两部分:
1、外因
射频干扰,它是以空间电磁场的形式传递 在机器内部的导体(引线或零件引脚)感生出相应的干扰,可通过电磁屏蔽和合理的布线/器件布局衰减该类干扰;
电源线或电源内部产生的干扰,它是通过电源线或电源内的部件耦合或直接传导,可通过电源滤波、隔离等措施来衰减该类干扰。
2、内因
振荡源的稳定性,主要由起振时间 频率稳定度和占空比稳定度决定 起振时间可由电路参数整定 稳定度受振荡器类型 温度和电压等参数影响复位电路的可靠性。
二、复位电路的可靠性设计
1、基本复位电路
复位电路的基本功能是:系统上电时提供复位信号,直至系统电源稳定后,撤销复位信号。为可靠起见,电源稳定后还要经一定的延时才撤销复位信号,以防电源开
关 或电源插头分-合过程中引起的抖动而影响复位。图1所示的RC复位电路可以实现上述基本功能,图3为其输入-输出特性。但解决不了电源毛刺(A点)和电源 缓慢下降(电池电压不足)等问题 而且调整 RC 常数改变延时会令驱动能力变差。左边的电路为高电平复位有效右边为低电平Sm为手动复位开关Ch可避免高频谐波对电路的干扰
图1 RC复位电路
图2所示的复位电路增加了二极管,在电源电压瞬间下降时使电容迅速放电,一定宽度的电源毛刺也可令系统可靠复位。 图3所示复位电路输入输出特性图的下半部分是其特性,可与上半部比较增加放电回路的效果
图2 增加放电回路的RC复位电路
使 用比较电路,不但可以解决电源毛刺造成系统不稳定,而且电源缓慢下降也能可靠复位。图4 是一个实例 当 VCC x (R1/(R1+R2) ) =0.7V时,Q1截止使系统复位。Q1的放大作用也能改善电路的负载特性,但跳变门槛电压 Vt 受 VCC影响是该电路的突出缺点,使用稳压二极管可使 Vt 基本不受VCC影响。见图5,当VCC低于Vt(Vz+0.7V)时电路令系统复位。
图3 RC复位电路输入-输出特性
图4带电压监控功能的复位电路
图5 稳定门槛电压
图6实用的复位监控电路
在此基础上,增加延时电容和放电二极管构成性能优良的复位电路,如图6所示。调节C1可调整延时时间,调节R1可调整负载特性,如图7所示上半部分是图5电路的特性,下半部分对应图6。
图7 带电压监控功能的复位电路的输入-输出特性
2、电源监控电路
上述的带电压监控的复位电路又叫电源监控电路 监控电路必须具备如下功能:
上 电复位,保障上电时能正确地启动系统;掉电复位,当电源失效或电压降到某一电压值以下时,复位系统;市面上有类似的集成产品,如PHILIPS半导体公司 生产的MAX809、MAX810。此类产品体积小、功耗低,而且可选门槛电压。可保障系统在不同的异常条件下可靠地复位,防止系统失控。图8中的Rm和 Sm实现手动复位 无需该功能时可把Reset端(或/Reset)端直接与单片机的RST端(或/RST端)相连 最大限度地简化外围电路 也可选择PHILIPS半导体公司带手动复位功能的产品MAX708。
图8集成复位监控电路
此外,MAX708还可以监视第二个电源信号,为处理器提供电压跌落的预警功能,利用此功能,系统可在电源跌落时到复位前执行某些安全操作,保存参数,发送 警报信号或切换后备电池等。图9电表的应用实例 利用MAX708 电表可在电源毛刺或停电前把当前电度数保存到E2PROM中再配合保存多个电度数备份算法,可有效解决令工程师头疼E2PROM中的电度数掉失问题使用该 电路必须选择适当的预警电压点,以保证靠电源的储能供电情况下,VCC电压从预警电压跌到复位电压的维持时间(tB)必须足够长 E2PROM的写周期约为10-20ms一般取tB>200ms就可确保数据稳定写入。预警电压调整方法 当VDC等于预警电压时调整R1和R2使PFI的电压为1.25V此时可检测/PFO来确认内部的电压比较器是否动作,调整时必须注意此比较器是窗口比较 器。 图10是该应用的程序流程图
图9 MAX708的典型应用
图10. 电表应用中E2PROM数据保护程序流程图
3.多功能电源监控电路
除上电复位和掉电复位外,很多监控电路集成了系统所需的功能,如:
电源测控,供电电压出现异常时提供预警指示或中断请求信号,方便系统实现异常处理;数据保护,当电源或系统工作异常时,对数据进行必要的保护,如写保护、数 据备份或切换后备电池;看门狗定时器,当系统程序“跑飞”或“死锁”时,复位系统;其它的功能,如温度测控、短路测试等等。
我们把其称作多功能电源监控电路。下面介绍两款特别适合在工控、安防、金融行业中广泛应用多功能的监控电路:
Catalyst 公司的 CAT1161 是一个集成了开门狗、电压监控和复位电路的 16K 位 E2PROM(I2C接口)不但集成度高、功耗低(E2PROM部分静态时真正实现零功耗)而且清看门狗是通过改变SDA的电平实现的,节省系统I/O资 源,其门槛电压可通过编程器修改,该修改范围覆盖绝大多数应用。当电源下降到门槛电压以下时 硬件禁止访问 E2PROM 确保数据安全。
使用时注意的是 RST,/RST 引脚是 I/O 脚,CAT1161 检测到两引脚中任何一个电压异常都会产生复位信号,与 RST /RST引脚相连的下拉电阻 R2 和上拉电阻 R1 必须同时连接,否则CAT1161将不断产生复位!同样不需要手动复位功能时可节省Rm和Sm两个元件。
图11.内置WDT RESET /RESET E PROM监控器件接口电路
PHILIPS 公司的 SA56600-42 被设计用在电源电压降低或断电时作保护微电脑系统中SRAM 的数据。当电源电压下降到通常值4.2V 时,输出 CS 变为逻辑低电平,把 CE 也拉低,从而禁止对 SRAM的操作。同时,产生一个低电平有效的复位信号,供系统使用,如果电源电压继续下降,到达通常值3.3V或更低时,SA56600-42切换系统操 作,从主电源供电切换到后备锂电池供电,当主电源恢复正常(电压上升至3.3V或更高时)将SRAM的供电电源将由后备锂电池切换回主电源,当主电源上升 至大于典型值4.2V 时 输出 CS 变为逻辑高电平,使 CE 变为高电平,使能 SRAM的操作,复位信号一直持续到系统恢复正常操作为止。在系统电源电压不足或突然断电的时候,这个器件能可靠地保护系统在SRAM内的数据。
图12.内置SRAM数据保护电路的监控器件SA56600-42的典型应用
4. ARM 单片机的复位电路设计
无论在移动电话 高端手持仪器还是嵌入式系统,32位 单片机 ARM 占据越来越多的份额,ARM 已成为事实的高端产品工业标准。由于 ARM 高速、低功耗、低工作电压导致其噪声容限低这是对数字电路极限的挑战,对电源的纹波、瞬态响应性能、时钟源的稳定度、电源监控可靠性等诸多方面也提出了更 高的要求。ARM监控技术是复杂并且非常重要的。
分 立元件实现的监控电路,受温度、湿度、压力等外界的影响大而且对不同元件影响不一致较大板面积,过多过长的引脚容易引入射频干扰,功耗大也是很多应用难以 接受,而集成电路能很好的解决此类问题。目前也有不少微处理器中集成监控电路,处于制造成本和工艺技术原因,此类监控电路大多数是用低电压CMOS工艺实 现的,比起用高电压、高线性度的双极工艺制造的专用监控电路 性能还有一段差距。
结论是:使用 ARM而不用专用监控电路,可能导致得不偿失,经验也告诉我们使用专用监控电路可以避免很多离奇古怪的问题。ARM的应用工程师,切记少走弯路!
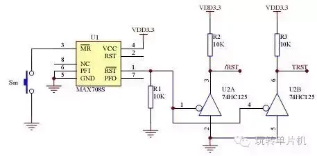
图13.用PHILIPS MAX708实现的ARM复位电路
图13 是实用可靠的 ARM 复位电路。ARM 内核的工作电压较低。R1 可保证电压低于 MAX708 的工作电源还能可靠复位。其中 TRST信号是给 JTAG 接口用的。使用 HC125 可实现多种复位源对 ARM 复位,如通过PC机串口或JTAG接口复位ARM。
相关问答
求助: 单片机 可能受到强电 干扰 经常死机,怎么办?1、接入线加电感或磁环;2、单片机用金属外壳封闭,外壳可靠接地;1、接入线加电感或磁环;2、单片机用金属外壳封闭,外壳可靠接地;
只要变频器送电, 单片机 没法工作,如何消除这种 干扰 -ZOL问答选择抗干扰好的单片机确保电源系统独立供电,为单片机单独配置一个稳压电源模块,这样即使变频器工作时也能保证其稳定运行在单片机电源线上安装滤波电路,如LC滤...
飞思卡尔 单片机 的 抗干扰 能力真有那么强吗?这个要区分具体的系列和型号,并不是完全一致的。而且在业界,飞思卡尔(默哀一下先)的单片机并不算是抗干扰性能最好的。这个要区分具体的系列和型号,并不是完...
400Hz的高电压会对 单片机 有射频 干扰 吗?主要是工频50HZ的干扰吧。射频没有。越是有大变压器和大功率电机的周围,干扰越强。工频的穿透力很强,一般的铁盒都屏蔽不了。除了用屏蔽盒,也想办法做个接地...
继电器 干扰单片机 怎么处理?继电器和交流接触器在连接大功率感性负载时产生的电磁干扰,对单片机的正常工作有很大的影响,必须采取抗干扰措施。1.对继电器和接触器的线圈回路必须加入阻容...
单片机 控制TT减速马达,共用5V电源 干扰 现象?碳刷电机工作时会产生“打火”干扰,特别是旧电机在刚启动时,启动电流比较大,这时不单产生的“打火”干扰大,还会造成电源急促波动,从而形成干扰源影响芯片工...
用开关电源给 单片机 供电会不会烧坏 单片机 ?-ZOL问答接近单片机电源的地方(越靠近单片机越好)并个104的钽电容。当然,如果要很好的抗干扰之类的,要考虑你的开关电源的频率有多高,然后根据开关的频率进行选择电容的...
单片机 元器件用什么固定?(1)立式安装元器件占用面积小,适用于要求元件排列紧凑的印制板。立式安装的优点是节省印制板的面积;缺点是易倒伏,易造成元器件间的碰撞,抗振能力差,从而...
求 干扰 信号加到 单片机 后的后果和原因?电源加入脉冲群干扰后,应该会使电压变为一种未知状态的啊!过高或过低。芯片复位信号是要一定的脉宽的!高频的脉冲信号...脉冲群干扰应该是指高频的脉冲信号...
单片机 为什么防止程序飞跑?一般是用在环境恶劣电磁干扰下启动看门狗防止程序跑飞,这样才能让单片机按照我们的意愿工作。一般是用在环境恶劣电磁干扰下启动看门狗防止程序跑飞,这样才能...
