51单片机串口通信
这节我们主要讲单片机上串口的工作原理和如何通过程序来对串口进行设置,以及根据所给出的实例实现与PC 机通信。
51 单片机内部有一个全双工串行接口。什么叫全双工串口呢?一般来说,只能接受或只能发送的称为单工串行;既可接收又可发送,但不能同时进行的称为半双工;能同时接收和发送的串行口称为全双工串行口。串行通信是指数据一位一位地按顺序传送的通信方式,其突出优点是只需一根传输线,可大大降低硬件成本,适合远距离通信。其缺点是传输速度较低。
与之前一样,首先我们来了解单片机串口相关的寄存器。
SBUF 寄存器:它是两个在物理上独立的接收、发送缓冲器,可同时发送、接收数据,可通过指令对SBUF 的读写来区别是对接收缓冲器的操作还是对发送缓冲器的操作。从而控制外部两条独立的收发信号线RXD(P3.0)、TXD(P3.1),同时发送、接收数据,实现全双工。
串行口控制寄存器SCON(见表1) 。
表1 SCON寄存器
表中各位(从左至右为从高位到低位)含义如下。
SM0 和SM1 :串行口工作方式控制位,其定义如表2 所示。
表2 串行口工作方式控制位
其中,fOSC 为单片机的时钟频率;波特率指串行口每秒钟发送(或接收)的位数。
SM2 :多机通信控制位。 该仅用于方式2 和方式3 的多机通信。其中发送机SM2 = 1(需要程序控制设置)。接收机的串行口工作于方式2 或3,SM2=1 时,只有当接收到第9 位数据(RB8)为1 时,才把接收到的前8 位数据送入SBUF,且置位RI 发出中断申请引发串行接收中断,否则会将接受到的数据放弃。当SM2=0 时,就不管第位数据是0 还是1,都将数据送入SBUF,并置位RI 发出中断申请。工作于方式0 时,SM2 必须为0。
REN :串行接收允许位:REN =0 时,禁止接收;REN =1 时,允许接收。
TB8 :在方式2、3 中,TB8 是发送机要发送的第9 位数据。在多机通信中它代表传输的地址或数据,TB8=0 为数据,TB8=1 时为地址。
RB8 :在方式2、3 中,RB8 是接收机接收到的第9 位数据,该数据正好来自发送机的TB8,从而识别接收到的数据特征。
TI :串行口发送中断请求标志。当CPU 发送完一串行数据后,此时SBUF 寄存器为空,硬件使TI 置1,请求中断。CPU 响应中断后,由软件对TI 清零。
RI :串行口接收中断请求标志。当串行口接收完一帧串行数据时,此时SBUF 寄存器为满,硬件使RI 置1,请求中断。CPU 响应中断后,用软件对RI 清零。
电源控制寄存器PCON(见表3) 。
表3 PCON寄存器
表中各位(从左至右为从高位到低位)含义如下。
SMOD :波特率加倍位。SMOD=1,当串行口工作于方式1、2、3 时,波特率加倍。SMOD=0,波特率不变。
GF1、GF0 :通用标志位。
PD(PCON.1) :掉电方式位。当PD=1 时,进入掉电方式。
IDL(PCON.0) :待机方式位。当IDL=1 时,进入待机方式。
另外与串行口相关的寄存器有前面文章叙述的定时器相关寄存器和中断寄存器。定时器寄存器用来设定波特率。中断允许寄存器IE 中的ES 位也用来作为串行I/O 中断允许位。当ES = 1,允许 串行I/O 中断;当ES = 0,禁止串行I/O 中断。中断优先级寄存器IP的PS 位则用作串行I/O 中断优先级控制位。当PS=1,设定为高优先级;当PS =0,设定为低优先级。
波特率计算:在了解了串行口相关的寄存器之后,我们可得出其通信波特率的一些结论:
① 方式0 和方式2 的波特率是固定的。
在方式0 中, 波特率为时钟频率的1/12, 即fOSC/12,固定不变。
在方式2 中,波特率取决于PCON 中的SMOD 值,即波特率为:
当SMOD=0 时,波特率为fosc/64 ;当SMOD=1 时,波特率为fosc/32。
② 方式1 和方式3 的波特率可变,由定时器1 的溢出率决定。
当定时器T1 用作波特率发生器时,通常选用定时初值自动重装的工作方式2( 注意:不要把定时器的工作方式与串行口的工作方式搞混淆了)。其计数结构为8 位,假定计数初值为Count,单片机的机器周期为T,则定时时间为(256 ?Count)×T 。从而在1s内发生溢出的次数(即溢出率)可由公式(1)所示:
从而波特率的计算公式由公式(2)所示:
在实际应用时,通常是先确定波特率,后根据波特率求T1 定时初值,因此式(2)又可写为:
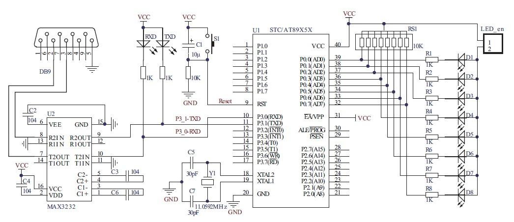
图1 串行通信实验电路图
下面就对图1 所示电路进行详细说明。
最小系统部分(时钟电路、复位电路等)第一讲已经讲过,在此不再叙述。我们重点来了解下与计算机通信的RS-232 接口电路。可以看到,在电路图中,有TXD 和RXD 两个接收和发送指示状态灯,此外用了一个叫MAX3232 的芯片,那它是用来实现什么的呢?首先我们要知道计算机上的串口是具有RS-232 标准的串行接口,而RS-232 的标准中定义了其电气特性:高电平“1”信号电压的范围为-15V~-3V,低电平“0”
信号电压的范围为+3V~+15V。可能有些读者会问,它为什么要以这样的电气特性呢?这是因为高低电平用相反的电压表示,至少有6V 的压差,非常好的提高了数据传输的可靠性。由于单片机的管脚电平为TTL,单片机与RS-232 标准的串行口进行通信时,首先要解决的便是电平转换的问题。一般来说,可以选择一些专业的集成电路芯片,如图中的MAX3232。MAX3232 芯片内部集成了电压倍增电路,单电源供电即可完成电平转换,而且工作电压宽,3V~5.5V 间均能正常工作。其典型应用如图中所示,其外围所接的电容对传输速率有影响,在试验套件中采用的是0.1μF。
值得一提的是MAX3232 芯片拥有两对电平转换线路,图中只用了一路,因此浪费了另一路,在一些场合可以将两路并联以获得较强的驱动抗干扰能力。此外,我们有必要了解图中与计算机相连的DB-9 型RS-232的引脚结构(见图2)。
图2 DB-9连接器接口图
其各管脚定义如下(见表4)。
表4 DB-9型接口管脚定义
三、程序设计
本讲设计实例程序如下:
#include "AT89X52.h" (1)
void Init_Com(void) ( 2)
{
TMOD = 0x20; ( 3)
PCON = 0x00; ( 4)
SCON = 0x50; ( 5)
TH1 = 0xE8; ( 6)
TL1 = 0xE8; ( 7)
TR1 = 1; ( 8)
}
void main(void) ( 9)
{
unsigned char dat; ( 10)
Init_Com(); ( 11)
while(1) ( 12)
程序详细说明:
(1)头文件包含。
(2)声明串口初始化程序。
(3)设置定时器1 工作在模式2,自动装载初值(详见第二讲)。
(4)SMOD 位清0,波特率不加倍。
(5)串行口工作在方式1,并允许接收。
(6)定时器1 高8 位赋初值。波特率为1200b/s(7)定时器1 低8 位赋初值。
(8)启动定时器。
(9)主函数。
(10)定义一个字符型变量。
(11)初始化串口。
(12)死循环。
(13)如果接收到数据。
(14)将接收到的数据赋给之前定义的变量。
(15)将接收到的值输出到P0 口。
(16)对接收标志位清0,准备再次接收。
(17)将接收到的数据又发送出去。
(18)查询是否发送完毕。
(19)对发送标志位清0。
四、调试要点与实验现象
接好硬件,通过冷启动方式将程序所生成的。hex文件下载到单片机运行后,打开串口调试助手软件,设置好波特率1200,复位单片机,然后在通过串口调试助手往单片机发送数据(见图3),可以观察到在接收窗口有发送的数据显示,此外电路板上的串行通信指示灯也会闪烁,P0 口所接到LED 灯会闪烁所接收到的数据。
图3 串口软件调试界面
另外串口调试助手软件使用时应注意的是,如果单片机开发板采用串口下载而且和串口调试助手是使用同一串口,则在打开串口软件的同时不能给单片机下载程序,如需要下载,请首先点击“关闭串口”,做发送实验的时候,注意如果选中16 进制发送的就是数字或者字母的16 进制数值,比如发送“0”,实际接收的就应该是0x00,如果不选中,默认发送的是ASCII 码值,此时发送“0”,实际接收的就应该是0x30,这点可以通过观察板子P0 口上的对应的LED 指示出来。
五、总结
本讲介绍了单片机串口通信的原理并给出了实例,通过该讲,读者可以了解和掌握51 单片机串口通信的原理与应用流程,利用串口通信,单片机可以与计算机相连,也可以单片机互联或者多个单片机相互通信组网等,在实际的工程应用中非常广泛。从学习的角度来说,熟练的利用串口将单片机系统中的相关信息显示在计算机上可以很直观方便的进行调试和开发。
51单片机串口通信
单片机上串口的工作原理和如何通过程序来对串口进行设置,以及根据所给出的实例实现与PC 机通信。
一、原理简介
51 单片机内部有一个全双工串行接口。什么叫全双工串口呢?一般来说,只能接受或只能发送的称为单工串行;既可接收又可发送,但不能同时进行的称为半双工;能同时接收和发送的串行口称为全双工串行口。串行通信是指数据一位一位地按顺序传送的通信方式,其突出优点是只需一根传输线,可大大降低硬件成本,适合远距离通信。其缺点是传输速度较低。
与之前一样,首先我们来了解单片机串口相关的寄存器。
SBUF 寄存器:它是两个在物理上独立的接收、发送缓冲器,可同时发送、接收数据,可通过指令对SBUF 的读写来区别是对接收缓冲器的操作还是对发送缓冲器的操作。从而控制外部两条独立的收发信号线RXD(P3.0)、TXD(P3.1),同时发送、接收数据,实现全双工。
串行口控制寄存器SCON(见表1) 。
表1 SCON寄存器
表中各位(从左至右为从高位到低位)含义如下。
SM0 和SM1 :串行口工作方式控制位,其定义如表2 所示。
表2 串行口工作方式控制位
其中,fOSC 为单片机的时钟频率;波特率指串行口每秒钟发送(或接收)的位数。
SM2 :多机通信控制位。 该仅用于方式2 和方式3 的多机通信。其中发送机SM2 = 1(需要程序控制设置)。接收机的串行口工作于方式2 或3,SM2=1 时,只有当接收到第9 位数据(RB8)为1 时,才把接收到的前8 位数据送入SBUF,且置位RI 发出中断申请引发串行接收中断,否则会将接受到的数据放弃。当SM2=0 时,就不管第位数据是0 还是1,都将数据送入SBUF,并置位RI 发出中断申请。工作于方式0 时,SM2 必须为0。
REN :串行接收允许位:REN =0 时,禁止接收;REN =1 时,允许接收。
TB8 :在方式2、3 中,TB8 是发送机要发送的第9 位数据。在多机通信中它代表传输的地址或数据,TB8=0 为数据,TB8=1 时为地址。
RB8 :在方式2、3 中,RB8 是接收机接收到的第9 位数据,该数据正好来自发送机的TB8,从而识别接收到的数据特征。
TI :串行口发送中断请求标志。当CPU 发送完一串行数据后,此时SBUF 寄存器为空,硬件使TI 置1,请求中断。CPU 响应中断后,由软件对TI 清零。
RI :串行口接收中断请求标志。当串行口接收完一帧串行数据时,此时SBUF 寄存器为满,硬件使RI 置1,请求中断。CPU 响应中断后,用软件对RI 清零。
电源控制寄存器PCON(见表3) 。
表3 PCON寄存器
表中各位(从左至右为从高位到低位)含义如下。
SMOD :波特率加倍位。SMOD=1,当串行口工作于方式1、2、3 时,波特率加倍。SMOD=0,波特率不变。
GF1、GF0 :通用标志位。
PD(PCON.1) :掉电方式位。当PD=1 时,进入掉电方式。
IDL(PCON.0) :待机方式位。当IDL=1 时,进入待机方式。
另外与串行口相关的寄存器有前面文章叙述的定时器相关寄存器和中断寄存器。定时器寄存器用来设定波特率。中断允许寄存器IE 中的ES 位也用来作为串行I/O 中断允许位。当ES = 1,允许 串行I/O 中断;当ES = 0,禁止串行I/O 中断。中断优先级寄存器IP的PS 位则用作串行I/O 中断优先级控制位。当PS=1,设定为高优先级;当PS =0,设定为低优先级。
波特率计算:在了解了串行口相关的寄存器之后,我们可得出其通信波特率的一些结论:
① 方式0 和方式2 的波特率是固定的。
在方式0 中, 波特率为时钟频率的1/12, 即fOSC/12,固定不变。
在方式2 中,波特率取决于PCON 中的SMOD 值,即波特率为:
当SMOD=0 时,波特率为fosc/64 ;当SMOD=1 时,波特率为fosc/32。
② 方式1 和方式3 的波特率可变,由定时器1 的溢出率决定。
当定时器T1 用作波特率发生器时,通常选用定时初值自动重装的工作方式2( 注意:不要把定时器的工作方式与串行口的工作方式搞混淆了)。其计数结构为8 位,假定计数初值为Count,单片机的机器周期为T,则定时时间为(256 ?Count)×T 。从而在1s内发生溢出的次数(即溢出率)可由公式(1)所示:
从而波特率的计算公式由公式(2)所示:
在实际应用时,通常是先确定波特率,后根据波特率求T1 定时初值,因此式(2)又可写为:
二、电路详解
下面就对图1 所示电路进行详细说明。
图1 串行通信实验电路图
最小系统部分(时钟电路、复位电路等)第一讲已经讲过,在此不再叙述。我们重点来了解下与计算机通信的RS-232 接口电路。可以看到,在电路图中,有TXD 和RXD 两个接收和发送指示状态灯,此外用了一个叫MAX3232 的芯片,那它是用来实现什么的呢?首先我们要知道计算机上的串口是具有RS-232 标准的串行接口,而RS-232 的标准中定义了其电气特性:高电平“1”信号电压的范围为-15V~-3V,低电平“0”
信号电压的范围为+3V~+15V。可能有些读者会问,它为什么要以这样的电气特性呢?这是因为高低电平用相反的电压表示,至少有6V 的压差,非常好的提高了数据传输的可靠性。由于单片机的管脚电平为TTL,单片机与RS-232 标准的串行口进行通信时,首先要解决的便是电平转换的问题。一般来说,可以选择一些专业的集成电路芯片,如图中的MAX3232。MAX3232 芯片内部集成了电压倍增电路,单电源供电即可完成电平转换,而且工作电压宽,3V~5.5V 间均能正常工作。其典型应用如图中所示,其外围所接的电容对传输速率有影响,在试验套件中采用的是0.1μF。
值得一提的是MAX3232 芯片拥有两对电平转换线路,图中只用了一路,因此浪费了另一路,在一些场合可以将两路并联以获得较强的驱动抗干扰能力。此外,我们有必要了解图中与计算机相连的DB-9 型RS-232的引脚结构(见图2)。
图2 DB-9连接器接口图
其各管脚定义如下(见表4)。
表4 DB-9型接口管脚定义
三、程序设计
本讲设计实例程序如下:
#include "AT89X52.h" (1)
void Init_Com(void) ( 2)
{
TMOD = 0x20; ( 3)
PCON = 0x00; ( 4)
SCON = 0x50; ( 5)
TH1 = 0xE8; ( 6)
TL1 = 0xE8; ( 7)
TR1 = 1; ( 8)
}
void main(void) ( 9)
{
unsigned char dat; ( 10)
Init_Com(); ( 11)
while(1) ( 12)
程序详细说明:
(1)头文件包含。
(2)声明串口初始化程序。
(3)设置定时器1 工作在模式2,自动装载初值(详见第二讲)。
(4)SMOD 位清0,波特率不加倍。
(5)串行口工作在方式1,并允许接收。
(6)定时器1 高8 位赋初值。波特率为1200b/s(7)定时器1 低8 位赋初值。
(8)启动定时器。
(9)主函数。
(10)定义一个字符型变量。
(11)初始化串口。
(12)死循环。
(13)如果接收到数据。
(14)将接收到的数据赋给之前定义的变量。
(15)将接收到的值输出到P0 口。
(16)对接收标志位清0,准备再次接收。
(17)将接收到的数据又发送出去。
(18)查询是否发送完毕。
(19)对发送标志位清0。
四、调试要点与实验现象
接好硬件,通过冷启动方式将程序所生成的。hex文件下载到单片机运行后,打开串口调试助手软件,设置好波特率1200,复位单片机,然后在通过串口调试助手往单片机发送数据(见图3),可以观察到在接收窗口有发送的数据显示,此外电路板上的串行通信指示灯也会闪烁,P0 口所接到LED 灯会闪烁所接收到的数据。
图3 串口软件调试界面
另外串口调试助手软件使用时应注意的是,如果单片机开发板采用串口下载而且和串口调试助手是使用同一串口,则在打开串口软件的同时不能给单片机下载程序,如需要下载,请首先点击“关闭串口”,做发送实验的时候,注意如果选中16 进制发送的就是数字或者字母的16 进制数值,比如发送“0”,实际接收的就应该是0x00,如果不选中,默认发送的是ASCII 码值,此时发送“0”,实际接收的就应该是0x30,这点可以通过观察板子P0 口上的对应的LED 指示出来。
五、总结
本讲介绍了单片机串口通信的原理并给出了实例,通过该讲,读者可以了解和掌握51 单片机串口通信的原理与应用流程,利用串口通信,单片机可以与计算机相连,也可以单片机互联或者多个单片机相互通信组网等,在实际的工程应用中非常广泛。从学习的角度来说,熟练的利用串口将单片机系统中的相关信息显示在计算机上可以很直观方便的进行调试和开发。
相关问答
51单片机 串口 isp 烧录 原理 ?51单片机串口ISP烧录的原理是机器上电时,此时最先运行的就是boot的程序,而boot的程序运行时首先会检测是否有编程需求,如果有,则与上位机通讯进行FLASHROM...
单片机串口 通信 原理我有一个8255的0-99的计时的,不知道对你有没有帮助;164串并转换程序,00~99循环显示;DCLK----PC0,DIN----PC1;FUNCTIONCODEMY_STACKSEGMEN...
51单片机 有几个 串口 -ZOL问答普通51只有一个串口,有些51单片机有2个串口。比如STC12C5A60S2就有两个串口。两位数码管动态显示,外部中断0,+计数,外部中断1,-计数,供参考以下是单片机实...
51单片机串口 通信,下面的何时发生中断?为什么要加一个flag=...这里我给你解释一下flag=1;的作用,比如串口调试助手,发送数据单片机自动开启接收中断,接收RI=1;当单片机接收数据完成后,必须软件进行清零RI=0,说明...
80c 51单片机 的串行口有几种工作方式,各有何特点?80C51单片机的串口有4种工作模式,称为模式0~模式3。模式0是同步移位方式,特点是TXD输出或接收数据,RXD输出同步的移位脉冲;模式1~3都是异步模式,TXD用于发...
51单片机 串口 数据接收范围-ZOL问答串口发射与接收完毕都会产生中断1.我看了一下你的程序.如果你用的是11.0592的晶振,那么你的初值不对.2.SelectCaseMSComm1.CommEvent'接收单片机发过来...
【 单片机 的问题】“ 串口 ”和“串行接口”是一回事吗 - 懂得口语中的“串口”多数情况下是指RS232/TTL电平的UART接口,有时候也用来指计算机的COM口(RS232电平的UART接口)。“串行接口”这个概念就广泛的多了,...
51单片机串口 怎么接?串口的接法有很多种,但常见的是使用MAX232芯片将51单片机的TxD和RxD接到其中的T1和R1上。同时,还需要将MAX232的Vcc和GND供电,以及将电脑的串口接口接入MAX232...
用 51单片机串口 输出可以给74HC595移位寄存器送数据吗?可以的,51单片机的串口模式0就是专门用来做类似的工作的,模式0叫同步移位模式,波特率是固定的,不需要定时器1产生波特率,在12M晶振的情况下,波特率是1M,8...
51单片机串口 通讯代码和校验怎么弄,最好有现成的程序我参考一下?可以用串口通讯模式3来收发。这是9位数据的收发模式,第九位可以作为奇偶校验位。发送如下:SPOUT:MOVC,P;奇偶位送CMOVTB8,C;送发送位MOVSBUF,A;发...
