焦作市诚恩机械取得卧式加工中心工件夹具专利,实现对工件的快速同心定位
金融界2024年9月25日消息,国家知识产权局信息显示,焦作市诚恩机械有限公司取得一项名为“一种卧式加工中心的工件夹具”的专利,授权公告号 CN 221755382 U,申请日期为 2024年1月。
专利摘要显示,本实用新型公开了一种卧式加工中心的工件夹具,包括工作台、固定台、位置调节机构和定位机构,工作台:其上端左右两侧均固定连接有固定板,位置调节机构:其包括丝杆和滑条,所述丝杆转动连接于两侧的固定板之间,滑条分别通过螺栓固定连接于工作台上端的前后两侧,滑条的上端分别与固定台的左右两侧滑动连接,固定台的中部与丝杆螺纹连接,定位机构:其设置于固定台的内部,还包括单片机所述单片机固定连接于工作台的前端单片机的输入端电连接外部电源,该卧式加工中心的工件夹具,通过定位块同步向内旋转,实现了对工件的快速同心定位,避免了更换工件后工件定位较为缓慢的现象发生。
本文源自金融界
51单片机控制四线步进电机驱动实现正反转和任意角度速度控制
最近有好多小伙伴私信我说,导师给他们布置了关于四线步进电机控制的相关设计,问我能不能写个类似的文章,今天我刚好有点时间,我们就一起探讨一下吧。
想要弄清楚步进电机的控制方式先要弄清楚它的接线方式和工作原理
步进电机结构和工作原理:
1.步进电机是将电脉冲信号转变为角位移或线位移的开环控制元件。在非超载的情况下,电动机的转速、停止的位置只取决于控制脉冲信号的频率和脉冲数。
2.脉冲数越多,电机转动的角度越大。
3.脉冲的频率越高,电机转速越快,但不能超过最高频率,否则电机的力矩迅速减小,电机不转。按力矩产生的原理可以分为:
(1)反应式:转子无绕组,由被激磁的定子绕组产生反应力矩实现步进运行
(2)激磁式:定、转子均有激磁绕组(或转子用永久磁钢),由电磁力矩实现步进运行按输出力矩大小可分为:
(1)伺服式:输出力矩在百分之几之几至十分之几(N.m)只能驱动较小的负载,要与液压扭矩放大器配用,才能驱动机床工作台等较大的负载
(2)功率式:输出力矩在5~50 N.m以上,可以直接驱动机床工作台等较大的负载按定子数可分为:
(1)单定子式(2)双定子式(3)三定子式(4)多定子式按各相绕组分布可分为;
(1)径向分布式:电机各相按圆周依次排列
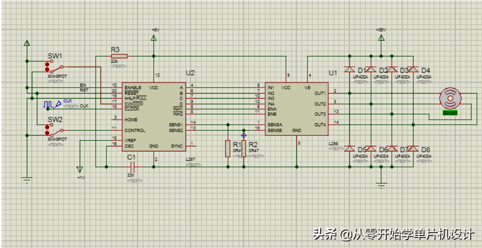
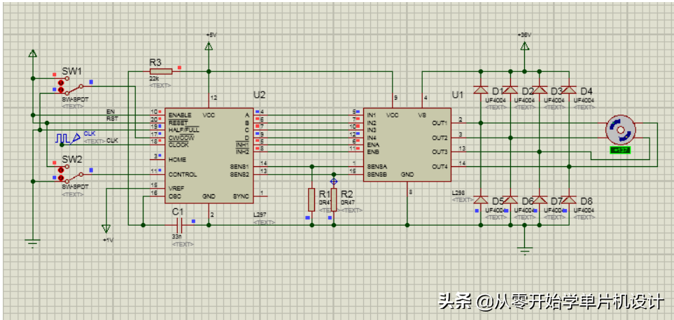
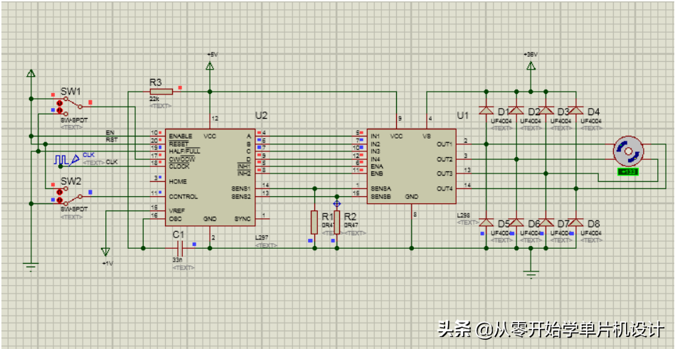
步进电机和驱动板的连接方式:
鉴于时间原因我就用仿真软件做了一个单片机四线步进电机驱动项目 供大家参考学习,希望你看完后会有所收获。
项目软件程序功能:当按下SW1时步进电机正转,按下SW2后步进电机反转,并可以根据源码任意调节旋转速度和每一个脉冲旋转角度
以下是仿真图:
程序参考源代码如下:经过实际验证,软硬件可以实现设计功能,实验成功。
/C语言程序:/
#include <reg52.h> //
#define uchar unsigned char
#define uint unsigned int
uchar table_begin;
uint maichong; //脉冲
uchar zhuansu; //转速
uchar flag; //方向
sbit key_fuwei=P3^0; //复位键
sbit key_z=P3^1; //正转键
sbit key_f=P3^2; //反转键
sbit key_jia=P3^3; //加速键
sbit key_jian=P3^6; //减速键
sbit A1=P2^0;
sbit A2=P2^1;
sbit A3=P2^2;
sbit A4=P2^3;
void display();
void delayms(xms);
void delay(uchar x)
{
uchar i,j; //延时
for(i=0;i<x;i++)
for(j=100;j>0;j–);
}
void fuwei(void) //复位
{
flag=2;
zhuansu=0;
}
/*void Display(void) //显示
{
unsigned char b1, b2;
b1=zhuansu/10;
b2=zhuansu%10;
if(flag == 0) //0
P0=0x71;//显示F
else
P0=0x79;
A1=0;
delayms(3);
A1=1;
P0=0x40;
A2=0; //显示--
delayms(3);
A2=1;
P0=table2[b1];
A3=0; //显示十位
delayms(3);
A3=1;
P0=table2[b2];
A4=0;
delayms(3); //显示个位
A4=1;
void display()
{
uchar b1,b2,b3,b4;
if(flag0)
P0=0x71;//显示F
else
P0=0x79;
if(flag1)
P0=0x7c;//显示b
else
P0=0x71;
b1=10;
b2=0x3f;
b3=zhuansu/10;
b4=zhuansu%10;
//P0=table2;
A1=0; //P2.0
delay(1);
A1=1;
P0=b2;
A2=0; //P2.1
delay(1);
A2=1;
P0=table2[b3];
A3=0; //P2.3
delay(1);
A3=1;
P0=table2[b4];
A4=0; //P2.4
delay(1);
A4=1;
}
void key() //按键扫描
{
if(key_fuwei0)
{
delay(5);
if(key_fuwei0)
fuwei();
}
if(key_z0)
{
delay(5);
if(key_z0)
{
flag=0;
zhuansu=10;
while(key_z0);
}
}
if(key_f0)
{
delay(5);
if(key_f0)
{
flag=1;
zhuansu=10;
while(key_f0);
}
}
if(key_jia0)
{
delay(5);
if(key_jia0)
{
zhuansu++;
if(zhuansu21)
zhuansu=20;
while(key_jia0);
}
}
if(key_jian0)
{
delay(5);
if(key_jian0)
{
zhuansu–;
if(zhuansu<=0)
zhuansu=0;
while(key_jian==0);
}
}
}
void dispose() //脉冲函数
{
switch(zhuansu)
{
case 0: flag=2; break;
case 1: maichong=300; break;
case 2: maichong=295; break;
case 3: maichong=290; break;
case 4: maichong=280; break;
case 5: maichong=260; break;
case 6: maichong=240; break;
case 7: maichong=200; break;
case 8: maichong=180; break;
case 9: maichong=160; break;
case 10: maichong=120; break;
case 11: maichong=80; break;
case 12: maichong=70; break;
case 13: maichong=60; break;
case 14: maichong=40; break;
case 15: maichong=35; break;
case 16: maichong=30; break;
case 17: maichong=25; break;
case 18: maichong=20; break;
case 19: maichong=15; break;
case 20: maichong=10; break;
}
if(flag0)
table_begin=0;
else
if(flag1)
table_begin=4;
}
void zhuandong(void)
{
uint i,j;
if(zhuansu>0&&zhuansu<=20)
{
for(j=0+table_begin;j<4+table_begin;j++)
{
P1=table1[j];
for(i=0;i<maichong;i++)
display();
}
}
}
……………………
…
最后,如果有什么意见或者建议欢迎您留言给我,让我们共同学习一起进步,
如果需要 程序完整的源代码和 设计文件,请在下方留言或者私信我,看到后会第一时间回复。
如果喜欢我的文章请评论转发加关注哦。
相关问答
c6140型车床主轴电动机与冷却泵电动机的电气控...- 汇财吧专...[回答]C6140床的电机启动很简单的:这两个电机没有关连,没有先后之分,是独立控制的主轴电机通过中拖板上涪川帝沸郜度佃砂顶棘的按钮控制电气柜内接触器启...
数控雕刻机可以做什么?大家推荐一下[回答]售后服务国内客户收到机器后,一般情况下,我公司技术人员会亲自上门安装、培训;国外客户,一般是我公司技术人员全天候在线或电话支持。应客户要求,我...
麻烦在座的朋友有人知道不:哪里有五轴数控加工中心供应商,...[回答]指令进给脉冲经驱动电路进行功率放大,转换为控制步进电动机各定子绕组依此通电/断电的电流脉冲信号,驱动步进电动机转动,再经机床传动机...这种方...
G96怎么用?G96恒线速控制G97取消恒线速控制代码功能:恒线速控制有效、给定切削线速度(米/分),取消恒转速控制。G96为模态G代码,如果当前为G96模态,可以不输入G96...
线切割厚度?线切割机:线切割机主要由机床、数控系统和高频电源这三部分组成。数控系统由单片机、键盘、变频检测系统构成,具有间隙补偿、直线插补、圆弧插补、断丝自动处...
数控铣床改造的顺序是怎样的?[回答]机床改造费用分为机床和电气两部分。一方面是维修和改动原机床部分,更换已磨损的部件;另一方面是更换原机床控制柜,用新的数控系统和强电装置代替。...
龙门铣床数控改造的顺序是怎样的?[回答]工作台横向运动方面,在原手轮安装位置,安装减速齿轮及步进电机,用微机数控系统控制横向进给运动。用单片机扩展系统将普通铣床改造为经济型铣床,简...
铣床数控改造如何操作?[回答]数控部分采用MCS-51系列的8031单片机实现对整个系统的主控制。用8031外接3片2764(E-PROM),一片6264(RAM)及一片8255(扩展I/O),一片8155芯片,扩展成...
五轴数控车床基本的操作流程是啥?[回答]先将要加工的部件,按照加工工序,编制好加工程序。将程序,经过检验,正确无误。输入数控机床。将工件装夹好,安装在数控车出床的工作台上,检查数控车...
车削的车床分类?2、经济型数控车床采用步进电动机和单片机对普通车床的进给系统进行改造后形成的简易型数控车床,本钱较低,但自动化程度和功能都比较差,车削加工精度也不...
