「STC8A8K64D4开发板」——下载程序
内容
本文档描述使用宏晶官方下载软件STC-ISP给艾克姆科技STC8A8K64D4开发板下载程序的方式。
使用STC-ISP软件只可以下载HEX文件,不可以在线仿真。如需硬件仿真需选用STC带仿真功能的MCU在Keil软件上实现,仿真部分是在其他文档中介绍。
开发板程序下载
关于HEX文件和BIN文件
单片机可被下载执行的文件常见有HEX文件和BIN文件,一般HEX文件是我们更常使用的文件,HEX文件可通过Keil软件编译生成。
下面介绍下HEX文件和BIN文件的区别。
HEX文件是包括地址信息的,而BIN文件只包括了数据本身。烧写或下载HEX文件时,一般不需要用户指定地址(因为HEX文件内部已经包含了地址信息),而烧写BIN文件时需要用户指定烧录的地址信息。HEX文件和BIN文件大小不同,HEX文件是用ASCII码来表示二进制的数值,BIN文件是最纯粹的二进制机器代码。例如8-BIT的二进制数值0x4E,用ASCII来表示就需要分别表示字符‘4’和字符‘E’,每个字符均需要一个字节,因此HEX文件至少需要2倍BIN文件的空间。注:HEX文件都是由记录(RECORD)组成的。在HEX文件里面,每一行代表一个记录。记录的基本格式在此不做介绍。艾克姆科技提供的开发板配套例程中,都会单独通过文件夹“HEX文件”的形式把对应实验的HEX文件提供出来,方便用户直接下载(不需要再使用Keil软件打开例程源码编译生成HEX文件了),并观察实验现象。
举例,按照路径“...\第3部分:配套例程源码\1 - 基础实验程序\实验2-1-3:流水灯(多个c文件)”打开后,可以看到下图所示文件,找到HEX文件。
图1:查找提供的HEX文件
使用Keil C51生成HEX文件
本节以“...\第3部分:配套例程源码\1 - 基础实验程序\实验2-1-3:流水灯(多个c文件)”为例,介绍下使用Keil C51生成HEX文件的方法和步骤。
双击打开Keil C51图标,如下图所示。图2:Keil C51图标
点击Project,然后点击Open Project File,按照路径提示找到,“...\第3部分:配套例程源码\1 - 基础实验程序\实验2-1-3:流水灯(多个c文件)\led_blinky\Project”文件夹中的led_blinky. uvproj文件,操作步骤如下图所示。图3:Keil C51打开工程文件步骤
打开工程led_blinky后的界面如下图所示。图4:Keil C51打开工程文件
根据下面操作进入HEX文件的生成配置界面,如下图所示步骤操作。图5:配置Keil C51选项生成HEX文件
注:HEX文件生成路径设置为:“...\第3部分:配套例程源码\1 - 基础实验程序\实验2-1-3:流水灯(多个c文件)\led_blinky\Project\Output”。完成上述操作之后,回到主界面,按下图所示点击编译按钮生成HEX文件。图6:编译Keil C51
注:编译后,注意观察信息窗口输出的信息,若输出信息提示无错误表示编译成功。如果编译报错,则不会生成HEX文件,此时必须先解决报错问题。Build按钮:增量编译,编译工程中上次修改的文件及其它依赖于这些修改过的文件的模块,同时重新链接生成可执行文件。如果工程之前没编译链接过,它会直接调用Rebuild All。Rebuild按钮:全部重新编译。按HEX文件生成路径打开文件夹Output,可看到HEX文件已生成,如下图所示。图7:找到生成的HEX文件
使用stc-isp-15xx-v6.86u软件下载程序
STC官方针对STC单片机提供了专用的ISP下载软件,该软件版本会在官网上不断更新,STC官网:http://www.stcmcu.com/
开发板配套资料包里面已经下载好了stc-isp-15xx-v6.90D安装文件,安装文件的位置在开发板资料包的位于“...\第2部分:开发软件工具\ 2 - STC-ISP下载软件”目录下。
程序烧写的步骤包括配置STC-ISP软件参数、打开HEX文件和烧写,详细流程如下。
配置STC-ISP软件参数打开STC-ISP软件,主要设置项目如下图所示。
图8:配置STC-ISP软件参数
选择单片机型号开发板使用的单片机型号为STC8A8K64D4或者STC8A8K48D4,所有这里应该选择STC8A8K64D4或者STC8A8K48D4。
选择串口号选择开发板USB转串口枚举的COM口,可以在电脑的设备管理器中查看。
设置晶振频率这里是选择单片机内部时钟使用的,开发板例程是基于24MHz晶振频率来的,所以选择24MHz。若选择使用外部时钟时,除需软件配置相关寄存器外,还需焊接合适的外部晶振及负载电容(开发板预留有外部晶振焊盘和2个晶振负载电容焊盘)。
勾选“复位脚用做I/O口”勾选后,单片机P5.4口会作为普通的IO口使用。单片机默认使用片内的复位电路,无需搭建外部复位电路的。而如果去掉该勾选项,单片机P5.4口则被使能为外部复位引脚,此时P5.4口不再是普通IO口,而对开发板再次下载程序就需要使用外部复位电路给P5.4复位引脚复位信号以实现下载。本开发板有外部复位电路,需断开开发板J26端子的P54与TOUCH短路帽,同时,短接开发板J26端子的P54与RESET短路帽,实现外部复位下载,外部复位按键是红色按键S1。
勾选“每次下载前都重新装载目标文件”勾选后,每次点击“下载/编程”按钮,STC-ISP软件会重新读取选定的HEX文件。这一条在开发的过程中一定要勾选,否则,当我们重新编译程序后,生产的HEX文件内容已经改变,但是下载时仍然下载的是STC-ISP软件缓存的HEX文件,而不是重新编译生产的HEX文件。
打开待下载的HEX文件。如下图所示,点击“打开程序文件”按钮,在弹出的窗口中导航到HEX文件目录,选中HEX文件后打开即可。
图9:打开待下载的HEX文件
烧写点击STC-ISP软件上的“下载/编程”按钮,点击后,STC-ISP软件开始检测单片机并自动下载程序。下载完成后,信息窗口会提示下载成功与否,如下图所示。(如果开发板J4端子选择为了手动下载,我们需要按一下开发板上的下载按键S2来启动下载)
图10:自动冷启动下载
图11:手动冷启动下载
下载成功后,观察开发板,会看到指示灯D1、D2、D3、D4循环闪烁。以上下载程序是USB下载方式,如果使用串口RS232下载程序则只需连接开发板J12端子即可。图12:开发板下载口选择
常见问题及解决办法
串口打开失败报错
图13:下载报错界面,串口打开失败
注:从下面三个方面解决问题。解决方法1:检查下USB线有没有连接上,有没有连接好。解决办法2:检查下CH340的驱动有没有安装好。解决办法3:检查下串口号选择是否正确,是否是连接到的开发板对应的串口号。忘记打开目标文件报错
故障现象: 点击下载/编译后,弹出以下报错信息。图14:下载报错界面,缺少目标文件
解决方法:打开程序文件,按照HEX文件存放的路径添加要下载到MCU的HEX文件。单片机型号不对报错
故障现象: 点击下载/编译后,单片机冷启动下载没有完成,弹出以下报错信息。图15:下载报错界面,单片机型号选错
解决方法:重新添加选择单片机型号,务必注意添加新的单片机型号后,要点击“打开程序文件”按钮,将HEX文件重新选中。51单片机USB转TTL一键下载
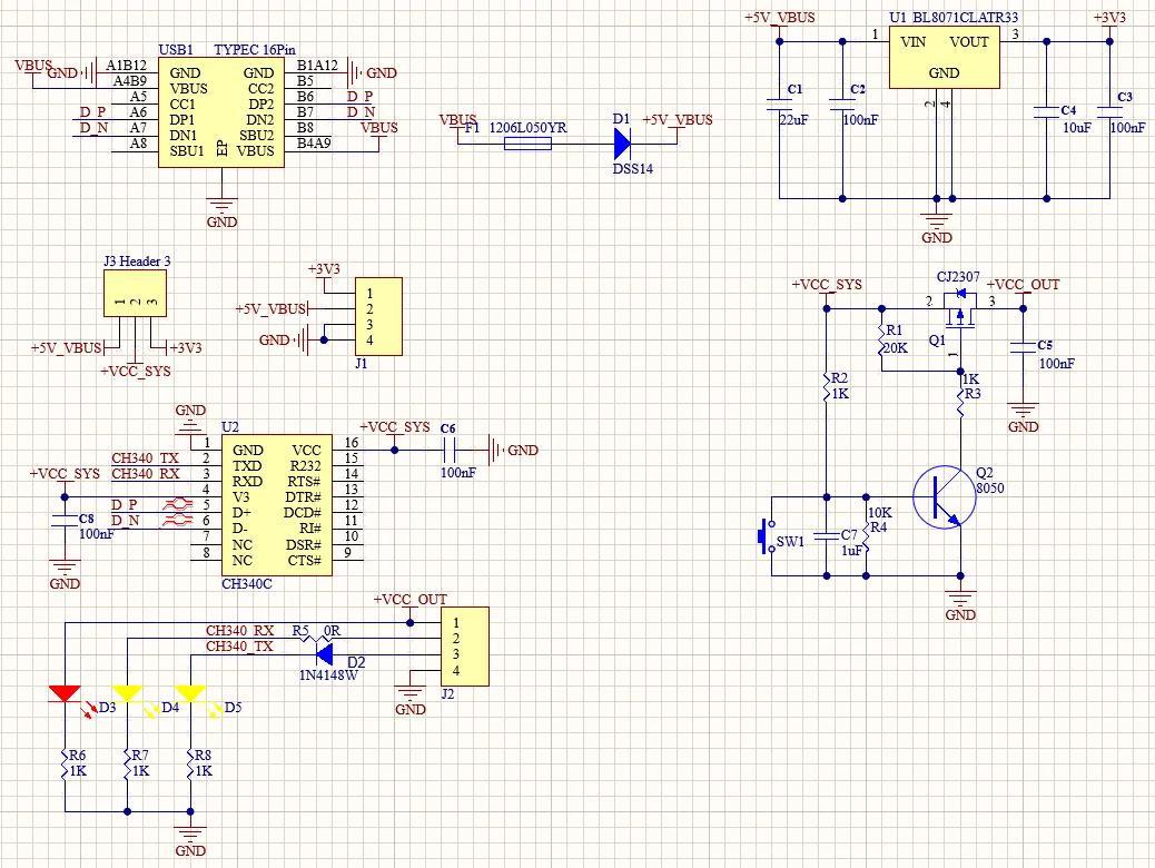
使用51单片机进行电路设计下载时需要断一下电才能烧录进去,这从一些51开发板就能看出来。
一般在项目中不会像开发板那样有USB接口直接插,然后烧录测试。
为了解决这个问题测试了一个电路,发现可以解决这个问题,如图1,图2。
图1 未按下按键
图2 按下按键
通过三极管控制MOS管电源输出,通过按下按键使三极管基极电压为零,进而使MOS管关断,切断后级电源。通过仿真可以发现功能可实现。
图3 USB转TTL电路
USB转TTL使用了CH340C,接口采用TYPE C 16pin接口,留了一个5V和3.3V的排针及GND。STC8系列功耗很低,这会使USB转TTL的TX连接MCU的RX时使MCU不能完全断电,所以按照STC给出的下载电路添加进去即可。5V转3.3V选用了一款贝岭的LDO。通过短路冒选择输出电压5V或者3.3V。
图4 PCB正面
图5 PCB反面
使用AD设计了一下PCB,如图4、图5。
图6 实物正面
图7 实物反面
如图6、图7是打样并焊接好后的实物图。
图8 选择程序下载
图9 按下按键
图10 烧录成功
如图8选择一个程序进行下载,图9下载成功。
通过这个设计解决了51单片机下载后需要插拔断电的问题,虽然不是自动下载,但用起来还不赖[呲牙]
相关问答
用手机数据线怎么把 程序 烧录到 单片机 中?-ZOL问答用USB双头线烧写STC单片机AT89S52是用USB下载线烧写用编程器烧,或者买个烧录坐烧看是什么单片机喽,51和AVR的话用USBasp,淘宝一下有很多(10多块);软件用prog...
博鱼APP官方入口(官方)APP 下载 安装IOS/Android通用版/手机app单片机的最小系统一般包含如下几个电路:1)复位电路单片机的复位有两种情况:复位引脚出现高电平复位,如STC的51单片机;复位引脚出现低电平复位,如S...
请问肿么给这个 单片机 开发板 下载程序 -ZOL问答左上方USB旁的9针串口通过串口下方的MAX232芯片与单片机通信烧录程序下载一个烧录软件STC单片机烧录工具(STC-ICP)STC的话需要冷启动!还有TRD、RXD两头是交...
怎么把 程序 写进 单片机 ?程序写入单片机的过程一般被叫做烧录,烧录的实际过程是:1.通过编译器编译生成单片机能够识别的执行程序2.通过上位机按照某种通讯协议,把二进制可执行文件...
422能直接 下载 stc 单片机 吗?用422接口向STC单片机下载程序,理论上是没有问题的。烧录电路需要两个422接口芯片,计算机USB口和stc单片机目标板各用一个。信号传输在这个过程中要进行二次转...
如何将 程序 烧录到 单片机 里?将程序烧录到单片机中,通常需要以下步骤:1.准备好烧录器和所需的软件:一般来说,需要使用专门的编程器和相应的烧录软件。可以根据自己所用的单片机型号来选...
...烧了个亮灯的 程序 但连上 usb 电源线后 单片机 没办法运行-ZOL问答亚马逊USB连接线讨论回答(4)重启单片机或重新拔插电源。程序就是单片机的灵魂啊,没有程序它怎么知道该做什么事情呢。AT89S系列的51单片机可以用USB接口的...
51 单片机 usb serial 340 驱动安装_其他问答_系统粉下载一个驱动精灵,自动检测安装,试下
USB 转串口 波特率 设定高和低 都可以啊 STC 单片机 串口 下载 ...亚马逊USB连接线讨论回答(9)STC单片机串口下载程序时单片机的波特率可以任意设置,它会自适应。原则上在能够正确握手的情况下设置高的波特率,这样下载速度...
At89s51系列 单片机 ,肿么从电脑上 下载程序 -ZOL问答这个单片机有ISP功能,所以可以用串口下载程序到单片机。你需要从Atmel的供应商那里索求下载软件。我觉得自己电脑通过isp下载线与单片机的isp下载引脚连接使...
