干货 11种常见单片机电路设计模块分享
1、双路232通信电路
3线连接方式,对应的是母头,工作电压5V,可以使用MAX202或MAX232。
2、三极管串口通信
本电路是用三极管搭的,电路简单,成本低,但是问题,一般在低波特率下是非常好的。
3、单路232通信电路
三线方式,与上面的三级管搭的完全等效。
4、USB
采用的是PL2303HX,价格便宜,稳定性还不错。
5、SP706S复位电路
带看门狗和手动复位,价格便宜(美信的贵很多),R4为调试用,调试完后焊接好R4。
6、SD卡模块电路(带锁)
本电路与SD卡的封装有关,注意与封装对应。此电路可以通过端口控制SD卡的电源,比较完善,可以用于5V和3.3V。但是要注意,有些器件的使用,5V和3.3是不一样的。
7、LCM12864液晶模块(ST7920)
本电路是常见的12864电路,价格便宜,带中文字库。可以通过PSB端口的电平来设置其工作在串口模式还是并行模式,带背光控制功能。
8、LCD1602字符液晶模块(KS0066)
最常用的字符液晶模块,只能显示数字和字符,可4位或8位控制,带背光功能。
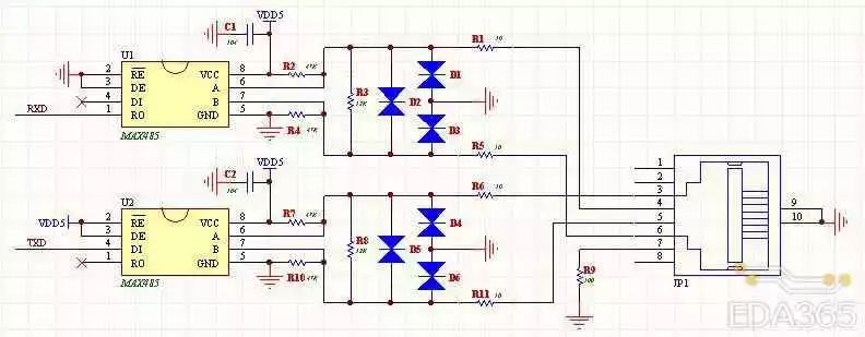
9、全双工RS485电路(带保护功能)
带有保护功能,全双工4线通信模式,适合远距离通信用。
10、RS485半双工通信模块
可以通过选择端口选择数据的传输方向,带保护功率。此模块只能工作在5V。
11、ARM JTAG仿真接口电路
比较完善,可以应用在常规的ARM芯片下,具有有自动下载功能,可以用JLINK或ULINK。
17种单片机常用电路设计模块 17种单片机常用电路设计模块
【导读】以下分享17种单片机常用电路设计模块,包括:双路232通信电路3线连接方式,三极管串口通信,单路232通信电路,USB转232电路等。
1、双路232通信电路3线连接方式,对应的是母头,工作电压5V,可以使用MAX202或MAX232。
2、三极管串口通信
本电路是用三极管搭的,电路简单,成本低,但是问题,一般在低波特率下是非常好的。
3、单路232通信电路
三线方式,与上面的三级管搭的完全等效。
4、USB转232电路
采用的是PL2303HX,价格便宜,稳定性还不错。
5、SP706S复位电路
带看门狗和手动复位,价格便宜(美信的贵很多),R4为调试用,调试完后焊接好R4。
6、SD卡模块电路(带锁)本电路与SD卡的封装有关,注意与封装对应。此电路可以通过端口控制SD卡的电源,比较完善,可以用于5V和3.3V。
但是要注意,有些器件的使用,5V和3.3是不一样的。
7、LCM12864液晶模块(ST7920)本电路是常见的12864电路,价格便宜,带中文字库。可以通过PSB端口的电平来设置其工作在串口模式还是并行模式,带背光控制功能。
8、LCD1602字符液晶模块(KS0066)最常用的字符液晶模块,只能显示数字和字符,可4位或8位控制,带背光功能。
9、全双工RS485电路(带保护功能)带有保护功能,全双工4线通信模式,适合远距离通信用。
10、RS485半双工通信模块
可以通过选择端口选择数据的传输方向,带保护功率。此模块只能工作在5V.
11、ARM JTAG仿真接口电路
比较完善,可以应用在常规的ARM芯片下,具有有自动下载功能,可以用JLINK或ULINK.
12、5V电源模块这个电路比较简单,如果用直插可以达到1.5A,如果用贴片的可以到达1A。
13、3.3电源模块可以到达800mA,价格非常便宜,也有相应的1.8/1.2的芯片,可以直接替换。
14、最常用的开关电源
15、DS1302数字时钟一款非常普及的时钟电路,好用,成本低。
16、AT24C02(EEPROM)最常用的EEPROM电路。
17、蜂鸣器驱动这个电路简单就不多说了。
(来源:EDA365电子论坛)
相关问答
单片机 怎么控制多个 模块 ?要控制多个模块,可以通过以下几种方式:1.使用多个IO口:单片机通常具有多个IO口,每个IO口可以通过输入/输出电平来控制外部模块。可以将每个模块的控制信号...
请问 单片机 是有哪些 模块 组成的?[回答]单片机是由运算器、控制器、主要寄存器三个模块组成的。运算器由运算部件算术逻辑单元、累加器和寄存器等几部分组成。ALU的作用是把传来的数据进行...
超声波 模块 怎样连接 单片机 ?超声波模块连接单片机(以HC-S104模块为例)的步骤如下:将超声波模块的VCC引脚连接到单片机的3.3V或5V电源,GND引脚连接到单片机的GND。将超声波模块的TRIG引...
wt588d语音 模块 与 单片机 连接讲解?语音模块只能被单片机控制,哪里有程序?一般把语音模块的控制线连接到单片机的IO口就可以控制语音模块语音模块只能被单片机控制,哪里有程序?一般把语音模...
单片机 如何通过ADC 模块 采集模拟信号?朋友们好,我是电子及工控技术,我来回答这个问题。众所周知单片机是一种超大规模的集成电路,它只能“读懂”并处理数字信号,对于连续量的模拟信号则无能为力。...
51 单片机 蓝牙 模块 接法?如果使用串口透传蓝牙模块,蓝牙模块通过三根线与51单片机的IO口连接:蓝牙模块的数据发送端txd与单片机串口的数据接收端rxd相连,蓝牙模块的数据接收端rxd与单...
蓝牙 模块 怎么写程序 (联接手机和 单片机 ) hc05-ZOL问答把蓝牙模块当一个串口用,单片机编程类似于串口通讯就可以了。稍等,我现在发你。串口蓝牙的话当然是串口协议了什么单片机?如果是51单片机的话,直接把数...
( 单片机 ,STM32类)不同功能 模块 相接,需要接相同的电源吗?你好,相接的时候不一定要相同的电源,共地就好。STM32单片机供电电压3.3V,但多数IO管脚都可以耐受5V电压,因此许多5v器件或模块可以与它直接连接你好,相接的时...
让51 单片机 控制一个220V的电机应该怎么做 需要哪些 模块 - xu...只是控制电机的启动与停止吗?还是还有别的控制思路,如果只是控制电机启停控制,很简单的。两个I\o口作为输入控制端。一个i\o口作为输出控制继电器动...
你好想问一下LC-05蓝牙 模块 如何与 单片机 相连?单片机+蓝牙模块的组合比较容易上手。单片机入门可考虑玩Arduino,注重功能实现,有较丰富的社区资源支持。蓝牙模块有多种,有支持2.0的,4.0的,有从机模块的hc...
