单片机如何对采样的数据进行积分运算
在单片机进行数据采样时,有一些干扰我们是捕捉不到了,为了观察方便我们经常会把采集到的数据保存进行绘图处理,绘图我们可以将数据通过串口发送给PC端的上位机处理也可以通过单片机直接将数据显示出来,下面是将AD采样的数据保存然后使用Segger公司针对嵌入式平台开发的稳定、高效的图形软件库emwin在LCD上显示的图像:
为了减小干扰对数据采集的影响,通道要对采集的数据进行数字滤波处理
常见的滤波方法及优缺点如下表所示:
对采集的数据进行滤波处理后,再对滤波后的数据进行计算会是结果更加的准确。对上图的曲线如果我们要求峰的面积就可以进行积分运算
如上图所示:确定峰宽之后,峰的面积=梯形的面积(图中红色区域)-小梯形的面积(图中蓝色区域),根据微积分可将蓝色区域的面积分割为(X2-X1)即峰宽个高为1小梯形的面积之和,而大梯形的面积=(Y1+Y2)*(X2-X1)/2;
在实际应用中确定了峰的位置和峰宽之后,我们就可以在采集的数组中找到对应的Y1,Y2,具体算法如下:
adc_data :ADC采样数据数组
Curve_Area 小梯形面积
Ladder_Are 大梯形面积
All_Area: 曲线面积
for(i=x1;i<x2;i++)
{
Curve_Area=Curve_Area+(adc_data[i]+adc_data[i+1])/2;
}
Ladder_Area=(adc_data[x1]+adc_data[x2]) *(x2-x1)/2
All_Area=Ladder_Area-Curve_Area;
读懂这八篇文章,想不懂PWM都难
关于PWM话题,很多电源工程师工作中会遇到不同的问题。其实找到问题的根源,才能对症下药。下面给大家分享几篇不错的文章,供大家学习~
PWM真的存在“死区”,究竟是怎么一回事?
众所周知,PWM脉冲宽度调制是一种模拟控制方式,根据相应载荷的变化来调制晶体管基极或MOS管栅极的偏置,来实现晶体管或MOS管导通时间的改变,从而实现开关稳压电源输出的改变。这种方式通常用于整流和逆变的环境中,同时也会运用到整流桥和逆变桥。对三相电来说,就需要三个桥臂。以两电平为例,每个桥臂上有两个电力电子器件,比如IGBT。这两个IGBT不能同时导通,否则就会出现短路的情况。
因此,设计带死区的PWM波可以防止上下两个器件同时导通。也就是说,当一个器件导通后关闭,再经过一段死区,这时才能让另一个导通。
一、什么是死区?
通常,大功率电机、变频器等,末端都是由大功率管、IGBT等元件组成的H桥或3相桥。每个桥的上半桥和下半桥是是绝对不能同时导通的,但高速的PWM驱动信号在达到功率元件的控制极时,往往会由于各种各样的原因产生延迟的效果,造成某个半桥元件在应该关断时没有关断,造成功率元件烧毁。
死区就是在上半桥关断后,延迟一段时间再打开下半桥或在下半桥关断后,延迟一段时间再打开上半桥,从而避免功率元件烧毁。这段延迟时间就是死区。(就是上、下半桥的元件都是关断的)死区时间控制在通常的低端单片机所配备的PWM中是没有的。
死区时间是PWM输出时,为了使H桥或半H桥的上下管不会因为开关速度问题发生同时导通而设置的一个保护时段,所以在这个时间,上下管都不会有输出,当然会使波形输出中断,死区时间一般只占百分之几的周期。但是PWM波本身占空比小时,空出的部分要比死区还大,所以死区会影响输出的纹波,但应该不是起到决定性作用的。
二、DSP里的PWM死区
在整流逆变的过程中,同一相的上下桥不能同时导通,否则电源会短路,理论上DSP产生的PWM是不会同时通,但器件的原因PWM不可能是瞬时电平跳变的,总是梯形下降的,这样会可能使上下桥直通,为此,设一个极短的时间,上下桥都关闭,再选择性开通,避免了上下桥直通,实际控制中死区会导致控制性能变差。
PWM的上下桥臂的三极管是不能同时导通的。如果同时导通就会是电源两端短路。所以,两路触发信号要在一段时间内都是使三极管断开的。这个区域就叫做“死区”。
PWM的占空比决定输出到直流电机的平均电压,PWM不是调节电流的。PWM的意思是脉宽调节,也就是调节方波高电平和低电平的时间比,一个20%占空比波形,会有20%的高电平时间和80%的低电平时间,而一个60%占空比的波形则具有60%的高电平时间和40%的低电平时间,占空比越大,高电平时间越长,则输出的脉冲幅度越高,即电压越高。如果占空比为0%,那么高电平时间为0,则没有电压输出。如果占空比为100%,那么输出全部电压。
所以通过调节占空比,可以实现调节输出电压的目的,而且输出电压可以无级连续调节……
如何将PWM信号转换为模拟量信号?看完就明白!
有一个测量位置变化的位置传感器,用万用表电压档测量传感器的输出信号,结果显示的是模拟量信号,即位置和信号输出大小呈线性关系。但是,用示波器(Picoscope 4227)测量传感器的输出信号,显示的却是 PWM 信号(脉宽调制),即位置不同,输出 PWM 信号的占空比不同。
PWM 信号的参数是:200 Hz, 低电平为 0V,高电平为 18V。
现在可以确定,我的传感器输出信号是 PWM 信号。PWM 信号需要输入到控制器 I/O 中,但是控制器 I/O 口不具备直接采集 PWM 信号的功能。
解决方案
设计个电路,将 PWM 信号转化为模拟量信号,然后将转换后的模拟量信号输入到控制器模拟量 I/O 口。
转换电路
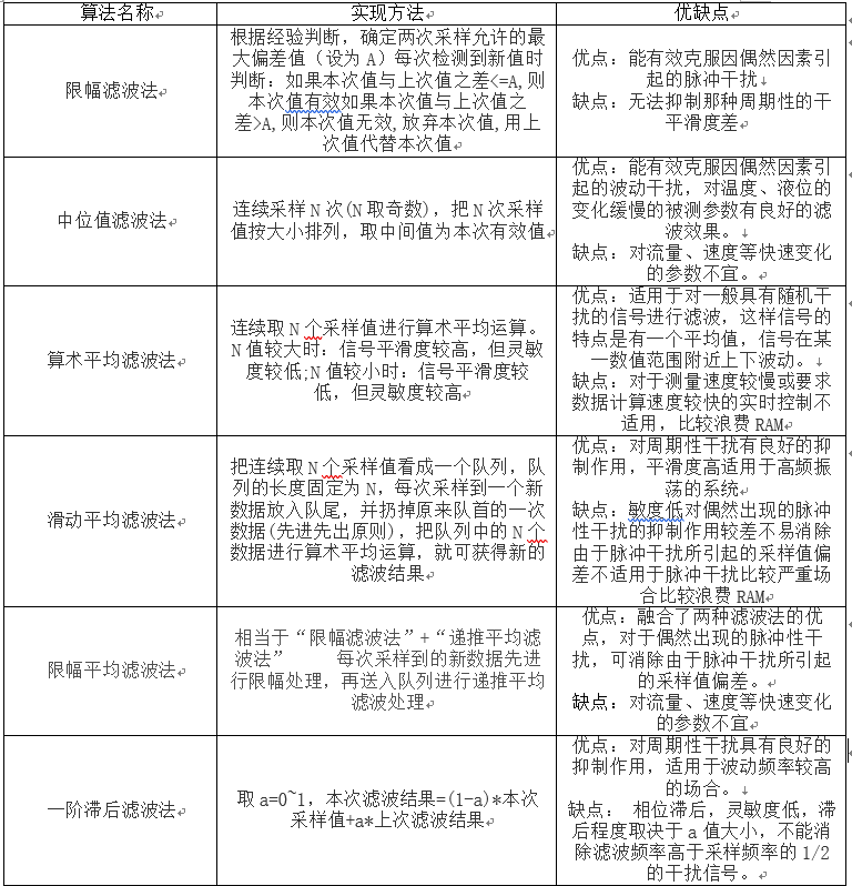
1. 二阶压控有源低通滤波电路。
设计一个深度滤波电路。滤波电路图为:
低通滤波频率公式为:f=1/(2π*RC),我最后选择 R=1K,C=10uf,算出的低通截止频率 f=15.9HZ。
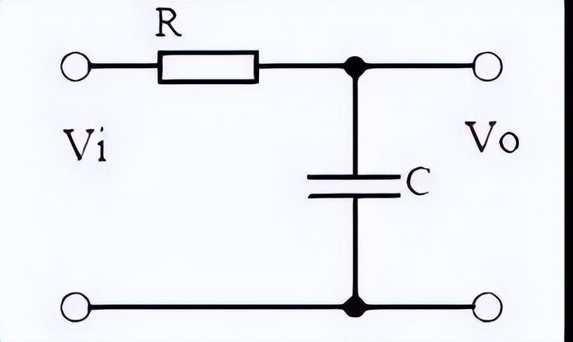
滤波电路后端是一个运算放大器,放大倍数公式:A=1+Rf/R1。我不希望电压被放大,所以我选择 A=1.1。又因为 R1//Rf=2R(R1,Rf 两者并联的值等于 R 串联值),最终:Rf=220 欧,R1=2.2k,R=1k。
2. 积分电路(无源滤波电路)
低通滤波电路前面是一个二级积分电路(将两个电容都接地),R=1K,C=10uf。下图是一级积分电路,设计的积分电路是将两个下图电路串联构成二级积分积分:
为验证电路效果进行的测试,我使用的设备是 PicoScope4227,由于该设备最大只能生成正负 1V 的电压信号,就生成了幅值为 1V(低电平 0V,高电平 1V),频率为 200HZ 的 PWM 信号作为积分电路的输入信号。各种效果图如下……
技术文章:PWM和MPPT的本质区别是何?
本期的话题是围绕智能能源展开的,说到智能能源离不开太阳能不变的话题。在光伏逆变太阳能:最大的痛点就是如何保护蓄电池,防止蓄电池过充等功能。目前控制器最主要的技术路线:脉冲宽度调试方式和最大功率点跟踪方式,每种方式各有其优点和缺点,不同场景去选择最适合的控制器技术方案。
1、PWM控制器
早期的光伏控制器都是PWM的,这种电气结构简单,控制器由一个功率主开关和电容以及驱动和保护电路组成,通过开关管的PWM占空比,来控制输出电压。
PWM控制器,连接太阳能阵列和电池板之间只有一个开关,随着电池被逐渐充满,电池电压升高,PWM控制器会逐渐减少提供的给电池的电量,光伏输出不一样会按最大功率输出。PWM控制器,具有蓄电池充放电管理功能,能防止蓄电池过充和过放。
由于PWM型控制器太阳能组件和蓄电池之间只有一个开关相连接,中间没有电感等分压装置,因此在设计时,组件的电压大约为蓄电池的电压1.2-2.0倍,如24V的蓄电池,组件输入电压在30-50V之间,每串只能配一块组件,48V的蓄电池,组件输入电压在60-80V之间,每串只能配两块组件。
2、MPPT控制器
MPPT控制器是第二代太阳能控制器,同PWM控制器相比,它多了一个电感和功率二极管,因此功能更强大。
一是它具有最大功率跟踪功能,在蓄电池充电期间,太阳能组件能以最大功率输出,除非电池达到饱和状态;二是光伏组件的电压范围宽,控制器中间有一个功率开关管和电感等电路,组件的电压是蓄电池的电压1.2-3.5倍之间,如果是24V的蓄电池,组件输入电压在30-80V之间,每串可以配一到两块组件,如果是48V的蓄电池,组件输入电压在60-110V之间,每串可以配两到三块组件。
如何选择PWM和MPPT控制器
PWM和MPPT控制器都有自身独特的优点和缺点,选择哪种方案取决于太阳能光伏阵列的设计特性、成本以及外部环境等条件。当我们选择时要重点考虑以下几点因素:
PWM方式技术成熟,电路简单可靠,价格便宜,但组件的利用率较低。组件的利用率约为80%以上;MPPT太阳能控制器,指具备最大功率点跟踪功能的太阳能控制器,组件和蓄电池之间有一个BUCK降压电路,组件的利用率约为90%以上……
开关电源之控制技术PWM与PFM分别有何作用?
从事开关电源工作的工程师们,说到PWM与PFM两种控制技术应该是在熟悉不过了。他们分别在开关电源里面起着怎么的作用,占有怎样的地位?
开关电源的控制技术主要有三种:(1)脉冲宽度调制(PWM);(2)脉冲频率调制(PFM);(3)脉冲宽度频率调制(PWM-PFM).
PWM:(pulse width modulation)脉冲宽度调制
脉宽调制PWM是开关型稳压电源中的术语。这是按稳压的控制方式分类的,除了PWM型,还有PFM型和PWM、PFM混合型。脉宽宽度调制式(PWM)开关型稳压电路是在控制电路输出频率不变的情况下,通过电压反馈调整其占空比,从而达到稳定输出电压的目的。
PFM:(Pulse frequency modulation) 脉冲频率调制
一种脉冲调制技术,调制信号的频率随输入信号幅值而变化,其占空比不变。由于调制信号通常为频率变化的方波信号,因此,PFM也叫做方波FM
PWM是频率的宽和窄的变化,PFM是频率的有和无的变化, PWM是利用波脉冲宽度控制输出,PFM是利用脉冲的有无控制输出.
其中PWM是目前应用在开关电源中最为广泛的一种控制方式,它的特点是噪音低、满负载时效率高且能工作在连续导电模式,现在市场上有多款性能好、价格低的PWM集成芯片;PFM具有静态功耗小的优点,但它没有限流的功能也不能工作于连续导电方式。
与PWM相比,PFM的输出电流小,但是因PFM控制的DC/DC变换器在达到设定电压以上时就会停止动作,所以消耗的电流就会变得很小。因此,消耗电流的减少可改进低负荷时的效率。PWM在低负荷时虽然效率较逊色,但是因其纹波电压小,且开关频率固定,所以噪声滤波器设计比较容易,消除噪声也较简单……
技术文章:汇总关于PWM控制几大类方法
对于PWM控制的问题而言,PWM控制的基本原理很早就已经提出,而对受电力电子器件发展水平的制约。在上世纪80年代以前一直未能实现.直到进入上世纪80年代,随着全控型电力电子器件的出现和迅速发展。
PWM控制技术才真正得到应用.随着电力电子技术,微电子技术和自动控制技术的发展以及各种新的理论方法,如现代控制理论,非线性系统控制思想的应用,PWM控制技术获得了空前的发展.到目前为止,已出现了多种PWM控制技术。
采样控制理论中有一个重要结论:冲量相等而形状不同的窄脉冲加在具有惯性的环节上时,其效果基本相同.PWM控制技术就是以该结论为理论基础,对半导体开关器件的导通和关断进行控制,使输出端得到一系列幅值相等而宽度不相等的脉冲,用这些脉冲来代替正弦波或其他所需要的波形.按一定的规则对各脉冲的宽度进行调制,既可改变逆变电路输出电压的大小,也可改变输出频率。
根据PWM控制技术的特点,到目前为止主要有以下8类方法:
等脉宽PWM法
VVVF(Variable Voltage Variable Frequency)装置在早期是采用PAM(Pulse Amplitude Modulation)控制技术来实现的,其逆变器部分只能输出频率可调的方波电压而不能调压.等脉宽PWM法正是为了克服PAM法的这个缺点发展而来的,是PWM法中最为简单的一种.它是把每一脉冲的宽度均相等的脉冲列作为PWM波,通过改变脉冲列的周期可以调频,改变脉冲的宽度或占空比可以调压,采用适当控制方法即可使电压与频率协调变化.相对于PAM法,该方法的优点是简化了电路结构,提高了输入端的功率因数,但同时也存在输出电压中除基波外,还包含较大的谐波分量。
随机PWM
在上世纪70年代开始至上世纪80年代初,由于当时大功率晶体管主要为双极性达林顿三极管,载波频率一般不超过5kHz,电机绕组的电磁噪音及谐波造成的振动引起了人们的关注.为求得改善,随机PWM方法应运而生.其原理是随机改变开关频率使电机电磁噪音近似为限带白噪声(在线性频率坐标系中,各频率能量分布是均匀的),尽管噪音的总分贝数未变,但以固定开关频率为特征的有色噪音强度大大削弱.正因为如此,即使在IGBT已被广泛应用的今天,对于载波频率必须限制在较低频率的场合,随机PWM仍然有其特殊的价值;另一方面则说明了消除机械和电磁噪音的最佳方法不是盲目地提高工作频率,随机PWM技术正是提供了一个分析,解决这种问题的全新思路……
深入分析:SVPWM算法的串级调速系统仿真模型
本文主要跟大家讲解关于SVPWM算法相关的知识,对于串级调速系统中逆变控制器多采用SPWM控制技术,三相异步电动机具有结构简单、价格低廉、维护方便、运行可靠等许多优点,因而获得了广泛应用。但在采用较简单的方法调速时,性能远不如直流电动机。随着科学技术的发展,特别是半导体制造技术的长足进步,以变频调速和串级调速为代表的复杂调速技术控制电路因性能不断提升、成本不断下降而获得了广泛的应用。
绕线式异步电动机多采用串级调速方法, 由于这种调速方法可以将串入附加电动势而增加的转差功率回馈到电网或电动机轴上,克服了以往转子回路需要串电阻的缺点,提高了调速的经济性,具有节能作用,可以使系统获得较高的运行效率。图1是斩波串级调速原理图,它在转子直流回路中加入了直流斩波器,通过调节斩波器的占空比实现电机转子转速的无级调速。斩波串级调速技术具有独特的优势,特别在高压大中型电动机节能应用方面前景光明。
对于串级调速系统中逆变控制器多采用SPWM控制技术,而SVPWM控制技术是一种优化了的PWM控制技术,和传统的SPWM相比,SVPWM 具有直流利用率高(比传统的SPWM提高了约15%)、谐波少、控制简单、易于实现数字化等优点。而且电压空间矢量的不同调制方法在不同程度上可以缓解开关频率与开关损耗之间的矛盾。正是由于SVPWM控制技术的这些优点,使得本课题的研究具有重要的意义。
1 、SVPWM脉宽调制原理及实现
1.1 SVPWM基本原理
空间电压矢量脉宽调制(SVPWM)是以三相对称正弦波电压供电时交流电动机产生的理想圆形磁链轨迹为基准,用逆变器不同的开关模式产生的实际磁通去逼近基准磁链圆,并由他们比较的结果决定逆变器的开关状态,形成PWM波形,从而达到较高的控制性能。根据三相逆变器的工作原理可以知道,逆变桥共有23=8种状态,若将逆变器的8种状态用电压空间矢量来表示,则形成8个基本的电压空间矢量,其中6个非零矢量,2个零矢量,每两个电压矢量在空间相隔60°,如图1所示。SVPWM技术的目的是通过与基本的空间矢量对应的开关状态的组合,得到一个等效的空间旋转电压矢量Vref(通常称为参考电压矢量,其理想轨迹是一个圆)。图2中所示六边形内切圆表示SVPWM欠调制方式下参考电压的极限值……
PWM与SPWM都搞清楚了,那么SVPWM还会难吗?
本期的主题是SVPWM,他是一种针对电机负载对SPWM的做出改良后的技术。在学习这个之前,跟小编先了解下PWM与SPWM是有必要性的,是为了学习SVPWM更能轻松些~
PWM 是通过改变输出方波的占空比来改变等效的输出电压。广泛地用于电动机调速和阀门控制,比如电动车电机调速就是使用这种方式。
所谓SPWM ,就是在PWM的基础上改变了调制脉冲方式,脉冲宽度时间占空比按正弦规律排列,这样输出波形经过适当的滤波可以做到正弦波输出。它广泛地用于直流交流逆变器等,比如高级一些的UPS就是一个例子。三相SPWM是使用SPWM模拟市电的三相输出,在变频器领域被广泛的采用。
SPWM原理:
正弦PWM的信号波为正弦波,就是正弦波等效成一系列等幅不等宽的矩形脉冲波形,其脉冲宽度是由正弦波和三角波自然相交生成的。正弦波波形产生的方法有很多种,但较典型的主要有:对称规则采样法、不对称规则采样法和平均对称规则采样法三种。第一种方法由于生成的PWM脉宽偏小,所以变频器的输出电压达不到直流侧电压的倍;第二种方法在一个载波周期里要采样两次正弦波,显然输出电压高于前者,但对于微处理器来说,增加了数据处理量当载波频率较高时,对微机的要求较高;第三种方法应用最为广泛的,它兼顾了前两种方法的优点。 SPWM虽然可以得到三相正弦电压,但直流侧的电压利用率较低, 最大是直流侧电压的倍,这是此方法的最大的缺点。
svpwm与spwm的区别和联系
变频器由开关器件构成,依据目前技术,不能直接产生正弦波,而是只能产生一种效果与正弦波基本相当的PWM波。所谓效果基本相当,是因为这种PWM波从频谱上看,由与标准正弦波频率相同的正弦波及频率远远高于标准正弦波频率的各种高次谐波构成,而对于变频器的负载电机而言,高次谐波对电机转矩基本无影响,也就是说,对电机而言,这种PWM波的效果与正弦波相当。
SPWM全称Sinusoidal Pulse Width ModulaTIon,意为正弦脉冲宽度调制,简称正弦脉宽调制,SPWM着眼于产生三相对称的正弦电压源。理想的SPWM变频器,不论相电压还是线电压,均不包含低次谐波。其最低次的谐波发生在一倍开关频率附近。
SVPWM出现在SPWM之后,是针对电机负载对SPWM的做出改良后的技术。SVPWM全称Space Vector Pulse Width
ModulaTIon,意为空间矢量脉冲宽度调制,简称空间矢量脉宽调制。矢量控制和直接转矩控制变频器均基于SVPWM技术。
SVPWM的空间矢量是指通过电压矢量产生的磁场矢量,磁场矢量是空间旋转的矢量,SVPWM将电压矢量通过脉宽调制,旨在产生空间旋转的磁场矢量。SVPWM从三相输出电压的整体效果出发,着眼于如何使电机获得理想圆形旋转磁场。其相电压往往不是正弦波,但其线电压是正弦波,而其绕组电流的谐波成分较PWM小,旋转磁场更逼近圆形,使得电机转矩脉动降低。
基于SVPWM思想,可以衍生出无数种调制技术,对于理想三相电机,SVPWM的无数种调制方式中,有一种的效果与SPWM效果完全相同。然而,实际的SVPWM,在不影响控制效果的前提下,直流母线电压利用率有显著提升。受SVPWM的启示,某些SPWM变频器通过相电压注入三次谐波,也能达到类似的效果,当然,严格讲,这已经不是严格意义上的SPWM了。
此外,SVPWM开关动作次数减少,降低了开关损耗,有利于提升变频器效率……
PWM方式开关电源中IGBT的损耗分析
在任何装置中使用IGBT都会遇到IGBT的选择及热设计问题。当电压应力和电流应力这2个直观参数确定之后, 最终需要根据IGBT在应用条件下的损耗及热循环能力来选定IGBT。通常由于使用条件不同, 通过IGBT数据手册给出的参数不能确切得出应用条件下IGBT的损耗。比较好的方法是通过测量行业确定IGBT数据手册中参数的测量条件与实际应用环境的差别, 并介绍IGBT的损耗的简单测量方法。
1、IGBT 参数的定义
厂商所提供的IGBT 开关参数通常是在纯感性负载下测量的, 图1 和图2 分别是IR 公司和TOSHIBA公司测量开关时间的电路和定义开关时间的波形。其共同特点是: 开通处于续流状态的纯感性负载; 关断有箝位二极管的纯感性负载。有些数据手册还给出了开关过程的能量损失, 也是在同样条件下测量的。
对于PWM 方式工作并使用变压器的开关电源, 其工作情况则与之区别很大。图3 是11 kW 半桥型电路及其工作波形, 使用的IGBT为GA75TS120U。由波形可见,电流上升时间tr 约为500 ns, 下降时间t f 约为300 ns。但在数据手册中,GA75TS120U 的电流升降时间分别为t r= 100 ns,t f= 80 ns, 与实际工作情况差异较大。其原因主要在于以下2 个方面:
(1) 开通时, 图3 中由于变压器漏感的存在, IGBT实际上开通了1 个零电流感性负载, 近似于零电流开通, 电流上升率受漏感充电速度的限制, 因而实际电流上升时间tr 不完全取决于IGBT。而数据手册中给出开通处于续流状态的纯感性负载, 开通瞬间, IGBT 既要承受电感中的电流, 还要承受续流二极管的反向恢复电流, 电流上升率则完全取决于IGBT 的开通速度。
(2) 关断时, 图3 中的IGBT 并非是在关断1 个纯感性负载, 而是关断1 个R - L 型负载( 变压器及其负载, 从变压器一次侧可等效为R -L 型负载) ,其电流的下降时间t f 要慢于关断带箝位的纯感性负载。并且, 对于纯感性负载, 只有当IGBT 的集电极电压上升到箝位值后, IGBT 的电流才开始下降( 见图1、图2 中波形) , 而电阻-电感性负载时, 集电极电压和电流几乎是同时变化的( 见图3b 波形) 。
由于上述原因, 图3 中IGBT 的t r、t f 均大于给定值, 但这并不意味着损耗的上升, 因为开关损耗还取决于开关过程中电压电流的"重叠"程度, 而图3中的"重迭"明显不如图1、图2 中严重, 因而整体损耗将下降……
更多精彩内容→→
身为电源工程师,LDO必须学精学透
工程师的技能明明都很难学,为什么EMC一直是你心中的痛?
想快速学EMC,以下六篇文章足矣,建议收藏
读对反激设计文章,技术难点轻松搞定
相关问答
单片机 8051 D/A转换实验,利用DAC0832,编制程序产生三角波和梯形波, 单片机 编程?用定时器来实现吧,三角波其实也可以用积分器实现。用定时器来实现吧,三角波其实也可以用积分器实现。
单片机 中的PID算法是什么意思啊,有什么用途呢?谢谢! - ?水...就是一算法用于控制PID算法是一种经典的控制算法.由比例/积分/微分组成.建议看看控制理论.PID就是比例积分微分控制,在工业里面应用非常广泛,据统...
单片机 编程中rc代表什么?一、英文remotecontrol的缩写,意味远程控制,即遥控,也指遥控模型。二、英文resistanceandcapacitancecircuit的缩写是指电阻电容串并联组成的电路,...
大型机,小型机,微型机, 单片机 是以计算机的什么性能辨别的?_...单片机是一种微型计算机,它以较低的性能水平来满足特定应用需求。单片机通常用于控制设备,如汽车电子系统、家用电器等。与传统的多芯片计算机相比,单片机具有...
单片机 里的复位模块作用?单片机复位是单片机上的复位电路的复位操作,作用是使电路恢复到起始状态。单片机复位电路主要有四种类型:微分型复位电路;积分型复位电路;比较器型复位电路...
什么模块可以让 单片机 的数字信号转换成音频信号?你好!关于这个问题:什么模块可以让单片机的数字信号转换成音频信号?1、单片机本身可以模拟输出音频信号2、输出音频信号其实就是AD采样的逆向工程。即DA3、...
单片机 控制MOS开关管问题?为了恒流,...是P沟的好,这样控制可以共地,处理起来方便;IRF5305可以,不过却有20A电流的话,建议两个并一起使用,那样安全多了。使用MOS管来控制恒流,MOS管上...
单片机 怎么用pid控制1220v的加热灯-ZOL问答在进行PID控制之前,需要先确定好三个参数:Kp(比例)、Ki(积分)、Kd(微分)。这三个参数决定了PID控制器对输入信号的响应速度和稳定性。在实际应用中,通常会遇到...
...盘在 单片机 应用系统中的作用是什么?DAC0832与8031 单片机 ...[最佳回答]如果你是一个全职的,你属于学生。只要你是年龄小于24岁的,你可能会被征集服现役。
EE真的如此不堪吗?其实不是EE不堪,而是EE的门槛太高了,并且想得到同等与CS的回报短期之内还是太少了。但是EE做得牛逼的人物,更加具有不可替代性。你读ee,你会有一种错觉,就...最...
