探秘单片机开发板中的继电器驱动
在单片机相关领域的研究中,继电器作为单片机开发板标配之一,发挥着重要的作用。
在学习如何将单片机的IO端口配置为输出时,我们常常需要了解继电器的驱动原理。
继电器资缘网将深入介绍两种常见的继电器驱动方式,分别基于NPN型和PNP型三极管,为您揭示其工作原理和设计思路。
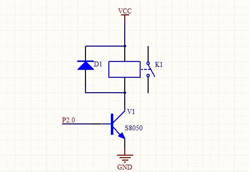
NPN型三极管驱动继电器
在NPN型三极管驱动继电器的设计中,继电器被连接到三极管的集电极位置,并通过一个反向的二极管连接继电器的线圈。
以下是其基本电路图:
在上图中,基极处的电阻限制了基极电流,以防止对三极管造成损害。
此外,插入基极与发射极之间的下拉电阻在单片机IO端口初始设定时,确保基极被拉至低电平,防止误操作。
当基极信号为高电平时,三极管导通,继电器线圈接收电源,继电器触点动作。反之,基极信号为低电平时,三极管截至,继电器失去电源,触点复位。
PNP型三极管驱动继电器
采用PNP型三极管进行继电器驱动时,电路图如下:
图中的设计与NPN型类似,同样包含限流电阻和上拉电阻。当基极信号为低电平时,三极管导通,继电器线圈接收电源,触点响应。
反之,基极信号为高电平时,三极管关闭,继电器失去电源,触点返回初始状态。
不管采用哪种驱动方式,继电器线圈都加入了一颗反向的二极管,称为“续流二极管”。
这是为了应对断电瞬间产生的反向电动势,防止其对三极管造成损害。
通过这样的设计,我们能够确保在断电瞬间为反向电动势找到释放途径,保障三极管的稳定性。
继电器驱动电路的设计是单片机开发板中常见而关键的一部分,深入了解其原理可以帮助开发者更好地应用和配置单片机的IO端口。
这些基础的电路设计理念为单片机开发提供了坚实的基础,为更复杂的嵌入式系统开发打下了基础。
买继电器就上继电器资缘网
来源:继电器资缘网 (在继电器资缘网上,你可以轻松获取继电器相关的资讯、选型、交易、云展、供应链等信息服务。“继电器E购”服务助力品牌定位和产品代理及分销商的推广,同时创建全域媒体矩阵,收集潜在客户,引入供应商私域,跟进订单和物流信息。此外,为企业各级用户提供全方位数据统计和分析,提升采购、销售运营管理效率,以提高经营效益)
单片机驱动继电器
之前说过,单片机的拉电流和灌电流有限,即输出驱动能力有限,要驱动继电器这类大功率的器件该怎么办呢,答案很简单:用三极管。器件参数该如何确定呢?
手上有一个HFD23的5V继电器,下面看一下其参数。
可以看出:
线圈的电阻为125Ω;
线圈的功率为200mW;
继电器的额定电压为5V;
由此可以计算出继电器的吸合电流,两种计算方式:
I=0.2mW/5V=40mA;
I=5V/125Ω=40mA;
下面看三极管的参数:
参数解释如下:
PCM是集电极最大允许耗散功率;
ICM是集电极最大允许电流;
BV(CEO)是三极管基极开路时,集电极-发射极反向击穿电压;
fT是特征频率;
hFE是放大倍数;
为了保证电路的稳定性,要求:
三极管的PCM功率至少是继电器额定功率的两倍,PCM≥0.4W;
三极管的ICM电流至少是继电器吸合电流的两倍,ICM≥80mA;
三极管的BV耐压至少是继电器额定电压的两倍,BV≥10V;
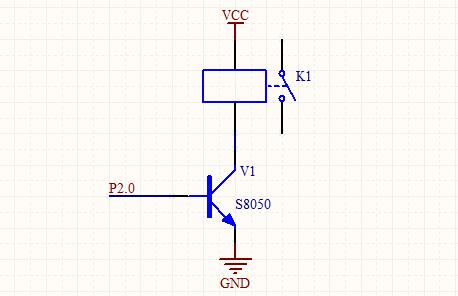
由此可以看出这四款三极管都能满足需求,为了稳定性考虑,我们选用NPN的S8050。控制电路图如下所示:
思考:在实际应用中,上图会不会存在问题?
由于继电器的线圈是感性器件,变化的电流通过线圈时线圈会产生自感电动势,根据法拉第定律,自感电动势的大小与通过线圈的电流变化率(线圈内磁通变化率)成正比。所以当断开电源瞬间电流变化率很大,线圈将产生高于电源电压数倍的自感电动势,并与电源电压叠加,该电压可能造成三极管极被击穿,从而造成电路崩溃。
解决方案
为了消除这个感生电动势的有害影响,在继电器线圈两端反向并联抑制二极管,以吸收该电动势。自感电压与电源电压之和对二极管来说却是正向偏压,使二极管导通形成环流。感应的高电压就会通过回路释放掉,保证了三极管的安全。这个二极管也叫作续流二极管。正确电路图如下所示:
获取更多电子设计知识,请关注微信公众号:micropoint8 ;QQ群: 143586739
相关问答
单片机 怎么接 驱动 模块?方法如下:+5V和GND是电源,俗称正负极,接到单片机板子上的DC-10插座里面的电源接口就可以了(+5V接VCC,GND接GND),前提是你不是从这个下载口给单片机板子供...
单片机 怎么 驱动 继电器,有什么注意事项?单片机驱动继电器是比较常见的电路,由于单片机的输出电流能力有限,一般都会通过三极管、MOS管或者其他专用驱动芯片来驱动继电器。下边以单片机通过三极管驱动...
如何用 单片机驱动 马达?1、首先第一步就是要马达连接到HC6800EM3单板上,注意的是要进行使用排线单片机P1端连接到马达控制芯片的输入端(4Pin口),确保P1.0~P1.3和即可。2、接着就要将...
单片机开发板 上为何要用三极管 驱动 数码管?-ZOL问答单片机开发板上面的常见单片机芯片的输出电流一般是20mA以内一个数码管的驱动电流大概是5mA左右若直接用单片机驱动数码管,则会导致单片机输出电流或者灌入电...
单片机 直接 驱动 LCD液晶屏-ZOL问答普通单片机直接驱动回显得非常吃力因为需要±信号外还需要不同的电压信号,所以一般都选用带液晶驱动器的单片机、当然这样玩玩也是可以的。熟悉一下液晶的运行...
51 单片机 电机 驱动 用哪个脚?不知道你想驱动什么类型的电机?需要注意的是,单片机引脚不具备直接驱动各种类型电机的电流能力,都需要外接继电器或者是开关管,至于使用哪个引脚无关紧要,只...
51 单片机 如何 驱动 12V继电器?单片机是一个弱电器件,一般情况下它们大都工作在5V.驱动电流在mA级以下,而要把它用于一些大功率场合,比如控制电动机,显然是不行的。所以就要有一个环节来衔...
什么是 单片机 最小系统 驱动 ?单片机最小系统驱动是指为单片机提供正常工作所需的外部电路和设备。单片机最小系统通常包括主控芯片、晶振、复位电路、电源、外部存储器等基本组成部分。驱...
急! 单片机 如何 驱动 RGB三色LED灯来合成各种颜色的?通过PWM脉宽调制,还是通过 驱动 芯片来实现?驱动芯片也是通过调节三色灯的PWM脉宽进而调节每个LED灯的亮度驱动芯片也是通过调节三色灯的PWM脉宽进而调节每个LED灯的亮度
为什么有些mos管要用三极管 驱动 , 单片机 IO不能直接 驱动 吗?根据提问者的意思,为什么经常看到在使用单片机I/O口驱动MOS管时,不是使用单片机I/O口直接驱动,而是经过一级三极管,使用三极管驱动MOS管。三极管和MOS管控制...
