单片机设计的胶带输送机智能模糊检测系统,准确性高,胶带寿命长
胶带输送机因施加的负载频繁变换,导致实际运行速度与设定运行存在误差,因此打滑检测系统经常会发生误报的情况。为了更精确、高效地检测出胶带输送机的打滑故障,沈阳工业大学的研究人员荆盈、宗鸣,在2020年第7期《电气技术》杂志上撰文,设计了一套节能模糊检测系统。实验结果表明,该系统设计提高了检测胶带输送机打滑故障的准确性,延长了胶带的使用寿命。
胶带输送机的传动方式属于挠性传动中的带传动,容易发生打滑现象。打滑是胶带输送机工作中不可避免的问题,打滑故障不仅加快传送带的磨损,而且影响生产效率,严重时更会发生火灾等重大事故。因此,胶带输送机的打滑检测尤为关键。对于速度的保护不仅在于设计出直接的保护装置,还可以从测速入手,通过提高测速的准确性来更有效地监测打滑故障。
测速最常用的方法是用转速表测量电机的转速。此方法不直接测量皮带速度,易出现测量误差。王荣杰提出用传感器来测量主滚筒和传动滚筒的速度并对测量结果进行分析:若速度无差值,则证明带式输送机正常运转;若有差值且差值明显,则输送带发生打滑并进行延时保护。这种方法相对应用广泛,但需要分别测量主滚筒和驱动滚筒的速度,相对较复杂。
测量传送带速度的方法更为直接且精确性较高,胶带输送机一般都会采用设有固定运行速度的运行方式,但输送机在实际应用中都会运载重量较大的物品,实际的运行速度往往会小于设定速度,这样就会加大打滑误报的概率。
本文设计了无设定运行速度的胶带输送机,以检测器实际测出的运行速度为标准进行打滑检测。针对无设定运行速度无法得知何时速度为稳定运行的速度这一情况,提出了基于模糊推理系统的胶带输送机起动过程检测算法,判定起动过程结束时的速度为需要储存的平稳运行速度,之后以该平稳运行速度作为检测打滑的标准。该系统达到了高效率、准确、高鲁棒性检测打滑的目的。
1 系统组成
该系统主要由单片机PIC18F25K80、报警电路、电流输出电路、脉冲输出电路和胶带输送机状态显示电路组成,其框图如图1所示。
图1 系统框图
PIC18F25K80用于算法的实现,是整个系统的主控核心。电流输出电路和脉冲输出电路组成测速模块:脉冲输出电路适用于胶带输送机近距离运输,电流输出电路适用于胶带输送机远距离运输。报警电路用于速度过低时的报警和停机。胶带输送机状态显示电路用于运行过程的状态显示。
2 主要硬件设计
2.1 PIC18F25K80单片机系统
主控核心部分采用MICROCHIP公司的PIC18F25K80,如图2所示。这是一款性能优异的8位微控制器,集成有增强型CAN控制器模块,并且具有极低的能耗,工作频率为16MHz,3648 Bytes的RAM,1024 Bytes的EEPROM,32KB的Flash,一个ECAN模块。
图2 PIC18F25K80
时钟电路采用内部方式时钟电路,为单片机提供时钟信号,如图3所示。
图3 时钟电路
器件检测到VCC电压上升时就会产生一个上电复位脉冲,通过一个电阻将MCLR引脚与电源相连,可节省一般用于产生一个上电复位所需的外接RC元件。
2.2 电源电路
本系统的供电电源是220V,通过AC/DC电源模块转化成直流源,该直流源为两部分提供电源:第一部分通过DC/DC电源模块(M2596S)得到一个5V的电压供单片机使用;第二部分通过隔离DC/DC电源模块(B1224S-1W),将电压降到24V,供模拟电路(电流输出电路)使用。
数字电源与模拟电源的地线隔离,互不干扰。单片机工作时,会在数字电源内产生高频率纹波干扰,隔离可以有效防止这种干扰传递到模拟电源部分,如图4所示。
2.3 状态显示电路
状态显示电路用于显示胶带输送机的运行状态,与RB0和RB1引脚相连,当胶带输送机起动时,RB1输出信号,LED1指示灯亮黄灯;起动结束正常运行时,RB0输出信号,LED2指示灯亮绿灯,如图5所示。
图4 电源电路
图5 状态显示电路
2.4 报警电路
报警电路由PNP晶体管(1815)、LED指示灯、继电器和单片机引脚(RC6、RC7)组成。在起动过程结束后,储存平稳运行速度,当实时测量速度低于平稳运行速度的85%时,引脚RC6输出一定的频率信号,左侧LED指示灯亮,通过继电器触发报警信号;当实时速度低于平稳运行速度的70%时,引脚RC7输出一定的频率信号,右侧LED指示灯亮报警,且触发继电器断开电源,如图6所示。
图6 报警电路
2.5 脉冲输出电路
脉冲输出电路选用的是600线增量编码器(JCHA- 500-G12-24C)。该编码器是一种增量式旋转编码器,它的优点是原理构造简单,机械平均寿命可在几万h以上,抗干扰能力强,可靠性高,适用于胶带输送机长距离运输。编码器与电机相连,通过编码器可把电机转动的转速转化为胶带输送机的线速度。
因编码器中的挡板结构,使得编码器具有两种电路,即波形相位相差90°的两路脉冲A相、B相电路。本文利用A、B脉冲相位差,通过异或门可达到1200脉冲/周,此设计不仅提高了测量的精度,相比直接使用1200线的编码器又节约了成本,且完全满足打滑检测测速的需求。
测量得到的脉冲信号有两个去处:①进入到单片机内部,用于打滑的检测;②通过光耦输出脉冲信号,可获得脉冲数,从而得到速度,后将得到的数据用作软件部分。用光耦把两个部分隔离,互不干扰。该部分适用于胶带输送机进行近距离的运输,如图7所示。
图7 脉冲输出电路
2.6 电流输出电路
电流输出模块通过串行外围设备接口接3个光电耦合,可以把单片机端口的信号从光耦左边单向传递到右边,起到隔离的作用,解决了两边电源不相等的问题。DAC8551是一个低功耗、电压输出的16位数模转换器(DAC),它具有良好的线性。
使用一个通用的3线串行接口,在30MHz的时钟频率下工作,并且与标准SPITM兼容。该芯片为精密电流输出变送器(XTR116)提供了稳定的电压,XTR116可在整个工业标准电流环内发送4~20mA模拟信号,并提供精确的电流定标和输出电流限制功能。
由于该模块用于长距离传输的速度检测,所以采用不容易受干扰的电流信号。在工业现场的噪声电压的幅值可能达到很大,但是噪声的功率很小,所以噪声电流通常很小,因此给电流传输带来的误差非常小。电流源内阻趋于无穷大,导线电阻串联在回路中不影响精度,因此在普通双绞线上可以传输数百m。电流输出电路如图8所示。
图8 电流输出电路
3 软件部分设计
模糊推理是采用模糊逻辑并由给定的输入到输出的映射过程,输入变量模糊集个数、各模糊集对应的隶属度函数、模糊推理规则库和去模糊化方法等是模糊推理的关键部分。推理规则库的建立基于已有的领域知识和专家经验,通常以IF-THEN的形式描述。
3.1 模糊语言变量选取
无设定运行速度胶带输送机鉴于负载的重量差异而导致运行速度存在差异。由于不知道运行速度为多少,所以起动过程就成了一个比较模糊的概念,难以用精确的解析模型进行分析,用速度差量判断是否起动结束的方法进行检验会有误差,因为胶带输送机起动过程的加速度曲线为抛物线,刚起动时的速度差值与起动结束时的速度差值接近,会有误报的情况发生,所以考虑引入加速度差同作为输入变量,采用模糊推理算法对起动过程进行准确判断。
输出量为起动过程U,并将起动过程分为起动中、起动结束和无这种情况。根据测量的物理量来制定模糊集合,建立输入与输出之间的模糊推理规则,然后根据规则算出模糊控制表,存于单片机中。
3.2 模糊化
在起动过程系统中,设速度差量的模糊语言变量为EV,加速度差量的模糊语言为EA,起动过程的模糊语言为U。经模糊化处理后,模糊语言集为{ZO, PS, PB},速度差量语言描述为{偏差小, 偏差中, 偏差大}。其偏差范围见表1。
表1 速度差量范围
加速度差量EA其模糊语言集表示为{NB, NM, ZO, PM, PB},语言表示为{负大, 负小, 零, 正小, 正大}。其差量范围见表2。对于起动过程U,其模糊语言集为{NZ, NS, NW},对应的语言描述为{起动中, 起动结束, 没有这种情况}。
表2 加速度差量范围
3.3 模糊控制规则的确立
模糊控制规则采用经验归纳法来确定。在起动模糊控制中选取相应的控制量的程度,模糊控制规则见表3。这样一组模糊推理规则,能够实现速度差量及加速度差量和起动过程之间的非线性关系,以用于胶带输送起动过程的判断。
表3 模糊控制规则
3.4 系统程序设计
带式输送机的速度范围为0.1~10m/s,测量带速的滚筒直径为112mm。采用600线增量编码器,利用A、B脉冲相位差,通过异或门可达到1200脉冲/周。
系统的软件设计全部使用C语言程序,调试环境为MPLAB IDE。速度的采集用两个中断进行并行处理:第一个中断TMR0每0.2s产生一次中断,每隔0.2s测量一次速度;第二个中断TMR1连接编码器,从固定的时间中断读取一个计数器的值,就可以采集到速度。
下面的过程:①开始主程序,对得到的速度进行速度差和加速度差计算,若计算后的速度为零,则检测为停机;若不为零,则按照宏定义对应模糊控制表的规则判断运行过程;②判断为起动结束后,进入运行过程,并对当前运行速度进行储存;③进入打滑检测部分,当测量速度值达到85%运行速度时进行失速报警,当检测速度达到75%运行速度时进行停机保护。图9所示为主程序流程图。
图9 主程序流程图
4 实验验证
根据上述原理图搭建的胶带输送机实物调试硬件如图10所示,用电机模拟胶带输送机,通过降低胶带输送机的速度模仿打滑的原理。通过设定电流值控制速度,对比速度差检测法和模糊推理检测法,测量50次达到9mA电流对应速度所需的时间,各取测量结果的平均值,并统计两个方法的误报情况。
实测结果表明:使用模糊推理系统的胶带输送机起动过程检测算法,相比使用速度差检测法判断起动过程,检测精度提高,没有再出现误判情况,并且能够更快速检测出起动结束,检测出的运行速度也更准确。这使得胶带输送机可以更准确检测出打滑故障,从而提高生产效率,延长胶带输送机使用寿命。实验数据统计表见表4。
表4 实验数据统计表
图10 胶带输送实物调试硬件
5 结论
本文设计了胶带输送机节能模糊打滑检测系统,详细介绍了检测打滑系统的硬件电路、算法设计和软件实现;并搭建了基于模糊推理的胶带输送机起动过程检测系统,使得负载的大小不再对打滑判断产生影响,在整个系统制作成本较低的情况下,提高了胶带输送机检测打滑故障的准确性,使生产效率得以提高。因而该检测系统具有较高的使用价值。
黑科技!路灯自动控制开关、亮度的技术揭秘,看了就明白
近年来,模糊控制技术己发展到实用阶段,在许多领域的应用中取得了丰硕的成果。将模糊控制这一理论应用于检测电压之中,将照度和输入输出电压严格的按照所检测出来的电压的数值相结合,单纯的对输入输出的关系进行研究分析,就可以精准的对照度进行控制。
1 照明节能系统的模糊控制基本原理
模糊控制是以模糊集合论、模糊语言变量及模糊逻辑推理为基础的种数字控制。此照明节能系统中的模糊控制基本原理可用图3-1所示,它的核心部分为模糊控制器,如图中虚线框中所示。模糊控制器的控制规律通过程序来实现,这一实现过程为:单片机经中断采样获得被控制量的精确值。此值与预定值比较得到偏差信号Ue(k)的精确量,将此量作为模糊控制器的一个输入量。该量经模糊量化处理变为一用模糊语言表示的模糊量。这样就得到了偏差的模糊语言集合的一个子集e。再把e和模糊控制规NR根据推理合成规则选行模糊决策,得到模糊控制量U为:
U=e·R
二维模糊控制器被应用于此照明控制器之中,意味着两个输入变量选择了受控变量电压值与给定电压的偏差量E和偏差变化量EC。因为这两种变量可以将相关的输出变量的动态变化严格的加以反馈,所以与一维模糊控制器相比会有着更好的控制效果。
图1模糊控制基本原理
模糊控制量来源于模糊推理,想要更为严格准确的控制相关的对象就必须要通过相关的专业化的处理将其转变为最为准确的数值。在获取到最为精准的数值之后,在经过一些列的数模转变将其传送给相应的执行部门,最终可以很好的控制相关的对象。
2 模糊控制理论在节电控制器中的应用
用单片机作为模糊控制器所构成的单片机模糊控制系统与一般的用单片机构成的经典PID算法的控制器基本相同,所不同的是这里的单片机是采用模糊控制方式来进行控制的,即把人用自然语言描述的控制经验或策略改造成模糊控制规则,再把这些规则经过模糊推理和模糊决策得出单片机的输出控制量,而且这些工作都是在单片机中用软件来实现的,这是用单片机实现模糊控制的特点。
图2 双输入单输出模糊控制器系统结构图
然后进行各个变量的模糊化,具体细节就不写了,都属于数学算法的逻辑推理过程。
3 模糊控制器的仿真
本文利用MATLAB对模糊控制算法进行了数字仿真,MATLAB中仿真模型如图3-3所示,结果见后三张图:
输入变量“e”
输入变量“ce”
输出变量“tan”
仿真结果表明,所采用的模糊控制算法效果很好,电压输出波形为规范的正弦波形,没有高次谐波成分。
然后进行程序的开发
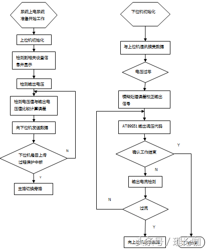
4 软件系统设计
照明系统的软件开发是在专业人员的设计下进行的,主程序、键盘处理子程序、过零检测程序、模糊误差处理程序、电压采集程序、LCD子程序、串口通讯子程序、调压输出子程序等程序在工作时相互协调、相互制约,共同构成了整个照明系统。下图的4是主程序工作的流程图。工作流程主要是:第一,开机进入系统初始化状态,需要对主程序内部的各种寄存器赋值,以及对各项变量进行赋值,进行初始化设置。第二,将初始化设置的各项参数读取出来,进入显示测量界面。第三,首先对键盘进行检测,如果检测到什么问题,需要对键盘进行调整,对P89LPC935和AT89551的串口进行初始化设置,以便可以进行通讯。第四,根据晶闸管电压的组合控制板,输出所需要的电压值。最后,检测电压值,并进行模糊误差处理,将处理的结果输出。
图4 照明节能系统软件主程序流程图
5 模糊控制子程序设计
这部分只给出了模糊控制子程序的简单介绍和它的程序流程图,模糊控制子程序具体的理论基础和工作原理在第四章有详细的介绍。模糊控制子程序的流程图如下所示:
图5模糊控制子程序流程图
感谢您的阅读,也希望您留言交流,或者提出宝贵的意见,我是个自由撰稿人,您的每一个留言、点赞和关注,都是我坚持下去的动力!不胜感激!
相关问答
单片机 的指令集有哪些?不知道你想问什么样的单片机?我假设51.不知道你要c语言的还是汇编的,我假设汇编的指令有很多,不可能一下子全部学习完毕,要警惕松鼠心态。希望我的回答能...
PLC与 单片机 有什么区别?而单片机是一种集成电路芯片,在一块芯片上集成了微处理器、存储器、输入输出接口等多个功能模块。它通常用于控制嵌入式系统,常见于电子产品中。单片机的程序...
为什么自己设计不出来 单片机程序 ?该怎么做?设计编写单片机程序是一个渐进的过程不可一蹴而就,毕竟单片机程序是与硬件有密切关系的,我们一般称为单片机程序叫底层硬件驱动程序。编写程序不但要对软件要熟...
单片机 和DSP的区别是什么?单片机:以TI的MSP430系列的单片机为例,网上有很多基于此单片机的开发板。开发板有数码管显示、按键、串口、PS/2鼠标等接口。这些资源都是与单片机相连接。也...
送分题(有关 单片机 的,80C51)1.8051 单片机 片内具有__________...[最佳回答]1:2个外部中断2个内部中断1个串口中断/INT1(外部中断1)2:A3:B4:错5:对6:错保证全对!要求加分!
有关温度报警器的 程序 ,有关DS18B20的 程序 已写好,求助有关...[最佳回答]本设计温度测量及加热控制系统AT89S52单片机核心部件外加温度采集电路、键盘及显示电路、加热控制电路和越限报警等电路采用单总线型数字式温度...
九十年代大学里面电气自动化专业里面也学习 单片机 ,微机等理论吗?90年代读的大学,当时学习51单片机,开发界面很简陋,DOS系统上运行调试。微机理论也需要学习,都是DOS操作系统,WIN95还没普及,学习DOS命令,现在还很多都很...
嵌入式系统和 单片机 的区别? - 171****4478 的回答 - 懂得嵌入式的意思是指,这个系统具有小型化的特征,可以较为容易的部署在其他的系统中。所以,单片机只是一种集成电路芯片,单个的单片机不能称之为嵌入式...
停车厂自动识别系统失灵是什么原因?(2)单片机接触不好(重新插好芯片)(3)干扰导致(地线可靠接地或作相应防干扰措施)2、ID卡不能入出场(1)通讯不通(排除通讯故障)(2)软件故障(重启电脑)(3)ID...
c51 单片机 上电之后完全没有反应,灯都不亮是不是坏了-ZOL问答请问你有没有烧程序进去,如果没有就烧一段LED灯打开的程序测试一下。没有的话...(1)单片机芯片坏了,是否电源过高导致单片机损坏?(2)晶振不工作;(3)电路板硬...
